

塑胶跑道行业市场空间状况、发展趋势和竞争情况
塑胶跑道行业市场空间状况、发展趋势和竞争情况
1、塑胶跑道行业市场空间巨大
塑胶跑道又称全天候田径运动跑道,它由聚氨酯预聚体、混合聚醚、废轮胎橡胶、EPDM橡胶粒或PU颗粒、颜料、助剂、填料组成。随着我国经济社会的不断发展,国家也加大了对文化教育的投入,尤其在体育设施的投入比重占了很大一部分。田径场作为学生活动的必备场地,故为学校加强建设的重点。根据国家体育总局发布的相关统计数据,截至2022年12月31日,全国共有体育场地422.68万个,体育场地面积37.02亿平方米,人均体育场地面积2
2023-08-04

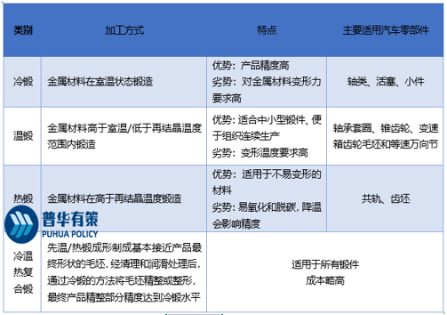
2023年汽车零部件锻造行业主要参与竞争企业格局分析
2023年汽车零部件锻造行业主要参与竞争企业格局分析
2022 年中国汽车销售市场先抑后扬,尽管上半年汽车行业供应链一度面临较强的短期冲击,下半年仍在新能源汽车快速增长的带动下迅速恢复,全年累计销量 2,686.4
万辆,同比增长 2.1%,延续了2021
年以来的增长趋势。其中,与新能源车汽车相关的产业链景气度处于较高水平,且零部件国产化率较高,带动汽车零部件市场需求量持续上升,2022
年中国汽车零部件行业的主营业务收入同比增长3.63%。
1、汽车零部件锻造行业概述
锻造是金属加工的
2023-08-04

国家政策绿色金融体系城镇化进程多因素持续推进城镇园林景观建设
国家政策绿色金融体系城镇化进程多因素持续推进城镇园林景观建设
1、园林景观建设领域竞争格局
目前园林景观细分领域企业分散程度高,集中度有望提升。目前行业仍处于快速发展时期,行业内中小企业数目众多,竞争激烈,分散程度较高。但随着项目规模不断扩大,未来领头企业可依靠完整的产业链条、跨区域经营能力、项目技术优势和资金优势占据更大市场份额,集中度有望进一步得到提升。
此外,我国园林绿化领域的区域性较为明显,绿地面积、建成区绿化覆盖率、人均公园绿地面积等指标通常与各区域经济发展水平呈现正相关。华东、
2023-08-04

人工智能、物联网等多场景应用激发算力增长,进一步打开市场空间
人工智能、物联网等多场景应用激发算力增长,进一步打开市场空间
2022 年,国家发改委、中央网信办、工信部等部门印发系列通知,同意在京津冀、长三角、粤港澳大湾区、成渝、内蒙贵州、甘肃、宁夏等 8
地启动建设国家算力枢纽节点,并规划了 10
个国家数据中心集群。这标志我国“东数西算”项目拉开序幕,数据中心集群建设将拉动信息安全需求,进一步提升信息安全产品和服务的市场规模。2023
年,我国印发《数字中国建设整体布局规划》,提出加快 5G 网络与千兆光网协同建设,深入推进 IPv6
规模部署和应用
2023-08-04

生态修复智慧化趋势加速企业向综合型、一体化,养护增量市场拓展
生态修复智慧化趋势加速企业向综合型、一体化,养护增量市场拓展
生态修复行业的上游主要为苗木、材料供应商以及劳务和专业分包商,上游行业参与企业众多且进入门槛较低,市场竞争程度较高,中游行业企业拥有较高的议价能力。
行业下游主要为政府投资主体、企事业单位等客户方,这些投资主体的需求变化引导整个生态保护和环境治理业的发展方向,其需求变化在很大程度上取决于国家政策。随着国家政策对行业的支持,行业下游对生态保护和环境治理的需求及投资力度越来越大。
2-230P31A14DA.png [/upload
2023-08-04

特种陶瓷行业市场规模及下游细分市场应用领域规模及前景预测
特种陶瓷行业市场规模及下游细分市场应用领域规模及前景预测
1、国内外特种陶瓷行业发展概况
陶瓷分为工业陶瓷和特种陶瓷。特种陶瓷,又称“先进陶瓷”、“精密陶瓷”、“高性能陶瓷”,是指具有特殊力学、物理或化学性能的陶瓷。特种陶瓷以无机非金属材料为基础原料,以特定比例混配其他化合物,经成型、烧结等工艺制备而成。
按照用途的不同,特种陶瓷可分为结构陶瓷和功能陶瓷。结构陶瓷具有高强度、高硬度、耐高温、耐腐蚀、抗氧化等特性,适用于严苛的环境或工程应用条件,应用领域包括泛半导体设备、耐磨机械、国防军工、
2023-08-03

产业政策支持及新场景应用间接推动半导体石英坩埚行业前景广阔
产业政策支持及新场景应用间接推动半导体石英坩埚行业前景广阔
1、石英场的分类
石英坩埚根据制造原料辅料的标准,可分为半导体石英坩埚与太阳能石英坩埚。由于石英坩埚内表面直接与硅液接触,其纯度及生产性能直接影响硅棒品质及拉晶成功率,相比太阳能石英坩埚,半导体石英坩埚在生产制造过程中对原料石英砂杂质含量要求更为严苛,不同内层位置对石墨电极的灰分标准、生产所用的化学药液、涂层材料及纯水的等级要求也更高。
2、行业产业链
2-230P3104029123.png [/uploads/ueditor
2023-08-03

工业自动化大背景下微特电机行业发展迅速
工业自动化大背景下微特电机行业发展迅速
微特电机早期多应用于军事装备和自动控制系统,随着科学技术的发展和人们生活需求的不断增长,已扩展到家用电器、汽车零部件设备、医疗器械、电子信息、航空航天、工业机器等领域,并在满足下游应用领域标准化微特电机需求的基础上,出现了多样的定制化微特电机产品。
2-230P30U2364b.png [/uploads/ueditor/20230803/2-230P30U2364b.png]
1、产业结构转型促进微特电机能源资源利用效率的提升
近年来,我国工业能
2023-08-03

虚拟现实行业处于稳步高速上升阶段
虚拟现实行业处于稳步高速上升阶段
虚拟现实是典型的技术、人才密集型产业,技术创新能够对市场产生巨大的推动作用。随着5G时代的到来,虚拟现实不再是小众市场,在5G商用进程加速的环境下,虚拟现实在越来越多的领域中得到了应用,得到了进一步的普及。虚拟现实软件行业目前正处于高速发展中,虚拟现实软件在各领域的应用亦处于新兴发展阶段。
“十四五”规划指出,要将虚拟现实产业列为未来五年数字经济重点产业之一。工信部、国家发改委等十部门联合颁发《5G应用“扬帆”行动计划(2021-2023年)》的通知。在相关
2023-08-02

电动腔镜吻合器在吻合器比例逐步上升,国产化进程显著加快
电动腔镜吻合器在吻合器比例逐步上升,国产化进程显著加快
1、我国电动腔镜吻合器国产化进程显著加快
近年来,中国微创外科手术数量逐步增加,医生对吻合操作的稳定性、便捷性、临床预后等需求逐步提高,电动腔镜吻合器应运而生。在手动腔镜吻合器机械结构的基础上,电动腔镜吻合器增加电机与相关电控装置以实现更多先进功能,如电动击发、智能压榨、智能提示等,同时实现了操作的自动化、标准化,降低了人为操作的差异和经验影响,使手术更加安全高效。因此,电动腔镜吻合器是目前吻合器产品中技术水平最高的细分品类及未来吻合器
2023-08-02

农机装备智能化行业整体渗透率仍偏低,市场空间较大
农机装备智能化行业整体渗透率仍偏低,市场空间较大
1、农机装备智能化行业发展特点及市场规模分析
农机装备智能化产品是对农机的智能化改造和提升,使其具有信息感知、自动导航、精准作业和智慧管理的功能,这也是智慧农场等农业科技新业图景能够全面应用的基础。从技术发展阶段看,农机自动驾驶智能化水平可分为四个等级:
第一个等级的核心功能是监测,主要通过传感器监测农机运行情况、关键部件状态和外部环境,辅助用户更好地操控机器;
第二个等级的核心功能是辅助驾驶,实现农机作业路径规划、走直线、转弯等功能以减
2023-08-02

半导体硅部件行业受益于新应用场景带来的强劲需求
半导体硅部件行业受益于新应用场景带来的强劲需求
1、半导体硅部件发展历程及制造工艺分析
半导体硅部件发展历程与半导体设备和制程节点发展紧密相关。高纯单晶硅材料制作的硅部件在刻蚀工艺中对集成电路制造的影响更小,因此更多的应用于先进制程(7nm、5nm)的刻蚀设备中。对于制程要求不高的集成电路制造,晶圆厂普遍采用多晶硅材料制作的硅部件,由于生产工艺的不同,同尺寸下直拉法生产的单晶硅材料成本高于铸锭法生产的多晶硅材料。
(1)刻蚀用硅部件
随着硅片制造技术多年的发展,刻蚀技术发生了许多变化,从
2023-08-02

“碳中和”时代来临,可再生能源制氢是长期发展方向
“碳中和”时代来临,可再生能源制氢是长期发展方向
随着氢能应用场景的不断丰富以及国家政策扶持力度的持续加大,氢能行业市场化程度不断提高。《中华人民共和国招标投标法》《建设工程勘察设计管理条例》等法律法规和行业规范性文件的制定,有力推动了行业内市场竞争的公开化、公正化和规范化运行。整个氢能行业持续健康发展,市场参与者数量及类型不断增多,形成了健康的行业竞争格局。氢能产业链上游制氢行业集中度较高,从参与主体来看,制氢咨询设计和装备供货行业可分为大型国有氢能投资企业和民营企业,国有企业依靠其资源优势
2023-08-02

国家发布多项政策助力电容器制造设备行业发展
国家发布多项政策助力电容器制造设备行业发展
一、电容器制造设备行业发展现状
电容器制造设备主要应用于电容器的生产制造。电容器是三大被动元器件之一,其中铝电解电容器是用量仅次于瓷电容的品类,约占全部类别电容器使用量的
30%,应用场景以中低压电源电路为主,在消费、照明等领域应用最为广泛,此外部分工控、新能源汽车中也使用铝电解电容。
1、铝电解电容器制造商以日韩企业为主
全球铝电解电容器制造商主要集中在日本、中国大陆、马来西亚、印度尼西亚、韩国及中国台湾,按收入口径统计,全球前五大电容器厂商
2023-08-02

工业温控系统解决方案逐渐成为市场主流“碳中和”提出更高要求
工业温控系统解决方案逐渐成为市场主流“碳中和”提出更高要求
从市场发展角度来看,国内工业温控行业起步较晚,同时由于下游应用领域广泛,行业集中度较低。国内具备研发、生产和销售全流程服务能力,能够提供工业温控系统解决方案的厂商较少。工业生产过程中,工艺的实现对温度有着严格的要求,较好的工业温度控制水平能够帮助生产顺利进行并提升产品的产量和质量。因此理论上,工业温控设备可以应用于一切对工艺温度控制有需求的行业,如高分子材料、压铸、医药和检测等领域,下游行业的蓬勃发展,将带动工业温控设备及高低温泵的产
2023-08-01

生物医药冷链服务行业细分市场规模及前景预测分析
生物医药冷链服务行业细分市场规模及前景预测分析
1、我国生物医药冷链快速向专业化、一体化发展
生物医药冷链服务是指依托温控技术和专业的操作方案,为生物医药产品的研发、生产和流通环节的温度安全提供全链条的冷链解决方案。
生物医药冷链服务行业是生物医药行业的伴生行业,贯穿生物医药行业从研发、生产到流通的全生命周期,是融合运输、仓储、信息技术等产业的综合性生产服务业。随着生物医药领域的前沿科学不断取得突破,生物医药研发力度不断加大,对生物医药产品的运输、存储提出了更高的要求,推动全球范围内药品冷
2023-08-01

中国医药研发爆发红利,小分子化药CDMO发展空间巨大
中国医药研发爆发红利,小分子化药CDMO发展空间巨大
近年来,全球医药外包服务市场逐步向新兴市场转移,受国际制药企业降低研发生产成本和提高经济效益的利益驱动、国内医药行业法规政策不断完善及国内医药CDMO服务水平的显著提升,中国CDMO市场规模呈现出更大幅度的增长。相比于欧美等发达国家的CRO市场,中国等新兴市场国家的CRO业务增长更加迅速。一方面,中国等新兴市场在老龄化、城镇化等因素推动下,医疗需求得以不断释放,医药市场迅速扩容,研发投入也随之增加,从而带动医药研发外包需求快速增长。另一方面
2023-08-01

汽车电连接行业产业链、竞争格局及重点企业收入情况分析
汽车电连接行业产业链、竞争格局及重点企业收入情况分析
1、汽车电连接行业产业链结构分析
(1)行业上游情况
汽车电连接行业上游有主要为导线、端子、连接器、塑料粒子等原材料,涉及铜材、铝材、橡胶、塑料等材质,价格主要由铜材、铝材、天然橡胶及其他化工材料等商品的市场价格决定。
(2)行业下游情况
汽车电连接系统行业下游主要为整车制造商及汽车零部件配套供应商,客户集中度较高,导致了行业内企业与下游客户谈判中处于相对弱势地位。但鉴于进入下游客户配套体系本身需要经历较长时间的严格认证,在同步开发
2023-08-01

精密减速器行业细分市场竞争格局及发展趋势预测
精密减速器行业细分市场竞争格局及发展趋势预测
近年来,国家陆续推出了《“机器人+”应用行动实施方案》《“十四五”智能制造发展规划》等政策文件,大力鼓励发展包括精密减速器在内的高端装备及其关键基础零部件行业,积极推动我国先进制造技术及设备的快速发展。在国家政策的支持下,精密减速器行业正迎来历史性的战略发展机遇。作为高端制造和现代制造的基础,精密减速器产业规模将迅速扩大,国内产业竞争力已开始显现,并有望在将来的国际市场中显著提升。
1、精密减速器行业细分市场分析
根据原理不同,精密减速器主要分
2023-08-01

飞灰治理行业市场规模、发展机遇、主要玩家市场份额、发展前景
飞灰治理行业市场规模、发展机遇、主要玩家市场份额、发展前景
1、垃圾焚烧飞灰的处理方式
目前垃圾焚烧飞灰的处理方式主要有以下几种:飞灰水泥固化-危废填埋场填埋处置、飞灰螯合稳定化-生活垃圾填埋场填埋处置、飞灰资源化利用处置。
(1)飞灰水泥固化-危废填埋场填埋处置
该处理方式是将飞灰与水泥等固化剂混合后形成固化物,从而减少重金属的溶出。在初期,由于水泥固化法的工艺简单、技术成本低,该方法得到广泛应用。然而,飞灰经水泥固化处理后增容较大,增大了填埋场库容压力,同时存在重金属在固化后容易再次
2023-08-01