支持性产业政策为玻璃深加工行业提供了良好的市场机遇
1、玻璃深加工行业总体概况
玻璃深加工行业相关产品种类繁杂,有近千个细分品种,我国已形成门类齐全的深加工玻璃体系,下游市场的需求与宏观经济的发展、我国的城镇化率以及固定资产投资的增长密切相关。近年来,我国玻璃行业经济发展势头呈现复苏趋势,特别是玻璃深加工行业,无论是企业数量、还是产品产销量都呈现出明显的增长势头。
我国玻璃深加工行业生产企业数量众多,市场化程度高、竞争充分、集中度低,低端玻璃产品市场增长平缓,产品质量参差不齐,整体处于供大于求的状态,国务院《关于促进建材工业稳增长调结构增效益的指导意见》中明确支持优势企业搭建产能整合平台,利用市场化手段联合推进重组,整合产能或经营权,优化产能布局,提高生产集中度。目前我国经济正处于从高速度向高质量方向转变的时期,随着供给侧结构改革的不断深入、双碳目标的确立实施、智能制造、高端制造业的发展等原因,市场对玻璃的环保性能、设计新颖性、工艺精度、产品品质等要求进一步提高,使得我国高端深加工玻璃市场需求持续放大,市场也不断向拥有创新生产能力的优势企业聚集。
2、玻璃深加工行业产业链分析
玻璃深加工行业产业链上游有石英砂,其二氧化硅含量高,对玻璃透明度和化学稳定性至关重要,产区如江苏东海;纯碱是重要助熔剂,影响玻璃质量性能且用量大;石灰石可增加玻璃硬度稳定性并调节黏度。中游玻璃深加工包括切割工序,依需求切割平板玻璃;磨边使玻璃边缘光滑;钢化提升玻璃强度与抗冲击性;镀膜改变玻璃光学热学性能。终端市场玻璃加工产品广泛应用于光伏、房地产、汽车制造、电子制造等领域,满足不同的市场需求。
玻璃深加工行业产业链

资料来源:普华有策
3、玻璃深加工行业未来发展趋势
在国民收入稳步增长及国家供给侧改革的背景下,我国玻璃深加工行业呈现出以下趋势:
(1)提倡工艺创新,推动产业升级
我国中低端玻璃产品市场增长平缓、竞争激烈、质量参差不齐且供大于求,中高端玻璃深加工市场因建筑理念升级、高端制造业发展等,需求持续放大,供需平稳。同时,国民收入增长、内需政策推进使消费需求转变,高质量产品渐占主导,且监管部门推广高端玻璃产品。
(2)智能家电快速发展,引领玻璃深加工向智能化发展
随着物联网、互联网等新技术的快速发展与普及,智能化产品不断涌现,“智能”已经深入人们生活的各个领域。居民消费水平的不断提升以及智能技术的发展与应用为家电行业带来了新的发展机遇,智能化、高端化已经成为我国家电行业转型升级以及实现持续发展的重要发力点。近年来,国内领先家电企业竞相推出智能化产品,智能冰箱、智能洗衣机等智能家电产品迅速赢得消费者青睐。
数据显示,2017-2023年,中国智能家居市场规模持续扩大,由2017年的3,254.70亿元扩大至2023年的7,157.10亿元,复合增长率为14.03%。2017年起,智能家电市场开始崛起,产品成熟度不断提升,智能家居市场规模开始大幅增长,平均增速均保持在25%以上。2023年中国智能家居市场全年出货量为3.3亿台,同比增长26.92%。一方面,智能家电的快速发展会促进新一轮的家电更新换代;另一方面,智能家电的大规模应用也对家电玻璃深加工企业在生产效率、质量稳定性、节能降耗等方面提出了更高的要求,注重技术研发、及时满足客户需求的企业将在行业发展中取得更大的竞争优势。
2017-2023年我国智能家居市场规模情况

资料来源:普华有策
为有效提升企业的生产效率、降低生产成本,避免人工操作中出现的失误和效率低下等问题,玻璃深加工势必向自动化、智能化方向发展。随着我国玻璃制造工业自动化、智能化水平的不断提升,自动化、智能化技术研究的不断深入,智能仓库、全自动机器人、全自动智能检测仪等自动化、智能化技术和装备将在玻璃制造工业生产和质量管理中得到广泛应用。
(3)玻璃深加工产业联合整合,提高行业集中度
我国玻璃深加工行业生产企业数量众多,但生产工艺和核心技术水平差异较大。我国经济当前正处于从高速度向高质量转变的关键时期,供给侧结构改革不断深入,市场对高端玻璃的环保性能、设计新颖性、工艺精度、产品品质要求不断提高,低端玻璃产品产能预计将逐步淘汰,行业分化将愈加明显。
玻璃深加工行业因准入门槛较低、规模小而散,多而无序等特点,导致资源配置不合理,无法形成规模效应,在产能过剩及节能环保的双重压力下,产业亟待整合重组。《国务院关于促进建材工业稳增长调结构增效益的指导意见》中明确支持优势企业搭建产能整合平台,利用市场化手段联合推进重组,整合产能或经营权,优化产能布局,提高生产集中度。
4、玻璃深加工行业内竞争格局
玻璃深加工产品应用广泛、品类繁多,生产厂商一般根据自身掌握的技术优势和销售渠道专注于其中一类或几类产品,主要包括建筑玻璃、工业生产(汽车、家电)玻璃、家装玻璃、高新技术玻璃等,竞争格局己日趋成熟稳定。
玻璃深加工行业竞争充分,行业集中度低。我国玻璃深加工行业因准入门槛较低,多数企业规模小而散,因此导致行业内资源分配不合理、供大于求等问题。多数中小企业产品开发能力不强、设备落后,缺乏原创性、自主性产品。随着客户对玻璃的环保性能、设计美观、品质要求逐渐提高后,玻璃深加工行业便出现高端化的大趋势。家电玻璃来看,国内玻璃深加工的企业数量众多,但具备一定规模效益及制备工艺的企业相对较少。
5、政策对玻璃深加工行业的影响
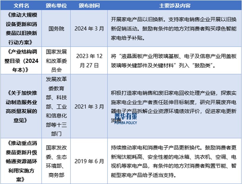
近年来,国家有关行业主管部门针对玻璃深加工行业及下游家电行业出具了一系列支持性政策,强调要着力规范和加强玻璃加工行业的生产能力,支持行业内优质企业提高产业化水平,提高自主创新能力和竞争力;同时强调结构调整,重视安全性能高、绿色节能、高端品质的玻璃深加工产品;并出台一系列政策促进居民消费和下游家电行业的更新换代。支持性产业政策对行业内企业的发展提供了良好的市场机遇与外部政策环境。
主要法律法规和政策

资料来源:普华有策
《2025-2031年玻璃深加工行业细分市场调研及投资可行性分析报告》涵盖行业全球及中国发展概况、供需数据、市场规模,产业政策/规划、相关技术、竞争格局、上游原料情况、下游主要应用市场需求规模及前景、区域结构、市场集中度、重点企业/玩家,企业占有率、行业特征、驱动因素、市场前景预测,投资策略、主要壁垒构成、相关风险等内容。同时北京普华有策信息咨询有限公司还提供市场专项调研项目、产业研究报告、产业链咨询、项目可行性研究报告、专精特新小巨人认证、市场占有率报告、十五五规划、项目后评价报告、BP商业计划书、产业图谱、产业规划、蓝白皮书、国家级制造业单项冠军企业认证、IPO募投可研、IPO工作底稿咨询等服务。(PHPOLICY:GYF)