液冷服务器在人工智能浪潮推动下成为 “刚需” 硬件
1、液冷服务器的类别
数据中心基础设施是支撑数据中心正常运行的各类系统的统称,具体包括制冷、配电、机柜、布线、监控等系统,是数据中心的组成部分之一。数据中心是用于在网络上传递、加速、展示、计算和存储数据信息的物理场所,主要应用于对数据计算和储存有较大需求的组织。一个完整的数据中心由数据中心IT设备和数据中心基础设施构成。
目前,数据中心基础设施的制冷方式主要有风冷和液冷两种方式,风冷方式发展起步较早,技术较为成熟;液冷方式是近几年由于数据中心对散热需求的提升而催生的新方式,指使用液体取代空气作为冷媒,为发热部件进行换热,带走热量的技术。
同传统制冷方式相比,液冷具有高效能、高可靠、超静音、节省空间等优势。根据冷却液是否与发热器件接触,将液冷划分为直接式液冷技术和间接式液冷技术,其中直接式液冷技术包括浸没式液冷和喷淋式液冷,间接式液冷技术以冷板式液冷为主。
三种液冷方式比较

资料来源:普华有策
随着数字经济的持续发展,AICG、人工智能等新技术的应用,以及各行业的数字化转型,数据量爆发增长,要求数据中心向高密度的方向发展。
2、液冷服务器行业产业链分析
液冷产业生态包括上游的产品零部件提供商、中游的液冷服务器和基础设施提供商及下游的算力使用者。上游主要为产品零部件及液冷设备,包括快速接头、CDU、电磁阀、浸没液冷TANK、manifold、冷却液等组件或产品供应商;中游主要为液冷服务器、芯片厂商以及液冷集成设施、模块与机柜等;下游主要包括电信运营商、互联网企业以及信息化行业应用客户,包含电信、互联网、政府、金融、交通和能源等信息化应用。
液冷服务器行业产业链

资料来源:普华有策
3、液冷服务器行业现状
2011年曙光开启了中国液冷行业的先河。在后续5年中,曙光、华为、浪潮等中国厂商逐渐布局市场并开始大量生产,2019年至今,各大厂商的液冷技术亦突飞猛进。
相比于其他液冷方案,冷板式液冷方案在我国起步较早,在可靠性、可维护性、技术成熟度等方面具备优势,且对服务器与动力系统改造较小,IT设备维护较为简单;浸没式液冷方案散热能力强,噪音小,但定制化程度较高(例如IT设备需要定制),且其他部件(例如光模块)的兼容性仍在验证;喷淋式液冷方案噪音低,且节省冷却液,但目前生态建设仍不完善,供应商较少。
目前国内以冷板式液冷为主。数据显示,冷板式液冷占比达65%,其次为浸没式液冷(占比为34%),喷淋式液冷占比较低,仅1%。
中国液冷技术市场占比

资料来源:普华有策
4、市场规模
中国液冷服务器行业是作为近年来的新型行业,目前,人工智能发展势头强劲,算力需求旺盛,不断推动液冷服务器成为“刚需”硬件。根据数据预测,2024年中国液冷服务器市场规模将达201亿元,到2027年市场规模超680亿元。
预计2024年中国液冷服务器市场规模达201亿人民币,市场规模快速增长

资料来源:普华有策
5、液冷服务器竞争格局
中国液冷服务器行业的竞争格局呈现出多元化和集中化的特征,有技术壁垒的限制。目前,液冷服务器市场的主要厂商包括浪潮信息、华为、曙光、超聚变等。数据显示,浪潮信息在2024年上半年占据了液冷服务器市场的领先地位,市场份额占比第一。超聚变和宁畅分别位列液冷服务器市场占比的第二、三位,与浪潮信息共同占据了七成左右的市场份额。传统服务器厂商如超云、宝德和中兴等也在积极开拓液冷服务器市场,并在特定领域有不俗的表现,如中兴通讯推出高密度全液冷整机柜解决方案,大幅降低数据中心能耗,在通信领域等可能具备一定优势。
互联网行业是液冷服务器最大买家,2024年上半年占超60%份额,云服务提供商积极建设液冷数据中心用于处理海量数据与复杂计算任务;电信运营商因技术发展致数据中心规模扩大、能耗突出,对液冷服务器需求快速增长并积极探索相关方案推动建设;金融行业积极采用人工智能技术,鉴于高数据安全要求与能耗攀升、减排压力,对液冷服务器需求渐增且早有试点并计划扩建;制造、服务等其他行业也在探索液冷方案满足计算与节能减排需求。
未来,中国液冷服务器行业的竞争格局仍以国内内部竞争为主,小型企业面临失去市场份额和淘汰风险,市场集中度进一步加剧。主要原因在于:(1)中国液冷技术已经形成技术护城河,国外企业进入中国市场受数据安全限制。(2)行业间竞争程度持续恶化,资本积累成为关键因素。
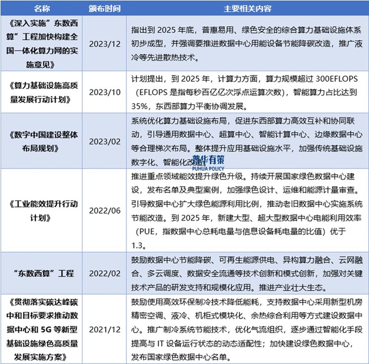
6、液冷服务器行业发展政策
近年来,算力需求激增与数据中心能耗问题突出,国家和地方积极出台政策支持液冷服务器发展。工信部等的标准明确数据中心PUE值降低目标,鼓励液冷散热技术应用。上海、广东、贵州等地也纷纷发布政策,助力液冷技术研发应用,推动数据中心节能减排,促进液冷服务器产业尤其是AI服务器领域的创新发展。
液冷服务器行业主要法律法规及政策

资料来源:普华有策
《2025-2031年液冷服务器行业细分市场调研及投资可行性分析报告》涵盖行业全球及中国发展概况、供需数据、市场规模,产业政策/规划、相关技术、竞争格局、上游原料情况、下游主要应用市场需求规模及前景、区域结构、市场集中度、重点企业/玩家,企业占有率、行业特征、驱动因素、市场前景预测,投资策略、主要壁垒构成、相关风险等内容。同时北京普华有策信息咨询有限公司还提供市场专项调研项目、产业研究报告、产业链咨询、项目可行性研究报告、专精特新小巨人认证、市场占有率报告、十五五规划、项目后评价报告、BP商业计划书、产业图谱、产业规划、蓝白皮书、国家级制造业单项冠军企业认证、IPO募投可研、IPO工作底稿咨询等服务。(PHPOLICY:GYF)