展望2025年:量子计算行业主要技术路线、产业链及相关企业玩家
1、行业概况
量子信息技术主要包括量子计算、量子通信和量子测量三大领域。量子信息三大领域的前沿科研与工程研发亮点成果不断涌现,技术成熟度持续提升,应用探索加速发展,进入科技攻关工程研发、应用探索和产业培育一体化推进的发展阶段。
量子计算以量子比特为基本单元,利用量子叠加和干涉等原理实现并行计算,能在某些计算复杂问题上提供指数级加速,是未来计算能力跨越式发展的重要方向。
量子通信利用量子看加态或纠缠效应,在经典通信辅助下实现密钥分发或信息传输,理论层面具有可证明安全性。基于量子密钥分发(QKD)和量子安全直接通信(OSDC)等方案的量子保密通信初步实用化,新型协议和实验系统的研究持续活跃,样机产品研制和示范应用探索逐步开展,但应用与产业发展面临诸多挑战。
量子测量对外界物理量变化导致的微观系统量子态变化进行调控和观测,实现精密传感测量,精度、灵敏度和稳定性等核心指标比传统技术有数量级提升。主要应用场景涵盖国防军工、航空航天、地质/资源勘测和生物医疗等众多行业领域,多种样机产品进入实用化与产业化阶段。
《“十四五”规划和2035年远景目标纲要》中更是明确提出,中国将在包括量子信息在内的八大前沿领域,“实施一批具有前瞻性、战略性的国家重大科技项目”。
随着量子计算机硬件的不断升级和算法的不断优化,更多的软硬件企业将投身于量子计算领域,并推动量子计算在不同行业的广泛应用。量子计算将在金融、医疗、材料科学等领域最先发挥作用,为下游行业带来颠覆性的创新。与此同时,产业链上的合作与竞争也将更加激烈,投资和创新以及庞大的市场需求将成为推动产业前进的关键驱动力。政府和企业也将共同合作,加大研发投入,以争取在全球量子计算领域的竞争优势。
2、行业技术情况
量子计算迈向商业化节奏有望加速。2019年11月23日,谷歌发表了一项量子计算突破,超导量子芯片Sycamore仅用200秒就完成了一项计算,而世界最快的超级计算机需要 1万年。2024年12月10日,谷歌发表了最新量子芯片Wilow的研究成果,再次取得了里程碑式的突破。 Wilow 基本上继承了 Sycamore 的所有优点,但实现了更大的里程碑式的突破。Wilow的T1时间(测量量子比特可以保留激发的时间长短——关键的量子计算资源)接近100us(微秒),比Sycamore芯片的20微秒提了5倍。谷歌量子计算路线图显示,其第二里程碑的工作重点为实现纠错量子计算的容错能力。wiow的错误率较Sycamore降低了两倍,因此适合进行扩展并走向实际应用。
量子计算主要技术路线

资料来源:普华有策制图
3、量子计算行业产业链
量子计算产业链

资料来源:中国信通院、普华有策制图
4、行业政策支持
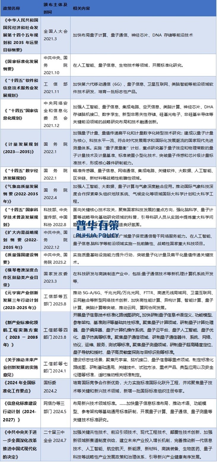
量子科技行业政策主要政策

资料来源:普华有策整理
3、国内量子计算相关玩家
(1)科大国盾量子技术股份有限公司
国盾量子主要从事量子通信、量子计算、量子精密测量产品的研发、生产和销售,并提供相关的技术服务。量子计算产品主要包括超导量子计算机整机以及操控系统、稀释制冷机等核心组件,并提供量子计算相关技术服务。
(2)本源量子计算科技(合肥)股份有限公司
本源量子聚焦量子计算产业生态建设,打造自主可控工程化量子计算机,围绕量子芯片、量子计算测控一体机、量子操作系统、量子软件、量子计算云平台和量子计算科普教育核心业务,全栈研制开发量子计算,积极推动量子计算产业落地,聚焦生物科技、化学材料、金融分析、轮船制造、大数据等多行业领域.
(3)上海图灵智算量子科技有限公司
图灵量子是我国光量子芯片及光量子计算产业化引领者,以光子芯片和量子计算为底层基础,打造了软硬一体的产品体系,并在全行业推出了全栈自主可控的解决方案,驱动算力变革。量子硬件产品包括:光量子计算机、片上光量子教学机、量子人工智能教研一体机等。
(4)国开启科量子技术(北京)有限公司
启科量子围绕国家通信网、能源网、交通物流网等领域融合发展量子通信、量子计算和量子网络,致力于解决海量数据处理和信息安全中的核心问题。量子计算产品包括:分布式离子阱量子计算机和Traq-T1量子教学机。
(5)深圳量旋科技有限公司
量旋科技致力于量子计算产业化和普惠化的一站式解决方案服务商,在技术研发和商业落地“双轮驱动”的战略下,依托教育级核磁量子计算机、产业级超导量子计算机、量子计算云平台和应用软件进行产业布局,赋能科研教学、药物研发、金融科技、人工智能等诸多前沿领域。
其他量子科技相关企业包括:光迅科技、神州信息、腾景科技、浙江东方、中兴通讯、天奥电子、福晶科技等。
《2025-2031年量子计算行业发展现状分析及前景趋势预测报告》涵盖行业全球及中国发展概况、市场规模,产业政策/规划、相关技术/专利、竞争格局、上游原料情况、下游主要应用市场需求规模及前景、区域结构、市场集中度、重点企业/玩家,行业特征、驱动因素、市场前景预测,主要壁垒构成、相关风险等内容。同时北京普华有策信息咨询有限公司还提供市场专项调研项目、产业研究报告、产业链咨询、项目可行性研究报告、专精特新小巨人认证、市场占有率报告、十五五规划、项目后评价报告、BP商业计划书、产业图谱、产业规划、蓝白皮书、国家级制造业单项冠军企业认证、IPO募投可研、IPO工作底稿咨询等服务。