油田技术服务行业发展概况、竞争格局与政策影响
1、油服行业概述
石油产业链分为上游和下游两个部分。上游主要是将石油开采出来及储运的过程,包括勘探、开发和储运三个环节,下游产业主要是石油的加工和销售,包括炼制化工和销售两个环节,如下图所示:
油气产业链

资料来源:普华有策
油田技术服务行业伴随着油气资源的勘探和开发环节而形成,是为石油及天然气的勘探与开发提供工程技术支持和解决方案的生产性服务行业,提供的产品和服务包括在油气田勘探、开发和生产过程中的地质普查、地质勘察、钻井、录井、测井、固井、射孔、完井、采油、修井、增采和集输等技术服务,以及相关的装备、制剂和耗材制造等,是石油行业的重要组成部分。
油田技术服务企业的直接客户主要为大型油气开发公司。近年来,随着油气田勘探开发对技术服务要求的不断提高,我国的油服行业经过长期的发展已趋于成熟,建立起了一套以“三桶油”市场准入为代表的较为完备的市场准入机制。目前我国油田技术服务企业业务已向油气勘探开发的各个细分领域渗透,贯穿了油气田勘探开发的全过程。
作为石油及天然气产业链的上游服务行业,油气公司的勘探开发投资规模是直接影响油服行业业绩的重要因素。而油价变化及国内能源安全政策变化将影响上游油气开采企业资本开支,从而也将间接影响油田技术服务企业的景气度及业务发展。
2、油服行业发展概况
(1)全球油服行业发展概况
石油、天然气和煤炭是全球关键一次能源,推动经济、支撑现代社会。石油在国防、工业、科技与生活等多方面意义重大,长期处于能源体系核心。经济全球化与新兴经济体工业化使国际能源需求长期上扬,根据资料显示,预计到2045年全球石油需求较2022年预增16.5%,增量多源于亚洲、非洲及中东国家。新兴国家发展与生活改善促使全球能源需求2025年约增25%,石油需求先升后稳达峰值。各国为满足能源需求,须加大油气勘探开发或开展国际能源贸易进口油气,在此背景下,油田技术服务市场需求也会持续增加。
(2)中国油田技术服务行业发展概况及趋势
1)油气对外依存度居高不下,开发支出增加推动油服行业发展
我国富煤贫油少气,能源结构以煤主导,2023年煤炭消费占比达55.3%。油气资源先天不足致供需矛盾,进口依存度攀升,石油从2001年24%升至2023年73%,天然气从自给渐至2023年42%,供应缺口大。2016年低油价冲击使油气勘探投资降,原油产量连跌3年,天然气依存度急升,能源安全隐忧加剧。2019年国家能源局推“七年行动计划”,石油企业担责,加大投入,上游成果频现。2020年能源安全入国家安全战略,2022年“能源安全”与“粮食安全”并重,加大勘探开发支出保能源安全与经济发展成必然。2023年我国原油产量2.09亿吨,同比增2%,天然气产量2297.1亿立方米,同比增5.8%。“三桶油”受政策驱动资本支出稳增,2023年中石油、中海油、中石化油气开发及勘探资本支出各有增减。其未来坚持增储上产,发力非常规资源。石油企业资本支出带动油服行业,2023年中国油田服务市场规模1884.9亿元,同比增4%,2020-2023年复合年均增长率10%,发展向好。
2)国内油服民营企业成长迅速,市场竞争力逐步加强
我国油田技术服务领域主要有国外龙头企业、国企与民企。油气产业具战略性垄断性,石油开采以“三桶油”为主,其旗下综合国有油服公司在行业市占率达85%,集中度高。民营企业灵活性强,靠细分领域专业技术揽业务,但规模小且分散,市占率约10%。外资油服公司技术优但价高,国内受限,战略侧重海外。随着我国油气勘探开发加速,油田技术服务需求上升,民营油服企业在油服技术领域“多点开花”,未来市场空间广阔。
3)油气勘探开发环境趋于复杂,上游企业降本增效,推动油服企业技术加速升级
传统油田资源减少,油气开发转向偏远、深层等区域,勘探开发难度与开采环境复杂度增加,对油田技术服务要求更高。国企改革推进,石油开采企业降本增效,我国油田技术服务企业面临竞争、成本与利润压力,需变革构建灵活高效组织模式、推进科技创新与转型升级。要加大研发投入,强化核心与特色技术,借云计算等技术助力油气行业信息化、智能化、数字化转型,像大数据助力油井决策,人工智能优化设备管理等且在压裂技术应用渐广。国外石油及油服巨头已快速数字化转型与智能化发展,如2020年哈里伯顿的4.0数字化战略。我国油服公司智能化水平低,相关技术发展与应用落地将为智能化水平高的企业带来新机遇。
4)页岩油气开发大势所趋,储层改造技术服务行业前景广阔
油气分常规与非常规,全球及中国主要非常规油气是页岩油与页岩气。页岩油存于页岩层系,页岩气以吸附游离态聚于泥岩或页岩夹层,甲烷为主,用途广泛且清洁高效。美国20世纪90年代页岩油气革命促其大规模商业开发,改变全球油气格局。我国页岩气资源丰、潜力大,需求强劲致产业发展快,已是世界第三页岩气商业化开采国。2018-2022年我国页岩油气跨越式发展,2022年页岩油产量翻两番达300万吨,页岩气产量增122%达240亿立方米。按国家能源局规划,“十四五”“十五五”页岩气产业加速,2030年产量达800-1000亿立方米,已入大规模商业化开发阶段。因页岩油气储层渗透率极低,需大规模储层改造与体积压裂增产,故其大规模商业化开采为储层改造业务拓广阔空间。
3、油服行业竞争格局情况
油服行业集中度高,以大企业为主导,中小企业在特定领域或地区发挥作用。国际油服行业是垄断竞争行业,少数巨头占据大部分市场份额和高端领域,其优势在于创新、技术、装备、服务产品以及质量作业标准。我国油服行业源于石油行业改制,“三桶油”将业务重点转向油气资源,虽生产与技术服务分离,但技术服务资源仍集中在其控制的企业。近年来行业开放,民营企业凭体制灵活、细分技术优势等参与国内外竞争,在细分市场占一定份额,下游客户主要是“三桶油”及其体系内单位。同时国际油服公司也参与国内竞争并开展技术合作,我国油服市场呈现“国有控制为主、民营和国际资本参与为辅”的竞争格局。
我国油田服务行业尚未形成可以绝对垄断或主导市场的企业,油田技术服务领域的民营企业作为国内油田技术服务市场的补充力量,整体规模较小,行业整体集中度不高,市场竞争相对激烈,仍处于快速发展阶段。
行业内的主要企业有德美高科、威沃敦、格瑞迪斯、安东油田服务、成都劳恩普斯科技有限公司等。
行业内的主要企业

资料来源:普华有策
4、行业壁垒
(1)技术壁垒
油田技术服务涉及多学科技术门类,具强综合性,是典型技术密集型行业,对技术研发、工艺设计、作业施工等环节要求高且专业化程度高。各油田地质等情况复杂,开发对技术服务及时性要求高,服务商需丰富现场经验、深厚技术积累与快速方案响应及创新能力。技术打造需长期积累,随行业集中度上升,领先公司掌控核心技术,行业技术壁垒高。
(2)市场准入壁垒
在我国从事油田技术服务,除遵国家法规外,还需获“三桶油”相关业务资质,其要求供应商有行政许可及质量、环保、职业健康等体系认证,具备一定固定资产、专业人员配置、良好信誉与行业业绩。招投标中,油服企业要有较高生产管理和质量控制水平。因业务繁多,每项子业务对应多项资质,抬高行业准入门槛,且“三桶油”会定期复核供应商相关情况,考核通过才能继续合作,新进入者需长期积累达准入条件,所以该行业市场准入壁垒较高。
(3)人才壁垒
油田技术服务专业性、实践性强,涉及面广,对人员团队要求高。技术人员要掌握专业知识,能提供解决方案、研究实用性、转化成果和应对突发技术问题;管理人员要把握行业方向、挖掘潜在市场。技术创新、业务实施和市场开拓能力是竞争关键,这些能力靠长期人才培养和团队打造,后进入者难以短期获得,行业人才壁垒较高。
(4)资金壁垒
油田技术服务行业资本密集,承接大项目得持续研发、购先进设备来提升服务水平,所以需要大量资金。技术研发有风险,技术进步会淘汰设备和工艺,加上下游结算制度严、周期长,企业要有充裕资金。行业后进入者短期内难积累资本、融资能力有限,资金主要靠自身或股东投入,资金实力是重要的进入壁垒。
5、政策的影响
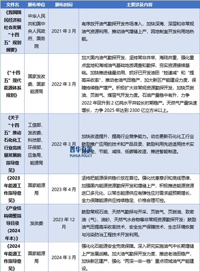
近年来,为保障能源安全稳定供应,促进我国石油行业的发展,提高我国油气资源自我保障能力,国家发布了以上多个鼓励油气资源勘探开发和油田技术服务行业发展的政策文件。如在《“十四五”现代能源体系规划》中表示要“加大国内油气勘探开发,推动老油气田稳产,加大新区产能建设力度,保障持续稳产增产”、“加快页岩油、页岩气、煤层气开发力度”,同时政策鼓励民企、外资企业等社会各界资本进入油气勘探开发领域。目前国家政策的优化支持推动油田技术服务行业发展,为行业内企业经营发展提供了良好的外部环境。
主要法律法规和政策

资料来源:普华有策
《2025-2031年油服行业市场调研及发展趋势预测报告》涵盖行业全球及中国发展概况、供需数据、市场规模,产业政策/规划、相关技术/专利、竞争格局、上游原料情况、下游主要应用市场需求规模及前景、区域结构、市场集中度、重点企业/玩家,企业占有率、行业特征、驱动因素、市场前景预测,投资策略、主要壁垒构成、相关风险等内容。同时北京普华有策信息咨询有限公司还提供市场专项调研项目、产业研究报告、产业链咨询、项目可行性研究报告、专精特新小巨人认证、市场占有率报告、十五五规划、项目后评价报告、BP商业计划书、产业图谱、产业规划、蓝白皮书、国家级制造业单项冠军企业认证、IPO募投可研、IPO工作底稿咨询等服务。(PHPOLICY:GYF)