伴随分布式光伏的布局提速,我国年光伏组件产量有望持续增长。
1、光伏电池组件行业概况
光伏电池组件生产环节位于产业链中游,是光伏产业的重要基石和支撑,具体产品包括光伏电池片和光伏组件。光伏电池片和光伏组件的制作流程如下所示:
光伏电池片制作流程图

资料来源:普华有策
光伏组件制作流程

资料来源:普华有策
随着我国光伏年新增装机规模的不断增加,年组件产量也随之上升,2022年我国光伏组件产量达288.7GW,同比增长58.80%。2023年,我国光伏组件产量达499GW,同比增长69.3%。“十四五”期间,伴随分布式光伏的布局提速,我国光伏装机将迎来新一波高峰期,年光伏组件产量有望持续增长。
2、光伏电池组件行业的周期性、季节性和地域性特点
(1)行业周期性
光伏行业整体的发展具有一定的周期性,光伏组件的需求受整体光伏行业的周期性影响。
(2)行业季节性
光伏电池组件行业受自然季节性因素的影响较小,除较为极端气候环境下(包括高寒、台风、强降雨等),光伏电站施工进度有所影响外,无其他重大影响。
(3)行业区域性
受行业特性影响,光伏电池组件业务与电站投资运营业务的区域分布基本一致,因此,光伏电池组件行业的区域特点与光伏电站运营行业相似。
3、影响光伏电池组件行业发展的有利因素和不利因素
影响光伏电池组件行业发展因素

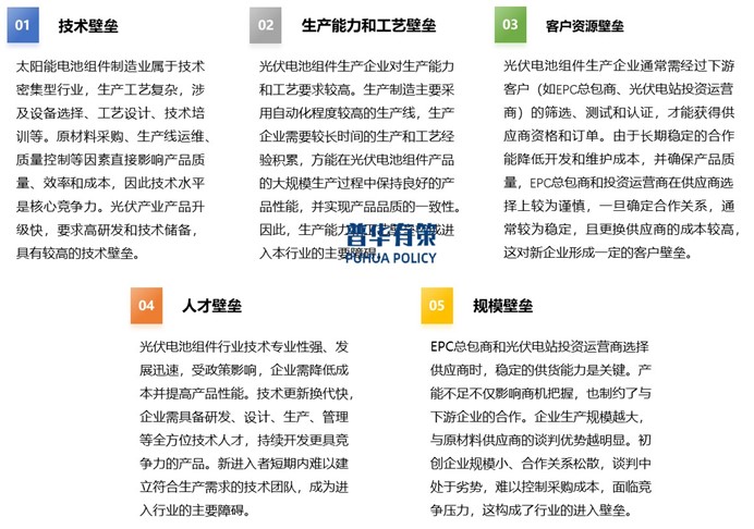
4、进入光伏电池组件行业的主要壁垒
光伏电池组件行业壁垒

资料来源:普华有策
5、光伏电池组件行业内主要企业
(1)晶科能源
晶科能源公司主营业务为太阳能光伏组件、电池片、硅片的研发、生产和销售以及光伏技术的应用和产业化,是一家以光伏产业技术为核心、全球知名的光伏产品制造商。2023年,晶科能源的电池片和组件年有效产能分别达到90GW和110GW。
(2)晶澳科技
晶澳科技主营业务为硅片、太阳能电池及太阳能组件的研发、生产和销售,以及太阳能光伏电站的开发、建设、运营等,其中电池组件是核心产品。截至2023年底,公司组件产能超95GW,硅片和电池产能约为组件产能的90%。
(3)天合光能
天合光能主营业务为太阳能光伏电站设备制造、安装,多晶铸锭、单晶硅棒、硅片、太阳能电池片、光伏组件的制造等。截至2023年末,天合光能的光伏电池片和组件产能分别为75GW和95GW。
(4)隆基绿能
隆基绿能主营业务为单晶硅棒、硅片的研发、生产和销售,已成为全球最大的太阳能单晶硅光伏产品制造商。截至2023年末,隆基绿能的电池片和组件产能分别为80GW和120GW。
(5)阿特斯
阿特斯主营业务为晶硅光伏组件的研发、生产和销售,并提供光伏应用解决方案。截至2023年末,阿特斯的电池片和组件产能分别为50GW和57GW。
(6)东方日升
东方日升主营业务包括晶体硅料、太阳能电池片、组件、新材料、光伏电站、储能集成系统及智能灯具等业务。截至2023年末,东方日升的组件产能为35GW。
《2025-2031年光伏电池组件行业市场调研及发展趋势预测报告》涵盖行业全球及中国发展概况、供需数据、市场规模,产业政策/规划、相关技术/专利、竞争格局、上游原料情况、下游主要应用市场需求规模及前景、区域结构、市场集中度、重点企业/玩家,企业占有率、行业特征、驱动因素、市场前景预测,投资策略、主要壁垒构成、相关风险等内容。同时北京普华有策信息咨询有限公司还提供市场专项调研项目、产业研究报告、产业链咨询、项目可行性研究报告、专精特新小巨人认证、市场占有率报告、十五五规划、项目后评价报告、BP商业计划书、产业图谱、产业规划、蓝白皮书、国家级制造业单项冠军企业认证、IPO募投可研、IPO工作底稿咨询等服务。(PHPOLICY:MJ)