

我国高端气动工具国产供应能力增强,国产替代效应显著
我国高端气动工具国产供应能力增强,国产替代效应显著
气动工具是以压缩空气或其他气体为动力进行机械作业的工具。气动工具产品具备工作效率高、轻巧便携、安全可靠、使用维修方便等特点,已广泛应用于汽车、建筑装饰、家具等国民生产制造领域。
根据应用场景不同,气动工具产品可分为工业级、专业级、通用级三个级别。工业级产品可以长时间连续工作而不发生故障,适用于工艺精度要求较高的场合,如工厂生产线,同时也适用于矿产、造船、石油开采等环境相对恶劣的场景;专业级产品可以经常性间歇工作而不发生故障,通常应用在汽修维
2023-08-12

磷酸铁锂市场需求高增长带动十二水磷酸氢二钠市场发展
磷酸铁锂市场需求高增长带动十二水磷酸氢二钠市场发展
1、十二水磷酸氢二钠概况
十二水磷酸氢二钠(简称二钠)是一种无机化合物,外观性状为无色半透明结晶或白色结晶性粉末,易溶于水,不溶于乙醇。
2、十二水磷酸氢二钠应用及发展情况
(1)常规应用领域
十二水磷酸氢二钠是一种无机物,主要作为磷酸钠盐系列产品的生产原料使用,包括磷酸二氢钠(一钠)、磷酸三钠(三钠)、焦磷酸钠(四钠)、三聚磷酸钠(五钠)、六偏磷酸钠(六钠)等产品。磷酸盐主要应用于生产洗衣粉、印染助剂、食品添加剂、陶瓷原料分散剂等。
2023-08-12

环保意识加强,减少VOCs排放,降低大气污染是甲缩醛发展趋势
环保意识加强,减少VOCs排放,降低大气污染是甲缩醛发展趋势
1、产品概况
甲缩醛又名二甲醇缩甲醛,为无色澄清易挥发可燃液体,微溶于水,可混溶于乙醇、乙醚等多数有机溶剂。
甲缩醛的应用领域主要包括:油漆稀释剂、皮革上光剂、汽车上光剂、空气清新剂、杀虫剂和彩带配方等方面的应用。
2-230Q11J40Q32.jpg [/uploads/ueditor/20230811/2-230Q11J40Q32.jpg]
2、发展现状及趋势
甲缩醛由于溶解性优,主要用作溶剂,其挥发性有机物(VOCs
2023-08-12

有机硅、甲基纤维素及氟橡胶的稳定发展,一氯甲烷的市场持续向好
有机硅、甲基纤维素及氟橡胶的稳定发展,一氯甲烷的市场持续向好
1、一氯甲烷产品概况
一氯甲烷,又名氯甲烷,是一种有机化合物,化学式为
CH3Cl,常温常压下为无色气体,微溶于水,溶于乙醇、氯仿、苯、四氯化碳、冰醋酸等。一氯甲烷主要应用于有机硅、纤维素、农药、合成橡胶等相关行业,是有机合成中重要的甲基化剂和溶剂。甲烷氯化物包括一氯甲烷、二氯甲烷、三氯甲烷、四氯甲烷等。
2、产品应用及发展情况
一氯甲烷可以用于制备有机硅聚合物或进一步生成其它卤代烃,主要应用于有机硅、纤维素、农药等相关行业。
2023-08-12

医疗健康重视程度加强等因素助推医药行业持续发展
医疗健康重视程度加强等因素助推医药行业持续发展
1、医药制造行业发展概括
医药制造业一直是我国重点培育的战略性新兴产业,《中国制造2025》将发展医药制造列为建设制造强国的十大重点领域之一,《“十四五”医药工业发展规划》认为医药工业是关系国计民生、经济发展和国家安全的战略性产业,是健康中国建设的重要基础。因此,医药制造业对于保护和增进人民健康、提高生活质量、促进经济发展和社会进步具有重要意义。根据国家统计局数据,我国医疗卫生总支出稳步增长。国家卫健委2017-2022年《我国卫生健康事业发展
2023-08-11

煤炭机械行业借助智能化乘风破浪开启新篇章
煤炭机械行业借助智能化乘风破浪开启新篇章
1、煤炭机械行业概况
煤炭机械装备制造业是为煤炭生产企业提供装备和服务的行业。按照煤矿开采的顺序,主要分为勘探设备、综掘设备、综采设备、辅助设备、提升运输设备、洗选设备,另外,还包括煤炭安全设备、电气设备以及露天矿设备等。一般而言,煤炭综合采掘机械设备以“三机一架”(即采煤机、掘进机、刮板输送机和液压支架)为核心,占到煤炭机械设备总投资的70%以上,在以“三机一架”为核心的综采、综掘工作面设备投资总额中,液压支架占比最大,一般超过45%,掘进机和采煤
2023-08-11

草铵膦行业产能情况及主要发展趋势
草铵膦行业产能情况及主要发展趋势
1、产品概况
草铵膦(C5H15N2O4P)是上世纪 80
年代由赫斯特公司开发研制的一种高效、广谱、低毒的非选择性除草剂。作用机理与草甘膦杀根不同,草铵膦先杀叶,通过植物蒸腾作用可以在植物木质部进行传导,以达到防治杂草的效果,其速效性介于百草枯和草甘膦之间。主要分布在中国和德国。
2-230Q1100043a0.jpg [/uploads/ueditor/20230811/2-230Q1100043a0.jpg]
2、草铵膦上下游产业链
草铵膦行业主
2023-08-11

“十四五”以来全国范围水质得到显著改善
“十四五”以来全国范围水质得到显著改善
污水治理是指为使水质满足特定的环境及回用的要求,通过物理、化学和生物等手段对水质进行处理,去除水中有害成分的过程,旨在将污水所含的有机污染物、固体悬浮物、氨氮、磷、细菌等污染物分离或将其转化为无害物质,从而使污水得到净化。
1、污水治理行业发展情况
污水治理是水循环利用的重要组成部分水是维系生命与健康的基本要素,地球表面有71%的面积为水所覆盖,而人类真正能够利用的是江河湖泊以及地下水中的一部分,不足世界淡水资源的1%,因此水资源的循环利用尤为关键。
2023-08-11

电力供应保障基础不断夯实,智能电网成为必然选择
电力供应保障基础不断夯实,智能电网成为必然选择
电力是保障社会经济发展、提高人民生活水平的基础产业,电网是连接电厂与用户、优化配置能源资源的基础平台,电网投资是稳定经济增长、服务民生、促进产业升级的有效措施。中国电力企业联合会数据显示,2010年至2022年,中国电网投资额由3,448亿元增长至5,012亿元,投资增速虽有波动,但电网是涉及国计民生的基础行业,故电网投资具有刚性需求。
智能电网是在传统电力系统基础上,通过集成新能源、新材料、新设备和先进传感技术、信息技术、控制技术、储能技术等
2023-08-11

转基因商业化、农产品价格上涨等因素拉动草甘膦需求增长
转基因商业化、农产品价格上涨等因素拉动草甘膦需求增长
1、草甘膦行业概况
草甘膦化学名称为 N-(膦酸甲基)甘氨酸,是甘氨酸的膦酰甲基衍生物,属于低毒有机磷类,具有高效、广谱、低毒、低残留的特性。草甘膦纯品为白色无味固体,分子式为
C3H8NO5P,是一种灭生性除草剂,可以防除一年及多年生的窄叶草、莎草和阔叶草,对防除根系繁殖的多年生杂草及一些小灌木也有良好的效果。
我国草甘膦企业数量从 2005 年的 40 家左右缩减合并至现在的 11 家企业左右,行业集中度进一步提高。2022 年我国
2023-08-11

创新能力是行业发展的关键绿色发展成为精细化工行业未来的主旋律
创新能力是行业发展的关键绿色发展成为精细化工行业未来的主旋律
1、精细化工行业发展态势与现状
(1)全球精细化工行业发展态势与现状
1)全球精细化工行业发展历程
20 世纪 70 年代开始,发达国家将化学工业发展的战略重点转移到了精细化工,并致力于专用化工产品的生产。90
年代之后,基于全球石油化工深加工的发展和高新技术的兴起,精细化工得到快速发展,其增长速度明显高于整个化学工业。进入 21
世纪,精细化工形成了产业集群,产品日益专业化、多样化和高性能化,新工艺、新领域的开发受到了广泛重
2023-08-10

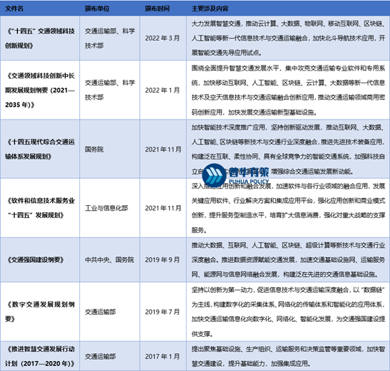
智慧交通行业主要政策、发展阻碍因素和部分参与企业情况
智慧交通行业主要政策、发展阻碍因素和部分参与企业情况
智慧交通(Intelligent Transportation
System,ITS)是在较为完善的道路基础设施之上,将先进的信息技术、数据通讯传输技术、电子控制技术、传感器技术、计算机技术及智能车辆技术等综合运用于整个交通运输管理体系,通过对交通信息的实时采集、传输和处理,借助各种科技手段和设备,对各种交通情况进行协调和处理,建立起一种实时、准确、高效的综合运输管理体系,从而使交通设施得以充分利用,提高交通效率和安全,最终使交通运输服务和
2023-08-10

数字化转型产业成为推动经济增长的主要引擎之一
数字化转型产业成为推动经济增长的主要引擎之一
1、数字化转型产业概况
数字化转型是指深化应用新一代信息技术,激发数据要素创新驱动潜能,建设提升数字时代生存和发展的新型能力,提高数字化、网络化、智能化水平,实现转型升级和创新发展。我国数字经济保持较快发展,总量连续多年位居世界第二,数字经济规模由2017年的27.20万亿元增长到2022年的50.20万亿元,年复合增长率为13.04%。数字经济占GDP的比重也逐年增长,占比由2016年的32.69%增长至2022年的41.50%,成为推动经济增
2023-08-10

精密弹性件行业发展情况及进入壁垒分析
精密弹性件行业发展情况及进入壁垒分析
1、精密弹性件行业内主要产品的市场发展情况
弹性件系由弹性材料制成,利用弹性来工作的功能性零件。弹性件在外力作用下发生形变,除去外力后又恢复原状,其功能涵盖了减震、储能、控制、维持张力、紧固、连接、导电等诸多方面,是机械结构中的关键功能性零件。弹性件的应用领域涉及国民经济的多个方面,包括汽车,电力、工程机械、阀门、轨道交通、航空等机械行业,电子电器、医疗、大众消费等市场。
2-230Q0111552X6.png [/uploads/ueditor/20
2023-08-10

全球PCB产能逐步向中国转移,中国已经成为产量最大的区域
全球PCB产能逐步向中国转移,中国已经成为产量最大的区域
1、印制电路板概况
PCB(Printed
CircuitBoard),中文名称为印制电路板,又称印刷线路板,是重要的电子部件,是电子元器件的支撑体,是电子元器件电气连接的载体。由于它是采用电子印刷术制作的,故被称为“印刷”电路板。,其主要功能是使各种电子元器组件通过电路进行连接,起到导通和传输的作用,是电子产品的关键电子互连件。印制电路板,有“电子产品之母”之称,因为其提供各种电子元器件固定装配的机械支撑、实现其间的布线和电气连接或
2023-08-10

物联网领域智能显示控制器行业产业链关系及发展态势前景预测
物联网领域智能显示控制器行业产业链关系及发展态势前景预测
随着智能显示控制器、液晶显示器件行业的发展和市场趋势情况的变化,行业内企业加大研发投入力度,积极研发新产品,开发新技术。目前,行业技术取得了长足进步,例如显示产品在可靠性、视角、功耗等性能方面已经取得良好发展,产品类型亦逐步丰富;同时,行业企业加强产学研联动,培养一大批优秀的技术人才,实现关键技术突破,以满足下游应用领域日益严苛的使用要求。未来智能家居、工业控制及自动化、OA
办公、智能车载、智慧医疗等下游应用市场需求将会日益增大,进而
2023-08-10

我国检验检测服务行业发展情况分析
我国检验检测服务行业发展情况分析
经过多年发展,我国检验检测服务行业已具备较为成熟的能力,呈现出覆盖范围广、服务深度强的行业特点。行业内企业大多分散于全国各个区域,形成“东强西弱”的发展格局。行业内企业较为分散,检验检测服务业务地域性明显并且具有重资产特征,导致机构多数与当地客户开展合作,服务跨区扩张难度较大、跨区域服务能力较弱,形成检测认证机构众多、平均规模较小、检测类型众多的市场格局。
1、检验检测市场结构进一步优化
(1)企业制单位占比持续上升
2022年,我国企业制检验检测机构
2023-08-10

基建、移动通信等多种需求带动发电机及发电机组制造行业的长足发展
基建、移动通信等多种需求带动发电机及发电机组制造行业的长足发展
发电机组中目前占比最大的是柴油发电机组。柴油发电机组是一种能源转换设备,由柴油发动机、交流发电机和控制系统这三大部件组成,其技术涉及机械动力学、电学和自动化控制等各个领域。柴油发电机组的作用是将化学能转化为热能再转化为机械能最后转换成所需的电能,燃油是其原料,电能是其产品。
1、 全球柴油发电机组发展概况
(1)国外发电机及发电机组制造行业发展概括
近年来,全球柴油发电机组行业保持稳定发展。
2-230P916094545
2023-08-10

“绿色低碳环保”是饲料企业实现真正可持续发展的重要手段
“绿色低碳环保”是饲料企业实现真正可持续发展的重要手段
1、饲料行业竞争格局
根据全国饲料工业统计资料,近年来,尽管我国饲料产量呈现增长趋势,我国饲料工业企业数量出现总体下降趋势。其原因在于我国饲料产业正在逐渐从粗放型向着集约型方向转变,生产技术和产品质量不过关、品牌意识差的小型企业正在逐渐被取代,同时受竞争对手及产业结构调整、人工原料成本增加等因素影响,饲料企业的利润水平降低,规模生产企业才能在行业竞争中经营下去。
而大型生产企业则利用规模化优势,抓住行业整合机遇通过兼并或新建生产基地扩
2023-08-09

国内功能膜企业竞争实力将持续增强,实现进口替代,发展潜力巨大
国内功能膜企业竞争实力将持续增强,实现进口替代,发展潜力巨大
1、行业基本情况
复合功能性材料是指除机械性能以外还提供其他物理性能的复合材料,如导电、超导、半导、磁性、压电、阻尼、吸波、透波、摩擦、屏蔽、阻燃、防热、吸声、隔热等功能。抗溢胶特种膜、强耐受性特种膜等属于复合功能材料细分行业之一的功能性膜材料行业。复合功能性膜材料的概念来源于功能高分子。在高分子领域,通常将一系列具有吸附、光电、分离、磁性、催化活性、生物相容性等特定功能的高分子称为功能高分子。与此类似,将膜材料中具有吸附、保护、
2023-08-09