全球有机PVC稳定剂市场正稳步扩张预计2030年将增至102.1亿元
1、PVC热稳定剂简介及分类
PVC(聚氯乙烯)是通过氯乙烯单体在引发剂作用下聚合而成的高分子材料。作为五大通用树脂之一,PVC因其优异的机械性能、耐化学腐蚀、电绝缘性、阻燃性和易加工等特点,被广泛应用于建材、工业、农业、包装、日用品、医疗等领域。我国是全球最大PVC生产和消费国,PVC在氯碱工业、石化产业和煤化工中起着关键作用。随着烯烃和石化工业的发展,我国PVC产能持续增长,产量和消费量居全球首位。
PVC热稳定剂是一类能改善PVC合成树脂热稳定性能、抑制其在加工温度下降解的添加剂,是PVC加工过程中必不可少的关键改性材料。按照技术路线不同PVC热稳定剂可分为配方型热稳定剂和单体型热稳定剂,其中配方型热稳定剂包括铅盐类、金属皂类以及有机复合类热稳定剂,单体型热稳定剂为有机锡类热稳定剂。各类PVC热稳定剂优缺点以及应用特点对比如下:
各类PVC热稳定剂优缺点以及应用特点

资料来源:普华有策
2、全球PVC热稳定剂市场规模及预测
2020年全球PVC产量约为4,430万吨,预计2025年的产量为5,972万吨,在此期间的年均复合增长率约为4.36%;在PVC需求方面,2018年全球PVC市场需求价值约为591亿美元,预计到2025年将达到886亿美元,在此期间的年均复合增长率约为5.96%;
从地区分布来看,当前世界PVC主要消费市场集中在亚洲、欧洲及北美区域,其中亚洲占比超过一半、达到65%;从行业需求来看,建筑、包装、电气三大终端市场占据需求70%以上的市场份额,其中建筑业市场占有率超过了50%。
美国是最早将有机锡化合物作为稳定剂在PVC制品中使用的国家,美国有机锡热稳定剂占PVC热稳定剂使用总量的比例达到40%以上。全球有机PVC稳定剂市场正稳步扩张,2023年市场销售额为88.74亿元,预计2030年将增至102.1亿元,年均增长率为2.02%。其中,中国占全球市场份额超过30%,日本和北美合计占约40%。
2023-2030年全球有机PVC稳定剂市场规模及预测

资料来源:普华有策
3、我国PVC热稳定剂市场概况
(1)我国PVC行业发展情况
近年来,我国PVC的产量和消费量呈上升态势,我国PVC工业的生产量和消费量居全球第一。从消费市场来看,我国PVC主要有硬制品和软制品两大消费市场,其中以硬制品消费为主。硬制品主要是各种型材、管材、板材、硬片和吹塑制品等;软制品主要为各种用途的膜、电线电缆、人造革、织物涂层、各类软管、手套、玩具、铺地材料、塑料鞋以及一些专用涂料和密封剂等。
中国PVC消费结构图

资料来源:普华有策
(2)我国PVC热稳定剂市场发展情况
我国PVC热稳定剂的研发始于20世纪50年代,最初以铅盐类和硬脂酸金属皂为主。80年代,开始引进和开发有机锡类热稳定剂,随后拓展到钙锌、尿嘧啶、稀土等多种非铅盐类热稳定剂。经过60多年的发展,技术、产品结构、生产规模和人员素质等方面取得显著进展,能够满足下游需求,成为品类齐全的重要行业。“十二五”期间,行业技改投入约60亿元,推动了新产品开发和技术创新,提升了生产能力、技术水平和市场竞争力。
4、PVC热稳定剂行业发展趋势
2021年度,在我国PVC制品中,使用铅盐类热稳定剂生产的PVC制品量占比29.20%,未来环保型PVC热稳定剂对铅盐类热稳定剂的替代空间广阔。预计2029年全球环保PVC稳定剂市场规模将达到46.5亿美元,2022-2029年年复合增长率为4.6%。综合来看,尤其是具有高性能的硫醇甲基锡品种,市场空间发展广阔,硫醇甲基锡作为铅盐类热稳定剂的主要替代品种之一,市场潜力巨大。
PVC热稳定剂行业发展趋势

资料来源:普华有策
5、行业技术水平及技术特点
(1)我国PVC热稳定剂行业技术水平
我国PVC热稳定剂根据技术路线和应用领域的发展程度不同,处于不同发展阶段。铅盐类热稳定剂受全球禁铅政策影响逐步退出市场;钙锌类热稳定剂生产规模小,技术水平有限,行业内缺乏主导企业;有机复合类热稳定剂仍处于研发阶段;有机锡类热稳定剂向集约化、规模化方向发展。根据《塑料加工业“十四五”发展规划指导意见》,将加速绿色环保PVC热稳定剂的研发,推动新能源利用,发展高性能、环保材料和技术,为碳峰值、碳中和目标的实现奠定基础。
(2)有机锡类热稳定剂行业技术特点
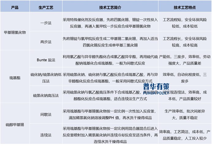
有机锡类热稳定剂以硫醇甲基锡为代表品种。从生产工艺来看,硫醇甲基锡的中间体甲基锡氯化物的生产工艺可分为一步法和两步法,中间体巯基酯的生产工艺可分为Bunte盐法、硫化钠/硫氢化钠低压法和硫氢化钠高压法,硫醇甲基锡合成生产工艺可分为间歇法和连续法。
各主要产品的生产工艺技术简介及工艺特点

资料来源:普华有策
6、行业周期性、区域性和季节性
(1)周期性
PVC热稳定剂是PVC加工中的关键助剂,解决了PVC高温下无法塑化的问题,因此其市场需求与PVC制品产量密切相关。PVC制品因优异性能和性价比广泛应用于民生领域,对国民经济具有重要作用。同时,PVC与氯碱工业、石化工业和煤化工产业密切相关,行业具有长期周期性,热稳定剂的需求将保持稳定。
(2)区域性
PVC热稳定剂企业分布主要受下游PVC制品加工客户所处区域的影响,目前我国PVC热稳定剂企业主要分布在华东、华南地区以及中部较发达的部分地区,如江苏、山东、广东、浙江和湖北等地。
(3)季节性
PVC热稳定剂产品主要应用于PVC制品行业,不具有明显的季节性。
7、PVC热稳定剂行业壁垒
行业壁垒

资料来源:普华有策
8、行业内主要企业
我国有机锡类热稳定剂起步略晚,但随着国内有机锡类热稳定剂行业内企业的不断整合,行业集中度越来越高,头部效应明显。在国内有机锡类热稳定剂行业中,具有自主生产线的有机锡类热稳定剂生产厂家数量较少,生产的产品主要为硫醇甲基锡,仅有少数企业少量生产丁基锡及辛基锡热稳定剂。
(1)美国Galata
GalataChemicals总部位于美国,作为行业领先的PVC、CPVC、工程热塑性塑料和聚烯烃添加剂生产商和供应商,该公司为制造、建筑、包装和汽车等行业的全球客户提供添加剂产品和服务,主要产品为PVC相关添加剂,具体包括有机锡热稳定剂、有机锡催化剂、混合金属热稳定剂、亚磷酸盐稳定剂、润滑剂、不含重金属的有机热稳定剂、抗静电剂、发泡剂和聚合物改性剂等。
(2)美国PMC
美国PMC集团总部位于美国新泽西州,是一家全球领先的化工公司,其子公司PMCOrganometallix主要为食品、包装、建筑和制造等行业的全球客户提供PVC和CPVC相关添加剂产品和技术服务,主要产品为甲基锡热稳定剂、丁基锡热稳定剂、辛基锡热稳定剂、金属硬脂酸盐、特种蜡和润滑剂等。
(3)德国百尔罗赫
德国百尔罗赫是世界领先的特种塑料添加剂供应商,有超过160年的历史。该公司主要为PVC制品行业(如管道,窗户型材,包装薄膜和电缆)和其他聚合物行业提供添加剂产品和服务,主要产品为PVC热稳定剂、聚合物稳定剂、润滑油、硬脂酸锌、硬脂酸钙和脂肪酸等。
(4)锡业股份
锡业股份成立于1998年,注册资本16.46亿元人民币,位于云南省昆明市。锡业股份于2000年在深圳证券交易所挂牌上市,主营业务为锡、锌、铜、铟等金属矿的勘探、开采、选矿和冶炼及锡的深加工。
《2025-2031年PVC热稳定剂行业细分市场调研及投资可行性分析报告》涵盖行业全球及中国发展概况、供需数据、市场规模,产业政策/规划、相关技术、竞争格局、上游原料情况、下游主要应用市场需求规模及前景、区域结构、市场集中度、重点企业/玩家,企业占有率、行业特征、驱动因素、市场前景预测,投资策略、主要壁垒构成、相关风险等内容。同时北京普华有策信息咨询有限公司还提供市场专项调研项目、产业研究报告、产业链咨询、项目可行性研究报告、专精特新小巨人认证、市场占有率报告、十五五规划、项目后评价报告、BP商业计划书、产业图谱、产业规划、蓝白皮书、国家级制造业单项冠军企业认证、IPO募投可研、IPO工作底稿咨询等服务。(PHPOLICY:MJ)