纤维素醚行业发展历程及竞争格局分析
1、纤维素醚简介
纤维素醚是纤维素与醚化剂在一定条件下反应生成的一系列纤维素衍生物的总称,是纤维素大分子上羟基被醚基团部分或全部取代的产品。纤维素醚具备多种重要的性质,具体包括:溶液增稠性,良好的水溶性,悬浮或乳胶稳定性,胶体保护性,成膜性,保水性,粘合性,无毒、无味、生物相容性等。由于具备上述特性,纤维素醚在涂料、建筑材料、日化用品、玻纤制品、油气开采、制药、食品、纺织、造纸等诸多领域得以广泛应用。
(1)按化学特性分类
根据纤维素取代基种类、电离性和溶解性差异,可以将纤维素醚进行分类,具体情况如下表所示:
纤维素醚按化学特性分类情况

资料来源:普华有策
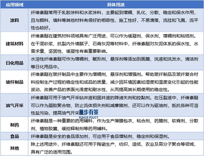
(2)纤维素醚按照应用领域划分及具体用途如下:
纤维素醚按照应用领域划分

资料来源:普华有策
(3)纤维素醚行业通用分类
行业内通常将纤维素醚产品按照离子型和非离子型纤维素醚进行划分,非离子型纤维素醚包括HPMC、HEC、MHEC、MC、HPC等,多作为成膜剂、粘结剂、分散剂、保水剂、增稠剂、乳化剂和稳定剂等,被广泛应用于涂料、建筑材料、日化用品、玻纤制品、油气开采、医药、食品、纺织、造纸等诸多领域,其中用量最大的是涂料和建筑材料领域。
离子型纤维素醚主要是CMC及其改性产品PAC,相较于非离子型纤维素醚,离子型纤维素醚的耐温性、耐盐性及稳定性较差,性能受到外界影响较大且易与部分涂料及建筑材料中含有的Ca2+反应产生沉淀,所以在建材、涂料领域应用较少。但因其具有较好的水溶性、增稠、粘结、成膜、保持水分及分散稳定性等特性,加上生产工艺成熟、制取成本相对较低,主要用于洗涤剂、油气开采和食品添加剂等领域。
2、纤维素醚行业发展历程
1905年,世界首次实现了纤维素醚化,采用硫酸二甲酯与碱溶胀的纤维素进行了甲基化。非离子型纤维素醚由Lilienfeld于1912年获得专利,Dreyfus(1914年)和Leuchs(1920年)分别得到水溶性和油溶性纤维素醚。Hubert于1920年制得HEC。在20世纪20年代早期,羧甲基纤维素在德国实现商业化。1937年至1938年美国实现了MC和HEC的工业化生产。1945年后,纤维素醚的生产在西欧、美国及日本迅速扩展。经过近百年发展,非离子型纤维素醚已经成为全球范围内普遍使用的化工原材料。
在非离子型纤维素醚的生产工艺水平、产品应用领域等方面,发展中国家和发达国家仍存在一定差距。在生产工艺方面,以欧洲、北美、日本为主的发达国家技术、工艺相对成熟,以生产涂料、食品、医药等高端应用产品为主;发展中国家则以CMC和HPMC等需求量大、工艺难度要求相对较低的纤维素醚产品生产为主,并以建筑材料领域为主要消费市场。
在应用领域方面,欧美等发达国家由于起步较早、研发实力雄厚等因素,其纤维素醚产品已经形成了较为完整和成熟的产业链,下游应用范围覆盖国民经济多个领域;而发展中国家由于纤维素醚行业发展时间较短,应用范围小于发达国家,但随着发展中国家经济发展水平逐渐提升,产业链趋于完善,应用范围不断拓展。
3、行业周期性、区域性或季节性特征
(1)周期性
纤维素醚产品被广泛用于涂料、建筑材料、日化用品、玻纤制品、油气开采、制药、食品、纺织、造纸等领域作添加剂,使用成本占用户的总成本比重较低,市场覆盖面宽,无明显周期性特征。
(2)区域性
全球纤维素醚产能主要集中于欧洲、北美和日本等发达国家和地区。我国的纤维素醚产地主要集中在山东、河北、江苏、浙江、河南和四川等省份,主要的消费市场集中在华东、华南和华北等经济较发达的地区。
(3)季节性
纤维素醚生产和销售没有明显的季节性变化特征。
4、纤维素醚行业竞争情况
企业集中度较高,全球纤维素醚市场多被少数大型企业把控较大份额,像美国亚什兰、陶氏化学,日本信越化学等跨国公司凭技术、品牌及销售网络优势占据高端市场重要地位;国内的山东赫达、一滕新材等本土企业经技术创新与规模扩张,在建材级市场竞争力强,也正逐步突破高端领域。
区域竞争差异显著,发达国家如欧美、日本,行业成熟,企业技术高、产品质量稳,侧重生产高附加值的医药级、食品级产品用于高端领域,占全球高端市场份额大;发展中国家如中国、印度,随经济及工业化发展,纤维素醚产能增长,以生产建材级产品为主,满足国内建筑市场需求的同时向高端领域拓展,与发达国家企业在全球竞争。
《2025-2031年纤维素醚行业细分市场调研及投资可行性分析报告》涵盖行业全球及中国发展概况、供需数据、市场规模,产业政策/规划、相关技术、竞争格局、上游原料情况、下游主要应用市场需求规模及前景、区域结构、市场集中度、重点企业/玩家,企业占有率、行业特征、驱动因素、市场前景预测,投资策略、主要壁垒构成、相关风险等内容。同时北京普华有策信息咨询有限公司还提供市场专项调研项目、产业研究报告、产业链咨询、项目可行性研究报告、专精特新小巨人认证、市场占有率报告、十五五规划、项目后评价报告、BP商业计划书、产业图谱、产业规划、蓝白皮书、国家级制造业单项冠军企业认证、IPO募投可研、IPO工作底稿咨询等服务。(PHPOLICY:GYF)