光伏接线盒是太阳能光伏发电系统中不可缺少的配件之一
1、光伏接线盒定义
光伏接线盒是光伏组件核心配件之一,主要承担电池板的功率输出和线路保护功能,系光伏组件电流“调控中枢”。
光伏组件的封装结构

资料来源:普华有策
2、光伏接线盒行业发展趋势
(1)光伏行业集中度加剧
近年来,光伏产业链各环节集中度不断提高。根据中国光伏行业协会(CPIA)统计,2022年多晶硅领域,全球排名前十的企业产量约为94.34万吨,约占全球总产量的94.2%。硅片端,全球排名前十的企业产量为341.1GW,约占全球总产量的89.5%。电池端,全球排名前十的企业产量约为276GW,约占全球总产量的75.4%。组件端,全球排名前十的企业产量约为255.93GW,约占全球总产量的73.7%。
未来随着产能加速优化,高效产品的需求日益旺盛,产品价格的进一步下降,产业集中度将进一步提升,头部企业加速扩张将利用累积优势,持续扩大市场份额,部分中小企业将受制于资金限制失去竞争力,加速被淘汰。
(2)光伏接线盒市场需求持续增长
由于每一个光伏组件的保护和连接都会需要匹配一套接线盒和一对连接器,因此光伏接线盒和光伏连接器的市场前景由光伏组件的行业发展驱动。2022年,全球光伏市场新增装机约230GW,其中,中国新增装机87.41GW,同比增长59.3%。按照市场常规每块组件550W计算,相当于2022年全球光伏组件市场销售约为4.18亿件,相当于光伏接线盒4.18亿套。2023年全球新增装机量为390GW,其中国内光伏新增装机达到216.88GW,同比增加148.1%,按照市场常规每块组件555W计算,相当于2023年全球光伏组件市场销售约为7.03亿件,相当于光伏接线盒7.03亿套。
2019-2024年1-9月国内光伏年度新增装机规模情况

资料来源:普华有策
根据国家能源局数据显示,2024年1-9月,我国光伏新增装机160.88GW,同比增长24.77%,2024年1-9月的月均新增装机量超过17GW。2024年国内光伏行业新增装机规模整体保持上升的趋势,国内的光伏接线盒和光伏连接器市场需求量将维持稳定增长。光伏行业经过本轮深度调整后,预计2025年之后光伏装机量将恢复快速增长。
3、光伏接线盒行业竞争格局
光伏接线盒是太阳能光伏发电系统中不可缺少的配件之一。因此光伏接线盒行业与光伏产业链上下游企业形成了产业聚集效应,主要集中在长三角地区。光伏接线盒行业的进入壁垒除技术壁垒外,还有较高的市场开拓壁垒。新进入的企业难以与光伏行业头部优质客户建立稳定的合作关系。
光伏接线盒行业内的主要企业包括快可电子、通灵股份、泽润新能、谐通科技、同泰科技、江苏海天、浙江人和光伏科技有限公司、浙江中环赛特光伏科技有限等。
光伏接线盒行业内主要企业

资料来源:普华有策
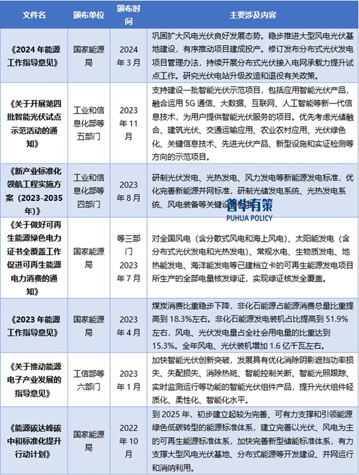
4、政策对光伏接线盒行业的影响
近年来,各级政府及相关主管部门陆续发布光伏行业政策措施,成为推动行业发展的重要力量,对光伏行业的健康发展提供了有力保障,同时也为行业内企业的经营发展带来了积极影响。
光伏接线盒行业的主要法律法规,如《中华人民共和国可再生能源法》及其修正案、《关于促进光伏产业健康发展的若干意见》等,为行业的规范发展提供了明确的法律框架。这些法律法规明确了光伏产业的战略地位,鼓励技术创新和产业升级,为光伏接线盒企业提供了稳定的法律环境和政策支持。此外,相关政策措施如光伏补贴政策、税收优惠政策、市场准入标准等,对光伏接线盒企业的经营发展产生了积极影响。
主要法律法规和政策

资料来源:普华有策
《2025-2031年光伏接线盒行业深度调研及投资前景咨询报告》涵盖行业全球及中国发展概况、供需数据、市场规模,产业政策/规划、相关技术、竞争格局、上游原料情况、下游主要应用市场需求规模及前景、区域结构、市场集中度、重点企业/玩家,企业占有率、行业特征、驱动因素、市场前景预测,投资策略、主要壁垒构成、相关风险等内容。同时北京普华有策信息咨询有限公司还提供市场专项调研项目、产业研究报告、产业链咨询、项目可行性研究报告、专精特新小巨人认证、市场占有率报告、十五五规划、项目后评价报告、BP商业计划书、产业图谱、产业规划、蓝白皮书、国家级制造业单项冠军企业认证、IPO募投可研、IPO工作底稿咨询等服务。(PHPOLICY:GYF)