政策推动天然气行业健康、有序且可持续发展
1、天然气行业概况
天然气是一种多组分的混合气态化石燃料,主要成分是烷烃,其中甲烷占绝大多数。它主要存在于气田、油田、煤层和页岩层。天然气燃烧后无废渣、废水产生,相较煤炭、石油等能源有热值高、洁净等优势。
天然气按照形态可分为常规气、LNG和CNG,其中常规气呈气态,主要通过管道运输;LNG呈液态,体积较小,为常规天然气体积的1/620左右,便于长距离的运输;CNG呈压缩状态,可通过常规气加压后置于装置中,通常作为车辆燃料使用。
2、天然气行业发展现状
(1)全球天然气行业发展概况
上世纪70年代以来,随着勘探技术的突破、新气田的发现以及深海勘探开发技术水平的提高,全球天然气探明储量持续增加。据统计,截至2023年年底,全球已探明的天然气储量已升至7,506万亿立方英尺(212.5万亿方),而上年度为7,454.8万亿立方英尺。2022年全球天然气年产量4.0438万亿方计算,现有天然气可供开采52.5年。
在全球碳减排以及能源转型的大背景下,全球天然气的产量和消费量在近十年间整体呈稳步上升趋势。从产量来看,全球天然气产量从2014年34,356亿立方米增长至2023年40,592亿立方米,复合增长率为1.87%;从消费量来看,全球天然气消费量从2014年33,962亿立方米增长至2023年40,102亿立方米,复合增长率为1.86%。
2023年,天然气占一次能源消费量占比为23.30%。由于天然气具有清洁性等特点,其在一次能源消费结构中的占比未来仍有较大提升空间。
2023年一次能源消费结构

资料来源:普华有策
(2)中国天然气行业发展概况
1)天然气储量情况
近年来,我国大力提升天然气勘探开发力度,储量产量保持高峰增长。围绕重点盆地、重点领域加大风险勘探力度,加强非常规天然气勘探,在新区新层系勘探有多项重大发现,非常规气成为增储主力。陆上新增探明天然气地质储量集中在鄂尔多斯盆地、塔里木盆地、四川盆地等,陆续发现龙王庙、克拉苏、青石峁、涪陵页岩气田等千亿立方米级大气田。根据自然资源部统计,2023年,天然气勘查新增探明地质储量9,812亿立方米,其中新增探明技术可采储量4,155.2亿立方米。截至2023年末,全国天然气剩余技术可采储量66,834.7亿立方米,同比增长1.7%。
2)天然气管道建设情况
自20世纪60年代我国建立了第一条输气管道巴渝线以来,经过60余年的建设,我国天然气管道建设取得长足发展。2023年,全国长输天然气管道总里程12.4万千米,建成长输管道里程超4,000千米,中俄东线(除南通—用直段在建)、西气东输三线(除中卫—枣阳段在建)、陕京三/四线等大型干线管道项目建成投产,国家天然气干线管道初步实现“应联尽联”,干线管输“硬瓶颈”基本消除,资源区域调配效率稳步提高,供应保障能力进一步加强,“全国一张网”基本形成。
3)天然气产量和消费量情况
过去十年,我国天然气产量由2014年的1,301亿立方米增长至2,324亿立方米,实现跨越式增长,天然气消费量由2014年的1,870亿立方米增长至2023年的3,945亿立方米,消费增量占全球总增量的37%。随着天然气用气结构和能源结构持续优化,天然气已经成为支撑经济社会发展全面绿色转型的重要能源,有效促进了城市燃气、交通、工业、发电等领域的低碳转型。
近年来我国天然气生产量和消费量情况 单位:亿立方米

资料来源:普华有策
2023年,天然气在一次能源消费总量中占比8.5%,根据国家发改委印发的《加快推进天然气利用的意见》(发改能源〔2017〕1217号),到2030年,力争将天然气在一次能源消费中的占比提高到15%左右。因此,未来国内天然气市场仍有较大增长的空间。
3、天然气行业竞争格局
国内天然气开采领域竞争梯队分明,中国石油处第一梯队,中国石化、中海油为第二梯队,其余企业为第三梯队,且市场份额集中,行业集中度高,壁垒也较高,新进入者与替代品威胁均较小;煤制天然气领域竞争梯队清晰,市场集中度高、竞争程度低,从五力模型看,有煤炭议价强、购买者议价低等特点且面临一定替代品威胁;国际市场由跨国石油巨头主导,资源分布不均,中东、俄罗斯等地企业具资源保障优势;产业链各环节中,上游勘探生产由中石油等综合油气公司占主导且具垄断性,中游运输环节涉及多种方式及相关企业对输送储存起关键作用,下游分销领域众多燃气分销公司通过多种业务进行市场竞争。
我国城市燃气经营企业主要由两大类企业主导:一类是在本地区依靠历史承袭而拥有燃气特许经营权的区域性地方国企,如成都燃气、长春燃气、贵州燃气、重庆燃气、新疆火炬、佛燃能源、陕天然气等。第二类是具有跨区域经营特征的燃气运营商,例如新奥股份、港华煤气、华润燃气、昆仑燃气、中裕能源、中国燃气、深圳燃气等。
4、政策对天然气行业的影响
政策在天然气行业的多方面有着重要影响,资源勘探与开采方面,鼓励开发政策助力产业发展、提升能源自给率,准入与环保政策规范行业秩序、影响企业成本与项目进度;运输与储存环节,管网建设政策完善输送网络、打破供应局限,储存设施政策保障供应稳定、增强行业韧性;市场销售与消费领域,价格调控政策稳定市场,消费引导政策拓展应用、推动行业发展;行业监管与安全保障层面,监管政策规范企业行为,安全政策强化风险防控,保障行业健康、有序且可持续发展。
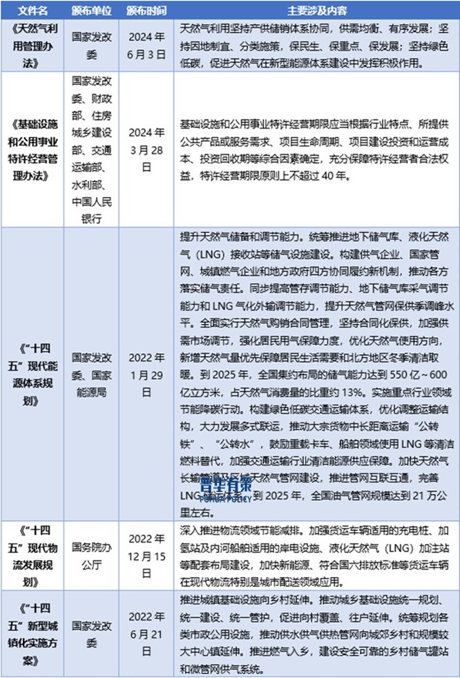
主要法律法规和政策

资料来源:普华有策
《2025-2031年天然气行业市场调研及发展趋势预测报告》涵盖行业全球及中国发展概况、供需数据、市场规模,产业政策/规划、相关技术/专利、竞争格局、上游原料情况、下游主要应用市场需求规模及前景、区域结构、市场集中度、重点企业/玩家,企业占有率、行业特征、驱动因素、市场前景预测,投资策略、主要壁垒构成、相关风险等内容。同时北京普华有策信息咨询有限公司还提供市场专项调研项目、产业研究报告、产业链咨询、项目可行性研究报告、专精特新小巨人认证、市场占有率报告、十五五规划、项目后评价报告、BP商业计划书、产业图谱、产业规划、蓝白皮书、国家级制造业单项冠军企业认证、IPO募投可研、IPO工作底稿咨询等服务。(PHPOLICY:GYF)