在动力消费和储能类锂离子电池需求推动下电解液市场发展前景广阔
1、锂电池电解液行业概况
锂电池电解液作为一种离子的载体,为锂离子的移动提供导电通道,保证锂电池能够获得高电压、高比能等优势性能。锂电池电解液一般是由高纯度的有机溶剂、电解质锂盐溶质和必要的添加剂等主要材料在一定的条件下,按照某一特定的比例配置而成。锂盐、溶剂、添加剂的纯度、水分和酸含量等均会影响到电解液的性能,进而关系到锂电池的高电压特性、充放电倍率、循环寿命、安全性等。其中锂盐用于保障锂离子电池在充放电循环过程中有充足的锂离子在正负极间往返,从而实现可逆循环。
锂电池电解液的构成

资料来源:普华有策
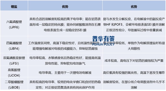
目前,锂电池使用最为广泛的电解液锂盐是六氟磷酸锂(LiPF6)。六氟磷酸锂具有合适的溶解度和较高的离子电导率、铝箔钝化能力以及易形成SEI(SolidElectrolyteInterphase,即固体电解质界面膜)等突出优点。目前,常见的锂电池电解液锂盐主要优势和劣势对比情况如下:
锂电池电解液锂盐主要优势和劣势对比情况

资料来源:普华有策
2、行业发展现状
受益于锂离子电池在新能源汽车和储能领域的推广,锂离子电池电解液的需求规模逐步增加。2023年全球锂离子电池电解液出货量达131.2万吨,同比增长25.8%;中国电解液出货量同比增长27.7%,达到113.8万吨,在全球电解液中的占比增长至86.7%。中国电解液出货量由2014年的4.52万吨,增长至2023年的113.8万吨,年均复合增长率为43.11%。同时,预测2025年全球电解液需求量将达到272.6万吨,2030年电解液需求量或将超过800万吨。
2014年-2023年中国锂离子电池电解液出货量(万吨)

资料来源:普华有策
六氟磷酸锂具有良好的离子迁移数和解离常数、较高的电导率、电化学稳定性和较好的抗氧化性能,且能与多种正负极材料匹配。目前,综合考虑成本和安全性能等因素,六氟磷酸锂是商业化应用最为广泛的锂电池溶质锂盐。中国六氟磷酸锂出货量由2019年的3.6万吨增长至2023年的16.9万吨,年均复合增长率为47.20%。
2019年-2024年中国六氟磷酸锂出货量(万吨)

资料来源:普华有策
伴随着我国对于新能源汽车行业的政策拉动以及“碳达峰、碳中和”战略推动,动力类锂电池需求量预计仍保持增长趋势;此外,5G通信技术的推广、各类穿戴设备的兴起及共享理念的普及将带动消费类锂离子电池销量;电化学储能装机量的不断提升将推动储能类锂离子电池出货量的增长,在动力类锂离子电池、消费类锂离子电池和储能类锂离子电池的市场需求共同带动下,锂离子电池电解液市场发展空间广阔。
3、行业下游市场供求情况分析
锂离子电池电解液是锂电池重要的原材料,其受下游动力类锂离子电池、消费类锂离子电池和储能类锂离子电池市场需求的影响。
2022年,全球锂离子电池出货量达到957.7GWh,同比增长70.3%。其中,动力电池出货量684.2GWh,同比增长84.4%;储能电池159.3GWh,同比增长140.3%;消费电池114.2GWh,同比下降8.8%。中国锂电池出货量为660.8GWh,占全球总量的69%,同比增长97.7%。预计到2030年,全球新能源汽车销量将达5212万辆,储能行业发展也将推动锂电池需求,全球锂电池出货量到2025年和2030年分别将达到2211.8GWh和6080.4GWh。
(1)动力类锂离子电池
动力类锂离子电池市场的发展最主要来源于新能源汽车产业的快速发展,受益于国家及产业政策的支持和引导,我国新能源汽车在里程、安全、性能、成本等方面均取得了快速进步,全球消费者对新能源汽车的购买意愿显著提升。2024年我国新能源汽车销量将达到1309.36万辆,同比增长37.9%。
(2)储能类锂离子电池
电化学储能受益于技术的不断发展以及商业化程度的深入,近年来装机规模不断提升。截至2023年底,全球已投运储能项目累计装机规模为289.2GWh,年增长率为21.9%,其中,新型储能累计装机规模达91.3GWh,占比为31.6%。在各类电化学储能技术中,锂离子电池装机规模占储能的18.2%。预测,2025年我国储能类锂离子电池出货量有望实现430.0GWh,储能类锂离子电池市场及其上游锂离子电池电解液市场具有高度成长性。
(3)消费类锂离子电池
消费类锂离子电池的主要应用领域包括3C产品,即计算机(Computer)、通讯(Communication)、消费电子(ConsumerElectronics)这三类产品,其中发展较为成熟的产品包括智能手机、笔记本电脑和平板电脑。相较于传统的3C产品,伴随着5G通讯技术的发展,可穿戴式设备及无人机等产业也将成为消费类锂离子电池的应用领域。在消费类锂离子电池应用场景不断拓宽、产品技术更新迭代加快的背景下,消费类锂离子电池市场将恢复稳定增长,预计2020-2025年我国消费类锂离子电池出货量年均复合增长率将达10.13%,2025年出货量实现75.0GWh。
4、行业发展趋势分析
行业发展趋势

资料来源:普华有策
5、电解液行业行业技术水平及技术特点
氟化氢溶剂法作为制备六氟磷酸锂(电解液主要溶质)诸多方法中的一种,具备反应迅速且转化率高,适合大规模生产的特点,目前是商业化制备LiPF6的主流方法。
六氟磷酸锂对水十分敏感,在潮湿的空气中会分解,导致产品纯度下降,所以该产品通常在惰性气氛下制备,同时由于反应原料具有强腐蚀性,生产过程中对设备要求较高,一般为衬四氟管道或衬四氟反应釜。六氟磷酸锂现有的合成工艺主要有气–固反应法、氟化氢溶剂法、络合物法和离子交换法等。其中气-固反应法可制备高纯六氟磷酸锂,但因反应条件较为苛刻等因素不易于量产,络合物法和离子交换法降低了反应过程的腐蚀性,但因杂质或水分难以去除而不适合工业化生产。氟化氢溶剂法由于工艺简单、生产产品纯度高等优点目前应用于六氟磷酸锂大规模商业化生产中,但是该工艺同样存在着对设备要求高、反应过程较危险等缺点,需要进行进一步优化。
6、行业周期性、区域性和季节性
行业特性

资料来源:普华有策
7、行业主要竞争企业
(1)天赐材料
主营业务为精细化工新材料的研发、生产和销售,主要产品为锂离子电池材料、日化材料及特种化学品。其中,锂离子电池材料业务主要为锂离子电池电解液和正极材料磷酸铁锂,并且配套布局电解液和磷酸铁锂关键原料的生产能力,包括六氟磷酸锂、新型电解质、添加剂、磷酸铁以及锂辉石精矿等。
(2)多氟多
公司主要业务为高性能无机氟化物、电子化学品、新能源电池及材料等领域的研发、生产和销售。主要产品包括铝用氟化盐、新材料、新能源电池三大系列,其中,新材料产品系列品包括以六氟磷酸锂为代表的电解质和以电子级氢氟酸为代表的电子化学品等。
《2025-2031年锂电池电解液行业细分市场投资新机遇及发展前景预测报告》涵盖行业全球及中国发展概况、供需数据、市场规模,产业政策/规划、相关技术/专利、竞争格局、上游原料情况、下游主要应用市场需求规模及前景、区域结构、市场集中度、重点企业/玩家,企业占有率、行业特征、驱动因素、市场前景预测,投资策略、主要壁垒构成、相关风险等内容。同时北京普华有策信息咨询有限公司还提供市场专项调研项目、产业研究报告、产业链咨询、项目可行性研究报告、专精特新小巨人认证、市场占有率报告、十五五规划、项目后评价报告、BP商业计划书、产业图谱、产业规划、蓝白皮书、国家级制造业单项冠军企业认证、IPO募投可研、IPO工作底稿咨询等服务。(PHPOLICY:MJ)