

配电网建设改造的不断投入及释放将促进智能配电设备行业需求增长
配电网建设改造的不断投入及释放将促进智能配电设备行业需求增长
智能配电设备行业与国民经济发展和电网投资建设改造息息相关,电网尤其是配电网的投资规模和增速直接影响行业的发展。未来,我国国民经济将总体保持稳定增长,随着智能电网和新型电力系统构建的不断推进,智能配电设备行业将迎来一个较好的发展周期。智能配电设备是智能电网和新型电力系统建设的重要组成部分,直接关系到我国电力系统的运行安全和效率,因此,国家发布了一系列有利于智能配电设备行业健康发展的政策。
1、智能配电设备行业格局
输配电及控制设备
2023-06-28

电力电子保护元件行业三大竞争格局及面临的机遇挑战市场规模预测
电力电子保护元件行业三大竞争格局及面临的机遇挑战市场规模预测
随着新型工业化及新型基础设施建设所带动的新一代通讯技术、新能源汽车、清洁能源发电、物联网、轨道交通、大数据中心、工业互联网等新产业的不断快速发展,电路保护器件应用市场不断拓宽并深化,电力电子设备更进一步的大规模应用也带动了电力电子保护元件的需求。新的应用环境及更为严苛的技术要求都对电路保护器件的性能及质量提出了进一步的要求,这些新要求将成为电路保护器件发展的新一轮方向。电力电子保护元件符合国家产业政策,属于国家鼓励性产业。作为电子产
2023-06-28

薄膜电容制造设备行业呈现出产业链集约化发展的趋势
薄膜电容制造设备行业呈现出产业链集约化发展的趋势
近年来,随着电力电子技术的不断发展,薄膜电容器的应用领域逐渐从工控、照明和家电等领域,向新能源汽车、风/光发电、储能等新能源应用领域扩展。随着光伏发电和新能源汽车产业的持续壮大,预计未来新能源应用领域将成为薄膜电容器需求的主要推动因素,也将带动上游薄膜电容器设备需求继续增加。薄膜电容器专用设备市场的发展主要受下游应用领域的发展推动。随着下游新能源汽车、光伏/风能发电及储能、工控等新能源应用领域的持续发展,薄膜电容器制造设备需求将继续增加。
2
2023-06-28

军用固体推进剂是导弹动力系统的重要组成部分需求将持续增加
军用固体推进剂是导弹动力系统的重要组成部分需求将持续增加
目前,我国固体推进剂行业规模主要取决于下游军品客户的装药量,因此,行业发展情况与国际局势、国家军事战略目标等因素有较强的相关性。从国际政治周期看,目前我国正处于“百年未有之大变局”,国际环境复杂多变,军队现代化建设需求迫切;从武器装备技术迭代角度看,受生产成本及技术成熟度的限制,暂时不存在能够全面取代固体推进剂的新动力源。因此固体推进剂原材料需求较为稳定,行业周期性特征较弱。
2-23062GGZ4M9.png [/uploads/u
2023-06-28

高品质工业控制电源的市场需求不断扩大逐步实现国产替代
高品质工业控制电源的市场需求不断扩大逐步实现国产替代
1、工业控制电源行业产业链关系
工业控制电源按作用区分,可以分为变频器、伺服控制器等电机控制电源,热场工艺控制电源、等离子体控制电源等;按转换原理区分,可分为直流电源设备和交流电源设备,其中,直流电源设备包括将交流电变为直流电的整流设备、将直流电变为直流电的直流斩波设备,交流电源设备包括将交流电变为交流电的交流转换设备以及将直流电变为交流电的逆变设备等。
工业控制电源属于制造业的基础设备,上游原材料主要包括功率器件、电子元器件、金属材料
2023-06-28

智能矿山系统产品需求持续增长赋能我国煤矿数字化转型
智能矿山系统产品需求持续增长赋能我国煤矿数字化转型
在国家提出“双碳”目标并进一步推动煤炭绿色高效的开发与清洁低碳利用的大背景下,为解决煤矿行业安全隐患大、人工事故率高、从业人员老龄化等问题,新一轮技术升级和产业转型具有必要性,煤炭行业将加速向绿色化、智能化、无人化迈进。目前,我国矿山智能化建设仍处于初级阶段,总体市场渗透率较低,国家提出了“到
2035
年,各类煤矿基本实现智能化,构建多产业链、多系统集成的煤矿智能化系统,建成智能感知、智能决策、自动执行的煤矿智能化体系”的目标,国内煤矿智能
2023-06-27

汽车内外饰件整体系统单车价值量有望得到进一步提升市场规模预测
汽车内外饰件整体系统单车价值量有望得到进一步提升市场规模预测
影响汽车内外饰件行业利润水平的主要因素为市场需求变动、生产成本以及下游整车厂的产品价格变动。行业内的主要企业主要通过不断提升生产管理水平、改进生产技术、提高自动化生产水平等方式来降低上述因素对利润水平的影响。同时,汽车内外饰件行业内实力较强的供应商需具备较强市场应变能力,适时配合原有车型的更新以及新车型投放的步伐,依靠其优秀的设计和研发能力,持续获得新的车型订单,同时在开发、生产过程中精细化控制成本并进行合理的资源配置,保证其利润空
2023-06-27

我国液压阀出口金额将不断上升,国产化进程也将持续加快
我国液压阀出口金额将不断上升,国产化进程也将持续加快
液压阀处于产业链中游,上游产业主要为钢铁铸件、配件;中游主要为液压泵、液压阀、液压油缸和液压马达等液压元件;下游产业主要为工业车辆、工程机械、矿山机械、农业机械、环卫机械等领域。从全球行业竞争格局来看,国际液压行业市场集中度较高。液压行业属于技术导向型产业,德、美、日作为传统的制造业强国,拥有一批液压企业。德国博世力士乐、美国派克汉尼汾、美国伊顿、日本川崎重工是全球液压行业龙头企业几乎占据全球近半数市场份额。
2-230626152R32
2023-06-26

医药合同服务行业发展的驱动因素及市场规模预测、发展机遇前景
医药合同服务行业发展的驱动因素及市场规模预测、发展机遇前景
1、医药合同服务行业概况
医药行业的产业链包括产品研发、药品生产和药品销售三个环节。其中,研发环节在制药行业产业链中处于先行地位,是从产业的起始端贯穿到终端市场的终极产品。从生产环节看,原料药是制药的基础行业,制剂是制药产业的核心产业。流通分销环节是连接制药生产企业和医院药房、连锁药店、诊所及其它销售终端的桥梁,在药品的采存贮、转售及物流方面在医药供应链中发挥重要的作用。
为降低成本,提高效率,全球医药行业的外包趋势明显。医药研发
2023-06-26

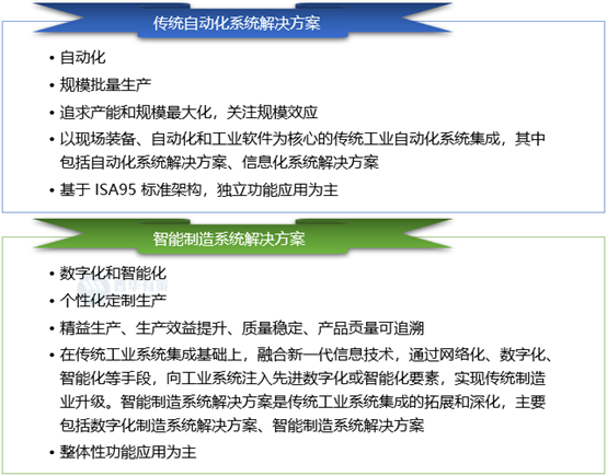
智能制造系统解决方案行业产业链影响及机遇挑战、市场规模预测
智能制造系统解决方案行业产业链影响及机遇挑战、市场规模预测
我国对智能制造行业的鼓励性政策、传统制造业企业在智能制造领域的转型升级、新技术在智能制造业的不断运用,国内智能制造行业企业在人才积累、高端人才培养、企业竞争力提升方面取得了一定成效,未来,随着智能制造对传统制造模式的进一步渗透,国内智能制造企业将继续积累项目经验,培养更多专业人才特别是高端人才,进一步提高产品竞争能力和企业规模。
2-230626105504328.png [/uploads/ueditor/20230626/2-2
2023-06-26

工业智能物联行业特性及三大驱动因素、市场规模预测发展趋势前景
工业智能物联行业特性及三大驱动因素、市场规模预测发展趋势前景
工业智能物联产业下游市场也较为广泛,包括工业、能源、交通、医疗、消费等多个细分市场。因此,由于行业内企业产品形态较为多样化,面向的下游市场也较为多元,行业内企业大多聚焦于少数几个细分领域,在垂直市场形成一定差异化优势,只有同处于同一个细分领域的企业才会形成较为直接的竞争关系。
1、工业智能物联行业特性
全球工业智能物联行业的需求受宏观经济景气度、居民可支配收入、技术革新、消费习惯、政府产业政策等因素的变化呈现周期性波动的特征。终
2023-06-26

变频器产品快速向智能化、定制化、集成化和节能化方向发展
变频器产品快速向智能化、定制化、集成化和节能化方向发展
1、变频器行业竞争状况
变频器市场格局中,以
ABB、西门子和施耐德等为主要代表厂家的欧美系品牌擅长生产制造大型自动化系统所用的变频器产品,以三菱电机、安川电机和富士电机等为主要代表厂家的日韩系品牌则在小型自动化系统变频器产品中更具优势。由于多年来持续的研发投入,国产变频器厂家逐步掌握和积累产品技术,并在产品性能、可靠性、销售服务、成本控制等方面逐渐显现优势,市场占有率逐步扩大。
2-230625151T3221.png [/uplo
2023-06-25

智慧港口行业代表企业玩家市场份额及市场规模预测、发展趋势前景
智慧港口行业代表企业玩家市场份额及市场规模预测、发展趋势前景
由于港口行业内的主要企业以大型国有企业为主,且受宏观政策、产业政策影响较大,故智慧港口行业需求具备周期性、季节性,另外港口码头主要分布在沿海城市、内河城市,智慧港口行业具备区域性。智慧港口行业中,近年来智能化程度已成为衡量港口竞争力的重要指标,国家对智慧港口建设领域政策支持拉动对智能操控系统等相关产品及服务需求的不断增长。
1、智慧港口行业概述
智慧港口是利用新一代信息技术,将港口运输业务和管理创新深度融合,使港口更加集约、高效
2023-06-25

水泥智能化行业市场规模及发展趋势、主要企业玩家市场份额
水泥智能化行业市场规模及发展趋势、主要企业玩家市场份额
我国目前水泥行业的发展现状来看,目前水泥行业智能化一方面涵盖操作过程控制、质量控制、生产管理控制等工业生产领域智能化,另一方面涵盖采购销售、流通等水泥工厂运营方面的智能化,涉及智能化具体实现环节数量较多近年来,伴随着水泥行业自动化、数字化、智能化转型的加快,水泥行业智能化广商已逐渐从工程系统集成、工业软件平台、设备智能化解决方案等方面切入细分领域,但由于水泥智能化应用场景复杂,涉及流程繁多,业内厂商通常在细分领域市场发挥自身的业务优势。
2023-06-25

多聚磷酸行业国内外重点企业及发展趋势、市场规模预测、发展前景
多聚磷酸行业国内外重点企业及发展趋势、市场规模预测、发展前景
1、多聚磷酸行业概况
多聚磷酸产品除了包容传统磷酸特性外,还扩展了聚磷酸的特点。多聚磷酸是磷化工产品中具有较高附加值的新型化工原料类产品,其主要成份为正磷酸、三聚磷酸、焦磷酸、四聚磷酸和高聚磷酸组成,是作为许多精细磷化工新的基础原料酸,具有无法比拟的优点。首先,它具有过冷性质,冬天也不易结晶,在低温条件下仍保持液态;其次,腐蚀性小,可用衬胶钢容器贮存、运输;第三,可稀释代替普通磷酸使用,运输等量
P2O5 的运输费用比普通磷酸要省
2023-06-20

农机配件制造行业内的产业政策引导方向更加有利于企业发展
农机配件制造行业内的产业政策引导方向更加有利于企业发展
农机配件制造行业政策大部分都在强调农机产业在现代农业的推动作用,“乡村振兴”以及“十四五规划”,直接推动对农业机械化的全面发展,引导农机产业向大中型、智能化、复合型方向发展,相应的会提高农机传动系统相关产品的质量、创新需求。行业内的产业政策引导方向更加有利于具备创新研发能力的企业发展。以智能农业装备为基础的精准农业可以做到科学决策、按需农作,实现对生产资源的节约和对土地的更好利用,兼顾经济效益与环境效益。
2-2306201335562
2023-06-20

电动两轮车换电行业将迎来更加智能化、精细化的发展
电动两轮车换电行业将迎来更加智能化、精细化的发展
传统充电行业依赖于充电器硬件控制技术,存在着安全隐患、效率不高等问题。换电服务通过以换代充、车电分离,更好地解决电动两轮车的充电安全问题,同时改变了用户的消费模式,省去用户一次性购买电池的成本,提升了能源使用效率,实现商业模式与消费模式的创新。电动两轮车换电行业由少数几家头部换电运营商占据市场领先地位,主要包括铁塔能源、宇谷科技、e
换电和智租换电,在换电领域积累了一定的用户群体及行业经验。除此之外,市场上还存在着部分区域性的中小型换电运营商。
2023-06-20

汽车设计行业国内外竞争格局及面临的机遇、发展趋势市场规模预测
汽车设计行业国内外竞争格局及面临的机遇、发展趋势市场规模预测
从汽车诞生至今,汽车设计的发展是时代发展和审美趋势的诠释,它既展现了时代的时尚印记,还是一代代人对于审美的追求与向往。随着科技的蓬勃发展和个性化彰显日益受到重视,汽车设计行业也在不断地追求卓越和进一步的变革。汽车设计行业跳脱了美国这一发源地,并在欧洲被发扬光大,给世界范围都带来了深远的影响。目前,具有较高知名度的主流汽车设计公司有意大利设计(Italdesign)、宾尼法利纳(Pininfarina)、博通(Bertone)、意柯那
2023-06-20

锂离子电池电解液行业技术发展趋势及市场规模预测、发展机遇
锂离子电池电解液行业技术发展趋势及市场规模预测、发展机遇
1、锂离子电池电解液行业发展现状
锂离子电池电解液行业的其他下游应用仍在不断丰富中。在动力电池应用领域,随着锂离子电池成本进一步降低和行业标准的提升,电动汽车的渗透率持续提升。此外,电动自行车以及低速电动车越来越多地使用锂离子电池替代传统铅酸电池;在消费电池应用领域,5G
技术的成熟及大规模商业化应用将催生智能移动设备的更新换代需求。此外,可穿戴设备、无人机、无线蓝牙音箱等新兴电子产品的兴起亦将为消费电池带来新的市场。在储能电池应用领
2023-06-19

狂犬病疫苗行业市场规模及发展趋势预测、重点企业前景预测
狂犬病疫苗行业市场规模及发展趋势预测、重点企业前景预测
1、狂犬病疫苗生产用细胞基质类型
根据生产狂犬病疫苗所使用的细胞基质种类进行区分,我国获批上市的狂犬病疫苗可分为狂犬病疫苗(Vero细胞)、狂犬病疫苗(人二倍体细胞)、狂犬病疫苗(地鼠肾细胞)和狂犬病疫苗(鸡胚细胞),其中狂犬病疫苗(鸡胚细胞)自2020年至今没有批签发记录。狂犬病疫苗(地鼠肾细胞)使用的是分离自地鼠肾脏组织的原代细胞,外源病毒因子污染风险高,不适于大规模培养,且批间差异较大。狂犬病疫苗(人二倍体细胞)最初于1974年获
2023-06-19