展望2025年:危化品水上运输行业产业链、主要政策及企业玩家
1、危化品水上运输行业概况
按照运输货物的性质不同,货物水上运输分为普通货物运输和危险货物运输,危险货物运输属于特种运输,行业门槛较高。为加强沿海省际散装液体危险货物船舶运输市场准入管理,促进水路运输安全绿色、健康有序发展,2019 年起,交通运输部根据沿海散装液体危险货物船舶运输市场供求关系状况,对新增沿海省际散装液体危险货物船舶运力实施运力宏观调控政策。
根据交通运输部数据,国内沿海化学品运输量从 2019 年的 3,200 万吨增长至 2023 年的 4,300万吨,复合增长率为 7.67%;国内沿海化学品船运力从 2019 年的 112.25 万载重吨增长至 2023 年的 149.2 万载重吨,复合增长率为 7.37%,市场供需基本保持平衡。
2、危化品水上运输行业产业链
危化品水上运输行业上游主要为船舶设计、制造厂商,燃油等大宗油品供应商,物料备件及其他物资供应商,行业下游为石化行业,主要服务于下游各大炼化企业、贸易商的液货危险品运输。
危化品水上运输行业产业链

资料来源:普华有策
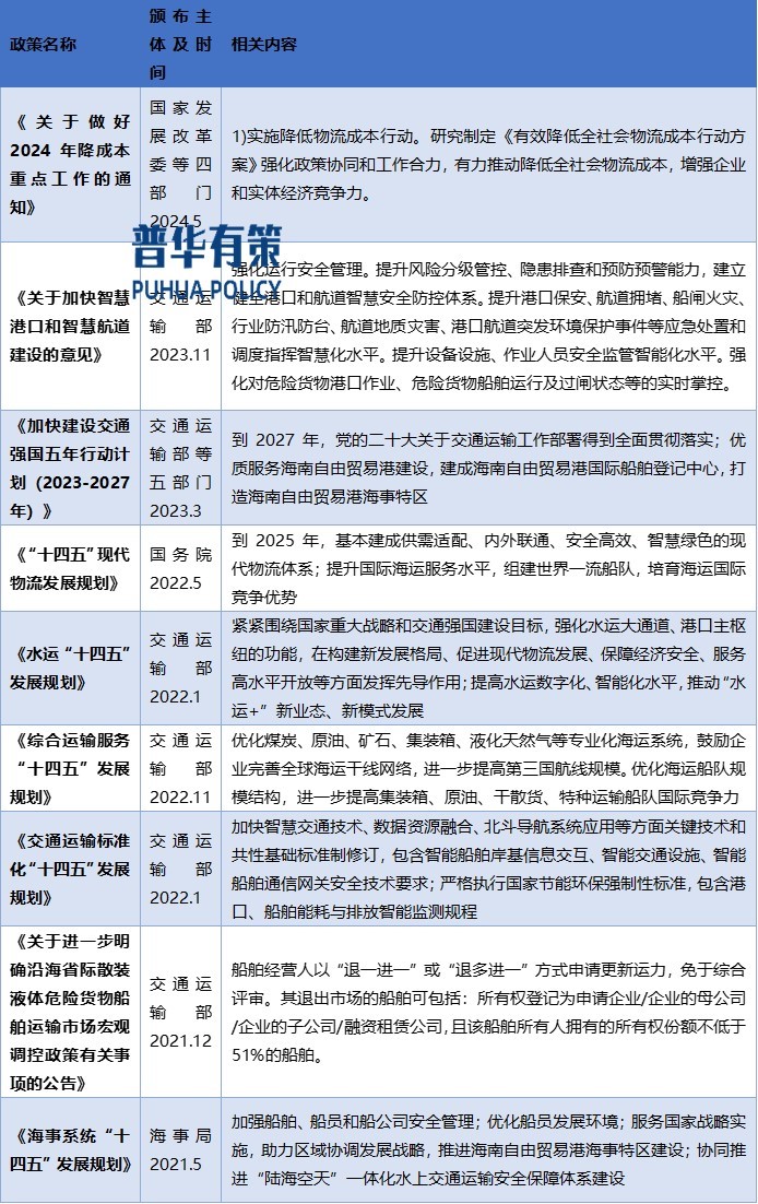
3、危化品水上运输行业主要政策
危化品水上运输行业主要政策

资料来源:普华有策
4、危化品水上运输行业企业玩家
(1)Stolt
Stolt成立于1959年,是一家专注于物流、分销和海产品养殖领域的长期投资者和管理者。 Stolt不仅拥有三个全球散装液体和化学品物流业务板块,思多而特集装罐事业部、思多而特化学品船事业部、思多而特码头储罐事业部,还投资运营思多而特渔场以及多个液化天然气项目。在化学品和其他散装液体的运输领域处于全球领先地位。子公司上海思多而特物流有限公司(SSL)专业从事中国境内液体运输的服务商。
(2)Odfjell
Odfjell成立于1914年,是化学品和其他特种散装液体海运和储存市场的全球领导者之一。2024年前三季度,Odfjell实现毛收入9.5亿美元,同比增加6.1%;租金收入为6.1亿美元,同比增长11.3%;毛利4.5亿美元,同比增长16.5%。
(3)MOL Chemical Tankers
MOL Chemical Tankers成立于 1972 年,是一家专业从事散装液体化学品、植物油和动物脂肪运输服务的船舶运营商。MOL在多个领域拥有广泛的业务,运营有873艘船舶,包括液化天然气运输、化学品运输、散货运输、汽车运输和邮轮业务。2023财年,MOL实现了147.98亿美元的收入,营业利润为9.38亿美元。
(4)兴通海运股份有限公司
主要从事国内沿海散装液体化学品、成品油的水上运输业务。经过多年的积累,公司已发展成为国内沿海散装液体化学品航运业的龙头企业,在细分市场占据领先地位。
(5)南京盛航海运股份有限公司
主要从事国际、国内沿海、长江中下游化学品、成品油水上运输业务,业务范围主要覆盖渤海湾、长三角、珠三角、北部湾等国内主要的化工基地,并不断向东南亚、东北亚拓展。
(6)深圳市海昌华海运股份有限公司
主要从事国内沿海及长江中下游、广东省内河成品油、化学品运输,及广东、福建、海南等口岸至中国香港、中国澳门航线的成品油运输。
(7)中远海运能源运输股份有限公司
主要业务包括国际和中国沿海原油及成品油运输,以及国际液化天然气运输。
(8)南京扬洋化工运贸有限公司
是招商局南京油运股份有限公司全资子公司,主要从事国际、国内化学品船舶运输业务。
(9)上海鼎衡航运科技有限公司
主要从事国际、国内水路运输。核心业务:专业从事国际国内精细液体化学品水上运输
(10)上海君正船务有限公司
君正船务主要从事国内水路运输、国内船舶管理业务、国际船舶运输、国际海运辅助等业务。
《2025-2031年危化品水上运输行业市场调研及发展趋势预测报告》涵盖行业近五年全球及中国发展概况、供需数据、市场规模,产业政策/规划、相关技术/专利、竞争格局、上游原料情况、下游主要应用市场需求规模及前景、区域结构、市场集中度、重点企业/玩家,企业占有率、行业特征、驱动因素、市场前景预测,投资策略、主要壁垒构成、相关风险等内容。同时北京普华有策信息咨询有限公司还提供市场专项调研项目、产业研究报告、产业链咨询、项目可行性研究报告、专精特新小巨人认证、市场占有率报告、十五五规划、项目后评价报告、BP商业计划书、产业图谱、产业规划、蓝白皮书、国家级制造业单项冠军企业认证、IPO募投可研、IPO工作底稿咨询等服务。