展望2025年:涤纶长丝行业发展现状、趋势以及竞争格局分析
1、涤纶长丝行业发展概况
涤纶在化学纤维领域占据重要地位,是化学纤维产品构成中主要细分产品类别。涤纶长丝为涤纶的主要种类,根据中国化学纤维工业协会的统计,目前涤纶长丝产量占我国涤纶总产量的比例为80%左右。近几年我国涤纶长丝产量总体处于增长的态势,2019年至2023年,我国涤纶长丝总产量由2,701.28万吨增长至3,298.40万吨。具体如下:
2019-2023年中国涤纶长丝总产量情况

资料来源:普华有策
2、行业发展趋势
(1)行业发展形势向好
涤纶长丝产量增长情况与下游纺织业的需求密切相关。就全球市场而言,随着全球人口的自然增长及各国国民收入的逐步提高,全球纺织品需求持续增长。就我国市场而言,对涤纶长丝需求影响最大的主要是下游纺织业中服装业、家纺业和产业用纺织业等三大细分行业。预计随着下游服装、家纺和产业用纺织品等行业的增长,对差别化、功能型纤维产品将会产生新一轮的需求增长。此外,涤纶长丝行业的结构性调整及品种的改善,也将带动涤纶长丝市场进入持续发展阶段。
(2)行业市场规模进一步扩大
从产业链角度,涤纶行业下游主要涉及服装、家纺、产业用纺织品等领域,居民收入提高使相关产品需求增加,拉动涤纶行业发展。我国是最大涤纶生产国,产能占全球三分之二,进出口贸易发展让产品出口量大,行业市场规模有望进一步扩大。
从生产端看,涤纶工业生产技术进步,自动化程度提高且投资成本下降,导致市场竞争激烈。常规涤纶长丝生产企业多靠赚加工费获利,产品附加值低较普遍。企业为在竞争中立足,纷纷扩产降单位固定成本,凭价格优势和庞大销量谋利。
(3)行业集中度不断提高,高端企业竞争优势明显
近年来,涤纶行业头部企业不断扩大生产规模,行业集中度迅速提升,以荣盛石化、恒逸石化、恒力石化、东方盛红、新凤鸣、桐昆股份为代表的上市企业,在生产规模上已具备明显优势,且在工艺成熟度、产品的稳定性以及生产成本控制方面具备了较强的竞争力。同时,产能投放集中在头部企业所带来的有序化同样在一定程度上使得行业新增产能增长趋于有序化,长期来看有望助力行业供需维持相对稳定。
(4)差别化产品是行业未来重点发展方向
目前我国涤纶常规化产品生产技术居世界先进水平,但常规化产品同质化现象严重,产能结构性过剩,导致企业间竞争激烈行业盈利能力下降。行业自主创新能力较弱,高附加值、高技术含量产品比重低,不能很好适应终端市场功能性、差异化、个性化消费升级需求,而差别化涤纶长丝产品的发展极大地解决这一问题。目前常规丝的竞争日趋激烈,而高附加值的差别化、功能性纤维市场发展空间较大,国内主要涤纶纤维企业已不断地在技术研发上增加投入,加大新产品开发力度,提高产品附加值。
3、下游行业发展趋势
目前,我国涤纶长丝基本均用于纺织业,并且需求结构较为稳定。根据统计,近五年来我国涤纶长丝需求结构比例尚未出现明显的波动,服装领域应用份额占比稳定在52%左右,家纺用民用丝占比为33%,产业用工业丝占比为15%,如下图所示:
我国涤纶长丝需求结构

资料来源:普华有策
(1)服装家纺业
服装家纺内需市场方面,随着国内公共卫生事件有效控制,国家扩内需、促消费各项政策措施落地显效,居民多样化、个性化衣着消费需求加快释放,我国服装家纺行业市场保持较好回暖势头,为涤纶长丝贡献需求增量。根据同花顺iFinD的数据,2023年全国服装鞋帽、针、纺织品类商品零售总额达11,898亿元,同比增长11.63%。具体如下图所示:
我国服装鞋帽、针、纺织品类商品零售总额

资料来源:普华有策
外需市场方面,近几年我国服装出口保持较快增长,2022年创2016年以来同期服装出口规模的最高纪录。2022年,我国累计完成服装及衣着附件出口1,753.97亿美元,同比增长23.93%,2023年累计完成服装及衣着附件出口1,591.45亿美元,有所回落,但仍然保持历史较高水平,体现了较强的市场韧性,近三年增长率平均达5.89%。
我国服装及衣着附件出口额(累计值)

资料来源:普华有策
(2)运动、户外、休闲市场
运动、户外、休闲市场是国内服装行业景气成长方向,支撑差别化、功能性纤维产品需求,随着人们生活水平提高与健康意识增强,运动融入生活,运动服装市场快速增长,2023年规模达3858亿元,同比增长14.24%,预计2028年达5593亿元,2023-2028年CAGR有望达7.71%,这将提升功能性面料需求,锦纶相关市场向好;且国家体育总局等八部门印发的《户外运动产业发展规划(2022—2025年)》制定举措并提出2025年户外运动产业超3万亿元目标,规划落地后,户外运动市场活力激发、消费潜力释放,相关差异化、功能性纤维产品需求有望进一步增长。
4、行业竞争程度
涤纶长丝行业是一个市场化程度较高、竞争较为充分的行业。我国涤纶产业经过40多年的发展,形成了熔体直纺和切片纺两种生产工艺路线。两种工艺路线特点及优劣势比较如下:
两种工艺路线特点及优劣势比较

资料来源:普华有策
基于上述特点,采用不同工艺的生产企业相应形成了相应的竞争格局,熔体直纺企业市场集中度相对较高。熔体直纺工艺路线具备明显的规模效应优势和相对成本优势,主要用以生产市场容量较大的常规产品和简单差别化产品,对于生产技术含量较高、功能要求较多、多组分及结构较为复杂的差别化产品存在一定困难。以熔体直纺工艺为主的生产企业通过不断扩大生产规模及向产业链
上游的石油炼化、精细化工方向延伸来提高其成本优势。随着大容量的熔体直纺装置的快速发展和装置规模的不断扩大,市场集中度不断提高,形成了如荣盛石化、恒逸石化、恒力石化、东方盛红、新凤鸣、桐昆股份等一批营业收入达到百亿元以上的大型企业。
切片纺企业市场集中度相对较低。切片纺工艺为具有相当柔性的生产工艺,具有工艺流程短、产品开发便捷、产品转换方便、灵活性较大且转换成本低廉的优势。切片纺生产企业聚焦产品差别化,同业竞争态势相对温和。优秀的切片纺生产企业基于各自的技术工艺积累及产品研发优势,专注于开发差别化产品,不断推陈出新,提高产品附加值,满足终端服装、家纺、产业用纺织业等市场的多样性需求,在附加值较高的细分市场领域具有显著优势。基于切片纺工艺的上述特点,切片纺企业的生产规模较熔体直纺企业相对规模较小,市场集中度相对较低,但主要切片纺企业产品特色明显,产品附加值较高,呈现出了一批“专、精、特、强”的切片纺企业。
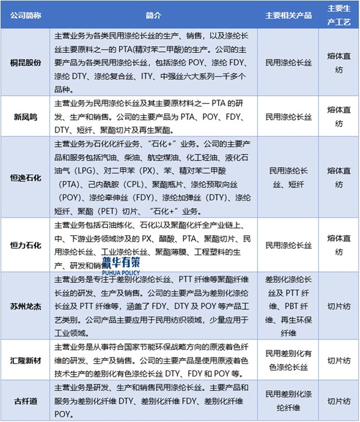
行业内主要企业

资料来源:普华有策
5、行业门槛及壁垒
(1)技术壁垒
涤纶长丝行业存在技术壁垒,尤其是在差别化涤纶长丝方面。国内常规涤纶长丝生产技术相对成熟,但差别化、功能性产品的生产需要掌握更为精细的合成与改性方法、配料投放比例以及工艺流程的控制等方面的技术;同时,差别化、功能性产品的生产工艺既需要长期经验积累,又呈现出加速发展的态势,差别化、功能性产品开发周期越来越短。因此,行业的新进入者面临着较高的技术壁垒。
(2)人才壁垒
涤纶长丝行业向差别化、功能化发展,人才需求日增。研发与工艺改进需强技术的研发人员开发新品,生产需熟练技术人员保工艺稳定及产品品质。但国内该行业起步晚,有成熟经验的管理、研发、生产技术人员稀缺,新进企业难短期内组建专业化团队,形成人才壁垒。
(3)资金壁垒
涤纶长丝制造行业对投资规模的要求很高,对新进入者有一定的障碍。首先,涤纶长丝的生产设备价格昂贵;其次,涤纶长丝制造行业连续性大批量的生产模式要求企业有充足的流动资金以保证原料的采购;第三,随着产业向大企业集中,新进入者需要有一定的经济规模才能与现有涤纶长丝企业在设备和成本等方面展开竞争,取得竞争优势。
(4)品牌知名度及客户认可壁垒
下游客户对涤纶长丝品质及性能稳定性要求高,产品稳定性评价耗时久,这对新进入企业要求较高。对于常规化纤维产品,客户靠长期业务往来评定企业,认可后建立长期稳定业务关系;对于差别化、功能性纤维产品,下游厂家会评估生产企业产品性能,尤其看重对自身生产效率和经济效益的提升情况,经长期评估了解后才确定其为合格供应商与战略合作单位,进入客户供应链体系门槛较高。
《2025-2031年涤纶长丝行业深度调研及投资前景预测报告》涵盖行业全球及中国发展概况、供需数据、市场规模,产业政策/规划、相关技术/专利,竞争格局、上游原材料情况、下游主要应用市场需求规模及前景、区域结构、市场集中度、重点企业/玩家,企业占有率、行业特征、驱动因素、市场前景预测、进出口数量/金额/地区/国家、投资策略、主要壁垒构成、相关风险等内容。同时北京普华有策信息咨询有限公司还提供市场专项调研项目、产业研究报告、产业链咨询、项目可行性研究报告、专精特新小巨人认证、市场占有率报告、十五五规划、项目后评价报告、BP商业计划书、产业图谱、产业规划、蓝白皮书、国家级制造业单项冠军企业认证、IPO募投可研、IPO工作底稿咨询等服务。(PHPOLICY:GYF)