

数字化将给展览展示行业带来新转折点
数字化将给展览展示行业带来新转折点
1、展览展示行业概括
展览展示行业有广义和狭义之分,广义来讲,展览展示行业属于内涵更为宽泛的会展行业,即多人在特定时空的集聚交流展示活动,包括展览会、博览会、交易会、展销会、展示会等。狭义的展览展示行业是指政府机关、公共机构、商业团体、企事业单位通过主题营造和空间设计综合展示主题形象及特定内容的宣传教育、文化及商业推广等活动,主要分为博物馆类展示、城市规划馆类展示、主题文化类展示、企业展馆类展示以及临时商业类展示五大类别。
展览展示的目的是在物与人(参观
2023-08-27

给排水阀门行业概括、发展趋势、竞争格局分析
给排水阀门行业概括、发展趋势、竞争格局分析
1、给排水阀门行业概括
阀门是一种压力管道元件,它是用来改变管路断面和介质流动方向、控制输送介质的压力、流量、温度的一种装置,是能源、石化、冶金、电力等行业的重要装备,是机械与管线等固定资产中的关键部件之一。给排水阀门常见用于生活供水、消防系统及工业给水系统中。用于控制流量、水位等。
2-230RG24K5D0.jpg [/uploads/ueditor/20230827/2-230RG24K5D0.jpg]
21世纪以来,全球石油、天然气、电
2023-08-27

建筑爬架租赁行业的前世今生
建筑爬架租赁行业的前世今生
1、建筑爬架的定义及其演变
现代模架体系最早始于20世纪初的英国,在欧美国家完成了从钢管支架到扣件式钢管脚手架、门式支撑架、碗扣式脚手架等建筑模板支架的演变。20世纪70年代前,我国建筑施工中的模板支撑工具以竹木为主,适用于高度较低或承重要求不高的建筑。20世纪80年代初,在国家“以钢代木”政策的推动下,我国先后从国外引进钢管扣件式脚手架、碗扣式脚手架,鼓励学习国外工程施工先进经验,推动了脚手架产品在国内的商品化、产业化发展。
20世纪90年代以来,随着我国建筑
2023-08-26

儿童安全座椅行业概括、发展趋势、壁垒和风险周期简析
儿童安全座椅行业概括、发展趋势、壁垒和风险周期简析
1、全球儿童安全座椅市场概况
随着技术的进步、渗透率的快速提升及消费者需求的多元化发展,全球儿童安全座椅行业已迈入成熟发展阶段,产品正朝着科技智能化方向持续进化。大部分发达国家均已设立较为完善的法规来规范安全座椅的使用,其中欧洲的监管力度最为严格。全球婴童出行行业的市场规模在过去五年呈持续增长。
各地区之间婴童出行用品渗透率仍有差距。部分地区例如中国安全座椅强制性使用的立法时间较晚,安全座椅在这些地区的渗透率远低于其在发达国家的渗透率,安
2023-08-26

多因素助推包装行业市场集中度提高,小型包装企业生存愈加困难
多因素助推包装行业市场集中度提高,小型包装企业生存愈加困难
1、市场发展概况
20世纪70年代初,我国包装工业总产值仅为72亿元,经过多年的发展,2009年我国包装工业总产值突破10,000亿元,2009年中国包装工业总产值超过日本,成为仅次于美国的全球第二大包装工业大国。根据中国包装联合会发布的统计数据显示,中国包装行业规模以上企业累计完成营业收入从2020年的10,064.58亿元增长至2022年的12,293.34亿元,实现年复合增长10.52%,保持持续增长态势。改革开放以来,我国包
2023-08-26

环保政策的指引下,环境监测专用仪器仪表制造业进入快速发展阶段
环保政策的指引下,环境监测专用仪器仪表制造业进入快速发展阶段
1、行业发展概况和趋势
我国的环境监测专用仪器仪表制造业起源于上世纪90年代,经过多年的发展,经历了从无到有,从小到大的发展历程,技术水平取得长足进步。随着我国生态环境监测网络的建设,我国已成为全球最大的环境在线监测仪器市场之一,同时也成为环境在线监测仪器企业最多、行业发展最快的国家之一。部分行业龙头企业生产的环境在线监测仪器在种类、仪器性能已达到国际先进水平。
(1)生态文明建设促进环境监测行业发展
随着我国生态文明建设的推
2023-08-26

连接器行业概括、行业特征、行业壁垒及竞争格局情况
连接器行业概括、行业特征、行业壁垒及竞争格局情况
1、连接器行业概况
接插件也叫连接器。国内也称作接头和插座,一般是指电器接插件。即连接两个有源器件的器件,传输电流或信号。公端与母端经由接触后能够传递讯息或电流,也称之为连接器。
连接器行业上游主要包括金属材料、电镀材料、塑胶材料等,下游主要为汽车、通信、计算机及周边设备、消费电子、军工等应用领域。随着各应用领域的终端产品技术的发展及其市场的增长,连接器下游应用厂商一般也会与中游连接器制造厂商加强合作,以确保质量、成本上的稳定。
2-23
2023-08-25

随着信息化装备加速列装,微波电子器组件行业蓬勃发展
随着信息化装备加速列装,微波电子器组件行业蓬勃发展
1、微波电子器组件行业概况
微波是指频率在300MHz-300GHz范围内的无线电波,具有波粒二象性,且波长极短,能够在极小的金属面上进行信息的传递。基于微波的这一特性,可以制成体积小、方向性强、增益高的微波天线系统,用来发射或接收微波信号,为雷达、通信等提供必要条件。此外,微波受外界干扰小,且不受电离层变化影响,利用微波进行信息传输的安全性和稳定性远高于低频无线电波。微波组件一般用于实现微波信号的频率、功率、相位等各种变换,通常由微波电路
2023-08-25

我国电气化和信息化水平不断提高带动电缆保护行业市场增加
我国电气化和信息化水平不断提高带动电缆保护行业市场增加
1、电缆保护行业概况
随着电缆的广泛应用,特别是电气装备用电缆的发展,电缆保护行业逐渐成长起来。电缆保护产品主要为电缆提供固定、密封和机械保护等功能,以延长电缆使用寿命、增强电缆使用安全性,提高电缆防水、防腐、耐温、阻燃、隔爆、屏蔽等性能。
2-230R5120512954.jpg [/uploads/ueditor/20230825/2-230R5120512954.jpg]
电缆保护产品主要由欧洲等工业基础较为发达的国家首先发明
2023-08-25

环保监管趋严,危废处理及综合利用行业市场前景广阔
环保监管趋严,危废处理及综合利用行业市场前景广阔
1、危险废物处理处置及资源化综合利用行业概况
(1)危险废物的定义
根据《国家危险废物名录(2021年版)》,危险废物定义为具有下列情形之一的固体废物(包括液态废物):a.具有毒性、腐蚀性、易燃性、反应性或者感染性一种或者几种危险特性的;b.不排除具有危险特性,可能对生态环境或者人体健康造成有害影响,需要按照危险废物进行管理的。
废矿物油是指从石油、煤炭、油页岩中提取和精炼,在加工和使用过程中由于受杂质污染、氧化或热分解等外在因素作用导致
2023-08-25

城镇化建设和“双碳”助力城乡环境及公共服务运营行业良好发展
城镇化建设和“双碳”助力城乡环境及公共服务运营行业良好发展
1、城乡环境及公共服务运营行业简介
城乡环境及公共服务运营行业由传统环卫发展而来,属于城市公用事业的一部分,工作内容为对城市环境、市容市貌、设施管养等进行管理和维护,主要包括以下方面:①城市公共空间的清扫保洁服务,即城乡道路、广场、水域等公共区域的清扫保洁,如机械化清扫保洁或人工扫保服务;②垃圾收转运,指城乡生活垃圾的分类收集、分类运输、回收利用和处理处置;③园林绿化养护,指对公园广场、行道绿地的养护和管理;④市政设施管养,指对道路
2023-08-25

随着制造业对安全生产的高需求,压力机安全保护装置行业前景可期
随着制造业对安全生产的高需求,压力机安全保护装置行业前景可期
1、压力机安全保护装置
根据压力机的运作原理以及经济运行的要求,压力机在生产金属零部件过程中,通常需要处于较高的冲压力及较短的冲压时间的环境中。当出现超负荷运行或机械故障等情形时,压力机将处于危险的状态下,轻则将导致加速设备损耗、影响其使用寿命,重则将可能导致压力机遭受不可修复的损坏或报废,甚至对操作人员造成严重的危害。鉴于该等原因,配备精确的吨位监测设备及安全保护设备至关重要。
目前压力机行业使用的有效监测和保护装置即为过载保
2023-08-24

随着人均可支配收入的增加中国母婴市场规模持续增长
随着人均可支配收入的增加中国母婴市场规模持续增长
1、母婴行业发展概况
随着我国近三十余年经济快速发展,母婴行业的发展经历了最初的起步成型、初期发展到快速爆发,从20世纪90年代的客户简单、商品稀缺、销售渠道单一逐步发展到如今的品质高标准、需求多样化、渠道多元化、商品品牌化,市场规模持续扩大。然而,人口结构、消费者需求、消费行为特征的逐步改变已使得母婴市场早期的粗放式、爆发式增长难以为继,无论从市场规模增速还是竞争业态方面分析,母婴行业都已步入了至关重要的整合成熟阶段,对行业参与者提出了更高
2023-08-24

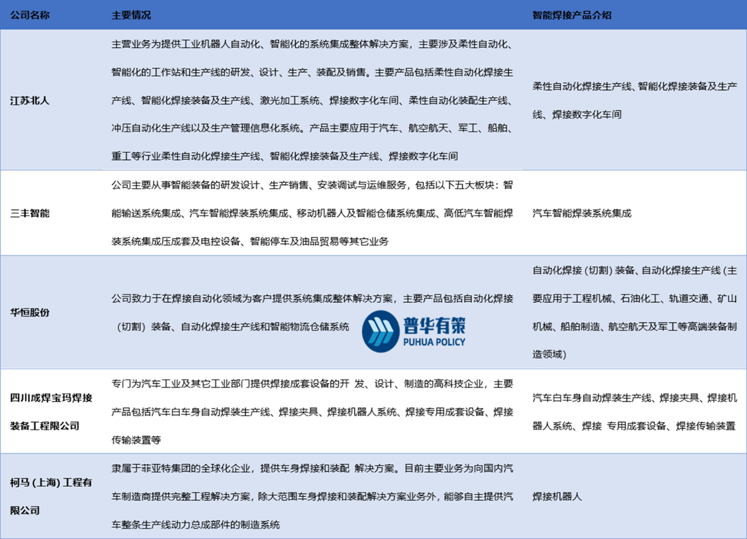
未来焊接行业朝着自动化和智能化发展
未来焊接行业朝着自动化和智能化发展
1、焊接行业发展概览
工业焊接设备,是指将电能及其他形式的能量转化为焊接能量并对金属进行连接,使其成为具有给定功能结构的制造设备。焊接技术是一种集机械学、电工电子学、工程力学、材料学、自动化控制技术以及计算机技术等多种学科的综合性先进技术。工业焊接设备被称为“钢铁缝纫机”,是现代工业化生产中不可缺少的基础加工设备,只要用到金属材料加工的工业领域,如钢材、铝合金、其他有色金属加工等,就需要焊接设备,其被广泛应用于船舶制造、车辆制造、钢结构、机械制造、石化装备
2023-08-24

不饱和聚酯树脂逐步替代传统木质、金属材料得到广泛的应用
不饱和聚酯树脂逐步替代传统木质、金属材料得到广泛的应用
1、不饱和聚酯树脂分类及应用领域
2-230R31S043512.jpg [/uploads/ueditor/20230823/2-230R31S043512.jpg]
聚酯树脂是由二元醇/多元醇和二元酸/多元酸经酯化反应缩聚形成的一类聚合物。可分为饱和聚酯树脂和不饱和聚酯树脂两类。饱和聚酯树脂在热固性领域主要用作增塑剂和卷材覆膜。不饱和聚酯树脂一般是由不饱和二元酸和二元醇,或者二元酸和不饱和二元醇缩聚形成的线型高分子化合物,经过交联
2023-08-24

太阳能电池片市场需求旺盛,大尺寸化、N 型等技术快速发展
太阳能电池片市场需求旺盛,大尺寸化、N 型等技术快速发展
1、太阳能电池简介
太阳能电池片是由单/多晶硅片制成的可以将太阳光能转化为电能的半导体薄片。太阳能电池片位于光伏产业中游,其技术路线和工艺水平直接影响光伏组件的发电效率和使用寿命,是光伏发电系统的核心部件。
根据基体材料的不同,太阳能电池主要分为晶硅电池、薄膜电池和新型电池三大类。从市场应用角度来看,晶硅电池因光电转换效率高、工艺成熟、原料储量丰富等优点,处于市场主导地位。按照所用硅材料形态的不同,晶硅电池分为单晶电池和多晶电池,随
2023-08-24

储能电池行业受下游需求增加推动,行业前景持续向好
储能电池行业受下游需求增加推动,行业前景持续向好
通信基站储能方面,随着我国通信行业的不断发展及通信基站数量的不断增加,通信基站储能电池未来的市场需求持续增加;数据中心储能方面,随着数字经济带动的建设规模的不断拓展,数据中心储能电池的市场需求可期;户用储能方面,随着全球能源危机加剧、分布式光伏的推进及国内峰谷电价差的拉大,户用储能电池市场需求将有明显的增长;电力储能方面,政策支持力度不断加强,未来的市场需求潜力巨大。
电化学储能的实质为利用二次电池储能,主流的储能二次电池为锂离子电池和铅酸电
2023-08-24

锂电、光伏、3D 打印等的发展为工业除尘设备带来广阔的市场空间
锂电、光伏、3D 打印等的发展为工业除尘设备带来广阔的市场空间
工业除尘设备制造行业发展的周期性与下游行业固定资产投资的周期性特征相关。工业除尘设备可广泛应用于各类工业制造行业。不同行业的发展阶段不同,固定资产投资的周期不同,在一定程度上降低了工业除尘设备需求受单一行业周期波动的影响。
各国纷纷出台政策和投入资金鼓励和支持锂电、光伏、3D
打印等新兴制造业的发展,工业除尘设备作为这些行业生产制造过程中重要的配套设备,其需求伴随着这些行业的高景气而爆发,为本项目提供了市场基础。
1、工业除尘
2023-08-23

从市场、技术、政策看新能源汽车充电模块行业规模发展机遇趋势
从市场、技术、政策看新能源汽车充电模块行业规模发展机遇趋势
1、充电模块行业发展概况
充电模块是新能源汽车直流充电桩的核心,随着国内新能源汽车渗透率不断提升和保有量的增长,对充电桩的需求日益扩大。新能源汽车充电分为交流慢充和直流快充,直流快充具有高电压、大功率、充电快的特点,随着市场对充电效率的追求,直流快充桩及充电模块的市场规模不断扩大。
2-230R21IT5L3.jpg [/uploads/ueditor/20230822/2-230R21IT5L3.jpg]
2、充电模块行业技术
2023-08-23

新兴领域用磁性元件市场规模预测及主要参与者发展机遇
新兴领域用磁性元件市场规模预测及主要参与者发展机遇
1、新兴领域用磁性元件行业竞争格局
磁性元件属于基础电子元器件,目前主要应用市场仍然是工业照明、家用电器、消费电子、通讯设备等领域,近年来随着下游光伏储能、新能源汽车、充电桩快速发展,磁性元件作为新能源设备实现能源转换、电气隔离和滤波的关键零部件,迎来新的发展阶段,国内厂商在竞争中快速成长。新能源磁性元件竞争市场中,潜在竞争者众多,但因新能源产品更新迭代较快,品质要求较高,且不同应用领域往往对磁性元件提出不同的技术和工艺要求,目前具备为多个
2023-08-22