

集成电路设计行业发展机遇及面临的挑战、市场规模、发展趋势
集成电路设计行业发展机遇及面临的挑战、市场规模、发展趋势
从细分产业上看,国内集成电路设计业是集成电路行业中最具发展活力的领域,尽管国内集成电路设计产业销售额持续增长,然而国内集成电路设计技术和创新能力与国际最先进水平仍有较大差距,具备规模优势和核心技术优势的IC设计企业较少。在集成电路产业链中,封装测试业领域的技术和资金门槛相对较低,我国发展集成电路封装测试业具有明显的成本和市场地缘优势,因此封装测试业的发展相对较早,目前的技术水平也较为成熟,在国际上已具备较强的竞争力。从产业特性上看,集成
2023-01-05

美妆个护行业竞争格局及发展机遇、发展趋势、重点企业玩家规模
美妆个护行业竞争格局及发展机遇、发展趋势、重点企业玩家规模
根据《国民经济行业分类与代码(GB/T4754-2017)》,化妆品制造指以涂抹、喷洒或者其他类似方法,撒布于人体表面任何部位(皮肤、毛发、指甲、口唇等),以达到清洁、消除不良气味、护肤、美容和修饰目的的日用化学工业产品的制造。
美妆及个护行业涉及生物技术、化学合成、药学、生理学、皮肤科学、色彩学、心理学等多个学科领域。除各学科自身不断发展外,交叉学科应用也日趋成熟。植物提取技术与化学合成技术的结合使天然有机护肤得以实现;生物技术的
2023-01-03

智能缝制设备行业发展概况及竞争格局、发展前景趋势、市场规模
智能缝制设备行业发展概况及竞争格局、发展前景趋势、市场规模
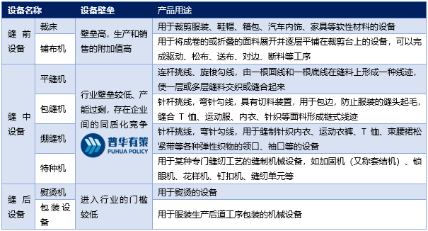
1、行业发展概况
(1)缝制工艺设备概述
缝制是将纺织物加工为纺织品的中间环节,缝制机械是为纺织服装、鞋帽、家用纺织品制造等提供缝纫、刺绣、裁剪、熨烫等专用功能的基础装备。缝制机械制造业是以生产缝纫机为主,裁剪、熨烫及粘合等机械为辅的专业设备制造业。按缝制工序先后分类,缝制设备主要包括三大类:缝前设备、缝中设备和缝后设备。缝前设备主要包括裁床、铺布机等用于裁剪、铺开布料等缝纫前道工序的加工设备;缝中设备主要包括平缝机、包缝机、绷缝
2022-12-27

高性能聚合物行业竞争格局及发展机遇、前景趋势、市场规模
高性能聚合物行业竞争格局及发展机遇、前景趋势、市场规模
高性能聚合物在特种涂料领域应用广泛,可赋予涂层优异的耐高温、电学性能、耐磨性、不粘性、防腐防锈等性能。特种涂料所使用的高性能聚合物包括
PI、PES、PEEK、PTFE、PFA 和 FEP
等,包含高性能聚合物的涂料配方在行业内具有重要地位。特种涂料的应用十分广泛,应用场景包括传感器、航天器、电池、显示器、电线、医疗设备、毛细管、分离膜、船舶、汽车、化学容器、半导体部件、纺织、泵阀防锈防腐、不粘炊具、食品加工机械、手机零部件、模具、防水等
2022-12-27

随着技术升级及应用拓展,专业音视频系统行业具有良好的成长空间
随着技术升级及应用拓展,专业音视频系统行业具有良好的成长空间
1、专业音视频系统行业技术发展水平分析
专业音视频系统涉及计算机软硬件技术、网络技术、音视频处理技术、自动化控制技术及云计算云存储技术、所以说专业音视频系统是高新技术行业,主要应用行业包括会议会展、文体场馆、文体旅游、影院、娱乐场所、广播电视中心、演播制作厅、商业中心、机场、车站等、公检法庭、能源电力、校园多媒体金融、安防、酒店等。
目前,我国专业音视频系统在5A音频算法技术,数字音频采集、编解码算法、音视频数字信号处理、网络通
2022-12-27

砂石骨料行业市场规模、产业链关联及技术创新机遇分析
砂石骨料行业市场规模、产业链关联及技术创新机遇分析
1、砂石骨料行业上下游结构及关联性分析
(1)中国砂石骨料行业与上游关联性
砂石骨料产业上游主要为砂石资源、爆破材料及矿山机械等。砂石资源主要有天然砂石及人工骨料,其中天然砂石资源日益匮乏,目前国内天然砂石资源已经接近枯竭,各地政府已相继出台禁采或限采天然砂的规定。随着环保政策不断收紧,环保督查常态化运行,供给侧改革相关政策在砂石行业逐步落地,我国以矿山开采为源头的机制砂石占比逐年上升,已成为砂石骨料产品来源的主体。
(2)中国砂石骨料
2022-12-27

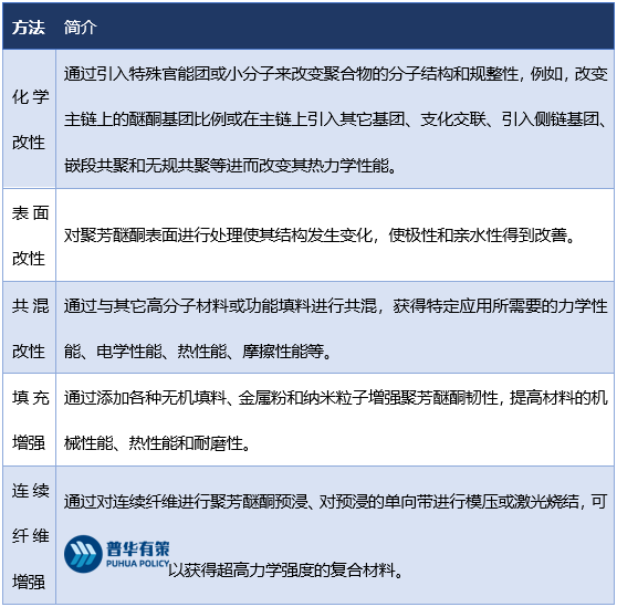
聚芳醚树脂行业简介及特点、下游应用市场规模、发展前景趋势
聚芳醚树脂行业简介及特点、下游应用市场规模、发展前景趋势
聚芳醚酮树脂中,PEEK 市场地位最为重要,占据了绝大部分市场份额。PEEK 自 1978
年商业化生产以来,生产能力不断提升,消费量也稳步增长。国内方面,近年来中国 PEEK 市场发展迅速,随着中国国内 PEEK 聚合物合成产业的发展,中国 PEEK
产业历经转型升级,“十三五”时期,我国 PEEK
产业从树脂合成到应用均取得突破性进展。目前聚芳醚砜树脂的主要产能集中在德国巴斯夫、比利时索尔维、日本住友、印度加尔迈化学、俄罗斯谢符钦克
2022-12-27

农作物种业行业上下游关系及发展趋势前景、市场规模、五大壁垒
农作物种业行业上下游关系及发展趋势前景、市场规模、五大壁垒
目前国内种子行业集中度整体上仍然不高,种子生产企业大多是中小企业,市场竞争激烈。随着国家对粮食安全的重视程度不断提高,行业未来有望进一步向集约化方向发展,拥有“育繁推一体化”资质的种子企业将具有明显的竞争优势。行业集约化发展历程也是企业优胜劣汰的过程,受到国家产业政策、市场环境等众多因素的影响,往往需要经历较长的时间,在此期间市场竞争激烈,无序竞争严重。
农作物种业是国家战略性、基础性核心产业,一直受到国家产业政策的大力支持。但是,
2022-12-26

地理信息产业下游细分应用市场前景及发展有利因素分析
地理信息产业下游细分应用市场前景及发展有利因素分析
1、地理信息产业上下游产业链分析
地理信息的上游行业为电子信息制造行业,该行业即硬件制造与设备提供如:数据采集设备、电脑、服务器、数据解析软件等软硬件。地理信息行业为中游行业,即数据生产与处理。地理信息产品的应用领域广泛,即数据应用与地理信息相关服务,通过对中游获取的地理信息进行数据收集、计算,整合构建出地理信息行业数据库,为不同终端即智慧城市、自然资源、民政民生、应急管理、市政交通、工程建筑、军工防务等。
地理信息行业产业链
2-22
2022-12-26

智能装备制造行业发展历程及长期驱动力、政策支持、市场规模
智能装备制造行业发展历程及长期驱动力、政策支持、市场规模
近年来,受益于国家产业政策的大力支持、新一代信息技术与先进制造技术的深入应用,我国智能制造装备发展深度和广度逐步提升,目前已初步建成以自动化成套生产线、智能控制系统以及工业机器人等为代表的智能制造装备产业体系,产业规模实现快速增长。随着制造业全面转型升级、战略新兴产业加快发展以及国家“双碳”目标逐步落实,可以预见智能制造装备的需求将日益旺盛,我国智能装备行业增长潜力巨大,市场发展空间广阔。
然而,我国的智能装备制造市场相较于美国、德国
2022-12-26

焊接材料行业竞争情况及发展机遇、发展趋势、市场规模发展前景
焊接材料行业竞争情况及发展机遇、发展趋势、市场规模发展前景
国内焊剂行业多年来的共性难题是核心生产工艺落后,即主设备熔炼炉的技术源自苏联,引入国内后,数十年未能实现真正的技术突破,导致人均焊剂产量较低和产品稳定性难以保证等问题。由于焊接固废的回收使用具有较高的技术门槛和设备要求,目前在行业并未广泛采用,主要因为终端焊材的使用方往往会同时使用多种型号的焊材,通常会将多种焊材产生的固废堆放在一起,而不同焊材的化学成分相差很大,导致不同焊接固废的化学成分差异很大,故要求企业能掌握对焊接固废的预处理、
2022-12-26

我国卫星遥感服务行业新技术趋势预测及发展有利因素分析
我国卫星遥感服务行业新技术趋势预测及发展有利因素分析
卫星作为商业航天的重要组成部分,其产业链涵盖卫星服务业、卫星制造业、发射服务业、地面设备制造四大领域。卫星服务按照应用领域可进一步细分为卫星通信、卫星导航和卫星遥感等。其中,卫星遥感(Satellite
Remote
Sensing)是指卫星从高空通过传感器探测和接收来自目标物体的信息(如电场、磁场、电磁波、地震波等信息),进而识别物体的属性及其空间分布等特征,目前广泛应用于国防、农业、林业、水利、气象、海洋、国土资源、应急管理等重要行业。
2022-12-26

化肥防结块剂行业产业链及发展特征、市场规模、发展趋势前景
化肥防结块剂行业产业链及发展特征、市场规模、发展趋势前景
我国防结剂主要应用于复合肥,防结剂的使用量和复合肥的施用量息息相关。随着未来我国复合肥化率的提升,防结剂作为复合肥生产重要的配套功能性原料,其市场需求规模也将不断提升。化肥防结剂企业在生产经营过程中会产生废气、固体废弃物,各项污染物经过处理要求达到国家排放标准;随着国家环保力度的加大,环保相关标准亦随之提高,如果行业企业未来环保投入不能迅速跟进,导致难以及时适应国家环保要求及相关标准的变化,将对行业企业的发展产生一定影响。
1、防结块
2022-12-26

吻合器行业市场发展情况及发展趋势、重点企业、市场规模发展前景
吻合器行业市场发展情况及发展趋势、重点企业、市场规模发展前景
吻合器是在外科手术中应用广泛的医疗器械,用于替代手工切除与缝合。随着我国人口老龄化的日益严重,人们对非传染性疾病的预防和纠正治疗需求将不断增加,吻合器在外科手术中的使用率也有望进一步提升,从而推动我国吻合器市场保持快速增长。近年来,随着国内吻合器行业的快速发展,吸引了众多国内外生产企业加入竞争,行业竞争日趋激烈。其中,跨国医疗器械公司如强生、美敦力等竞争对手以其技术和市场服务优势,整体上在我国市场中占据相对较高的市场份额;国内吻合器
2022-12-25

工业废水处理行业产业链及发展趋势、市场规模、发展前景竞争格局
工业废水处理行业产业链及发展趋势、市场规模、发展前景竞争格局
1、我国工业废水处理产业链
我国工业废水处理产业链主要包括上游原材料及设备供应、中游工业污水处理服务、下游工业废水产出行业三个主要环节。
2-2212251005442S.png [/uploads/ueditor/20221225/2-2212251005442S.png]
资料来源:普华有策
上游原材料及设备供应环节:工业废水处理原材料可细分为膜材料、化学药剂、化学品等;材料可细分为泵、仪表等小型设备和刮泥器、脱碳器、过
2022-12-25

充电行业发展历程及发展趋势、市场规模、发展前景
充电行业发展历程及发展趋势、市场规模、发展前景
1、充电行业的发展历程
截至目前,我国充电桩基础设施的发展历程可概括为三个阶段。当前正处于发展期,具体阶段及特点如下:
2-22122415553L94.png [/uploads/ueditor/20221224/2-22122415553L94.png]
资料来源:普华有策
2022 年 1
月,国家发展改革委等部门联合发布《国家发展改革委等部门关于进一步提升电动汽车充电基础设施服务保障能力的实施意见》,提出:到“十四五”末,我国电动
2022-12-24

智能电表行业需求情况及发展趋势、发展方向、发展前景市场规模
智能电表行业需求情况及发展趋势、发展方向、发展前景市场规模
国内电能表市场需求主要来自国家电网、南方电网的电力企业的招标采购,国家电网、南方电网对供应商设立了较高的准入门槛,只有产品质量稳定、具有相应资质、业务规模及市场服务能力的企业才能成为合格供应商。另一方面,为降低投标人履约风险,电网招标实行中标总量限额控制,因而各企业中标情况相对分散,从各电表企业历次中标情况来看,市场集中度不高。另外,目前电网公司对智能电表产品实施集中招标采购,引导行业竞争向技术、品牌、产品附加值等竞争态势发展。但目前
2022-12-24

针状焦行业产业链及发展机遇、发展趋势、面临的挑战、市场规模
针状焦行业产业链及发展机遇、发展趋势、面临的挑战、市场规模
根据生产原料的不同,针状焦可分为油系针状焦和煤系针状焦。以催化油浆(沥青、燃料油)为原料生产的针状焦为油系针状焦,以煤焦油沥青及其馏分为原料生产的针状焦为煤系针状焦。根据生产工艺的不同,针状焦又可分为煅前焦(生焦)和煅后焦(熟焦)两种,煅前焦经过煅烧工序后成为煅后焦。煅前焦主要用于生产电池负极材料,煅后焦主要用于生产高功率和超高功率电弧炉炼钢石墨电极。
1、针状焦产业链
针状焦行业上游为石油化工、煤化工行业。针状焦行业下游主要为负
2022-12-24

管路补偿装备行业特点及发展趋势、竞争格局、发展机遇、市场规模
管路补偿装备行业特点及发展趋势、竞争格局、发展机遇、市场规模
1、管路补偿装备行业特点及发展趋势
(1)舰船制造、航空航天等特种领域需求增长
根据 2021 年中国航天白皮书,未来 5
年,中国航天将重点推进航天运输系统、载人航天工程、月球探测工程等重大工程。“十四五”时期,我国船舶工业面临推进高质量发展、建设造船强国的重大任务,我国舰船制造等特种领域将持续发展。综上,舰船制造、航空航天等特种领域等对膨胀节、阻尼减振设备的需求不断增长。
(2)能源化工与新型化工产能优化,装备市场增量平稳
2022-12-24

电子气体行业市场规模、下游应用、竞争格局及发展趋势区域
电子气体行业市场规模、下游应用、竞争格局及发展趋势区域
1、电子气体行业市场规模分析及预测
工业气体是现代工业的基础原材料,广泛应用于集成电路制造、半导体显示、光纤通信、光伏、新能源、LED
等电子半导体领域,以及节能环保、高端装备制造、食品、冶金、化工、机械制造等国民经济的基础行业,对国民经济的发展有着战略性的先导作用,因此被喻为“工业的血液”。
工业气体中,应用于电子半导体生产的气体统称为电子气体。电子气体是集成电路制造、半导体显示、半导体器件制造过程中不可缺少的关键材料,被称为电子工
2022-12-23