政策的支持与引导促进了工业窑炉制造行业的发展
1、工业窑炉制造行业发展概况
(1)新能源电池材料窑炉行业
新能源电池材料的烧结是工业窑炉重要应用领域之一。根据新能源电池材料的类型,窑炉可细分为磷酸铁锂材料烧结窑炉、三元材料烧结窑炉、钴酸锂材料烧结窑炉、锰酸锂材料烧结窑炉、石墨负极材料烧结窑炉等。各类窑炉都针对特定的材料特性进行了优化设计,以确保烧结过程的效率和材料性能。
新能源电池材料窑炉技术快速迭代,推进工业窑炉技术改良升级。新能源电池材料烧结窑炉要满足正负极材料烧结要求,在温度均匀性、气氛稳定性、控温温度等技术指标上相较于传统工业窑炉有着更高的要求,其在热场智能控制技术、气氛(气密性)控制技术以及节能技术等方面已形成独特技术体系。高标准的设计和技术要求有利于提高窑炉生产效率,保证电池材料性能。同时,新能源电池窑炉的技术实践亦有利于推动传统工业窑炉技术的迭代升级,进而推动整个工业窑炉行业的技术进步。
国家政策支持力度提升,推动新能源电池材料窑炉行业持续发展。为了推动新能源汽车及锂电池材料全产业链的蓬勃发展,我国各级政府和机构相继出台了一系列扶持政策。在《“十四五”发展规划》这一纲领性文件中,国务院特别强调了聚焦以新能源汽车为代表的新一代战略性新兴产业,力求在新能源领域构筑起更为强大的全产业链竞争优势。2019年中国工信部便发布了《锂离子电池行业规范条件(2018年本)》,其中明确指出,要鼓励企业在产品设计、生产制造、运营管理和服务提供等各环节深度融入自动化、信息化及智能化的先进理念,以智能制造为手段,降低运营成本,缩短产品周期,提升生产效率。在政策的有力支持下,新能源电池行业有望迎来更为迅猛的发展,进而带动新能源电池材料烧结窑炉及配套设备行业的同步壮大。国际市场空间广阔,新能源电池材料窑炉行业面临出海新机遇。全球新能源汽车产销量、动力电池使用量、电池材料出货量等指标均呈现快速持续增长趋势。国内工业窑炉企业凭借深耕行业的经验积累和技术突破,有望开拓海外市场发展空间,并在国际市场上占据更为重要的地位。
(2)陶瓷材料窑炉行业
陶瓷材料的烧制是工业窑炉的重要应用场景之一。陶瓷是日常生活中应用广泛的一种无机非金属材料,具有高熔点、高硬度、高耐磨性、耐氧化等优点。工业窑炉是陶瓷材料烧结制备的核心装备,根据不同的生产工艺及规格需求,可选择的陶瓷材料窑炉包括辊道炉、隧道窑、推板炉、网带炉等。
近年来,陶瓷材料窑炉设备经持续迭代发展,节能增效手段推陈出新,是行业技术变革的重要方向,推动陶瓷材料窑炉技术持续迭代升级。陶瓷材料窑炉生产商在对热力学、机械设计学、流体力学、电气和信息技术等多学科综合运用的基础上,通过改进燃烧系统设计、提高余热综合回收技术、改良包覆模式、提高传动精度、引入智能化监测系统等多种方式提高烧制产品的产量和品质,有效降低单位产品综合能耗,降低人力成本并获得节能和经济效益。
为实现能效提升、碳减排、原料降碳、燃料和能源替代,陶瓷材料窑炉项目节能改造需求快速提升。2024年3月国务院印发的《推动大规模设备更新和消费品以旧换新行动方案》指出,要以节能降碳、超低排放、安全生产、数字化转型、智能化升级为重要方向,聚焦建材、机械等重点行业,推动大规模设备更新和消费品以旧换新,促进产业高端化、智能化、绿色化发展。“双碳”政策和以节能降碳、能效提升为目的的设备大规模换新政策的推出,推动传统陶瓷材料窑炉向节能化、高效化、清洁化发展,助力陶瓷企业在陶瓷材料烧制这一核心环节通过对窑炉的更新改造节能降耗,共同助力陶瓷行业转型升级。新材料、新技术的持续发展,推动陶瓷材料窑炉行业不断革新。
2、工业窑炉制造行业发展趋势
(1)设备绿色化转型升级趋势
《关于加快推动制造业绿色化发展指导意见》指出,立足经济社会绿色低碳转型带来的巨大市场空间,大力发展绿色低碳产业,提高绿色环保、新能源装备、新能源汽车等绿色低碳产业占比;《关于推动轻工业高质量发展的指导意见》指出,加大电池、陶瓷、日用玻璃等行业节能降耗和减污降碳力度,加快完善能耗限额和污染排放标准,树立能耗环保标杆企业,推动能效环保达标。国内工业窑炉制造行业正迎来绿色化转型的关键阶段,节能减排成为行业发展的主要方向。当前我国传统窑炉节能技术相对滞后,能源利用率较低、污染排放大,转型升级紧迫性较高。国际工业窑炉技术在热场控制、保温性能等技术领域已取得显著成效,相较之下,我国还有较大的提升空间。随着我国碳中和、碳达峰目标的提出,工业窑炉行业的绿色化转型已经成为必然趋势。高效、节能、环保的工业窑炉将成为市场的主导产品,通过降低能源消耗、减少污染物排放,进一步提高生产效率,创造更大的经济效益。
(2)设备大型化趋势
随着下游新能源电池、陶瓷、先进材料等产品的国产化进程的深化以及国内工业窑炉制造企业生产大型窑炉技术水平的提升,未来下游公司将倾向于选择大型工业窑炉以提高生产效率,降低综合运营成本,满足生产需求并提升经济效益。供给侧改革背景下,行业集中度提升推进设备大型化替代升级。设备大型化趋势不仅将推动设备制造商加大在大型化设备研发和生产方面的投入,还将促进整个行业技术水平的提升和成本的优化,为下游行业提供更加高效、可靠的生产解决方案。行业内企业顺应趋势将进一步扩展产品线,致力于大型设备性能的提升、功能的完善,以抢占设备大型化趋势下的市场先机。
(3)设备智能化趋势
工业窑炉产品作为技术密集型产品,引入智能化手段降低生产运营过程中的人力成本、提升生产效率、减少人为失误等对生产实践和技术升级具有重要意义。智能化工业窑炉及配套设备产品可以实时对全窑进行监控,为管理人员提供及时的维修保养意见、预见性维护以及安全生产风险提示。智能化工业窑炉及配套设备的应用可以延长窑炉工作寿命,降低管理人员的劳动强度,减少不必要的生产所需要的能源消耗。智能化技术的不断发展和应用为工业窑炉及配套设备行业带来了更加广阔的发展空间。通过持续创新和优化,智能化工业窑炉及配套设备将在提高生产效率、降低成本、保障产品质量等方面发挥更加重要的作用,为行业的可持续发展注入新的动力。
随着全球工业窑炉市场的持续增长和技术的不断进步,我国工业窑炉制造行业将迎来更为广阔的发展空间和发展机遇,行业有望继续保持高速增长态势,并在国际市场上占据更为重要的地位。
3、工业窑炉制造行业的周期性、区域性和季节性特征

资料来源:普华有策
4、工业窑炉制造行业主要壁垒
(1)技术壁垒
工业窑炉制造行业属于技术集中型行业,技术体系跨越机械控制、热力工程、材料学等多门类学科,产品技术附加值高,具有较高技术壁垒。工业窑炉核心技术覆盖传动技术、节能技术及热场智能控制技术、气氛(气密性)控制技术、智能化技术等,工艺复杂性高,例如在窑炉运行过程中,窑炉内部的保温效果、温度均匀性、烧制冷却过程中热交换效率等因素对热场控制的效果影响较大,热场智能控制技术通过热力工程和炉体结构的设计,可以提升辊道炉温度及密闭性的控制,可提升设备密闭性控制,提高烧制品的品质,有效降低能效并且提高整体生产效率。工业窑炉制造商需持续投入大量研发资源,推动技术迭代更新,以匹配下游客户多样性产品需求。工业窑炉制造行业整体具有较高的技术门槛。
(2)人才壁垒
工业窑炉制造行业工艺技术复杂度高、技术迭代更新速度快,因此对具备丰富行业经验的专业人才有较高需求。从技术需求角度看,工业窑炉制造行业涉及热力学、材料学、机械设计、智能控制、数字化技术应用等多个领域,要求从业人员具备深厚的专业知识和丰富的实践经验。从行业发展角度看,行业技术迭代和生态变革不断加快,要求从业人员在扎实的专业基础上提高创新意识和学习能力,以适应不断革新的行业发展生态。从产业链角度看,工业窑炉制造行业处于产业链上游,受到下游不同行业客户需求多样化、生产工艺升级的影响,要求从业人员具备动态掌握不同类型客户行业发展趋势的能力,从而更有针对性地进行产品改良与升级。兼具扎实专业知识、创新能力、客户把控的复合型人才的培养需要经过较长时间的积累,行业新进入者将面临人才壁垒的困境。
(3)资金壁垒
工业窑炉制造行业属于资金密集型行业,需要投入大量资金用于技术研发、生产制造、设备购置及人才队伍建设等。公司的工业窑炉产品具有大型化、非标定制化的特征,需要厂房和专业设备进行生产,固定资产投资额较大。公司工业窑炉及配套设备交付给客户需要经过设计、生产、安装、调试、验收及质保等多个阶段,项目周期较长,存货资金周转较慢,营运资金占用较多。在项目建设全过程中,公司需配备技术人才和管理人员,而人才队伍的建设和培养周期较长,需要大量资金支持。行业新进者想要在维持正常的生产运营的同时兼顾人才队伍建设,面临较高的资金壁垒。
(4)品牌壁垒
品牌知名度和市场影响力对工业窑炉制造行业的发展具有重要影响。较早进入工业窑炉制造行业的企业通过多年的经营和技术积累,已经在客户群体中形成了较高的品牌知名度和市场影响力。一方面,由于工业窑炉产品的规模一般较大,客户群体在选择供应商时,综合考虑产品性能、能耗水平、智能化水平、环保水平与风险等因素,更倾向于选择具有更大品牌知名度的企业;另一方面,工业窑炉制造行业知名企业在高市场占有率带来的规模优势基础上,通过持续产品创新、工艺升级、优化服务不断提高市场竞争力,往往与客户群体之间形成更加稳定的合作关系。行业新进入者由于知名度劣势,在开拓市场机会、提升企业市场竞争力方面面临较大压力。
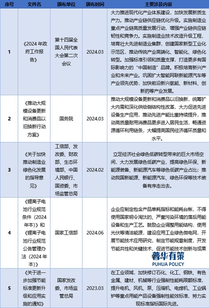
5、工业窑炉制造行业主要法律法规和政策

资料来源:普华有策
更多行业资料请参考普华有策咨询《2024-2030年工业窑炉制造行业细分市场分析及投资前景预测报告》,同时普华有策咨询还提供产业研究报告、产业链咨询、项目可行性报告、专精特新小巨人认证、国家级制造业单项冠军企业认证、十四五规划、项目后评价报告、BP商业计划书、产业图谱、产业规划、蓝白皮书、IPO募投可研、IPO工作底稿咨询等服务。(PHPOLICY:GYF)