建筑智能化行业发展历程和竞争格局
1、智能建筑(智能化建筑)概念
智能建筑也称智慧楼宇、智能化楼宇,是将建筑、通信、计算机和控制等各方面的先进科技相互融合,合理集成为最优化的整体,具有工程投资合理、设备高度自动化、信息管理科学、服务高效优质、使用灵活方便和环境安全舒适等特点,是能够适应信息化社会发展需求的现代化新型建筑,是智慧城市行业的最重要应用领域,是综合运用物联网、云计算、大数据、人工智能、BIM等新一代信息技术和各类新型智能化设备在建筑中综合运用。智能建筑凭借智慧化、信息化、可视化、人性化、高度集成化等特点,日益成为智慧城市发展的强大驱动力。
智能化建筑的基本要求是:有完整的控制、管理、维护和通信设施,便于进行环境控制、安全管理、监视报警,并有利于提高工作效率,激发人们的创造性。建筑智能化的基本要求是:办公设备自动化、智能化,通信系统高性能化,建筑柔性化,建筑管理服务自动化。
随着社会、经济和信息技术的发展,人们对各类建筑和基础设施的业务支持功能、环境功能和服务功能的迫切需求驱动,推动了以建筑为业务载体的智能化工程市场。在国家对智能城市的建设工程逐步推进和市场的驱动下,催生了一大批智能建筑专业设计和施工的科技型企业。
根据住建部2015年发布的《智能建筑设计标准》(GB50314-2015)的定义,智能建筑是指以建筑物为平台,基于对各类智能化信息的综合应用,集架构、系统、应用、管理及优化组合为一体,具有感知、传输、记忆、推理、判断和决策的综合智慧能力,形成以人、建筑、环境互为协调的整合体,为人们提供安全、高效、便利及可持续发展功能环境的建筑。建筑智能化业务是指综合运用现代通信技术、自动控制技术、计算机技术等现代技术,将建筑物建设或改造成为智能建筑的全部工程,包括建筑智能化方案咨询、规划设计、定制开发、设备提供、施工管理、系统集成及增值服务。
根据《智能建筑设计标准》(GB50314-2015),建筑智能化系统集成工程包括智能化集成系统(IIS)、信息化应用系统(ITAS)、信息设施系统(ITSI)、建筑设备管理系统(BMS)、公共安全系统(PSS)、机房工程(EEEP)等六大系统工程。
建筑工程一般按施工顺序可分为四个阶段:土建工程、机电工程、建筑智能化工程、装饰装修工程。建筑智能化工程一般处于建筑工程的第三阶段。根据中国建筑业协会相关数据显示,目前建筑智能化约占建筑工程投资总额的5%-10%,个别的重大项目占到15%左右。建筑智能化工程的目的在于为建筑提供舒适、安全的人居空间和高效、便捷的管理支持,同时也是绿色节能建筑的重要组成部分。

资料来源:普华有策
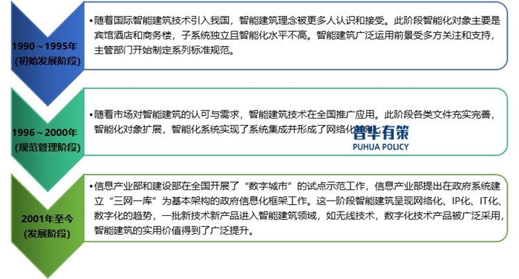
2、智能建筑发展历程
建筑智能化行业是随着智能化技术的发展而产生的。在国际上,“智能建筑”是20世纪80年代随着计算机技术、信息技术、电子技术、控制技术、通信技术等在建筑领域中的应用而兴起的。在我国,智能建筑产生于20世纪90年代,起步较晚,但发展迅速。我国的智能建筑的发展大体经历了三个阶段:

资料来源:普华有策
随着大量建筑智能化实践的积累,我国智能建筑进入了高速发展和成熟时期。在此期间,智能化信息技术产品不断国产化,逐步形成了综合布线系统、安防系统、建筑设备监控系统等自主品牌。这些产品在技术的先进性、性能的稳定性和市场的占有率方面逐步接近或超过国外品牌。智能化日益得到社会各个领域和阶层重视并成为热点。继智能建筑、智能小区、智能家居之后,不断延伸至社区、城市。社会各类企业、各个行业以及政府各个部门均积极参与其中,出现了智慧社区(园区)、数字社区(园区)、智慧城市、平安城市、绿色城市以及智慧交通、智慧医疗、天网工程、雪亮工程等。
智能建筑的发展同时也带动了建筑设备智能化技术的飞速发展,使得相应的控制系统与建筑设备智能化程度越来越高,在为智能建筑功能的提升提供有力支持的同时也促进了相关行业产品技术水平的不断提高和产品的更新换代,反之也推动了建筑智能化的快速发展。
目前大量智能建筑组成的智慧城市,智慧社区如雨后春笋般涌现。智能建筑也随着智慧城市的发展不断积累经验、完善技术应用和实际体验,已经全面融入了智慧城市整体设计实施之中,做到从顶层设计开始的一体化设计实施及全面应用。未来智能建筑将在智慧城市的顶层设计下,与城市建设发展更加协调。
3、建筑智能化行业竞争格局
建筑智能化行业的上游产业主要由设备、软件、材料供应商和劳务分包商组成。下游企业是以办公、商业、文化、医院、学校、住宅等各种建筑业态的开发、工程建设为主营业务的建筑企业和房地产企业。
(1)上游行业
建筑智能化综合解决方案企业主要供应商包括设备、软件、材料供应商和劳务分包商。电子设备成本占比高,国内电子设备供应市场竞争激烈、供大于求,建筑智能化企业采购选择性大、具优势地位,通过更新淘汰供应商选择优质伙伴控制成本、保障质量。集成软件行业发展迅速但有缺陷需二次开发,必须通过与建筑智能化综合解决方案企业的合作进行二次开发等完善工作,更好的适应业务具体需求,因此,建筑智能化综合解决方案企业在产品选择上处于主动地位。本着互惠互利原则,建筑智能化企业往往与供应商之间均保持良好的合作关系。相关原材料占总成本比例稳定,市场充分竞争,建筑智能化企业选择面广、议价能力强,通过选优质供应商控制成本、保障质量。
目前国内劳务分包商的供应量较大,具备规模的建筑智能化工程企业均建立了考核评审程序,接纳优秀劳务分包商加入公司供方名单。因此,建筑智能化企业上有较大的选择范围。
(2)下游行业
建筑智能化行业的下游主要是建筑业、房地产业。下游需求极大影响着建筑智能化行业的发展,其次下游行业的发展又与宏观经济和国家政策密切相关。当前国家明确提出大力推进建筑业技术进步,倡导和推广节能化、生态化、绿色化和智能化的建设发展目标,为智能建筑产业在未来的发展提供了政策上的支持,同时下游行业现有智能化系统的升级维护等需求和“智慧城市”工程的推进都进一步拓宽了建筑智能化的市场。
国内建筑智能化行业正处于高速发展期,低端市场激烈的同质化竞争将使大量缺乏核心竞争力的小公司处于边缘化生存状态,而深度系统解决方案提供商将主导快速增长的高端市场竞争。随着建筑智能化行业标准的不断规范、整合,整体市场份额会逐渐向资质体系齐全并且具备研发优势的企业集中,该类企业将充分分享行业的成长并获得较快发展。
行业内企业发展将会向规模化、集约化以及专业化方向发展。当前新建建筑对智能化的需求日趋复杂化、模块化、系统化,为提高建造效率、节约施工及沟通成本,客户更倾向选择全方位、一站式的服务,市场份额逐渐向智能化整体解决方案提供商集中,这已成为智能化行业发展的重要趋势。
4、建筑智能化行业壁垒

资料来源:普华有策
5、建筑智能化行业基本风险特征
(1)智慧城市行业政策变化风险
智慧城市的规划和建设主要由政府主导,行业发展受政府采购驱动的特征明显。近年来,国家出台了一系列推动智慧城市建设的产业政策,促进了智慧城市行业的快速发展。但如果未来国家产业政策发生重大变化,导致政府对智慧城市建设的投资减少,将对智慧城市行业的发展环境和市场需求造成不利影响。
(2)宏观经济波动带来的风险
建筑智能化行业是以电子信息产业为基础,受建筑行业影响较大的复合行业,其下游客户开发的建筑业态丰富,涉及住宅、酒店、办公、商业综合体、学校、文化体育中心等,与电子信息产业及宏观经济情况的相关性较强,受全球宏观经济形势影响较大。宏观经济波动会对智能建筑行业下游各领域产生不同程度的影响,进而影响行业整体需求。如果未来国内外宏观经济发生重大变化、经济增长速度放缓或出现周期性波动,将影响下游市场需求,进而导致建筑智能化行业发展增速放缓甚至下降,从而可能对企业的收入及利润水平造成不利影响。
(3)行业竞争加剧的风险
建筑智能化存在大行业、小公司的问题,市场集中度低。虽然行业发展空间大,但整体上看,行业集中度较低,导致低端市场竞争激烈,影响企业盈利能力,限制企业研发投入。偏小的规模使得企业难以进行较大规模的研发投入和研发环境建设,难以发挥规模经济优势以节约成本、提高运作效率;同时,市场的地域性分割不利于整体技术水平的提高和行业的健康快速发展。若未来行业竞争进一步加剧,行业毛利率水平整体下滑,而企业未能持续提高技术水平、生产管理能力和服务质量以应对市场竞争,则存在因市场竞争加剧导致盈利下滑的风险。
(4)技术创新风险
随着物联网技术在智能建筑、智慧城市等各领域广泛应用,建筑智能化行业将向复杂化、模块化、系统化方向发展,市场对新技术、新产品、新工艺不断地提出更高的要求。研发创新能力、技术应用能力及新产品开发能力是企业赢得未来竞争的关键因素,如果企业的研发能力不能及时跟上行业技术更迭的速度,或不能及时将新技术运用于产品开发和升级,将削弱企业的市场竞争优势。
(5)核心技术人员和管理人员流失风险
企业基于研发团队掌握的建筑智能化综合解决方案能力,以及管理团队有效的管理能力,逐步建立起业内竞争优势。换而言之,行业内企业的竞争优势依赖于优秀的研发团队、技术团队和管理团队。如果主要技术人员和管理人员大规模流失,则可能造成对企业核心技术更新和生产管理水平的不利变化,从而对企业经营业绩造成重大影响。
更多行业资料请参考普华有策咨询《2024-2030年建筑智能化行业细分市场调研及投资可行性分析报告》,同时普华有策咨询还提供产业研究报告、产业链咨询、项目可行性报告、专精特新小巨人认证、国家级制造业单项冠军企业认证、十四五规划、项目后评价报告、BP商业计划书、产业图谱、产业规划、蓝白皮书、IPO募投可研、IPO工作底稿咨询等服务。(PHPOLICY:GYF)