技术进步与政策鼓励推动风电行业快速发展
1、全球风电行业发展概况
风能作为一种清洁环保、储量丰富的可再生能源,能有效减弱工业化社会对矿物燃料的消费依赖,降低碳排放,在应对气候变化和实现可持续发展方面具有重要意义。如今,风力发电已成为可再生能源领域中技术成熟、产业链完善、发展潜力巨大的重要发电方式之一;随着风电产业链的持续丰富、相关技术不断进步以及度电成本的进一步下降,风力发电的优越性已被越来越多的国家所重视,全球风电行业正迎来持续高速发展的历史性机遇。
目前,全球风电市场主要集中于亚洲、欧洲与美洲。从各国分布来看,截至2023年末,我国风电累计装机容量占全球总规模的约43%,是全球风电累计装机容量第一大国,其余排名前五的国家分别为美国(占比16%)、德国(占比7%)、印度(占比5%)、西班牙(占比3%),该前五大国家的累计装机容量合计超过全球总量的70%。

资料来源:GWEC、普华有策
2、我国风电行业发展概况
风能是我国十分重要的自然资源。我国充分利用自身疆域辽阔、风能资源丰富等优势,积极布局,大力发展风力发电。如今,风电已成为我国可再生能源架构中的重要板块。
行业增速方面,我国风电行业正处于快速发展阶段。根据国家能源局统计数据,2014-2023年间,我国风电累计装机量的年均复合增长率约为18.42%,远高于同期全球11.94%的复合增长率;2023年我国新增风电并网装机量为75.90GW。
总体规模方面,我国已经是全球风电装机容量第一大国,截至2023年末,我国累计风电装机量已达441.34GW,约占全球装机总量的43%。

资料来源:国家能源局、普华有策
3、风电行业未来发展趋势
(1)全球能源的结构性调整,风电等可再生能源获得长期发展逻辑
在全球各国发展低碳经济、倡导绿色能源的环境背景下,目前全球能源消费由化石等非可再生能源主导的局面将难以为继,全球能源面临整理结构性调整,清洁型可再生新能源的开发利用成为各个国家的战略重心和投资热点。风电作为新能源发电中重要支柱之一,在各国战略层面的地位举足轻重,世界各国采取积极措施推动本国风电产业链的发展。从全球电力来源结构变化情况来看,风能发电在过去10年间占比逐渐上升,且增速高于其他可再生能源。
2022年1月,发改委、国家能源局印发《“十四五”现代能源体系规划》,规划提出,到2025年,非化石能源消费比重提高到20%左右,非化石能源发电量比重达到39%左右;全面推进风电等非化石能源的大规模、高质量发展。
(2)我国风电行业步入“平价上网”发展新阶段,风电度电成本持续下降,助力风电行业长期向好发展
由于我国风电行业起步时间较晚,相关设备及技术积累欠缺且早期主要设备依赖进口,导致发电成本相对较高,盈利较弱。因此在发展初期,我国政府出台了一系列行业政策及法规对风电上网电价进行补贴,以促进风电行业的快速发展。随着行业的不断发展及相应技术水平的提升,风电建造成本下降,我国后续逐步减少及取消补贴,直至如今实现风电的“平价上网”。补贴战略在我国风电行业早期的发展过程中发挥了重要作用,弥补了行业发展初期盈利性较弱的问题,有效的促进了国内风电行业的快速成长;现如今已经成功完成其历史使命,补贴退坡未对风电行业中长期发展趋势造成不利影响。
随着风电产业链的不断完善、行业技术的更新迭代、零部件的国产化以及风电装机量迅速增长后带来的规模效益,风电装机成本、风电场投资和运营成本持续降低,风电成本较行业发展初期有较大幅度下降。目前,陆上风电已成为度电成本最低的可再生能源之一。陆上风电成本的降低主要受到风力涡轮机、叶片等主要部件的成本下降和风电机组技术进步带来的容量系数增加这两个关键因素的推动。
随着风电行业进入“平价上网”新阶段,摆脱对补贴政策的依赖,不断提高风电在各类能源中的竞争力,促使行业迈入市场化的长期健康发展路径。未来,随着风电度电成本的继续下降,风电的综合竞争力也将持续提升,助力风电行业长期向好发展。
(3)技术进步与政策鼓励的双重利好,海上风电迎来黄金发展时代
我国拥有漫长的大陆海岸线,全长约18,400公里,海上风能资源丰富,潜在装机容量巨大,根据中国气象局数据,我国近海离岸50km以内,4级以上的风能资源潜在开发量为2.34亿KW,3级以上的风能资源潜在开发量为3.76亿KW。但由于我国海上风能开发与发达国家相比起步较晚,导致我国海上风电应用时间较晚,我国首个海上风电场于2010年在上海开工建设。经过多年的技术进步和发展创新,我国终于迎来了海上风电开发快速发展时期。我国已连续多年保持全球海上风电装机量首位,2022年,我国新增装机容量16.90GW,累计海上风电装机容量达到26.35GW,约占全球海上风电累计装机容量的50%。相较于陆上风电,海上风电具有风速更大、静风期更短、节约土地资源且免于考虑噪音等污染的优点,因此全球风电场建设开发呈现逐渐从陆地向近海发展的趋势。目前,海上风电已成为我国能源战略的重要板块,也是我国实现能源结构优化调整的重要工具。
2022年我国海上风电进入平价阶段,长期来看,海上风电发展潜力巨大。在国家层面,政策鼓励推动海上风电基地化、集群化。2022年3月,发改委、国家能源局印发《“十四五”现代能源体系规划》,同年6月,发改委等九部委联合印发《“十四五”可再生能源发展规划》,两项国家级文件中均明确提出积极推动沿海地区海上风电集群化开发建设。重点基地集群包括了山东半岛、长三角、闽南、粤东、北部湾等五大海上风电基地集群,其中以广东、福建、浙江、江苏和山东等省作为重点建设基地。海上风电有望迎来快速发展的黄金时代。
(4)风机大兆瓦化、叶片大型化趋势明显,精细、高效、智能化的叶片制造专用设备不可或缺
1)风机大兆瓦化趋势确定
国家政策层面,2022年工信部、财政部等5部委联合发布了《加快电力装备绿色低碳创新发展行动计划》,明确提出要重点发展8MW以上陆上风电机组及13MW以上海上风电机组,大兆瓦风机成为国家鼓励重点突破的技术发展方向。
行业发展层面,风机大兆瓦化是市场的选择,亦是行业发展的必然方向,主要原因如下:①“三北”、“沙戈荒”等陆上风电大基地的推进,使得陆上大兆瓦风机拥有了巨大的市场空间和需求,大兆瓦风机可以更好地缓解巨量的新增风电装机规模和逐渐收紧的土地使用政策之间的矛盾;②海上风电市场的快速崛起也加速了风机大兆瓦的进展。大兆瓦化机组更能适应海上风电的使用场景,机组容量的增大在显著提升发电量的同时,还能在同等装机规模下提高安装效率,减少海底电缆等材料的使用量,极大地降低成本,并节约集约用海,对于我国海上风电走向深远海域有着重要的意义;③我国风电行业步入“平价上网”新阶段,行业整体处于降本提效的关键转变时期,风机大兆瓦化同样被证明是降低度电成本的有效手段之一。
2)叶片大型化进程稳步推进,专用设备供应商迎来发展机遇
叶片是风电机组实现能量转化功能的关键部件,叶片的尺寸直接影响风机对风能的捕捉和转化效果。随着风电机组向大兆瓦方向发展,以及“平价上网”带来的成本控制需求,长度更长、经济效率更高、质量更优良的叶片产品更加受到市场欢迎。
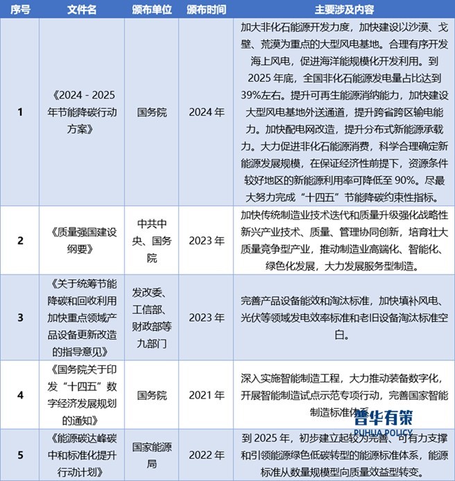
4、风电行业主要法律法规政策

资料来源:普华有策
更多行业资料请参考普华有策咨询《2024-2030年风电行业市场调查研究及发展前景预测报告》,同时普华有策咨询还提供产业研究报告、产业链咨询、项目可行性报告、专精特新小巨人认证、国家级制造业单项冠军企业认证、十四五规划、项目后评价报告、BP商业计划书、产业图谱、产业规划、蓝白皮书、IPO募投可研、IPO工作底稿咨询等服务。(PHPOLICY:GYF)