国家政策为工业自动化设备行业的发展提供了有力的政策支持
1、工业自动化设备行业概况
工业自动化是指机器设备或生产过程在不需要人工直接干预的情况下,按预期的目标实现测量、操纵等信息处理和过程控制的统称。工业自动化设备作为实现工业自动化的主要载体之一,具有较高的技术含量,需要融合了机械工程、电气控制、传感器、信息系统及网络系统等技术,能有效提高生产制造的效率和可靠性,减少生产过程对人工的依赖。
工业自动化设备主要包括流水线设备和自动化专机两大类。具体分类如下:

资料来源:普华有策
2、工业自动化设备行业上下游情况
工业自动化设备制造业的上游行业产品主要是电子件(PCB、集成电路、传感器、晶体管等)、机构件(滑轨、导轨、带轮、电机等)、加工件(框体类、固定板类、定位柱类等)、基础材料(包括金属及非金属材料)和其他材料。从整体来看,上游行业市场较为成熟、产品供应相对稳定,本行业的原材料和零部件采购需求能够得到充分保障。工业自动化设备制造业的下游应用领域较广,包括电子行业、通信、能源、汽车、船舶和医疗健康等领域的自动化加工、检测、控制系统及相关仪器设备。上述领域需要的自动化设备产品种类繁多、规格各异,通常需要融合多学科技术,并具备丰富的硬件制程及软件设计能力。大部分企业仅能专注于一个或某几个领域的产品设计和生产,行业进入具有一定的进入壁垒。

资料来源:普华有策
3、工业自动化设备行业发展概况及趋势
近半个世纪以来工业自动化设备行业发展迅速,推动着其他行业的产业升级和技术进步,其发展水平是国家综合实力的体现。作为向国民经济各行业提供技术设备的重要产业,工业自动化设备行业具有关联度高、成长性好、带动性大等特点。随着人机智能交互、工业机器人、物联网、5G通信、新材料等技术手段不断向智能化、无人化、一体化发展,智能制造产业升级需求将带动自动化设备市场的持续稳定增长。随着国家在智能装备方面的持续投入,我国工业自动化行业发展迅猛,下游应用市场容量大,增长速度较快。中国最近三十年成功实现了工业自动化的高速发展,制造业总体产值在全球居前。
工业自动化装备行业是推动制造业从低端向中高端升级转型的关键,但是近年来国家陆续推出了鼓励先进制造业的政策,为工业自动化装备行业的发展提供了有力的政策支持。
目前,全球范围工业自动化行业市场份额主要由外资品牌占据。虽然我国工业自动化设备产业在关键的核心技术方面与外资品牌仍有差距,但近年来国家陆续推出了鼓励工业自动化的政策,到2025年,我国70%的核心零基础部件、关键基础材料以及配套的工业自动化软件将实现自主保障,并建成较为完善的产业技术基础服务体系。得益与此,中国工业自动化行业发展取得明显进步,国产化进程加速。
4、工业自动化设备行业竞争格局
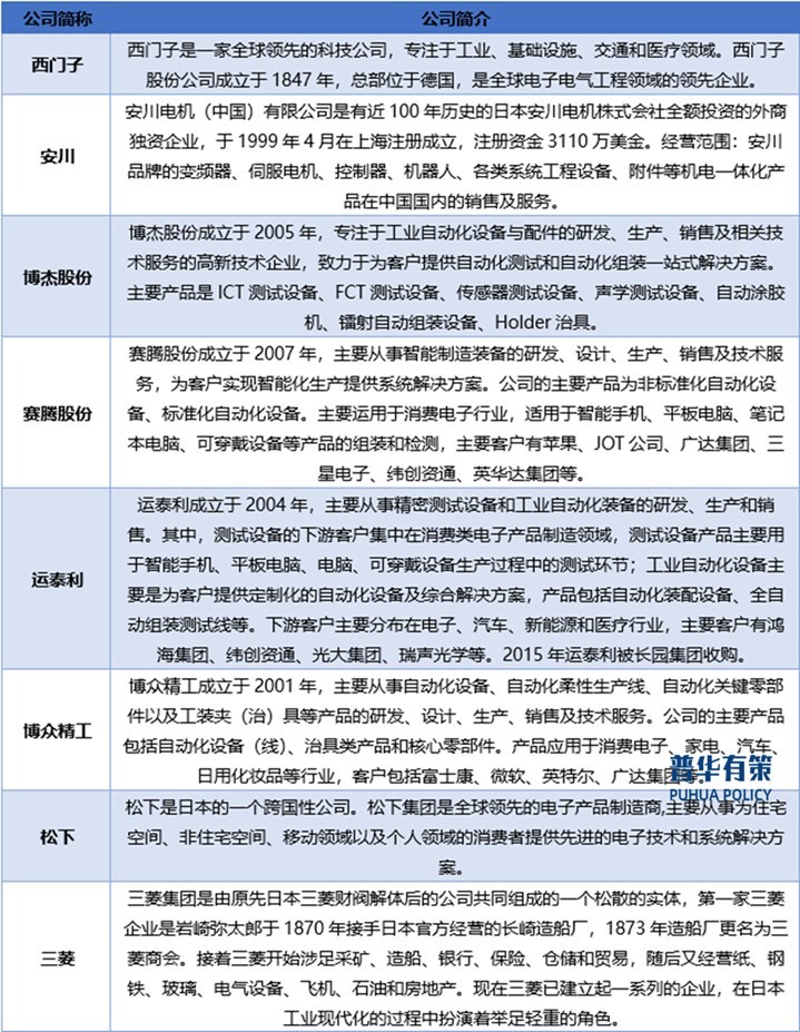
工业自动化设备属于充分竞争行业,具有技术门槛高的特点。目前,全球范围工业自动化行业市场份额主要由外资品牌占据,其中包括西门子、安川、松下、三菱等。外资企业凭借其先进的技术以及功能齐全的产品主导着全球工业自动化产品市场,拥有庞大的客户群和较高的市场知名度。
近几年,在国家政策大力支持和市场需求拉动下,我国自动化设备厂商迅速发展,已经出现了一批拥有核心技术的自动化设备制造企业,以运泰利、博杰股份、赛腾股份、博众精工等为代表的国内厂商以智能制造为契机,通过持续不断地研发投入,逐步缩小与国外厂商的差距。少量企业凭借研发创新、先进的生产工艺与核心技术、高稳定性的产品,逐步在各细分领域形成了良好的口碑与核心竞争力,逐步扩大市场份额,在特定细分应用领域的行业集中度有所提高。
5、工业自动化设备行业内的主要企业

资料来源:普华有策
更多行业资料请参考普华有策咨询《2024-2030年工业自动化设备行业细分市场分析及投资前景预测报告》,同时普华有策咨询还提供产业研究报告、产业链咨询、项目可行性报告、专精特新小巨人认证、国家级制造业单项冠军企业认证、十四五规划、项目后评价报告、BP商业计划书、产业图谱、产业规划、蓝白皮书、IPO募投可研、IPO工作底稿咨询等服务。(PHPOLICY:GYF)