

桥梁安全装备行业特点和发展趋势、发展机遇、市场规模
桥梁安全装备行业特点和发展趋势、发展机遇、市场规模
桥梁安全装备,受国家基建政策影响较大。桥梁安全装备项目在京津冀、粤港澳大湾区、长三角协同发展战略区域相对集中。桥梁安全装备工程建设规划受气候、温度影响,有一定的季节性。行业内主要企业为新筑股份、中裕铁信、中船双瑞、河北宝力和衡橡科技等。在铁路及区域轨道交通细分市场,业内领先企业主要为具备
CRCC
认证厂家。在跨江跨海桥梁细分市场,主要企业为国内规模较大的厂家,普通公路桥梁技术门槛较低,市场参与厂家众多,其他细分市场还包括桥梁转体工程市场、建
2022-12-23

压力容器行业国内外竞争格局及发展机遇、发展趋势、市场规模分析
压力容器行业国内外竞争格局及发展机遇、发展趋势、市场规模分析
全球压力容器市场主要集中于欧美、日韩、印度和中国。其中,欧美和日本的压力容器制造业在国际上一直处于领先地位,主要生产行业内的中高端产品。中国压力容器行业大而不强,在技术实力、产品质量等方面与国际龙头企业存在一定的差距。能源、化工领域的投资增长推动了近年来压力容器行业的发展,包括亚太地区发电能力的扩大以及中东地区化工项目的增加。根据《2022
年 BP
世界能源统计年鉴》,全球范围内的能源出口国主要分布在中东、俄罗斯、非洲、南美洲及中
2022-12-23

紫杉烷类药物市场竞争格局及面临的发展机遇挑战市场规模
紫杉烷类药物市场竞争格局及面临的发展机遇挑战市场规模
红豆杉被公认为抗癌植物,从红豆杉提炼出来的紫杉醇对癌症疗效突出。中国紫杉烷类药物的原材料基本来自中国本土人工红豆杉种植基地,本土人工红豆杉种植及相关企业有数千家,形成千亩以上产业规模大种植基地约有
20
个,主要分布在云南、湖北宜昌、四川洪雅、广西桂林、福建闽西、湖南新宁等地。近年,人工红豆杉的培育种植技术取得巨大突破,实现对红豆杉采种期的精确掌握,打破红豆杉休眠期,成苗率不断提高,育苗期缩短,实现了实生红豆杉壮苗的规模化培育。
1、紫杉
2022-12-22

废弃资源综合利用行业三大壁垒及四大风险性、三大细分竞争格局
废弃资源综合利用行业三大壁垒及四大风险性、三大细分竞争格局
1、 行业壁垒
(1)资质壁垒
电子废弃物回收拆解、危废处理资质审批周期长、流程复杂。我国现有法规对从事再生资源回收利用提出了较严格的技术、环保和生产设施条件要求。其中,完整的危废项目建设投运流程涉及选址、立项备案、环评批复、试运行、资质申请、环保竣工验收等多个阶段,还需经环保部门环保验收合格,获取危废处置资质用时一般在
3-5 年甚至更长;废旧电子拆解企业则需经过严格审查取得处理资质才可开展经营,目前我国《废弃电器电子产品处理基
2022-12-22

分子筛行业发展特点及发展趋势、发展机遇与挑战、市场规模
分子筛行业发展特点及发展趋势、发展机遇与挑战、市场规模
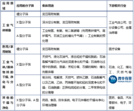
分子筛行业作为一种工业耗材,由于下游应用领域广泛,涉及众多不同的行业,而不同的行业发展情况不尽相同,因此,总体上分子筛行业没有明显的行业周期性。分子筛行业的销售情况跟随下游企业的需求而变化,总体来说季节性不明显。部分面向大型空气分离设备项目的产品由于需要配套设备的建设进度情况,该类客户具有工程类行业类似的特征,即上半年如春节等法定假期较多,导致对分子筛的采购需求下半年好于上半年。
分子筛作为吸附与分离材料,主要应用领域和下游相关行业如下
2022-12-22

人体工学家具行业发展驱动因素及发展趋势、市场规模、发展前景
人体工学家具行业发展驱动因素及发展趋势、市场规模、发展前景
目前,国内人体工学家具行业总体还处于起步阶段(以 ODM 和 OEM 模式为主)向成长阶段(OBM
模式)转变的过程中,大多数厂商仍在提供同质化严重、技术含量较低、人体工学应用程度较低的中低端产品,且未形成自主的品牌资源。人体工学家具产品以线性驱动技术为核心,国内行业中的线性驱动供应商竞争较为激烈,以捷昌驱动和凯迪股份为代表,生产线性驱动部件直接销售给下游厂商,尚未开展线上销售渠道。
2-22122015131LP.png [/up
2022-12-20

银行IT行业发展机遇及发展趋势、市场规模、发展前景、主要壁垒
银行IT行业发展机遇及发展趋势、市场规模、发展前景、主要壁垒
银行IT解决方案业务领域市场规模庞大且持续增长,目前参与者较多,主要厂商包括宇信科技、天阳科技、安硕信息等。由于银行业务的专业度、复杂度均较高,因此不同厂商所专注的细分业务领域亦有所不同。在财富管理业务解决方案领域,主要参与者包括开科唯识、恒生电子、金证股份、中电金信等企业。支付清算业务解决方案领域市场整体相对分散、参与者较多,第一梯队厂商包括开科唯识、中电金信、中软国际、赞同科技、神州信息、信雅达等。
2-221220112SL
2022-12-20

新能源汽车充电模块行业主要壁垒构成及主要玩家发展前景技术趋势
新能源汽车充电模块行业主要壁垒构成及主要玩家发展前景技术趋势
1、新能源汽车充电模块行业的主要壁垒构成
(1)人才壁垒
新能源汽车充电模块行业属于技术密集型行业,在产品研发、生产制造等方面均需要大量不仅掌握理论知识、具备实践经验,还需要了解行业未来发展方向的专业人才,只有同时深刻理解技术和行业,才能开发出满足客户需求、符合行业发展趋势的产品,并对产品进行持续优化、升级和迭代。对于新进入企业而言,需要通过较长时间的积淀,才能够打造具有竞争力的研发技术团队。同时,出于人才结构的合理性及企业发展
2022-12-20

新能源汽车充换电设备设施产业链及充换电发展趋势、市场规模前景
新能源汽车充换电设备设施产业链及充换电发展趋势、市场规模前景
1、新能源汽车充换电设备设施产业链
新能源汽车充换电设备设施产业链上游是设备零部件,主要包括充电模块、继电器、接触器、监控计量设备、充电枪、充电线缆、主控制器、通信模块及其他零部件。市场参与者主要包括华为、中兴、英可瑞、盛弘股份、通合科技、优优绿能、英飞源、永联科技等企业。
中游企业为充电桩及其他充电设备生产商,包括直流充电设备生产商和交流充电设备生产商,主要参与者包括 ABB、BTC
POWER、Daeyoung、万帮数字、盛
2022-12-19

印染行业总体市场容量及竞争格局、市场规模、发展前景、两大风险
印染行业总体市场容量及竞争格局、市场规模、发展前景、两大风险
1、印染行业总体市场容量
印染是指对棉纺织品、毛纺织品、麻纺织品、丝织品、化学纤维纺织品以及针织或钩针编织物进行漂白、染色、印花等工序的加工。
印染行业作为纺织工业的重要组成部分,是保证纺织品服装内在品质、赋予纺织品服装色彩、图案和功能性的重要环节,是具有高创意感染力、高附加值特征的产业。印染行业的发展为服装、家纺和产业用纺织品等下游产业提供重要的技术支撑,为满足人民对纺织产品新需求、引领绿色时尚新潮流提供重要保障。
中国印染
2022-12-15

石墨电极行业发展特性及发展趋势、市场规模、发展前景主要壁垒
石墨电极行业发展特性及发展趋势、市场规模、发展前景主要壁垒
钢铁是石墨电极最主要的下游应用。在电弧炉冶炼中石墨电极作为导电材料向电弧炉内输入电能,从而通过电极端部和炉料之间发生的电弧为热源进行炼钢,石墨电极是钢铁生产所需的重要耗材。目前我国已成为全球主要的石墨电极产销国之一,中国石墨电极已出口超过数十个国家和地区,由于价格合适、质量可靠,国际化经营已初具规模,具有较大的影响力。
2-2212141620193O.png [/uploads/ueditor/20221214/2-2212141
2022-12-15

焦油深加工行业发展特性、市场规模、发展趋势、发展前景竞争格局
焦油深加工行业发展特性、市场规模、发展趋势、发展前景竞争格局
1、焦油深加工行业周期性和区域性
(1)行业的周期性
焦油深加工作为煤焦产品向下游延伸的初级产品,受上游荒煤气来料影响;其行业周期性与焦炭基本一致。随着中国经济进入工业化后期阶段,固定资产投资经过高速增长阶段后,其周期波动性趋弱;同时随着钢铁和焦化行业去产能的推进,焦油深加工周期性趋弱。
(2)行业的区域性
焦油深加工存在东重西轻的特点,不同于焦炉布局贴近资源端,焦油深加工企业布局更贴近下游端,大部分分布于华北和华东地区。由
2022-12-14

尿液检验行业竞争格局、重点品牌及市场发展机会分析及预测
尿液检验行业竞争格局、重点品牌及市场发展机会分析及预测
尿液检验属于体外诊断行业的一个子行业。尿液检验可分为干化学项目、理学项目和形态学(有形成分检验)项目,尿液检验常用于判断泌尿系统相关疾病,各类检验的检验指标均对应着不同的临床意义,是医生做出病例诊断的重要指标。临床尿液检验作为一门多学科互相渗透、交叉融合的综合性应用学科及分析技术,随着新的分析检测的方法和仪器不断涌现,大大推动了临床尿液检验的发展,使临床尿液检验在疾病的预防、诊断和治疗中发挥着越来越大的作用。
1、中国尿液检验行业市场机
2022-12-14

光学发光行业市场需求及发展空间分析及预测
光学发光行业市场需求及发展空间分析及预测
免疫诊断是在人体外,借助免疫诊断技术对人体内物质进行检测并获取临床诊断信息,进而判断人体疾病的产品或服务。免疫诊断产品包括免疫诊断试剂与免疫诊断仪器,在肿瘤诊断、传染性疾病诊断、心脑血管疾病诊断、内分泌功能诊断、自身免疫疾病检测、药物检测及过敏原检测等领域应用广泛。
1、光学发光行业上下游产业链结构分析
化学发光试剂的上游原料分为化学制品与生物制品两部分。化学制品国内技术水平发展成熟,生产厂家较多,产能充足可以满足国内的需求。体外诊断试剂与生物制品
2022-12-14

国产化替代将成未来发展主旋律POCT(临床即时诊断)市场投资潜力
国产化替代将成未来发展主旋律POCT(临床即时诊断)市场投资潜力
POCT 是 Point of Care Testing
的简称,是指临床即时诊断,与实验室处理反应后诊断相对应,是近年来体外诊断行业发展最快的方向之一。POCT
是一种检测技术平台,理论上所有的体外诊断项目都可以实现POCT
即时检测,比较常见的有血糖、传染病、毒品、肝功能、肾功能、心肌标志物、肿瘤标记物、优生优育等。POCT
即时诊断产品因其检测时间短、校正不频繁且简单、非专业人员可操作及检测结果可靠等特性,被广泛应用在医院
2022-12-14

焦炉煤气净化行业特性、发展规模、发展趋势、发展前景、主要壁垒
焦炉煤气净化行业特性、发展规模、发展趋势、发展前景、主要壁垒
国内煤气净化业务存在一定区域性特点。焦炉煤气净化作为焦炉炼焦的配套工艺,其布局与焦炉一致,受上游焦煤资源和下游钢铁资源布局的影响;国内煤气净化业务存在北重南轻、西重东轻的特点,主要围绕上游资源端布局。
1、行业的周期特性
焦炉煤气净化作为炼焦的配套工艺,其周期性受炼焦、钢铁行业影响大。在工业化阶段,钢铁作为重化工产业,受固定资产投资、政策调控的影响,存在一定的周期性。但随着中国经济进入工业化后期阶段,固定资产投资经过高速增长阶段
2022-12-14

工程专业技术服务之石油化工专业技术服务前景、格局、规模及趋势
工程专业技术服务之石油化工专业技术服务前景、格局、规模及趋势
1、 行业发展概况和趋势
工程专业技术服务行业是以技术为基础,综合运用多学科知识、工程实践经验、现代科学和管理方法,为经济社会发展、投资建设项目决策与实施全过程提供咨询和管理的智力服务行业,是现代化服务业的重要组成部分。工程专业技术服务业可以为工程项目提供从投资决策到建设实施及运营维护全过程、专业化的智力服务,包括勘察设计、规划研究、试验检测、工程监理和项目管理等,是经济社会发展的先导产业,对提高投资决策的科学性、保证投资建设质量
2022-12-14

呼吸道病原体检测试剂行业发展特性、机会、重点企业及市场规模预测
呼吸道病原体检测试剂行业发展特性、机会、重点企业及市场规模预测
1、未来国内呼吸道病原体检测试剂市场规模还将保持快速增长态势
呼吸道感染由多种病毒和细菌病原体引起,根据美国卫生计量与评估研究所统计数据,呼吸系统疾病是全球仅次于心血管和癌症的第三大死亡因素。自 20世纪 70
年代以来,全球几乎每年都有一种或一种以上新发生的突发急性传染病出现。随着全球一体化进程的加快,突发急性传染病对人类健康安全和社会经济发展构成的威胁不断增大。
针对病原微生物的快速检测技术,不仅是其有效防控的前提,也是科
2022-12-13

人造板产业背景及发展驱动因素、主要壁垒构成、市场规模发展前景
人造板产业背景及发展驱动因素、主要壁垒构成、市场规模发展前景
由于技术壁垒较低,目前我国人造板企业仍然以中小民营企业为主,市场集中度较低,不能形成企业的规模效益。除规模以上刨花板生产企业以外,小型刨花板生产企业普遍存在技术设备落后、生产工艺环保指标不达标、原材料利用率低的现象,往往采取“价格战”的营销策率获得市场份额,导致刨花板行业竞争激烈。刨花板制造业是人造板行业的组成部分,其属于林业产业范畴。国家林业和草原局是林业产业的行政主管部门,中国林产工业协会和中国林业产业联合会为行业自律组织,对行
2022-12-13

微波组件行业竞争格局及发展趋势、代表企业、市场规模、发展前景
微波组件行业竞争格局及发展趋势、代表企业、市场规模、发展前景
微波模块和组件在军用领域主要用于雷达、通信、电子对抗等国防信息化装备上,而且微波组件的价值占比越来越高,属于军工中的成长性子领域。微波组件市场规模与我国国防信息化建设的市场空间成正比。随着军队信息化建设的不断推进和国防科技工业体系信息化程度的不断深化,我国国防信息化行业将进入快速发展通道,军用微波组件市场规模亦前景广阔。另外,在民用领域,微波组件主要应用在无线通信、汽车毫米波雷达、商业航天等方面。
2012-2022年我国国防预算
2022-12-03