

高精度卫星导航定位产业价值链、市场规模、发展特征及重点企业
高精度卫星导航定位产业价值链、市场规模、发展特征及重点企业
1、高精度卫星导航定位产业价值链分析
高精度卫星导航用户段产业可以细分为上游、中游和下游三部分。上游主要是指包括高精度北斗/GNSS
芯片、板卡/模块、软件、天线等在内的基础器件;中游主要是指诸如高精度GNSS 接收机在内的各类数据采集设备产品以及各类高精度 GNSS
系统集成服务;下游主要是基于各种技术和产品的应用及运营服务环节。
各产业链中:上游毛利率最高,但市场总体份额较小;中游毛利率较低,市场份额大于上游;下游毛利率较高,
2023-03-10

酒店管理行业产业链关联性及发展特性、面临的发展挑战机遇规模
酒店管理行业产业链关联性及发展特性、面临的发展挑战机遇规模
1、行业在产业链中的地位与作用、与上下游的关联性
酒店管理行业的上游企业主要包括酒店产品设计公司和信息技术开发公司,为酒店管理公司提供酒店产品设计开发和酒店管理系统软件的研发服务。酒店管理公司对上述服务的采购金额占营业成本的比重一般较小,且上游行业公司处于较高的市场化阶段,上游行业的变化对酒店管理公司日常经营的影响较小。
酒店管理行业下游客户是加盟酒店,加盟酒店数量及经营情况决定了酒店管理公司的经营规模和盈利能力,酒店管理行业与酒
2023-03-10

航空物流行业利润水平趋势及发展趋势、机遇前景市场规模重点玩家
航空物流行业利润水平趋势及发展趋势、机遇前景市场规模重点玩家
1、行业利润水平的变动趋势及变动原因
航空物流行业利润水平的变动主要取决于收入与成本端的变动。从收入端来看,主要受经济贸易活动水平、市场供需情况等因素影响;从成本端来看,主要受航油价格、飞机及航材采购价格等因素影响。具体情况如下:
在收入端,航空物流行业主要服务于经济贸易活动,为商品的运输提供服务,因此,航空物流需求的变动与全球经济贸易活动的活跃程度密切相关。在服务价格方面,航空物流行业属于充分竞争行业,服务价格主要由市场供需决
2023-03-10

柔性板材行业发展特性及竞争格局、发展趋势、市场规模、前景预测
柔性板材行业发展特性及竞争格局、发展趋势、市场规模、前景预测
1、行业发展特性
(1)周期特性
随着印刷业的稳步发展,我国印刷版材产销整体呈持续上升趋势。因此,整体来看行业不存在明显的周期性特征。但是,不同类别印刷版材的发展周期存在定差异。
由于 CTP 技术的发展,PS 版材逐渐被 CTP 版材代替,目前 PS 版材已经处于衰退期,CTP
版材进入成熟期并已成为行业主流产品。随着绿色环保的发展趋势和政策要求,未来免冲洗、免处理 CTP
版材将成为我国市场主流柔性版材在欧美市场的占有率较
2023-03-08

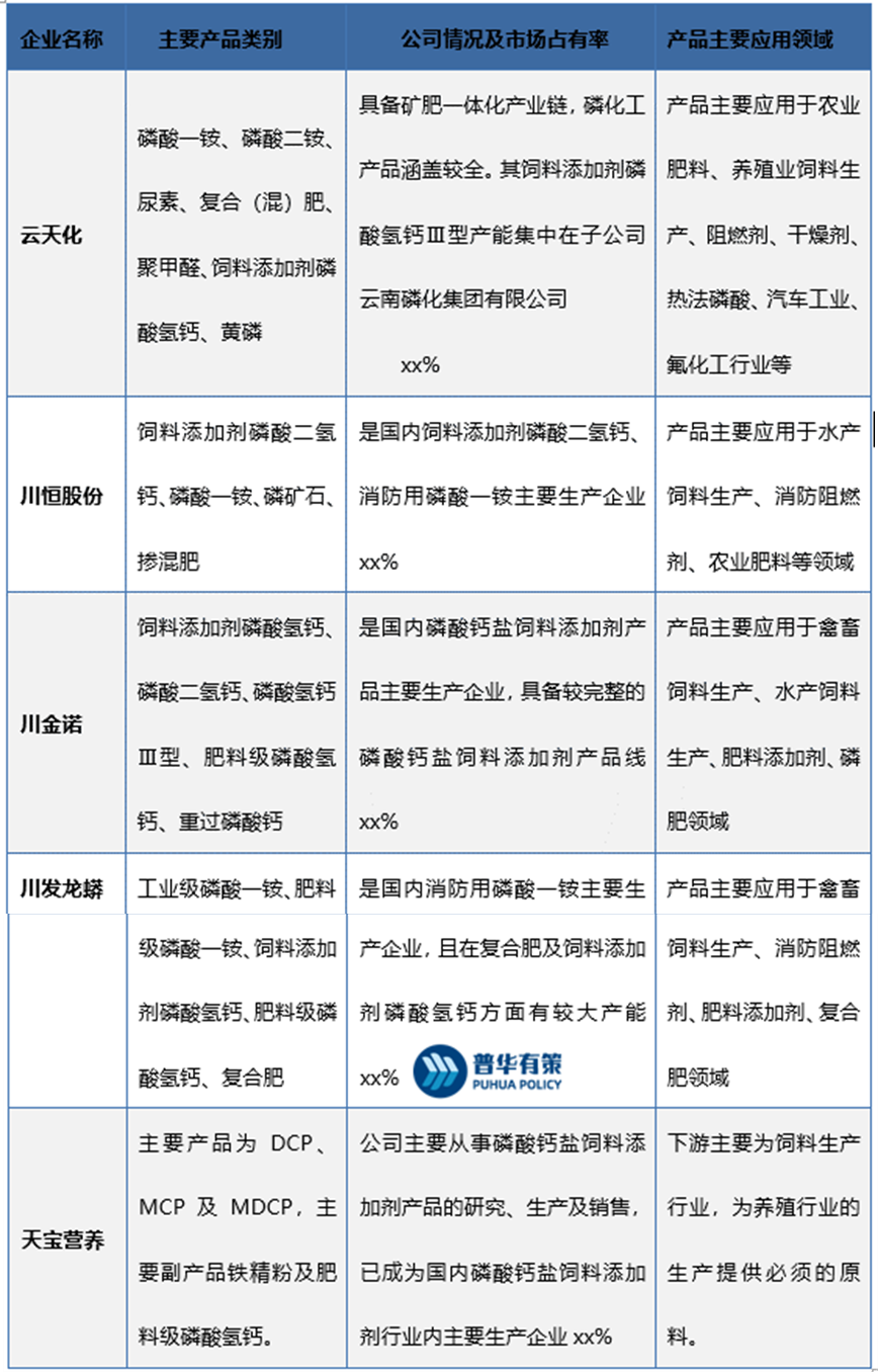
磷酸钙盐饲料添加剂行业发展四大趋势及重点企业市场占有率分析
磷酸钙盐饲料添加剂行业发展四大趋势及重点企业市场占有率分析
1、磷酸钙盐饲料添加剂行业发展四大趋势分析预测
(1)行业集中度将持续提升
一方面,产业结构调整及环保政策推动落后产能持续淘汰;另一方面,环保强监管间接改变了各个 DCP
(饲料添加剂磷酸氢钙)产区的竞争优势,导致行业内部分产区产能退出与优势产区扩产并存。此外,近年来上游原材料价格波动幅度较大,加剧了行业内企业生产经营风险。行业内部分缺乏资源、技术、规模、资金等优势的中小企业将面临更大的产能退出压力。因此,磷酸钙盐饲料添加剂行业的
2023-03-08

金融POS终端行业价值链、发展现状及重点企业市场占有率分析预测
金融POS终端行业价值链、发展现状及重点企业市场占有率分析预测
1、金融POS终端行业上下游价值链分析
金融POS终端行业的上游产业为相关的原材料制造业。金融POS终端主要由通讯模块、显示器、IC、PCB、电池模块、打印机等电子类原材料以及塑胶料等结构类原材料组成,其中,金融POS终端的通信功能主要依赖于通信模块,其供应商的选定,对产品的长期稳定有着深远的影响;另外,IC
是金融POS终端中主要原材料之一,其生产工艺和品质控制直接影响着产品的品质。虽然2021
年的芯片荒对整个行业产生了一定
2023-03-08

排水管网维护行业发展态势、技术特征、进入壁垒及机遇前景预测
排水管网维护行业发展态势、技术特征、进入壁垒及机遇前景预测
1、排水管网维护行业发展态势分析
(1)城市化进程成为增量管网建设的助推剂
近年来,我国城镇化进程飞速发展,城镇人口比例持续增长。根据国家统计局数据,我国城镇常住人口由 2000 年的 4.6 亿人增加到 2021 年的 9.14
亿人,城镇化率由 36.20%升至 64.72%,根据相关世界各国城镇化的研究,世界城镇划分为人口城镇化率 30%以下的初期、30%-70%的中期和
70%-90%的后期,我国仍属于城镇化的中期。
2
2023-03-08

移动机器人行业发展趋势、主要玩家、市场规模、发展机遇前景
移动机器人行业发展趋势、主要玩家、市场规模、发展机遇前景
全球范围内,伴随着技术革新和工业产业革命,移动机器人行业获得了快速的发展。伴随着我国经济进入转型升级阶段,国内企业的生产规模日渐扩大、企业管理信息化的日益普及和土地人力成本的提高,企业内部供应链中的智能化应用已经成为新的经济增长点。从应用领域所涉及的行业来看,汽车、新能源、3C
电子、电商零售、医药医疗是移动机器人应用最为广泛而且前景最为广阔的几个行业。
近年来,智能制造作为我国制造强国建设的主攻方向,国家接连出台了相关政策来支持其大
2023-03-08

拖轮行业主要特性产业链、市场规模产量、市场化程度、发展趋势
拖轮行业主要特性产业链、市场规模产量、市场化程度、发展趋势
1、拖轮行业主要特性
(1)周期性
拖轮的服务对象为从事国际、国内运输业务的各类船舶,而地区和全球宏观经济的波动使国内外航运市场具有明显的周期性和波动性。这就使得拖轮行业也具有周期性的特点,且与宏观经济的周期性波动密切相关。
国内外宏观经济的周期性发展会影响大宗商品和最终工业品在全球范围内的流通,从而影响货船的航行班次和拖轮的作业量。因此,当国内外宏观经济处于上升周期时,商品需求、社会运输需求增加,拖轮行业的作业量将上升;当国内
2023-03-07

毛纺织行业发展现状及技术水平特点、发展趋势、市场规模主要玩家
毛纺织行业发展现状及技术水平特点、发展趋势、市场规模主要玩家
毛纺织行业的周期性与国民经济整体发展的周期呈现相关性,随宏观经济的波动而波动。毛纺织产品的生产和销售与国民经济发展水平、上游羊毛羊绒等原材料的供应量及价格波动、居民可支配收入的变化、下游服装消费行业的景气程度以及消费习惯的转变等因素息息相关。
毛纺织行业作为国内较为成熟的行业,市场竞争较为充分,在进一步深化供给侧结构性改革的大背景下,一批以低价竞争为主、盈利能力弱、缺乏研发设计能力、生产技术及工艺落后的中小企业逐步被淘汰。
2-
2023-03-07

农产品物流行业发展态势及技术水平特点、面临的机遇前景挑战风险
农产品物流行业发展态势及技术水平特点、面临的机遇前景挑战风险
1、农产品物流行业特征
农产品生长的季节性与贸易的周期性,均会影响农产品物流行业的市场行情。
从内贸角度分析,我国每年农产品的收获季节必然伴随着产地仓储需求的增长,下游终端农产品深加工厂商的采购习惯、生产计划也会左右农产品物流企业的经营周期。
从外贸角度分析,大宗农产品物流周期不仅取决于海外主产地的收获周期,还取决于大宗农产品的市场行情。例如,若美国、巴西等大豆主产地普遍遭受了自然灾害的侵袭,导致产量下降的预期增强,大豆期货价
2023-03-06

改性塑料行业技术水平特点及行业规模、发展前景市场机遇风险
改性塑料行业技术水平特点及行业规模、发展前景市场机遇风险
改性塑料是实现材料轻量化,减少碳排放的主要材料之一,是我国“十四五”规划期间重点发展的对象,改性塑料行业将在基于我国强调内循环发展的大背景下迎来稳步、快速的发展。为更加迅速地响应客户的需求以及拓展同行业客户,行业的区域性与客户的区域性基本保持一致。目前我国改性塑料企业主要分布于珠三角与长三角等经济发达、客户密集的地区,具有一定的区域性特征。从销售端来看,由于改性塑料下游应用场景广泛,下游行业众多且客户遍布全国各省市,产品销售不具有明显的
2023-03-05

藤椒油行业技术水平及发展趋势、市场规模、发展前景机遇
藤椒油行业技术水平及发展趋势、市场规模、发展前景机遇
藤椒油及其衍生复合调味品的必需原材料为藤椒。藤椒一年一收,对生长环境的要求较高,主要分布于我国的眉山、乐山、雅安、资阳、重庆等地。藤椒种植较为分散,产业化程度不高,因此调味品企业主要面向农村合作社采购,需要具备季节性采收、品控、存储、加工的能力。由于藤椒油行业对上游原材料品质要求较高,如果新进入企业无法获得与优质原材料供应商的长期合作机会,或距离原材料供应地较远且运输能力有限,或缺乏季节性集中采购和储存的能力,将会对原材料质量和最终成品风味
2023-03-05

新茶饮行业特征及利润水平变动趋势、市场规模、发展机遇前景
新茶饮行业特征及利润水平变动趋势、市场规模、发展机遇前景
1、行业竞争格局
(1)同质化和差异化并存
由于新茶饮本身的基础需求旺盛,但行业准入门槛较低,加之新型网红产品一经推出,则会被其他饮品品牌快速复制,新茶饮企业存在产品同质化竞争,这使得一些生产技术水平较弱的原料供应商的生产的产品同质化严重,但随着我国居民生活水平的不断提高,消费者对于饮品的差异化需求也不断提升,要求产品向多元化、品质化和功能化方向发展。企业需紧跟市场需求和引领市场趋势,对于研发和生产能力强的企业,能快速通过差异化竞争
2023-03-05

建筑陶瓷行业产业链及发展特性、技术水平特点、市场规模前景机遇
建筑陶瓷行业产业链及发展特性、技术水平特点、市场规模前景机遇
中国是陶瓷的故乡,建筑陶瓷是我国优势产业。陶瓷砖因其外观精致、图案多样,同时具有防水、抗污、耐磨、耐腐蚀等特点,具有及其广泛的应用领域。中国是世界上最大的陶瓷砖生产国、消费国及出口国。根据中国建筑卫生陶瓷协会数据,2021
年中国瓷砖产量为 88.63 亿平方米,占全球比例约48.30%,瓷砖消费量为 82.68 亿平方米,占全球比例约
45.40%。建筑陶瓷市场需求具体可分为住宅、公共建筑等传统装修需求,以及多元生活空间衍生出的新
2023-03-05

定制家居行业发展特性及经营模式、发展机遇市场规模发展前景
定制家居行业发展特性及经营模式、发展机遇市场规模发展前景
1、行业特性
(1)行业的周期性
定制家居行业与宏观经济发展状况、居民可支配收入水平及房地产行业发展情况息息相关。但目前定制家居行业市场渗透率正加速提升,加之居民可支配收入持续提高、消费主体不断年轻化,以及下游房地产行业新房开发体量仍处高位,存量房、精装房市场逐步放量,定制家居行业的上升空间依然较大,市场需求较为旺盛,行业周期性特征不明显。
(2)行业的区域性
定制家居产品主要面向具有家居装修需求的用户群体,行业没有明显的区域性
2023-03-05

中药行业竞争格局及技术水平特点、市场规模发展机遇前景重点企业
中药行业竞争格局及技术水平特点、市场规模发展机遇前景重点企业
1、我国中医药行业的发展情况
(1)国家政策持续利好中医药行业发展
近年来,国家对中医药行业发展愈发重视,配套出台了多项法律法规、支持政策,从法律法规的颁布出台上为中医药事业保驾护航,从战略规划方向给予中医药行业关怀和期望,国家政策的支持彰显了中医药在国家经济社会发展中的战略价值,对中医药行业的发展起到了重要的推动作用。中医药行业在国家政策的稳定扶持下也将走出特色发展之路,稳定成长,并有望依托“一带一路”建设,进一步提速我国中医
2023-03-04

人造板行业竞争格局及发展趋势、市场规模、相关风险发展机遇前景
人造板行业竞争格局及发展趋势、市场规模、相关风险发展机遇前景
人造板行业下游应用领域主要是家具制造、地板基材和装饰材料等木制加工应用行业,而家具制造、地板基材、装饰材料等行业的景气状况会随着宏观经济的变化呈现出一定的周期性。目前,我国经济形势保持良好的发展态势,在相当长的一段时间里,人造板行业将会保持稳定增长。同时,随着人造板行业应用领域不断扩展及消费升级对环保型产品需求的提升,在一定程度上会消减经济形势对人造板行业的周期性影响。
2-230304112030N6.png [/uploads
2023-03-04

有机颜料行业特性及利润技术水平趋势、竞争格局市场规模机遇前景
有机颜料行业特性及利润技术水平趋势、竞争格局市场规模机遇前景
1、行业在产业链中的地位和作用
有机颜料行业大多采用标准化与定制产品相结合的经营模式。标准化产品是由生产商向客户直接提供标准化的产品和售后服务。定制产品是有机颜料行业较为特殊的经营模式,有机颜料主要应用在油墨、涂料、塑料领域,下游客户产品的应用场景的多样性,导致对有机颜料性能需求的多样性。单个有机颜料生产企业的产品品类有限,无法覆盖下游客户的多样化需求,存在企业能够整合上游供应链资源,凭借相对领先的有机颜料产品开发、工艺改进及检测
2023-03-04

生猪养殖设备行业发展态势及技术水平特点、发展趋势机遇市场规模
生猪养殖设备行业发展态势及技术水平特点、发展趋势机遇市场规模
生猪养殖行业作为一个年出栏、存栏量数千万头及市场规模万亿级别的市场,为专业化的生猪养殖设备带来了大量需求和广阔的市场空间。
1、生猪养殖行业与生猪养殖设备行业的相关性
与传统散养或小规模养殖不同,大规模集中化的生猪养殖需要大量的生猪养殖设备。传统规模散养猪栏主要由水泥砖混组成,饲喂、环境控制和废物清理主要由人工完成,该等模式若增加规模,需要配备大量的人力,并需要耗费养殖人员大量精力,随着生猪养殖规模的扩大,养殖人员难以覆盖数量众
2023-03-04