水泵行业发展现状与竞争格局分析
1、水泵行业概况
泵是将原动机的机械能转换成流体介质的动能,以实现流体介质输送或使其增压的机械装置,被喻为现代工业的心脏。它被广泛的应用于农业、化工、矿业和冶金、电力、国防军工、城市市政等行业,是国民经济中应用最广泛的通用机械。水泵是输送液体或使液体增压的重要机械,主要输送的液体介质包括水、油、酸碱液、乳化液、悬浮液及液态金属等,也可以输送气液混合物和含有固体悬浮物的液体。影响水泵运行效率参数包括流量、吸程、扬程、轴功率、水功率表及效率等,水泵按照不同的划分口径分为多种不同类型,不同类型的水泵适应不同的工作场合。
水泵按照不同的划分口径可以分为如下类型:

资料来源:普华有策
2、水泵行业发展概况
我国水泵行业起步晚于欧美发达国家,但近年来随着国民经济的发展,水泵行业的研发、设计和生产发展迅速。中国水泵企业主要有OBM、ODM和OEM三种经营模式,近年来,国内水泵生产企业在产品研发能力和生产技术水平取得了较大的进步,产品的国际竞争力迅速提升,行业领先企业的产品已接近世界同类产品先进水平,经营模式逐渐从原始设备制造(OEM)转向原始设计制造(ODM),部分产品竞争力较强的企业已实现自主品牌模式(OBM)。顺应节能环保、产业升级等发展趋势,国内泵企业积极开展技术创新。根据中国海关数据显示:2023年度,中国泵进口数量为8,814万台,同比下降7.2%,进口金额为3,101,402万元人民币,同比上升2.3%;中国泵出口数量为413,314万台,同比下降7.7%,出口金额为6,122,716万元人民币,同比增长14.0%。2023年,中国的泵产品贸易呈现出出口额超过进口额的局面,主要表现为贸易顺差。目前,中国已经成为全球泵制造业的关键基地,建立了一个具有相当规模和先进技术水平的生产网络。
3、水泵行业竞争格局
水泵作为热管理液冷方案的核心零部件,其竞争格局呈现出多元化和差异化的特点,不同地区和不同类型的产品竞争状况存在差异。在发达国家,水泵行业经过多年的发展已经形成了较为稳定的竞争格局,一些具有技术优势和品牌影响力的企业占据了主导地位。这些企业通常拥有先进的生产设备、技术专利和完善的销售网络,能够提供高质量、高性能的产品和服务。如丹麦、德国、日本和美国等,这些地区的泵生产企业占据了全球泵市场的较大份额。全球泵行业的市场主要份额由丹麦格兰富(TheGrundfosGroup)、赛莱默(Xylem)、意大利佩德罗(PedrolloS.p.a.)、德国凯士比(KSBSE&Co.KGaA)等大型企业主导。这些企业通过独资或合资的方式在多个国家建立了研发和生产基地,为全球市场提供产品和服务。
在发展中国家,水泵行业的竞争格局相对较为分散。由于技术水平和资金实力的限制,许多中小企业也活跃在市场上。这些企业通常以价格优势和本土化服务来争夺市场份额。在国内,自2015年以来泵行业集中度有所提升,但市场集中度仍相对较低,主要集中于中低端市场,总体上呈现“弱、小、散”的局面。中国泵行业的企业数量众多,但规模达到亿元以上的企业较少,年产值从几百万元到几千万元不等,且尚未建立全国性的销售渠道网络。在地区分布上,中国泵行业的企业主要集中在华东地区,其次是东北地区和华中地区。预计未来中国泵行业的集中度将会进一步提高,市场竞争将更加有序,产品创新将成为企业竞争的重点。
4、水泵行业内的代表企业
水泵行业内的主要企业有大元泵业、凌霄泵业、泰福泵业、朗信电气、汉宇集团、飞龙股份等。

资料来源:普华有策
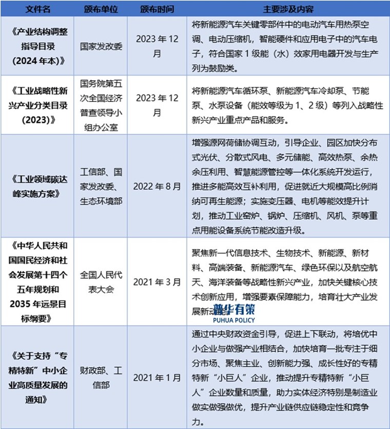
5、主要法律法规和政策

资料来源:普华有策
《2024-2030年水泵行业市场调查研究及发展前景预测报告》涵盖行业全球及中国发展概况、供需数据、市场规模,产业政策/规划、相关技术、竞争格局、上游原料情况、下游主要应用市场需求规模及前景、区域结构、市场集中度、重点企业/玩家,企业占有率、行业特征、驱动因素、市场前景预测,投资策略、主要壁垒构成、相关风险等内容。同时北京普华有策信息咨询有限公司还提供市场专项调研项目、产业研究报告、产业链咨询、项目可行性研究报告、专精特新小巨人认证、市场占有率报告、十五五规划、项目后评价报告、BP商业计划书、产业图谱、产业规划、蓝白皮书、国家级制造业单项冠军企业认证、IPO募投可研、IPO工作底稿咨询等服务。(PHPOLICY:GYF)