智能制造装备行业受下游应用领域影响较大
1、智能制造装备行业技术水平及技术特点
智能制造装备是通过机械系统、运动系统、电气控制系统、传感器系统、信息管理系统等多系统的集成和深度融合,形成具有感知、分析、推理、决策、控制功能的各类制造装备的统称,可减少生产过程对人力劳动的依赖,显著提高工作精度、生产质量和生产效率。
智能制造装备存在设计难度高、学科交叉多等特点,属于技术密集型、资金密集型行业,大部分智能制造装备具有非标、定制化属性,根据客户需求,按照下游客户加工制造工艺和流程的需求进行针对性研发、设计、装配,以满足某一个或某一类产品的快速、高效、批量、自动化生产。
2、智能制造装备行业特有的经营模式
智能制造装备行业一般具备非标、定制化属性,基于此,行业通常施行“以销定产”模式,即根据客户订单要求进行定制化产品开发和生产。
3、智能制造装备行业特征

资料来源:普华有策
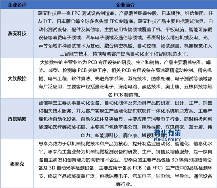
4、智能制造装备行业竞争格局
智能制造装备一般具备定制化特点,受下游生产工序繁杂、终端产品差异等因素影响,客户不同产品和不同制程对智能制造装备的需求差异较大,因此行业内不同公司间的产品差异较大,具体包括:应用领域、产品规格、型号、应用场景、技术路径等。各家公司一般专注于自身优势领域,在下游应用领域形成精细化分工。市场以错位竞争为主,直接竞争较少,呈现出一定的差异性。行业内主要企业如下:

资料来源:普华有策
5、智能制造装备行业门槛及壁垒
(1)技术壁垒
智能制造装备行业属于技术密集型行业,随着下游产品更新迭代,智能制造装备制造企业需要紧跟下游产品研发动态、掌握新技术,不断提高自身的创新能力和研发能力以满足客户多样的生产需求,同时还要兼顾产品质量和成本控制。业内企业在正式生产设备前需要经过长期的设计和研发积累,研发设计完成后还需要与客户及时沟通,结合客户产线、产品特性调试样机,并进行相应的技术开发,即使在量产后也需要为客户提供持续性的专业技术服务,因此本行业存在较高的技术壁垒。
(2)客户壁垒
智能制造装备的技术指标、运行稳定性直接影响客户产品的产量、良率等重要属性,且相关设备前期投入额相对较高,回收周期相对较长,因此客户对智能制造装备供应商的选择标准较为严格。按照惯例,相关设备供应商需根据客户需求进行产品定制化开发,在产出样机后由客户进行技术验证,并在上述过程中持续保持沟通交流。最终样机全面通过系统性验证后,设备厂商才能进入客户合格供应商名单。
一方面,上述验证周期较长,客户端考虑到筛选成本及试错成本,会优先考虑合作多年的合格供应商进行采购,新进入者需经过严格的供应商资质审核后才能获取得客户的认可和采购订单,进入成本和门槛较高;另一方面,智能制造装备行业主要采用定制化的设计生产模式,需根据客户生产经营需求,专业定制最佳解决方案,在长期的交互沟通中,设备供应商与客户形成了较为稳定的合作关系,替换难度较大。因此,对行业新进入者来说,特别是面向高端大客户拓展市场时,面临着较高的客户壁垒。
(3)人才壁垒
基于智能制造装备行业典型的技术密集型特征,相关产品研发涉及机械、电子、测试测量、软件算法等多门类的技术,因此,相关厂商在人才组织方面,需要大批掌握装备机械、测试测量、控制、软件等先进技术的高素质、跨学科的专业复合型人才。同时,在开展业务时,相关厂商需要大量的研发设计人员、市场开发人员和技术服务人员组成专业团队配合协助,对人才的综合管理要求较高,因此经验丰富的从业人员队伍使得优势企业形成了人才壁垒。新进入的企业很难在短时间内培养或招聘具有核心技术的复合型科研人才和管理人才,形成新进入者的人才壁垒。
(4)资金壁垒
资金实力也是企业进入该行业的壁垒之一。首先,智能制造装备主要为定制化设备,其中研发活动对企业资金实力有较高要求。研发创新是智能制造装备厂商生存之道,行业内企业每年需投入大量资金进行产品研发。由于行业中产品多数为定制化产品,种类繁多,生产过程复杂,每一个订单都需要企业进行较长时间设计开发,投入的研发费用较高。其次,生产销售完成后,客户回款存在一定周期,企业需拥有充裕的运营资金以保证采购和生产的正常进行。再次,资金实力较弱的企业响应能力和抗风险能力较差,无法及时配合客户开发新产品,更无法和客户共同承担行业风险,难以获得客户信任。
更多行业资料请参考普华有策咨询《2024-2030年智能制造装备行业市场调查研究及发展前景预测报告》,同时普华有策咨询还提供产业研究报告、产业链咨询、项目可行性报告、专精特新小巨人认证、国家级制造业单项冠军企业认证、十四五规划、项目后评价报告、BP商业计划书、产业图谱、产业规划、蓝白皮书、IPO募投可研、IPO工作底稿咨询等服务。(PHPOLICY:GYF)