

信号转换拓展产品行业竞争格局及主要代表企业
信号转换拓展产品行业竞争格局及主要代表企业
1、行业基本情况和发展概况
信号转换拓展产品通常作为笔记本、智能手机、台式电脑、平板电脑等信息终端类 3C 电子产品以及智能电视、投影仪、扬声器等音视频类 3C
电子产品的周边产品,因此信号转换拓展产品行业情况、市场规模等与 3C 电子产品行业情况息息相关。
近年来,一方面,以笔记本电脑为代表的 3C
电子产品日益轻薄化,接口数量不断精简,新设备接口数量不足问题日益突出,接口转换、拓展需求快速增长;另一方面,随着显示技术的不断进步,信号传输速率越
2024-05-23

国内外新型肥料行业发展概况及竞争格局、机遇
国内外新型肥料行业发展概况及竞争格局、机遇
1、国外新型肥料市场情况
在国际上,由于一些发达国家农业现代化起步早、发展水平较高,化肥生产研发与化学制剂业、化工机械业的配合相当成熟,再加上设施化、机械化、自动化等现代化农业、高附加值农业种植和管理模式与技术的发展,很多新型肥料如水溶肥、缓(控)释肥等的生产技术和产品都相当成熟。以水溶肥为例,由于水溶肥可随着灌溉水用包括喷灌、滴灌等方式进行灌溉时施肥,发达国家结合较为先进的灌溉系统已经实现完全应用,在以色列等比较缺水的国家更是将滴灌等节水施肥系统
2024-05-23

大视听产业发展刺激提升电声产品的消费需求
大视听产业发展刺激提升电声产品的消费需求
视听电子是音视频生产、呈现和应用相关技术、产品和服务的总称,包括视频、音频两大组成部分,其中音频相关市场即通常所称的电声行业。改革开放以来,中国视听产业产品质量和技术性能不断提升,品类逐步齐全,产业基础稳步增强,经济指标和效益快速提高,是电子工业实现迅速发展的重要支撑。目前,中国已成为全球重要的视听产品制造基地,形成了一批具有较强国际竞争力的视听电子产业集群。随着大数据、人工智能、元宇宙等信息技术革命的到来,视听电子产业面向新场景、新应用迭代升级的发展
2024-05-22

TWS无线耳机市场持续增长,渗透率快速提升
TWS无线耳机市场持续增长,渗透率快速提升
视听电子是音视频生产、呈现和应用相关技术、产品和服务的总称,包括视频、音频两大组成部分,其中音频相关市场即通常所称的电声行业。改革开放以来,中国视听产业产品质量和技术性能不断提升,品类逐步齐全,产业基础稳步增强,经济指标和效益快速提高,是电子工业实现迅速发展的重要支撑。目前,中国已成为全球重要的视听产品制造基地,形成了一批具有较强国际竞争力的视听电子产业集群。随着大数据、人工智能、元宇宙等信息技术革命的到来,视听电子产业面向新场景、新应用迭代升级的发
2024-05-20

2024年智能物流装备行业主要特征及竞争格局
2024年智能物流装备行业主要特征及竞争格局
智能物流装备属于战略性新兴产业分类中的智能装备制造领域。为加速我国工业现代化进程,国务院及各部委陆续出台了《智能制造发展规划(2016-2020
年)》《“十四五”智能制造发展规划》和《关于加快传统制造业转型升级的指导意见》等政策支持智能制造行业发展,营造了有利于行业与业内企业发展的外部环境,有力推动了行业内企业开展生产经营与技术创新活动。
2-24051G13540247.jpg [/uploads/ueditor/20240517/2-240
2024-05-17

2024年微特电机行业发展趋势及下游细分市场应用领域前景预测
2024年微特电机行业发展趋势及下游细分市场应用领域前景预测
1、微特电机行业下游市场应用结构分析
微特电机行业已成为全球工业体系中的重要环节之一。微特电机作为基础电子元器件,覆盖面广、下游关联企业众多,在国民经济和日常生活中占据着重要的地位。目前,微特电机的应用领域已经覆盖了家用电器、汽车零部件、3C
电子、医疗器械、航空航天、军事装备和自动控制系统等板块,微特电机是经济和先进制造业发展过程中不可或缺的机电产品。
微特电机行业下游应用结构图
2-24051F95612A8.jpg [/
2024-05-17

2024年改性聚碳酸酯(PC)行业国产化率及下游细分市场应用前景分析
2024年改性聚碳酸酯(PC)行业国产化率及下游细分市场应用前景分析
1、改性聚碳酸酯(PC)行业发展现状分析
聚碳酸酯作为五大工程塑料中唯一具有良好透明性的热塑性工程塑料,其可见光的透过率可达90%。同时,聚碳酸酯具有优良的物理机械性能,在耐冲击性、拉伸强度、弯曲强度指标表现得尤为显著,压缩强度高、耐热性且具良好的耐低温性,一般可在-100℃-130℃温度范围内使用,电性能优良而又容易加工成型,使其具备明显的改性优势,可与其他树脂共混制造共混物或合金。由于下游3C电子、新能源汽车、智能家居
2024-05-17

2024年药用包装材料行业细分市场结构及未来发展趋势预测
2024年药用包装材料行业细分市场结构及未来发展趋势预测
1、药用包装材料行业细分市场结构分析
药用包装材料主要是指药品制剂的包装材料,即直接接触药品的包装材料和容器。
目前医药行业主要包装材料包括玻璃、塑料、橡胶、金属等类型。相较于其他材料,塑料具有质量轻、不易碎、阻隔性良好、成型工艺成熟等优点,使得其在药用包装领域得到广泛应用。
我国医药包装行业细分市场结构
2-240516203004Q3.jpg [/uploads/ueditor/20240516/2-240516203004
2024-05-17

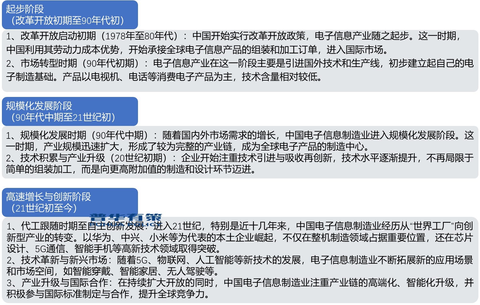
“十五五”期间电子信息制造业行业新技术及发展趋势预测
“十五五”期间电子信息制造业行业新技术及发展趋势预测
电子信息制造业是我国重点发展的战略性、基础性和先导性支柱产业,发挥着经济增长“倍增器”、发展方式“转换器”、产业升级“助推器”的重大作用,近年来,国家致力于实现国民经济和社会的信息化发展,电子信息制造业规模持续快速增长。
1、电子信息制造业行业发展历程
电子信息制造业作为现代科技与经济发展的重要驱动力,其发展历程可以大致分为几个关键阶段,尤其是在中国这一全球重要的电子信息产品生产基地。以下是根据提供的信息和历史背景概述的行业发展历程:
2024-05-17

电子制造服务行业发展现状、竞争格局、重点企业分析及趋势预测
电子制造服务行业发展现状、竞争格局、重点企业分析及趋势预测
1、电子制造服务(EMS)行业发展概况
(1)行业概述
电子制造服务(EMS)狭义是指为各类品牌商提供电子产品生产制造服务,广义上可指为品牌商提供产品设计、工程开发、生产制造、原材料采购、物流、测试以及售后服务等多项服务。
电子制造服务(EMS)行业的产生是电子产业链专业化分工的结果:
1)一方面,电子产品的更新换代较快,品牌商通过电子制造服务厂商(以下简称“EMS厂商”)先进的生产技术和较强的成本管控能力,可以在短期内开发和
2024-05-17

“十五五”期间高压装饰板产业发展趋势及面临的机遇分析
“十五五”期间高压装饰板产业发展趋势及面临的机遇分析
1、我国高压装饰板产业经历了四个阶段的发展
高压装饰板的全称是:“热固性树脂浸渍纸高压装饰层积板”,英文缩写为HPL。高压装饰板是表面装饰用耐火建材,俗称“装饰板”、“防火板”“耐火板”。主要用于家具、室内外装饰装修、防火防水隔断、橱柜,挂墙等。高压装饰板属于人造板行业中的其他人造板细分行业。
我国高压装饰板产业起步较晚,发展历程大致分为 4 个阶段。
初始阶段自 1957年至 1970
年,是高压装饰板在国内市场的导入期。我国开始研
2024-05-15

我国不断实现从低端控制阀到中高端控制阀的技术迭代
我国不断实现从低端控制阀到中高端控制阀的技术迭代
1、工业控制阀介绍
工业阀门是工业设备的重要组成部分,工业阀门主要是指通过改变其流道面积的大小,控制流体流量、压力和流向的装置,是流体输送系统中的控制部件,其功能包括启闭作用、调节作用、节流作用等。
工业控制阀是工业阀门产品中的中高端产品,具备一定技术难度。根据国家质量监督检验检疫总局与国家标准管理委员会联合发布的国际标准《IEC693-1-005,IT》及国家标准《GBT26815-2011》对控制阀的定义,控制阀(controlvalv
2024-05-15

条码识读设备行业发展趋势及重点企业市场份额调研情况
条码识读设备行业发展趋势及重点企业市场份额调研情况
1、条码识读设备行业概述
条码识别技术是综合光学设计、芯片设计、软件开发、通信技术等为一体的交叉性技术。扫码获取信息已经成为生活中的常见场景,移动支付、公共交通、物流运输、工业制造等各个领域都处处可见二维码的应用。
条码识读设备是一种通过扫描条码图形,并利用光电转换和译码技术将图像信息转换为计算机可直接接受的数字信号,实现信息输入的电子设备。条码识读设备能够快速完成条码识别及录入,减少了人工出错可能性,便利居民生活的同时也帮助企业提升了产
2024-05-14

2024年危险废物处置利用行业正向精细化、规范化转型升级
2024年危险废物处置利用行业正向精细化、规范化转型升级
1、危险废物处置利用行业的发展历程及分类
(1)危险废物处置利用行业的发展历程
我国危险废物处置利用行业发展萌芽于20世纪80年代,经过30余年不断发展已经迎来全面发展时期。具体的发展历程可以从以下几个阶段概述:
2-240514113122554.jpg [/uploads/ueditor/20240514/2-240514113122554.jpg]
总体而言,中国危险废物处置利用行业经历了从无到有、从小到大、从粗放到精细的
2024-05-14

光器件行业细分市场及下游应用领域发展现状及前景预测
光器件行业细分市场及下游应用领域发展现状及前景预测
1、光器件行业概述及分类情况
光器件在光通信网络中扮演着至关重要的角色,它们负责光信号的生成、调制、探测、接收、连接、传导、发送、波分复用和解复用、光路转换、信号放大、光电转换等功能。这些器件代表了现代光电技术与微电子技术的前沿,是构建光通信网络的基石。
光信号在光纤中的传输速率接近光速,达到了每秒
2.0×108m/s,但光器件和光设备的处理和传输速率却面临着一定的瓶颈。因此,光器件和光设备的性能水平直接影响了光通信网络的信息传输速度、
2024-05-14

“十五五”电解铜箔专用设备未来国内市场空间广阔
“十五五”电解铜箔专用设备未来国内市场空间广阔
1、铜箔专用设备行业概况
根据生产工艺的不同,可以分为电解铜箔、压延铜箔。压延铜箔是通过物理手段将铜原料反复辊压加工而成。电解铜箔是指以阴极铜或铜线为主要原料,采用电化学沉积法生产的金属箔材。将铜料经溶解制成硫酸铜溶液,然后在专用电解设备中,在直流电的作用下,使硫酸铜溶液中的铜离子在阴极还原成铜而制成原箔,再对其进行表面粗化、固化、耐热层、耐腐蚀层、防氧化层等表面处理,其中锂电铜箔主要进行表面有机防氧化处理,最后经分切、检测后制成成品。电解铜箔
2024-05-14

我国水资源短缺污染严重及污水排放量持续上升等因素推动行业发展
我国水资源短缺污染严重及污水排放量持续上升等因素推动行业发展
1、行业的基础概念
污水处理行业是环境保护业的子产业,其与土壤污染防治、大气污染治理、固废及危废治理等合为环境保护业的最主要内容。污水处理行业作为环保产业的重要组成部分,主要包括生活污水处理和工业废水处理两个子行业。
污水处理是指使污水达到排入某一水体或再次使用的水质要求对其进行净化的过程。污水处理被广泛应用于市政、建筑、农业、交通、能源、石化、环保、城市景观、医疗、餐饮等各个领域。污水处理行业作为环保产业的重要组成部分,主要包
2024-05-14

“十五五”光通信行业发展新机遇及前景预测
“十五五”期间光通信行业发展新机遇及前景预测
1、光通信产业链结构分析
光通信是以光波为信息载体的通信方式,主要采用光纤作为传输介质从而实现用户间信息的传递。相较于传统的电信号传输模式,光通信具有更大的传输带宽及传输容量、更低的传输损耗、更强的抗电磁干扰能力和更高的传输质量。经过长期的发展,光通信凭借优异的性能,已成为通信行业主流的通信方式之一,被广泛应用于数据中心、电信网络、光纤宽带、汽车电子和工业制造等领域。
光通信网络由光/电芯片、光器件、光模块、光纤光缆等上游产品组合构建而成。其中
2024-05-13

“十五五”期间钛材消费量的增长将推动海绵钛需求的快速增长
“十五五”期间钛材消费量的增长将推动海绵钛需求的快速增长
1、海绵钛基本情况介绍
海绵钛是钛金属单质,一种多孔的纯钛,从钛矿中还原出来的中间产品,一般为浅灰色颗粒或海绵状,海绵钛是生产钛合金的主要原材料,是钛工业的基础环节。海绵钛通常与其他金属元素混合熔铸成锭后,被用于制造钛板、钛棒、钛管等纯钛或钛合金产品,钛合金材料中海绵钛质量约占比90%。海绵钛中含有的杂质元素和微观结构对钛合金的力学性能、耐腐蚀性能以及耐高温性能等有着决定性的影响。高端海绵钛可以生产出高性能的钛合金,满足航空航天、国防
2024-05-13

科学实验仪器设备行业受益于国家政策的支持与鼓励
科学实验仪器设备行业受益于国家政策的支持与鼓励
为推动国产仪器设备发展、鼓励国内厂商创新,国务院、发改委、国家税务总局等部门陆续出台《研发机构采购国产设备增值税退税管理办法》《国务院办公厅关于改革完善中央财政科研经费管理的若干意见》《“十四五”生物经济发展规划》等政策性文件,促进国产设备应用、支持国内科学实验仪器设备厂商发展。国家政策的支持与鼓励为科学实验仪器设备行业的发展提供了良好的宏观政策环境,有利于国内行业的有序、健康、快速发展。
1、科学实验仪器设备基本概念
科学实验仪器设备是指预
2024-05-11