玉米种子行业发展解析:市场、特征与主要企业
1、玉米种子行业概况
据统计,亚太地区2023年作物种植面积达4.299亿公顷,种子产量为2,690万吨,占全球作物种植面积的43.5%,占全球种子总量的40%,种子总市值达297亿美元,占全球种子市场920亿美元总值的32%。中国是仅次于美国的世界第二大种子市场,在全球种子市场中扮演重要角色,2023年我国农作物种业市场规模首次突破1,500.00亿元。玉米种子是我国用种面积、市场规模最大的农作物种子,2023年玉米种子市场规模为473.41亿元。
玉米种子是我国用种面积、市场规模最大的农作物种子。据统计,2024年我国种子市场总规模达1410.16亿元,其中玉米种子市场规模为585亿元。2024年,全国玉米、水稻、小麦、大豆、马铃薯、棉花、油菜7种重要农作物用种面积18.8亿亩,其中玉米面积6.71亿亩、稻谷4.35亿亩、小麦3.54亿亩、大豆1.55亿亩、油菜1.16亿亩、马铃薯1.06亿亩、棉花0.43亿亩。7种重要农作物用种面积及其占比如下:
2024年度中国重要农作物用种面积及其占比

资料来源:普华有策
近年来,我国玉米播种面积总体呈小幅波动态势。玉米用种面积与产量在谷物中所占比重常年保持在40%以上,是目前我国用种面积最大的农作物种子。从国内生产形势来看,我国玉米用种面积连续3年保持在6.5亿亩左右,产量连续3年保持在2.7亿吨以上;2023年,中国耕地总面积为19.29亿亩,中国玉米种植面积约6.63亿亩,产量约2.89亿吨。
2020年-2023年中国玉米播种面积变化趋势

资料来源:普华有策
2、行业的特征
(1)玉米种子行业具有长周期性
一是育种周期长,一个农作物种子品种从选育、区域试验、生产试验、通过审定推向市场,自交种需要8年-10年,杂交作物需要10-15年,通过南繁加代,玉米、水稻等种子育种年限可适当缩短;二是种子生产周期性长,一般生产周期为一年一季或一年两季;三是新品种推广周期长,作物大田种植需要一定周期性,新品种推出到审定推广到获得最终种植户的认可要经历较长的时间周期。
(2)玉米制种和种植具有区域性
受气候、生态条件影响,农作物品种具有区域性,种子行业亦如此:中国玉米制种集中在西北(甘肃、新疆等)和西南(云南、四川等)地区,甘肃张掖、新疆伊犁河谷等为重要基地;玉米种植则以东北、华北和西南地区为主,黑龙江、山东、四川等七省面积最大,全国可分为北方春播、黄淮海平原夏播等六大生态区域,各区域种植面积和总产占比不同。
(3)玉米种子行业播种和收获具有季节性
种子行业经营具有季节性,依农作物生长期和成熟期而定:播种前为销售季,成熟收获时为生产加工季,企业需按此规律运营。不同农作物品种播种、种植周期及收获时间差异大,以玉米为例,春玉米4月下旬至5月中旬播种、9月上中旬收获,夏玉米种植时间推后约一个月;且受气候、种植方式等影响,不同地区玉米播种期和生育期差别明显,春玉米区播种早、生育期长,夏玉米区则相反。
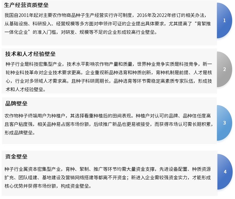
3、行业壁垒
玉米种子是玉米产业的“芯片”,其遗传改良对玉米增产的贡献约占40%。21世纪以来,商业化育种推动玉米品种数量、种类快速增长,优良品种助力产业健康发展。玉米作为重要粮饲作物及多行业原料,关系国家粮食安全和国民经济,我国已从净进口转为供求平衡或略有结余,优良品种选育推广功不可没,而玉米种业健康发展对保障粮食安全和农产品供给意义重大。
玉米种子行业壁垒

资料来源:普华有策
4、玉米种子行业发展机遇
(1)产业政策的大力支持
近年来国家高度重视粮食安全,出台系列种业支持政策,聚焦行业创新弱、对外依存度高等问题。2021年《种业振兴行动方案》将种源安全升至国家安全高度,明确“十年突破”规划;新修订《种子法》及多项规章强化品种权保护,为生物育种产业化铺路。2023年中央一号文件提出加快玉米大豆生物育种产业化,2025年文件进一步强调突破核心技术、发挥“南繁硅谷”作用,推动种业振兴。
(2)种质资源收集和保护意识增强
农业种质资源是国家的战略资源,是选育优良品种、促进作物科技原始创新的基础和源头。2015年,我国启动了“第三次全国农作物种质资源普查与收集行动”,进行种质资源全面普查,对农作物种质资源进行抢救性收集。我国种质资源多样性日益丰富,种质资源保护体系初步构建,对优秀种质资源的鉴定评价、发掘创新成果明显,出现了一批突破性品种如杂交水稻、高产小麦等,并得以成功培育与推广。2021年3月21日,农业农村部正式印发《全国农业种质资源普查总体方案(2021-2023)》启动了新中国历史上规模最大、覆盖最广的全国性农业种质资源普查行动。2023年,第三次全国农作物种质资源普查与收集行动完成,布局建设了一批国家级和省级农业种质资源库。
(3)种业科技创新水平稳步提升
近些年我国种业科技创新水平持续提升,进入以创新为驱动的新阶段。2023年基础研究与技术创新紧跟国际前沿,在重要性状形成机制解析上获重大突破,克隆出一批具重大育种价值的新基因;当年农业植物品种权申请14278件,连续七年居UPOV成员首位,授权8385件。2024年植物新品种申请达14839件,连续8年世界第一,授权5797件;首批51个转基因玉米、大豆品种通过国家审定。且企业研发投入持续增加,在种源攻关等任务中牵头比例超一半。
(4)种子监督管理力度不断加大
近年国家围绕种子市场净化目标,采取了加强品种审定和登记管理、加大种子监管执法力度、强化育种领域知识产权保护等措施,为推进种业高质量发展发挥积极作用。2022年3月2日,最高人民法院发布《关于进一步加强涉种子刑事审判工作的指导意见》,从加强涉种子刑事审判工作总体要求、明确相关法律适用、健全完善工作机制三个方面作出具体规定,充分发挥刑事审判在打击涉种子犯罪、净化种业市场中的作用,为加快种业振兴提供全方位司法保障,有效保障了种子质量安全和农业用种安全。
5、玉米种子行业内主要企业
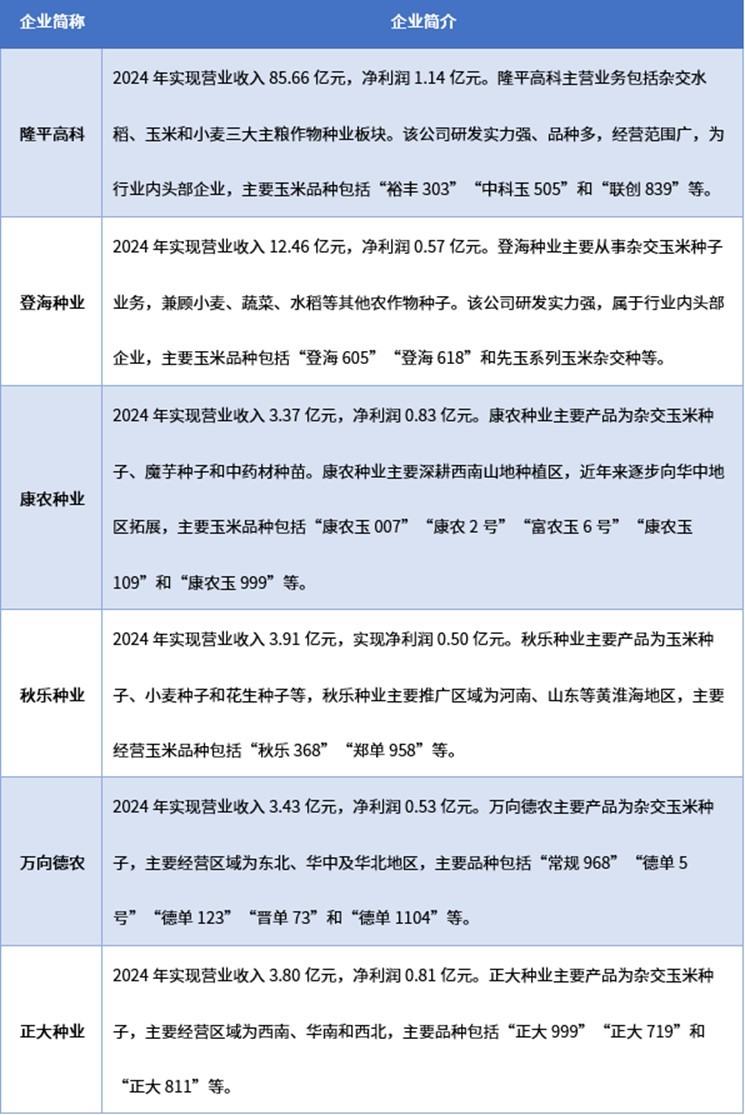
行业内主营玉米种子主要包括隆平高科、登海种业、康农种业、秋乐种业、万向德农、正大种业等。
玉米种子行业内主要企业介绍

资料来源:普华有策
《2025-2031年玉米种子行业市场调研及发展趋势预测报告》涵盖行业全球及中国发展概况、供需数据、市场规模,产业政策/规划、相关技术/专利、竞争格局、上游原料情况、下游主要应用市场需求规模及前景、区域结构、市场集中度、重点企业/玩家,企业占有率、行业特征、驱动因素、市场前景预测,投资策略、主要壁垒构成、相关风险等内容。同时北京普华有策信息咨询有限公司还提供市场专项调研项目、产业研究报告、产业链咨询、项目可行性研究报告、专精特新小巨人认证、市场占有率报告、十五五规划、项目后评价报告、BP商业计划书、产业图谱、产业规划、蓝白皮书、国家级制造业单项冠军企业认证、IPO募投可研、IPO工作底稿咨询等服务。(PHPOLICY:GYF)