

2024年塑料制品行业产量及进出口金额分析
2024年塑料制品行业产量及进出口金额分析
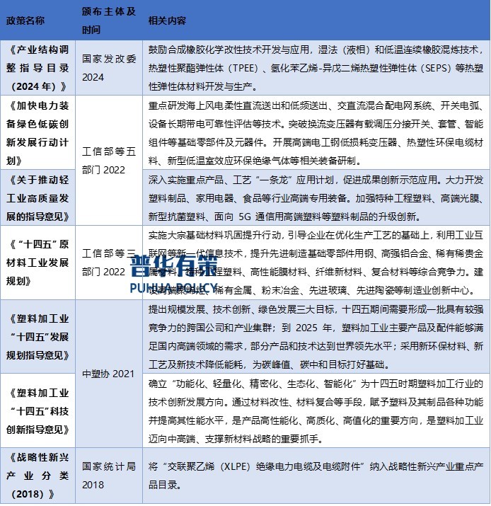
国家持续推动塑料制品行业的高质量发展。2023 年 7 月,工业信息化部、国家发展改革委员会和商务部联合颁布了《轻工业稳增长工作方案(2023-2024
年)》,其中明确指出要扩大塑料制品在航空航天、新能源、电子信息、交通等方面的应用,推广医用塑料。《模具行业“十四五”发展纲要》也指出要建立与战略性新兴产业模具供需的对接机制,聚焦支撑汽车、电子、医疗等产业链领域,攻关新材料元器件、零件成形模具。
1、塑料制品行业发展概况
塑料是以单体为原料,通过
2024-06-06

食品包装容器使用场景多样化、定制化等方向发展
食品包装容器使用场景多样化、定制化等方向发展
1、行业概述
食品容器是指与食品直接接触的包装容器,在食品加工、运输、储藏、销售以及消费者使用过程中,可以减少外界生物、化学、物理等因素的损害,起到保持食品本身质量稳定的功能。
近年来,食品容器行业正处于快速发展的阶段。一方面,伴随人们生活方式的变化和生活节奏加快,消费者的厨房时间逐渐减少,对快餐、罐头等加工和包装食品的需求持续增加;另一方面,近年来电子商务、快递配送行业的兴起也便利了人们外卖订餐,对食品容器的市场规模创造了新的增长机会。
按
2024-06-05

钛行业发展情况及钛材市场由中低端快速向高端领域转移
钛行业发展情况及钛材市场由中低端快速向高端领域转移
钛是一种化学元素,化学符号Ti,原子序数22,在化学元素周期表中位于第4周期、第IVB族。钛被认为是一种稀有金属,这是由于在自然界中其存在分散并难于提取。但其相对丰富,在所有元素中居第十位。钛的矿石主要有钛铁矿及金红石,广布于地壳及岩石圈之中。
钛具有密度小、比强度高、导热系数低、耐高温低温性能好,耐腐蚀能力强、生物相容性好等突出特点,被广泛应用于航空、航天、舰船、兵器、生物医疗、化工冶金、海洋工程、体育休闲等领域,被誉为“太空金属”、“海
2024-06-05

钒钛磁铁矿行业储量及主要驱动因素
钒钛磁铁矿行业储量及主要驱动因素
1、钒钛磁铁矿情况
钒钛磁铁矿是以含铁为主,共伴生钛、钒、钪、钴、镍、铬、镓等元素的多金属共伴生矿,是低合金高强度钢、重轨、钒电池、钒产品、钛材等国家重要基础产业的原料,是国防军工和现代化建设必不可少的重要资源,战略地位十分突出。
钒钛磁铁矿原矿经洗选后得到的主要产品为钛精矿和钒钛铁精矿。钛精矿主要用于生产钛白粉及海绵钛。钛白粉作为目前世界上最好的白色颜料,主要用于生产涂料、塑料、造纸及油墨;海绵钛经加工为钛材后应用于石油化工、航空航天、能源、舰船、海洋工
2024-06-05

高压电缆用绝缘料行业主要政策及重点企业
高压电缆用绝缘料行业主要政策及重点企业
经过多年发展,我国线缆用高分子材料生产企业已能自主开发大部分中高端线缆材料,但在高压、超高压线缆材料的关键技术上与国际先进水平仍存在差距,一些高端特种品及材料仍需依赖进口,如220kV
及以上超高压交联聚乙烯绝缘料、220kV
及以上超高压半导电屏蔽料、部分高端阻燃剂品种、特种热塑性弹性体等。此外,上游原材料的开发也无法完全满足国内行业需求,很多高性能的特种树脂基本依赖进口,如半导电屏蔽料的重要原材料
EBA/EEA 树脂;低烟无卤阻燃电缆料的主要原材料
2024-06-05

汽车VVT系统行业需求前景及重点企业分析
汽车VVT系统行业需求前景及重点企业分析
汽车VVT系统作为汽车发动机的重要零部件,按行业经验,通常情况下,一台汽车发动机需要配备一个或两个的 VVT 产品。根据中国内燃机工业协会的数据显示,2023
年,我国乘用车和商用车内燃机销量合计达到 2,219.18 万台,则我国 VVT 产品的需求量约在 2,200 万个至 4,400
万个之间,虽然受到新能源汽车快速增长的所带来的影响,但整体需求量仍保持较高水平。而汽车后市场需求情况和市场规模大小受到汽车保有量和增长量的巨大影响,截至
2023
2024-06-05

我国金刚线行业的发展历程及重点企业市场份额、发展趋势
我国金刚线行业的发展历程及重点企业市场份额、发展趋势
金刚线是通过一定的加工方法,将金刚石微粉颗粒以一定的分布密度均匀地固结在高强度母线基体上制成的,金刚线与物件间通过多线切割机进行高速磨削运动,从而达到切割目的。金刚线下游主要为光伏硅片、磁性材料、蓝宝石、半导体等材料切割。目前光伏硅片是金刚线最大的下游应用市场,用于光伏晶硅切片的金刚线用量大,光伏硅片切割占当前金刚线总需求量的
90%以上。
1、我国金刚线行业的发展历程
2-240604152952b7.jpg [/uploads/ue
2024-06-04

光伏组件接线盒的演进及发展的有利、不利因素
光伏组件接线盒的演进及发展的有利、不利因素
2020 年以来,随着“碳中和”、“碳达峰”目标的提出,我国陆续推出《智能光伏产业创新发展行动计划(2021-2025
年)》《“十四五”可再生能源发展规划》等一系列政策,将大力发展以太阳能光伏发电、风电为主的新能源体系作为实现“双碳”目标的重要抓手,全面推进太阳能发电大规模开发和高质量发展,坚持集中式与分布式并举,加快建设光伏发电基地;由于光伏组件生产企业产能扩增与光伏装机量上升存在一定的时间性差异,行业短期内可能面临竞争加剧、产业链价格下降的挑战
2024-06-04

2024年DFBP产业链、规模及竞争格局市场占有率分析及预测
2024年DFBP产业链、规模及竞争格局市场占有率分析及预测
1、DFBP产业链结构分析
DFBP是一种属于芳香酮类的有机化合物,具有优异的热稳定性、抗化学腐蚀性和高反应活性,适合在高温或其他极端条件下使用,因此成为制造高性能材料的理想选择,被广泛应用于多种工业领域。
DFBP的上游产业链主要包括苯胺、对甲苯胺、氢氟酸、亚硝酸钠等化合物的原材料和中间体。这些原材料和中间体经过多个反应步骤,如傅克酰基化法反应等,最终形成有机合成试剂DFBP。其中,亚硝酸钠、无水氟化氢、氯、对氟苯甲酸等作为重
2024-05-29

目前我国民营检验检测机构的快速发展占机构总量比重的75%以上
目前我国民营检验检测机构的快速发展占机构总量比重的75%以上
1、检验检测行业概况分析
(1)、检验检测行业规模继续扩大
2022年,我国共有检验检测机构52,769家,同比增长1.58%,全年实现营业收入4,275.84亿元,同比增长4.54%。从业人员154.16万人,同比增长2.07%。共拥有各类仪器设备957.54万台套,同比增长6.36%,仪器设备资产原值4,744.75亿元,同比增长4.84%。2022年全年,共出具检验检测报告6.5亿份,同比下降5.02%,平均每天对社会出具
2024-05-29

2024年航空航天零部件制造业发展现状及竞争格局分析
2024年航空航天零部件制造业发展现状及竞争格局分析
中国航空航天制造产业链具有成熟的专业化分工体系,从上游的原材料供应,包括新型复合材料、金属合金等,到中游的航空航天装备制造(包括军用和民用飞机、无人机、卫星等),再到下游的整机集成和应用领域。行业上游提供必需的材料和元件,中游主要由国有大型企业及其内部配套企业组成,这些企业技术先进,具有强大的行业影响力。中游还包括专注于细分市场的科研院所和民营企业。下游则涉及到产品的集成总装及其在电子通信、定位和科学观测等多个领域的应用。这一产业链条表现出
2024-05-29

2024年电子音响行业发展趋势及重点企业市场占有率分析预测
2024年电子音响行业发展趋势及重点企业市场占有率分析预测
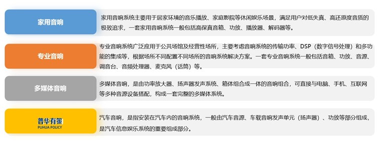
1、电子音响行业分类及概述
中国电子音响行业主要产品包括:耳机\塞(含无线耳机\塞等)、音箱(含智能音箱、有源音箱、蓝牙音箱、WI-FI
音箱、回音壁音箱、专业音箱等)、汽车多媒体机(含车载导航产品和车载视听设备)、光盘播放机(含 CD 机、VCD 机、DVD 机、BD
机等)、功放(含专业功放等)、麦克风、组合音响(含家庭影院等)、电子乐器、收音机、收录放音组合机(含 MP3、MP4、随身听等)等多种整机产品以及关键配套件。
电
2024-05-29

我国螺杆压缩机出口数量及出口金额逐年提升,但出口均价较低
我国螺杆压缩机出口数量及出口金额逐年提升,但出口均价较低
1、行业概述
压缩机是一种将气体压缩成高压气体的装置,其工作原理是利用机械作用力将气体压缩成更小的体积,从而提高气体的压力。根据不同的工作气体介质,压缩机又可细分为空气压缩机、工艺气体压缩机、冷媒压缩机,目前空气压缩机为市场主流产品,被广泛应用于机械、冶金、电子电力、医药、包装、化工、食品、采矿、纺织、交通等众多工业领域。随着全球经济的发展和下游应用领域的增加,空气压缩机市场发展潜力巨大,行业需求将持续增长。
2-24052Q555
2024-05-28

便携式DVD播放器中国出口量占全球市场销量比重50%以上
便携式DVD播放器中国出口量占全球市场销量比重50%以上
1、便携式DVD播放器的定义及特点
便携式DVD播放器是一种设计用于播放DVD光盘的小型、自足式电子设备,它集成了DVD光驱、显示屏、扬声器和电池,使得用户能够在没有固定电源或外部显示设备的情况下,随时随地观看DVD电影或其他DVD内容。这种设备通常体积小巧,便于携带,适合旅行、露营、车载娱乐或者供儿童在家中使用。
便携式DVD播放器的特点如下:
2-24052G63424918.jpg [/uploads/ueditor/202
2024-05-28

预计2028 年我国汽车变速器市场需求将增长至2,723.7 万台
预计2028 年我国汽车变速器市场需求将增长至2,723.7 万台
1、变速箱行业概况及分类
汽车变速箱是汽车传动系统的主要组成部分之一,是一套用于来协调发动机的转速和车轮实际行驶速度的变速装置,用于发挥发动机的最佳性能,其主要功用是在发动机转速和扭矩不变情况下,改变车辆的驱动力和行驶速度(换挡),从而使汽车能够实现倒退行驶、空挡以及换挡等功能。
(1)根据操作方式的差异,汽车变速器可分为手动变速器和自动变速器两大类;
(2)按照结构和原理的不同,自动变速器可以分为四种形式:机械式自动变
2024-05-27

电磁线行业相关代表企业产销量分析
电磁线行业相关代表企业产销量分析
电磁线行业是国民经济的基础性行业,为国民经济建设提供关键原材料。长期以来,我国电磁线行业以中低端常规产品为主,行业发展呈现“大而不强”的特点。相较于常规电磁线,微细线径、高耐温等级、复合绝缘结构以及特种性能电磁线属于高技术含量和高附加值产品,处于行业价值链的中高端环节。
近年来,在“一带一路”等国家战略的驱动下,我国不断加快推进结构性改革尤其是供给侧结构性改革,促进产品产业迈向中高端,传统产业不断加快转型升级,新兴产业快速崛起。电磁线作为国民经济的重要基础性
2024-05-27

预计2025年中国投影仪出口量突破1,000万台以上
预计2025年中国投影仪出口量突破1,000万台以上
1、智能投影行业基本概况
投影设备是一种将图像或视频数字信号通过显示芯片转换为光信号后,经过光学镜头投影到幕布上的智能设备。投影显示中光学引擎即光学系统是投影仪的核心部分,其工作状态直接影响着整机的性能。光学系统主要包含四个部分:
2-240524160405H8.jpg [/uploads/ueditor/20240524/2-240524160405H8.jpg]
综上所述,光学引擎通过这些关键部分的协同工作,将光源发出的光转化为
2024-05-25

汽车行业未来将更加注重可持续性、智能化和个性化需求的满足
汽车行业未来将更加注重可持续性、智能化和个性化需求的满足
1、汽车行业的发展历程
汽车行业从19世纪末起源至今,经历了多个关键发展阶段,每个阶段都伴随着技术创新、市场扩张、以及对社会经济深远的影响。以下是汽车行业发展的几个重要方面:
2-24052319222U59.jpg [/uploads/ueditor/20240523/2-24052319222U59.jpg]
综上所述,汽车行业的发展不仅是一部技术创新史,也是全球经济、社会文化变迁的缩影,其未来将更加注重可持续性、智能化和个性
2024-05-24

2024年我国在全球汽车零部件行业中市场占有率进一步提升
2024年我国在全球汽车零部件行业中市场占有率进一步提升
1、汽车零部件行业概述
汽车零部件行业是汽车工业发展的重要组成部分,是支撑汽车工业持续稳步发展的前提条件。汽车工业的竞争很大程度上是汽车零部件产品技术、品质和成本的综合竞争,在汽车产业全球化与转型升级的大背景下,汽车零部件行业地位愈发明显。按照应用系统分,汽车零部件可以分为传动系统、动力系统、悬挂系统、转向系统、电气系统等零部件。
2、全球汽车零部件行业发展概况分析
1)汽车零部件行业主要由发达国家主导
汽车零部件行业是汽车工业
2024-05-24

辅酶Q10行业进出口数量及金额分析
辅酶Q10行业进出口数量及金额分析
1、行业概述
辅酶Q10,英文名 CoenzymeQ10,简称
CoQ10,又称泛醌,是存在于人体所有细胞中的脂溶性抗氧化剂,能激活人体细胞和细胞能量的营养,具有提高人体免疫力、增强抗氧化、延缓衰老和增强人体活力等功能。辅酶Q10在营养保健、医药、美容化妆等方面应用广泛,可用于防治心脏病、高血压、糖尿病、急慢性肝炎、帕金森症等多种常见疾病,对心脏、肝脏和肾有良好的保健作用,被誉为“心脏的保护神”和“神奇营养素”。欧美日等发达国家已将人体中辅酶Q10的含量多
2024-05-23