

各类网络信息安全政策规划大力扶持
各类网络信息安全政策规划大力扶持
1、行业概况
(1)信息安全市场处于快速增长期,市场态势良好
根据国际标准化组织的定义,信息安全是指通过采取措施对信息系统的软硬件、数据及依托其开展的业务进行保护,使得它们不会由于偶然的或者恶意的原因而遭到未经授权的访问、泄露、破坏、修改、审阅、检查、记录或销毁,保证信息系统连续可靠地正常运行。在当今数字经济时代,随着
5G、云计算、大数据、物联网、AI
人工智能等新技术的快速发展和普及应用,信息数据开始成为驱动经济社会的发展的重要驱动力,一旦信息安全无法
2024-06-25

精铸成型结构件行业需求有望进一步提升
精铸成型结构件行业需求有望进一步提升
1、精密铸造行业的基本情况
铸造是指将熔融的金属浇入铸型,凝固后获得具有一定形状、尺寸和性能金属零件毛坯的成型方法。精密铸造是用精密造型方法获得精准尺寸铸件工艺的总称。相较于传统铸造工艺,精密铸造产出的铸件尺寸更加精确,适用于高端制造业领域。精密铸造主要包括熔模铸造、陶瓷型铸造、金属型铸造、压力铸造等,其中熔模铸造是较为常用的精密铸造方式,也称失蜡铸造,可以获得高精度、复杂、接近零件最后形状的产品,可不加工或经很少加工后直接使用。
熔模铸造作为一种先进
2024-06-24

消费结构调整带动含乳饮料行业逐步向健康化转变
消费结构调整带动含乳饮料行业逐步向健康化转变
从上世纪 80
年代开始,我国含乳饮料开始起步,凭借丰富的口味、兼具营养的特点,以及满足多样化消费场景的市场定位,再经过各大食品饮料企业的长期精心培育,使含乳饮料逐步从食品饮料行业中脱颖而出,发展成为我国饮料行业中一个重要的细分领域,市场规模不断扩大。不断提高的消费能力,使得消费者不仅关注饮料口感,也开始注重饮料的营养性和健康性。而以含乳饮料和植物蛋白饮料为代表的健康型饮料,由于兼具营养和口感,满足了新型的消费需求,日益受到消费者的喜爱。随着人们健
2024-06-24

ODM/OEM厨房小家电行业技术特点及竞争格局重点企业
ODM/OEM厨房小家电行业技术特点及竞争格局重点企业
厨房小家电是围绕家庭烹饪场景的家用电器,包括空气炸锅、煎烤器、多功能锅等,是小家电的重要品类,随着生活水平的改善,居民健康饮食需求逐步释放,厨房小家电个性化、智能化、多功能产品持续涌现,可高效、快速地满足人们追求健康安全、高品质的生活需求。在食品健康安全日益重视、“懒人经济”
“趣味生活”等理念兴起的背景下,厨房小家电产品受到消费者极大青睐,市场需求加速释放。
1、厨房小家电行业技术特点
(1)温控精准度
温控精准度是指小家电产品温
2024-06-24

放射性共伴生矿产资源综合利用行业发展情况及趋势
放射性共伴生矿产资源综合利用行业发展情况及趋势
1、放射性共伴生矿产资源综合利用行业概述
放射性共伴生矿一般指含有较高水平天然放射性核素浓度的共伴生矿,如稀土矿和磷酸盐矿等,较为常见的资源类型包括独居石等稀土矿、钼矿、钽/铌、锆/钛等,中国铀业当前主要从事独居石及铀钼矿的综合利用业务,除回收利用天然铀外,主要产出产品包括氯化稀土和四钼酸铵等。
稀土和钼加工产业链各主要环节
2-2406211F203558.jpg [/uploads/ueditor/20240621/2-2406211F
2024-06-22

新型钛电极材料替代传统电极是未来电极材料的发展趋势
新型钛电极材料替代传统电极是未来电极材料的发展趋势
1、钛电极行业概况
电解技术是利用电化学的方式通过阴阳极电解各种盐溶液,从而制备新材料(金属材料、有机材料等)新技术,如电解铜箔、铝箔、湿法冶金电解提取镍钴铜锌金属、电解氯化钠溶液形成次氯酸钠进行杀菌消毒、电解水制氢以及各类有机化合物的电合成等,电解所产生的产品是国民经济中重要的原材料。钛电极材料是电解过程中的关键核心部件,其性能和电极结构直接影响着电解过程能耗的高低、电解产品的纯度、品质及产量,直接影响下游企业的生产环境好坏及生产成本的高
2024-06-21

金属玻璃封接行业重点企业及细分市场前景
金属玻璃封接行业重点企业及细分市场前景
1、金属玻璃封接产业链分析
金属玻璃封接行业上游主要是铁合金、可伐合金、特种玻璃粉等原材料的供应商;行业下游是锂原电池、军用热电池、连接器制造商、高性能防务装备制造商等,特种金属玻璃封接对于我国实现国防装备、通信装备及航空航天装备的国产化替代具有关键作用,而下游行业发展对金属玻璃封接行业的发展也产生直接影响。
2-240621110542143.jpg [/uploads/ueditor/20240621/2-240621110542143.jpg]
2024-06-21

高端电解成套装备国产化需求迫切,推动行业技术发展
高端电解成套装备国产化需求迫切,推动行业技术发展
1、电解成套装备行业概况
电解成套装备目前主要是电解铜箔成套装备,电解铜箔成套装备是指电解铜箔生产所需的一整套关键设备,主要由阴极辊、生箔一体机、表面处理机和溶铜系统等部分组成,其中,阴极辊是高端铜箔生产的关键核心装备。近年来,因电解铜箔下游应用领域持续发展变化,核心设备及操作尚未形成统一的标准。主要设备阴极辊、生箔一体机、表面处理机及溶铜系统等都是非标设备,各家铜箔企业的设备结构和操作技术要点存在一定程度的差异。
在阴极辊的供给端,201
2024-06-21

产业政策为橡胶助剂行业发展提供政策支持,引导行业健康发展
产业政策为橡胶助剂行业发展提供政策支持,引导行业健康发展
1、橡胶助剂行业概况
橡胶助剂是在天然橡胶或合成橡胶加工成橡胶制品过程中添加的一系列精细化工的总称,用于赋予橡胶制品使用性能、保证橡胶制品的使用寿命、提高橡胶的加工性能等。橡胶助剂可通过与生胶进行科学配比,赋予橡胶制品高强度、高弹性、耐老化、耐磨耗、耐高温、耐低温、消音去味等性能,在橡胶工业中扮演着不可或缺的角色,是橡胶工业必不可少的新材料。
根据中国橡胶工业协会数据,在橡胶助剂行业中近90%的橡胶助剂应用与汽车相关,其中约70%的
2024-06-21

产业政策对预分散橡胶助剂业内企业发展的影响
产业政策对预分散橡胶助剂业内企业发展的影响
预分散橡胶助剂是按“绿色化工”新概念所开发的一类新型橡胶功能助剂,是对传统的橡胶助剂进行全面升级换代的一类新产品,符合国家产业发展政策。因此,良好的政策环境将进一步推动我国预分散橡胶助剂行业的发展。
1、预分散橡胶助剂行业概况
预分散橡胶助剂也称为预分散橡胶母胶粒,预分散橡胶助剂是以聚合物(一般是EPDM、SBR、NBR、EVA)为载体,加入传统橡胶助剂(通常为粉状)和软化剂等,通过特殊工艺将传统橡胶助剂预分散到聚合物中,得到一定浓度的均匀预分散
2024-06-20

精密电子零组件行业竞争格局及相关企业
精密电子零组件行业竞争格局及相关企业
精密电子零组件是指加工工艺、性能要求较高,广泛应用于各类电子产品的物理组件,通常体积较小、精度较高、具有特定功能。精密电子零组件是电子信息产业的重要组成部分,也是汽车、家用电器、消费电子、仪器仪表、专用设备等终端产品发展的基础。近年来,国家陆续出台的一系列鼓励精密电子零组件及相关行业的政策和法规,促进了该行业及相关行业的健康快速发展,为国内企业的持续经营并做大做强提供了良好的政策和市场环境。
2-240619155FQ21.jpg [/uploads/u
2024-06-19

光伏热场碳纤维保温材料行业市场需求及发展趋势预测
光伏热场碳纤维保温材料行业市场需求及发展趋势预测
1、光伏热场概述
光伏热场系统是光伏晶硅制造的主要场所,根据生产晶硅种类的不同,可分为单晶拉制炉热场系统和多晶铸锭炉热场系统,单晶拉制炉热场系统主要用于光伏级单晶硅长晶、拉制过程,多晶铸锭炉热场系统用于光伏级多晶硅铸锭。生产单晶硅和多晶硅需要将硅料温度保持在1,400℃以上且保持合理的炉内温度分布,热场温度及分布会显著影响晶硅的生长效率和品质,因此光伏热场系统对保温材料的热稳定性和使用温度要求极高。常见的有机保温材料、无机保温材料和金属保温材
2024-06-18

汽车非轮胎橡胶零部件行业发展现状及细分市场趋势前景预测
汽车非轮胎橡胶零部件行业发展现状及细分市场趋势前景预测
1、汽车非轮胎橡胶零部件行业界定及细分产品
橡胶制品种类和规格繁多,根据《国民经济行业分类》(GB/T4754-2017),橡胶制品业(C291)主要分为七个子行业,分别为轮胎制造、橡胶板管带制造、橡胶零件制造、再生橡胶制造、日用及医用橡胶制品制造、运动场地用塑胶制造和其他橡胶制品制造。橡胶零部件行业是橡胶制品行业的重要组成部分,所属行业产品属于现代工业机械的基础零部件,广泛应用于汽车、电子电气、工业机械、石油化工、医疗、轨道交通、航空
2024-06-18

国内外体外诊断发展历程及竞争格局代表企业
国内外体外诊断发展历程及竞争格局代表企业
体外诊断(In Vitro
Diagnostics,IVD),是指在人体之外对人体的样品(如血液、体液、组织等)进行检测,通过人体样品和试剂在人体之外进行反应,帮助医生获取临床诊断信息的技术。
根据检测原理、检测条件及应用场景等,体外诊断产品可以分为 POCT、生化诊断、免疫诊断、分子诊断、血液诊断、体液诊断、微生物诊断。
体外诊断技术在现代医学诊断中具有举足轻重的地位,被誉为“医生的眼睛”,其临床应用包含了疾病预防、临床诊断、治疗方案选择、疗效评
2024-06-18

2024年航空装备制造行业概况及主要趋势
2024年航空装备制造行业概况及主要趋势
航空装备是现代工业的重要组成部分,涵盖了飞机、航空发动机以及航空设备与系统三大核心领域。这些领域不仅在技术上高度复杂,而且在国家经济、社会发展和国家安全方面都具有至关重要的作用。航空装备制造是航空装备产业链的关键环节,主要包括航空部件制造、航空装备整机以及航空地面装备等。
航空装备从终端用途分类,可分为军用与民用两类。两类装备对产品性能要求有一定的差别,但在设计制造及技术研发上存在很多的通用性、共享性。纵观航空工业发展历史,许多新技术、新机型的研发及
2024-06-17

“十五五时期”橡胶履带行业下游细分市场需求及前景预测
“十五五时期”橡胶履带行业下游细分市场需求及前景预测
1、全球橡胶履带行业发展现状
20 世纪 60
年代,日本橡胶企业普利司通率先开发了橡胶履带并应用于水稻收割机械上,最初是为了解决农用联合收割机金属履带作业时易被稻草、麦秆和泥土堵塞,且路面移动时会对沥青和混凝土路面造成破坏,橡胶轮胎易在水田中打滑等问题。由于橡胶履带比重轻,使履带式收割机的接地比压减小,便于在稻田中工作,从而使水稻机械化收割得以推广。
橡胶履带具有通过性能好、接地比压小、抗振动、噪声低、不损坏路面等优点,极大地扩展了履
2024-06-17

2026年全球微藻DHA和ARA的市场容量将达到12.26亿美元
2026年全球微藻DHA和ARA的市场容量将达到12.26亿美元
1、营养素产业发展概况
根据联合国粮农组织发布的《2021年世界粮食安全和营养状况》,从全球看,2020年五岁以下儿童中有22.0%(1.492亿)发育迟缓,6.7%(4540万)消瘦。到2030年,国内健康服务业规模将超过16万亿元,预计我国营养素及健康解决方案的需求将持续增长。
营养强化剂是指为了增加食品的营养价值而加入到食品中的天然/人工合成的营养素。营养素是具有特定生理作用,能维持机体生长、发育、活动、繁殖及正常代谢
2024-06-15

汽车铝合金零部件符合汽车零部件轻量化发展方向
汽车铝合金零部件符合汽车零部件轻量化发展方向
铝合金作为应用最广的汽车轻量化材料,将充分受益于汽车轻量化趋势,单车用铝量提升空间较大。在国家各项支持政策推动下,我国新能源汽车销量高速增长,2023 年销量达
949.50 万辆,同比增长 37.9%,渗透率达到
31.6%。新能源汽车的销量高速增长带动铝合金副车架渗透率的持续提升。此外,随着国内拓普集团、航特装备、万安科技等多家自主零部件供应商布局铝合金副车架产能,供给端产能释放以及技术工艺升级带动降本,铝合金副车架将实现对钢制副车架的进一步替
2024-06-15

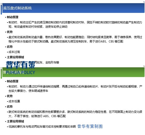
液压盘式制动系统渗透率将不断提升
液压盘式制动系统渗透率将不断提升
1、液压盘式制动系统行业概况
安全性是乘用交通工具的首要考量因素之一,制动系统为摩托车、电动两轮车、全地形车等交通工具上的一个必备配置,以摩托车为例,摩托车液压盘式制动系统由制动主缸、制动钳、制动管、ABS/CBS、制动盘等组成,摩托车制动力借助制动油管,按照制动主缸-ABS-制动钳的路径传导。制动系统根据作用原理的不同可分为鼓式制动系统与盘式制动系统两种。相比鼓式制动系统,盘式制动系统具有结构紧凑、制动性能稳定、散热效果更好、易于匹配
ABS 与 CBS
2024-06-14

板式家具机械行业发展现状及市场占有率分析
板式家具机械行业发展现状及市场占有率分析
1、全球板式家具机械行业发展现状分析
现代家具机械起始和发展于欧洲,目前德国、意大利和中国是世界领先的家具机械生产国家。德国作为板式家具机械最大的生产国和出口国,其在国际市场上的竞争地位和技术水平都要显著高于其他国家和地区,生产的封边机、裁板锯、数控钻等家具制造设备主要销往欧洲、南北美洲、中国等国家和地区,代表企业有豪迈集团(HOMAG)和伊玛谢林(IMASchelling),其中德国豪迈集团是全球板式家具机械的龙头企业。意大利也是板式家具机械生产制
2024-06-14