

炭黑应用领域将不断深化,炭黑下游市场规模仍将持续扩大
炭黑应用领域将不断深化,炭黑下游市场规模仍将持续扩大
1、炭黑行业发展历程
(1)全球炭黑行业发展概况
1892年,美国发明了天然气制造槽黑(槽法炭黑)技术,标志着近现代炭黑工业的开始。起初,炭黑主要作用于着色,到了20世纪初期,随着橡胶工业的兴起,炭黑的应用范围逐渐扩大。橡胶和炭黑的结合可以增加橡胶的强度、硬度和耐久性,同时也可以降低橡胶的成本。因此,炭黑的需求量也随之增长,现代炭黑工业正式步入高速发展轨道。
20世纪中期,油炉法新工艺炭黑的生产技术崛起,炭黑的生产技术得到了进一步的改
2024-07-13

运营渠道逐渐多元化,品牌独立站为跨境电商创造新增长空间
运营渠道逐渐多元化,品牌独立站为跨境电商创造新增长空间
跨境电商作为近年来新出现的贸易方式,相关政策的制定也经历了从无到有、从被动到主动的转变。近年来,我国密集出台了多项支持跨境电商行业发展的政策,并针对通关、税收、支付、海外仓建设等关键环节出台了相应配套措施。相关法律法规和行业政策的出台和实施为跨境电商行业营造了良好的政策环境,有助于出口跨境电商相关企业持续健康发展
1、跨境电商行业基本情况
跨境电商,即“跨境电子商务”,是指通过电子商务平台达成交易、进行电子支付结算,并通过跨境电商物流
2024-07-12

5G时代的来临成为IDC增长具有确定性的稳定因素
5G时代的来临成为IDC增长具有确定性的稳定因素
数据中心作为各个行业信息系统运行的物理载体,已成为经济社会运行不可或缺的关键基础设施,在数字经济发展中扮演至关重要的角色。国家高度重视数据中心产业,近年来出台了一系列方案政策,加强数据中心基础设施建设,推动数据中心产业发展,同时通过“双碳”、“新基建”、“东数西算”等政策指引,促进数据中心向集约化、绿色化、高效化方向转型。受多重叠加产业政策影响,预计未来数据中心产业仍将保持增长态势,而集约化、绿色化、高效化将驱使相关技术不断创新,国内数据中心布
2024-07-12

锂离子电池应用场景不断扩展、市场需求空间大
锂离子电池应用场景不断扩展、市场需求空间大
中国锂离子电池产业经过十多年的发展,目前已经形成了从矿石、上游原材料、锂离子电池生产到下游应用的完整产业链,形成了庞大的锂离子电池产业体系。但是从整体上看,国内的行业技术开发常常受限于基础材料、基础技术的研发,行业内多数企业缺乏新产品的开发经验,创新能力不足,低端化、跟随性、重复性投入较多,技术的储备有所滞后。国内整体的科研基础、产品配套环境以及人才储备等方面与国外同行尚有一定的差距,行业整体技术水平有待提高。国内现有相关企业如下:
2-240G2
2024-07-12

轻型电动车智能换电行业市场总体规模处于高速增长状态
轻型电动车智能换电行业市场总体规模处于高速增长状态
1、电动两轮车换电概述
电动两轮车为满足商户或居民短距离出行需求的便捷性交通工具。传统的两轮车便捷出行市场具有存量大,更新换代快,同时集中于下沉市场的特点,行业整体呈现出锂电池替代铅酸电池的发展趋势,电动两轮车电池的市场占有率不断提升。同时,电动两轮车因其轻便、节能、经济的特点,在解决“最后一公里”上具有显著优势,近年来随着快递、外卖行业的蓬勃发展,国内即时配送市场发展迅速,骑手数量不断增多,换电设施更加完善,换电服务渗透率不断提升,电动两
2024-07-11

2024年粪便检验行业市场调研及发展趋势预测报告
2024年粪便检验行业市场调研及发展趋势预测报告
1、粪便检验概述
粪便是食物在体内被消化吸收营养成分后剩余的产物。粪便成分主要有:
①水分,约占
75%;②未被消化的食物残渣,如淀粉颗粒、肉类纤维、植物细胞、植物纤维等;③已被消化但未被吸收的食靡;④消化道分泌物,如胆色素、酶、黏液和无机盐等;⑤分解产物,如能基质、粪臭素、脂肪酸等;⑥肠壁脱落的上皮细胞;⑦细菌,如大肠埃希菌和肠球菌等。
粪便的产生与排出会经过胃、小肠(十二指肠、空肠、回肠)、大肠(盲肠、阑尾、结肠、直肠)和肛门等消化道
2024-07-11

日用陶瓷专业设备行业向着智能化、环保化、高端化和国际化发展
日用陶瓷专业设备行业向着智能化、环保化、高端化和国际化发展
日用陶瓷机械行业属于智能制造行业,随着智能制造不断发展,我国智能制造装备行业快速发展,相关企业注册量增速迅速。数据显示,2023年我国智能制造装备新增相关企业
8万多家,保持快速增长。近年来,国内一批关键技术装备取得了新的突破,推出了诸多智能化、自动化、绿色化水平较高的整线、单机技术装备。但是在取得发展成果的同时,我国陶瓷机械行业依然存在集中度较低的问题,大多数中小企业产品存在稳定性差、生产规模化与集约化程度较低的问题,低端陶瓷机械装
2024-07-10

2024-2030年永磁铁氧体材料行业细分市场分析及投资前景预测报告
下游市场对节能产品的旺盛需求将拉动永磁铁氧体材料行业快速发展
永磁铁氧体材料是以铁红(或铁鳞)及碳酸锶(或碳酸钡)为主要原料,通过陶瓷工艺制造而成的具有单轴各向异性的六角结构的化合物。按照适用的下游成型工艺不同,永磁铁氧体材料可以大致分为烧结和粘结两类;按照销售品类划分,烧结分为粗粉和细粉,粘结分为压延、注塑和挤出。永磁铁氧体材料不仅具有宽磁滞回线、高矫顽力、高剩磁等特性,也具有电阻率高、稳定性好、耐环境变化强、原料来源丰富、性价比高、工艺成熟等优势,因此是一种应用广泛的基础功能材料。
1、
2024-07-10

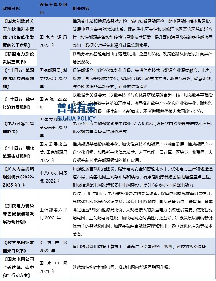
地下电缆数智化行业发展态势及相关企业分析
地下电缆数智化行业发展态势及相关企业分析
电力行业要求高、专业性强、安全保密性强、信息化依赖程度高。在电力体制改革层面,近年来,国家陆续出台一系列法律法规,深化电力体制改革,进一步放开民营企业市场准入,精简市场准入审批事项,逐步向社会资本开放售电等业务、大力倡导电力产业信息化与工业化深度融合,鼓励引导电力与云计算、大数据、人工智能等新一代信息技术融合发展,推动电力产业智能化和信息化升级。
2-240F9155A0441.jpg [/uploads/ueditor/20240709/2-240
2024-07-09

我国特种气体行业有望迎来全面发展阶段
我国特种气体行业有望迎来全面发展阶段
工业气体被喻为“工业的血液”,是现代工业的基础原材料,在国民经济中有着重要的地位和作用。工业气体广泛应用于集成电路、显示面板、LED、光伏等电子半导体领域,以及高端装备制造、生物医药、新能源、化工、冶金机械、船舶建材等众多行业,对国民经济的发展有着战略性的支持作用。我国工业气体市场的参与主体主要包括林德气体、美国空气化工、法国液化空气、日本酸素等国际工业气体企业,以及久策气体、科利德、金宏气体、侨源股份、华特气体、和远气体、广钢气体、中船特气、凯美特气等本
2024-07-09

医学影像行业将继续保持较快发展
医学影像行业将继续保持较快发展
1、医学影像行业发展情况
医学影像行业的起源可以追溯到200年前,18世纪德国科学家伦琴发现了X射线,并拍摄了第一张X射线胶片。第二年X射线便开始应用于医学临床,此后利用X射线成像诊断原理,在医学界逐渐发展成为一门独立的放射技术学科,诞生了医学影像行业。
从20世纪80年代开始,医学成像技术有了突飞猛进的发展,相继出现了磁共振影像技术(MRI)、超声诊断技术(US)、计算机射线成像技术(CR)、数字射线成像技术(DR)等新的影像诊断技术。
直至今日,在医院
2024-07-09

生命科学科研服务行业产业链结构及细分市场竞争格局情况
生命科学科研服务行业产业链结构及细分市场竞争格局情况
1、生命科学科研服务行业产业链结构分析
生命科学科研服务行业是重要的基础科研支持部门,集中人才、高科技含量、产业附加值高,为高校、科研机构、医院和生物医药企业等提供多种产品和服务,包括科研工具、技术服务和解决方案。主要服务包括提供试剂、仪器、耗材,以及专业技术支持、信息交流、科技培训和技术咨询等,以促进科研工作的高效进行,为生命科学研究和技术创新提供重要支持。
从产业链来看,生命科学科研服务业上游供应商包括实验仪器材料及零部件供应商、科
2024-07-05

食品和饮料加工设备产业链、发展趋势、重点企业及市场规模预测
食品和饮料加工设备产业链、发展趋势、重点企业及市场规模预测
1、全球食品和饮料加工设备行业市场规模预测
食品和饮料加工设备是指用于生产各种食品和饮料的设备,一般由许多设备组成生产线加工各种食品和饮料。食品和饮料加工过程原料和产品种类繁多,加工处理对象的性质存在差异,加工产品规格要求不一,某些品种生产存在季节性、区域性的特点,决定了食品和饮料加工机械与设备的种类也必然极其繁多。
目前主要按两种方式进行分类:成品加工设备和原材料预处理设备。成品加工设备涉及不同类型半成品和成品的加工处理,主要包
2024-07-05

锻造行业下游细分市场应用现状及前景展望
锻造行业下游细分市场应用现状及前景展望
锻造与铸造、机加工、焊接、粉末冶金等其他金属成型工艺相比,锻造工艺能够通过改变金属显微组织来优化金属性能,提供其他金属加工工艺无法比拟的结构完整性,还能够为锻件提供更高的方向韧性和最佳的金属纹理流线。因此,锻造而成的锻件产品具有承载高、寿命长、严苛工作条件适应性强的特点,可以广泛应用于风电、化工、机械、船舶、核电、航空航天、军工等行业。
1、下游细分市场应用现状及前景预测
锻件产品作为装备制造业所必须的关键基础部件,其下游主要为风电、化工、机械、船舶
2024-07-03

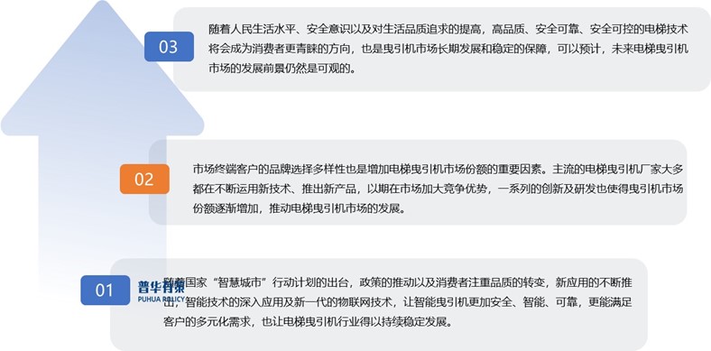
曳引机行业发展现状、趋势、竞争格局及下游市场空间及规模
曳引机行业发展现状、趋势、竞争格局及下游市场空间及规模
1、曳引机行业发展现状
曳引机,可以称为电梯的“心脏”,已经经历了一个多世纪的发展。曳引机是电梯的主拖动装置,驱动电梯的轿厢和对重装置作上下运动。因电梯速度、载荷等的不同,曳引机也已发展成为交流、直流驱动,有齿轮、无齿轮传动的多品种规格产品,最早是以有齿蜗轮蜗杆为主,现在的曳引机企业主要生产的机型以永磁同步无齿轮为主,市场上主推的机型也以永磁同步无齿轮为主。随着科技进步的不断完善,电梯行业向着智慧、绿色不断发展,对曳引机也提出了新的挑战
2024-07-02

新能源电驱动系统行业发展趋势、下游细分市场规模及空间前景
新能源电驱动系统行业发展趋势、下游细分市场规模及空间前景
1、新能源电驱动系统行业细分产品特点及应用分析
新能源动力系统可以分为电驱动系统和电源系统。电驱动系统包括驱动电机、电机控制器和减速器,电驱动系统是新能源车辆的核心,新能源车辆通过电驱动系统实现动力的输入和控制,具体情况如下:
电驱动系统主要产品及应用情况
2-240F1195Z0302.png [/uploads/ueditor/20240701/2-240F1195Z0302.png]
以新能源车辆为例,与传统燃油车相比,其
2024-07-02

2024-2030年电力行业细分市场研究及投资前景趋势预测报告
电力行业下游细分市场分析及前景
1、电力行业产业链分析
电力行业产业链上游为发电,主要包括火力发电(煤等可燃烧物)、太阳能发电、大容量风力发电技术、核能发电、水利发电等;中游为输电、输电及配电、供电、售电,下游为用电。
电力行业产业链结构图
2-240F119440NU.jpg [/uploads/ueditor/20240701/2-240F119440NU.jpg]
截至2023年12月底,全国累计发电装机容量约29.2亿千瓦,同比增长13.9%。其中,太阳能发电装机容量约6.1亿
2024-07-02

经济转型和产业升级促进了我国助剂行业下游细分市场前景更为广阔
经济转型和产业升级促进了我国助剂行业下游细分市场前景更为广阔
1、助剂行业的发展及分类
20世纪初,伴随涂料行业的发展,助剂首次被引入乳液聚合领域。随着涂料在不同工业领域应用的拓展,对涂料提出了各种不同的要求。为解决涂料在生产及应用中碰到的技术问题,助剂行业不断涌现新技术、新产品。同时,随着世界经济的日新月异,新产业的出现(如复合材料、光伏、风能)、原产业的技术革新(如合成革领域、农业化学品),都给助剂产品的应用带来了新的机遇。目前,在涂料、油墨、复合材料、胶粘剂等领域中,助剂得到了广泛的应
2024-07-02

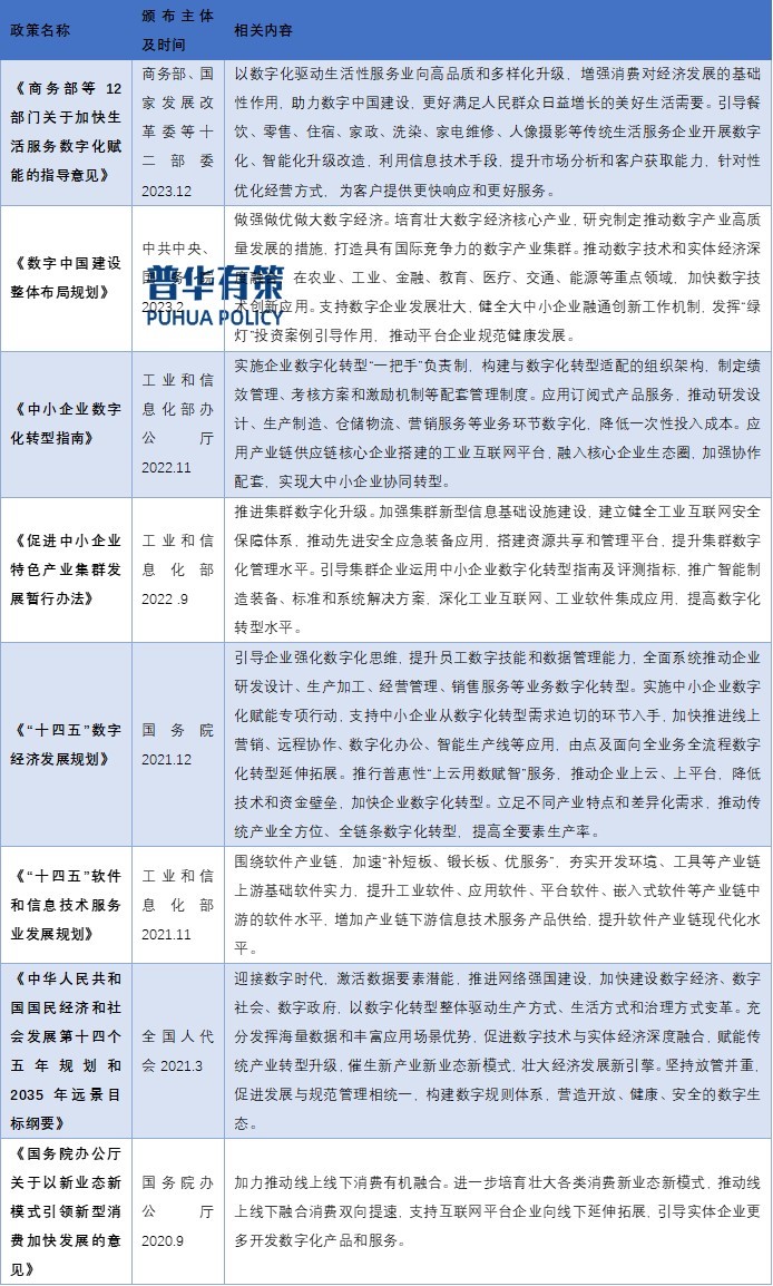
多重政策颁布与实施有利于服装数字化市场需求前景
多重政策颁布与实施有利于服装数字化市场需求前景
1、服装数字化市场概况
对于服装企业来说,数字化是指企业通过互联网、大数据及物联网等数字化技术,对管理模式、业务模式和商业模式进行系统性的、全面的变革,从而实现智慧管理和多样化营销。
基于产业链较长、企业业态丰富的行业特点,服装行业数字化主要包括四个层面:一是进销存数字化,包括商品管理、销售管理、采购管理、库存管理等,旨在解决服装产品 SKU
繁多、产品更新快所带来的线下管理难度高、效率低、滞后严重的痛点;二是生产数字化,涵盖生产流程管理、外
2024-07-01

智能可穿戴设备行业五大主要发展趋势
智能可穿戴设备行业五大主要发展趋势
1、智能可穿戴设备的定义及特征
智能可穿戴设备指可以直接穿在身上,或是整合到用户的衣服或配件的一种便携式智能设备,它是基于人体自然能力或环境能力,通过内置传感器、无线通信、集成芯片、多媒体技术等实现用户信息交互、人体健康监测、健康放松及生活娱乐等功能的智能设备。
智能可穿戴设备是物联网技术、移动互联网、云存储技术和大数据技术不断融合创新的最佳载体,具有可穿戴性、可移动性、可持续性、可交互性以及简单操作性五大基本特征,各个特征的具体内涵如下表所示:
2-
2024-07-01