

我国口腔医疗服务行业市场化和民营化程度不断提升
我国口腔医疗服务行业市场化和民营化程度不断提升
1、口腔医疗服务行业基本情况
我国口腔医疗服务行业的市场经营主体,分为公立口腔医疗机构和民营口腔医疗机构。其中,公立口腔医疗机构分为综合医院口腔科和口腔专科医院,民营口腔医疗机构分为连锁式口腔门诊或连锁式口腔专科医院和个体口腔诊所。
我国口腔医疗服务行业的市场经营主体
2-240PH00II06.jpg [/uploads/ueditor/20240807/2-240PH00II06.jpg]
(1)我国口腔医疗服务行业格局呈现分散化
2024-08-08

我国水运数字化转型提速,智慧水运市场迎来较大的发展空间
我国水运数字化转型提速,智慧水运市场迎来较大的发展空间
随着移动互联、物联网、大数据、人工智能、云计算、区块链等创新技术的蓬勃发展和普及,新兴技术在水运业的运用也越来越广泛,行业逐渐向信息化、数字化、智能化发展。水运产业存在数据离散、安全性要求高等特征,客户对运输服务的效率、准确性、智能化方面的要求越来越高,将数字化转型与航运特点相结合,是掌握数字化水运发展的重点和关键。
智慧水运是指将自动化技术、信息技术、通信技术、数字化和智能化技术综合应用于水运交通管理领域,建立实时、准确、高效的水运交
2024-08-08

我国高端特种电子树脂目前还处于供不应求的状态
我国高端特种电子树脂目前还处于供不应求的状态
特种电子树脂行业与宏观经济和下游应用行业的景气变化保持正相关,季节性特征并不明显。同时,特种电子树脂行业具有一定的区域性,企业分布偏向于能够与上下游配套企业形成产业集聚效应。特种电子树脂行业企业的地区分布主要集中于长三角及珠三角地区,该地区是电子工业产业链的主要聚集地,这与我国经济发展的地区差异以及下游产业主要集中在上述地区有着密切的关联度。
1、行业发展基本情况
酚醛树脂是由酚类化合物与醛类化合物经缩聚反应而制得的一大类合成树脂。酚醛树脂特有
2024-08-08

伴随着我国消费升级,中高端纺织机械装备需求日益上升
伴随着我国消费升级,中高端纺织机械装备需求日益上升
1、行业概况
纺织机械是指应用在纺织工艺各个环节中,把天然纤维或化学纤维加工成为纱、丝、绳、织物及其色染制品等纺织品所需要的各种机械设备,广义的纺织机械还包括服装机械及纺织衍生机械。纺织机械设备种类多,涵盖了从纤维织造到纺织品制造过程中的所有加工设备,具体包括化纤机械、纺纱机械、织造机械、染整机械、非织造机械、服装机械六大类。
(1)全球纺织机械行业的市场概况
纺织行业发展历史悠久,但直到 18
世纪后半叶,动力纺织机械才首先诞生于西欧
2024-08-07

血液净化行业发展趋势及行业主要玩家分析
血液净化行业发展趋势及行业主要玩家分析
1、血液净化行业发展现状
(1)终末期肾病概览
终末期肾病(end stage renal disease, ESRD)指各类慢性肾病(Chronic Kidney
Disease,CKD)进展至终末阶段,肾功能不可逆转性衰竭的病理状态,即尿毒症、肾衰竭,一般认为当肾小球滤过率下降至15ml/(min·1.73m²)以下时即可诊断。当慢性肾脏病达到第5期时就进入到了终末期肾病阶段,最常见的三大病因是慢性肾炎、糖尿病肾病和高血压肾动脉硬化,其中糖尿病肾
2024-08-07

生物柴油应用范围扩大,产需两端同步增加推动市场规模持续增长
生物柴油应用范围扩大,产需两端同步增加推动市场规模持续增长
1、生物柴油产业概况
生物柴油是指植物油(如菜籽油、大豆油、花生油、玉米油、棉籽油等)、动物油(如鱼油、猪油、牛油、羊油等)、废弃油脂或微生物油脂与甲醇或乙醇经酯转化而形成的脂肪酸甲酯或乙酯。生物柴油具有环保性能好、发动机启动性能好、燃料性能好、原料来源广泛、可再生等特性。大力发展生物柴油对经济可持续发展、推进能源替代、减轻环境压力、控制城市大气污染具有重要的战略意义。
石油、煤和天然气是当今最主要的化石能源,而这些能源可探明的储
2024-08-06

智慧水利行业具有广阔的市场空间:2025年市场规模超过两百亿
智慧水利行业具有广阔的市场空间:2025年市场规模超过两百亿
1、智慧水利行业发展阶段
自上世纪 70
年代,我国水利信息化建设经过“信息化起步”、“金水工程”、“数字水利”等阶段,现已迈入“智慧水利”的全新发展阶段。国家“十四五”规划纲要已明确提出“构建智慧水利体系,以流域为单元提升水情测报和智能调度能力”,同时,水利部先后出台一系列文件,进一步明确了推进智慧水利建设的时间、路径和任务规划,并细化明确了具体要求和措施。
我国已迈入“智慧水利”的全新发展阶段
2-240P61226491
2024-08-06

石油压裂支撑剂行业发展现状、市场需求、发展前景及竞争格局分析
石油压裂支撑剂行业发展现状、市场需求、发展前景及竞争格局分析
1、石油压裂支撑剂行业的市场发展情况
目前,全球压裂支撑剂市场处于快速发展阶段,其需求量和产能都在迅速增长。支撑剂被压裂液带入并固定在压裂地层的裂隙中,从而有效地将油气导入油气井,大幅度提高油气产量并延长油井寿命。目前,市场上的支撑剂主要包括石英砂、陶粒和树脂覆膜支撑剂,但石英砂和陶粒的应用更为广泛,主要原因是这两种支撑剂的价格较为便宜,生产成本较低,因此被大多数油气田所采用。
目前,全球压裂支撑剂市场的主要供应商包括哈里伯顿公
2024-08-06

PCB图形转移设备行业技术趋势及主要玩家分析
PCB图形转移设备行业技术趋势及主要玩家分析
PCB图形转移设备是PCB制造的核心装备之一,属于装备制造领域,处于产业链中游,对应的上游为装备零部件供应商,下游为PCB生产制造商以及各PCB应用行业。
2-240P611530W54.jpg [/uploads/ueditor/20240806/2-240P611530W54.jpg]
资料来源:普华有策制图
1、行业概述
印制电路板(PCB)是电子元器件的支撑体,也是电子元器件电气相互连接的载体,主要功能是使各种电子零组件形成预定电路
2024-08-06

食品专用设备行业产业链关系及影响、驱动因素、发展趋势
食品专用设备行业产业链关系及影响、驱动因素、发展趋势
食品专用设备主要是指把食品原料加工成食品过程中所应用的机械设备和装置。食品专用设备可以分为食品加工机械、包装设备两大类,其中食品专用设备主要可分为液态包装及乳制品装备、酿酒装备、肉类加工装备、饮料装备、烘焙糖制品装备、调味品装备、食品安全检测装备等类别。包装是商品进入流通领域的必要条件,而包装设备是实现产品包装的主要手段。按照工序划分,包装设备可以划分为成型装填封口系列设备、捆扎码垛缠绕系列设备、贴标打码系列设备、智能包装生产线及其他设备五
2024-08-06

软件和信息技术服务业发展概况及发展趋势
软件和信息技术服务业发展概况及发展趋势
1、软件和信息技术服务业发展概况
软件与信息技术服务业是指利用计算机、通信网络等技术对信息进行生产、收集、处理、加工、存储、运输、检索和利用,并提供信息服务的业务活动。软件和信息技术服务业是发展数字经济的基础,是加快建设现代产业体系的重要支撑。“十四五”期间,国家加大在软件和信息技术服务业的政策扶持力度,陆续出台了《新时期促进集成电路产业和软件产业高质量发展的若干政策》、《“十四五”软件和信息技术服务业发展规划》等政策文件。在国家政策的大力支持下,我国
2024-08-05

媒体融合进一步深化发展成为媒体数字化未来发展趋势之一
媒体融合进一步深化发展成为媒体数字化未来发展趋势之一
1、媒体行业数字化概况
媒体行业数字化是指基于人工智能、大数据、云计算等技术手段,利用先进的算法和模型,对媒体内容、用户行为等进行深入分析和挖掘,实现更加个性化、精准化、智能化的内容生产和传播。它是传统媒体向数字化、智能化转型的必然趋势,也是满足用户需求和提高用户体验的重要手段。
媒体数字化涵盖文字、视频、音频、图像、虚拟现实、游戏等媒介类型,其应用范围广泛,涉及行业众多,目前主要运用于媒体行业、互联网行业、广告行业等领域。媒体行业中,
2024-08-05

数字化技术在工程咨询行业将得到广泛应用不断融合
数字化技术在工程咨询行业将得到广泛应用不断融合
1、行业发展概况
我国工程咨询行业经过多年发展,形成了以规划咨询、项目咨询、工程造价、工程监理、招标代理、勘察设计等专业化业务链条构成的总体服务格局。伴随着固定资产投资规模的扩大,投资者或建设单位在固定资产投资项目决策、工程建设、项目运营过程中,对综合性、跨阶段、一体化的咨询服务需求日益增长,助推了工程咨询服务业稳步发展,行业的从业队伍不断壮大。
随着我国经济进入高质量发展阶段,政府部门以及社会投资者对工程咨询行业以及工程咨询质量要求不断提高
2024-08-05

锂电池设备行业主要其他、发展特征及技术水平特点、发展趋势
锂电池设备行业主要其他、发展特征及技术水平特点、发展趋势
日本、韩国等境外锂电设备企业凭借本国较强的机械加工制造能力,以及松下、三星等锂电池企业的先发配套优势,率先进入锂电设备领域,起步较早。相比而言,国内锂电设备企业虽然起步较晚,但是伴随着我国新能源汽车的快速发展和壮大,国内锂电池企业和锂电设备企业均进入了高速发展期,国内设备企业技术能力不断加强,区域优势和成本优势逐渐显现,设备进口比例逐步降低。从产品布局上看,我国在极片制作(前段)、电芯装配(中段)和电芯检测(后段)设备领域均已形成了完善
2024-08-02

消费电子功能性器件行业上下游产业链影响及行业竞争格局
消费电子功能性器件行业上下游产业链影响及行业竞争格局
近年来,我国消费电子功能性产品及结构性产品行业涌现了一些综合实力突出的中大型企业,但整体数量仍较少,市场集中度需进一步提升。未来,随着下游消费电子产品向轻薄化、智能化方向发展,作为关键元器件的消费电子功能性产品也面临更高的质量和性能要求。因此,具备大规模生产能力、先进制造技术和强大研发实力的企业将成为行业未来发展的重要推动力量。随着互联网、移动互联网、4G
技术与 5G
技术、人工智能等与消费电子产业密切相关的技术持续发展与普及消费电子产业
2024-08-02

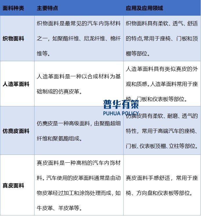
汽车内饰面料行业发展概况及趋势、竞争格局主要玩家
汽车内饰面料行业发展概况及趋势、竞争格局主要玩家
1、我国汽车内饰面料行业发展概况及趋势
汽车内饰面料是指应用于相关汽车内饰部件如仪表板、门内护板、顶棚、立柱护板、座椅上等的表面覆盖饰物,面料种类包括织物面料、真皮面料、人造革面料、仿麂皮面料等,相关品类的主要特点及应用领域如下所示:
2-240P11A12U05.jpg [/uploads/ueditor/20240801/2-240P11A12U05.jpg]
资料来源:普华有策制图
随着科技的进步和创新的推动,中国汽车内饰面料行业
2024-08-02

防雷接地行业发展历程、主要产品、发展趋势、驱动因素
防雷接地行业发展历程、主要产品、发展趋势、驱动因素
1、防雷接地行业的发展阶段
自 1752
年美国人富兰克林发明的最早防雷产品——避雷针问世至今,人类已对雷电防护技术探索和研究了两百余年,期间雷电防护技术也发生了多次重大变革。整体而言,防雷接地行业的发展大概可分为如下阶段:
(1)早期避雷针防直击雷电
十八世纪中期至十九世纪末,由于西方高大建筑物频繁遭遇雷电破坏,迫切的雷电防护需求催生出第一代防雷产品。当时的防雷产品相对较为简单,主要是对直击雷电进行防护的避雷针,即利用两根分离金属棒间
2024-08-01

智慧医疗行业发展驱动因素及主要发展趋势
智慧医疗行业发展驱动因素及主要发展趋势
智慧医疗是提高医疗品质、效率与效益的新型医疗模式,已经成为推动我国数字经济飞速发展的“新动能”。智慧医院利用了包括云计算、大数据、物联网、移动互联网和人工智能在内的多种先进技术,构建起了互联、物联、感知、智能的医疗服务环境,包括智能预约挂号、远程诊疗、电子病历系统、智能诊断辅助、智能导诊机器人、精准医疗、医疗大数据分析等功能和服务。近年来,智慧医疗市场规模呈加速增长趋势,互联网医疗企业、技术型企业、传统医疗信息化企业纷纷加入智慧医疗赛道,寻求与智慧医疗的
2024-08-01

全球制动摩擦材料行业发展历程及主要发展趋势
全球制动摩擦材料行业发展历程及主要发展趋势
1、行业发展概况
摩擦材料是应用在动力机械上,依靠摩擦作用来执行制动和传动功能的部件材料。按应用领域,摩擦材料可以分为制动系摩擦材料(刹车片)和传动系摩擦材料(干式离合器摩擦片及湿式纸基摩擦片)。刹车片用于制动,吸收动能;干式离合器摩擦片及湿式纸基摩擦片用于传动,传递动力。按材质,摩擦材料可以分为石棉摩擦材料、半金属摩擦材料、粉末冶金摩擦材料、陶瓷纤维摩擦材料、碳纤维摩擦材料等。
摩擦材料行业的发展受到汽车工业、航空航天工业、机械制造业等行业的需
2024-08-01

航空零部件制造行业产业链关系及四大竞争格局发展趋势
航空零部件制造行业产业链关系及四大竞争格局发展趋势
1、航空零部件制造业产业链情况
航空零部件制造业是航空制造产业链的核心基础环节之一,包括单个零件的加工制造以及将若干零件组合在一起的部件、组件、单元体装配、检测、调试。航空零部件制造业在航空制造产业链中的位置如下图所示:
2-240I1155522357.jpg [/uploads/ueditor/20240731/2-240I1155522357.jpg]
航空零部件行业处于整个航空制造业的中前端,上游行业主要为铝合金、钛合金、不锈钢
2024-07-31