

亚洲市场增速超30%,将成为全球云计算市场竞争的下一个主战场
亚洲市场增速超30%,将成为全球云计算市场竞争的下一个主战场
1、云计算行业的概况
云计算作为承载各类应用的关键基础设施,引发了软件开发部署模式的创新,并为大数据、物联网、人工智能等新兴领域的发展提供基础支撑。云计算作为数字化转型的重要工具,具有成本低廉、性能优越的优势,能够促进企业数字化转型过程中的商业创新和运营效率提升。依据部署地点、服务对象以及服务协议的开发程度等,云计算可以分为公有云和私有云两种主要服务模式。
目前,云计算行业发展迅速,全球云计算市场规模增长数倍,全球各国政府陆续推
2024-08-13

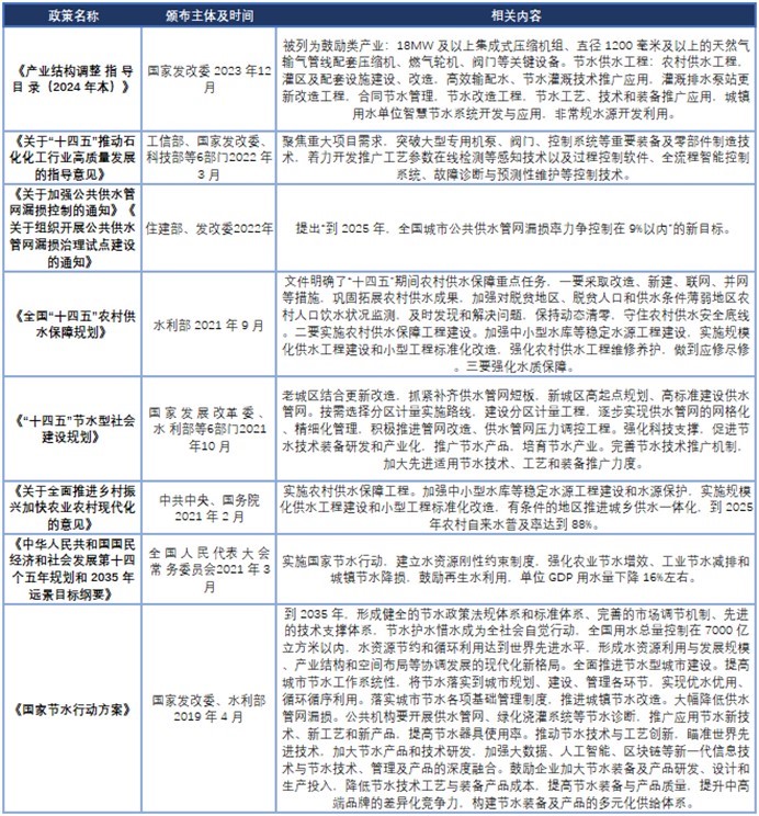
节水阀门行业格局及相关企业及产业政策分析
节水阀门行业格局及相关企业及产业政策分析
1、节水阀门行业格局及相关企业
节水阀领域,我国阀门制造行业内参与企业较多,基本属于完全竞争市场,即使龙头企业的市场占有率也相对较小,行业集中度较低,市场格局较为分散。行业内规模较大的企业业务覆盖面较广,综合性较强且具有相对竞争优势。行业相关企业包括:上海冠龙阀门节能设备股份有限公司、安徽铜都流体科技股份有限公司、株洲南方阀门股份有限公司、成都川力智能流体设备股份有限公司、济南迈克阀门科技有限公司等。
(1)冠龙节能
冠龙节能主要从事节水阀门的研
2024-08-13

在国家政策的大力支持下新风系统将迎来新的发展机遇
在国家政策的大力支持下新风系统将迎来新的发展机遇
1、新风行业发展概况
我国新风行业伴随着空气污染问题而逐渐兴起,同时,随着人们生活水平的提高,室内空气质量、居住环境舒适度也日益受到重视,新风系统以其健康、舒适、智能、高品质的特点,逐渐得到广泛的推广应用,新风市场近年来迎来快速发展。
新风系统的销售渠道主要分为工程和零售渠道,其中工程是核心渠道,占比约60%。在工程渠道中,住宅精装修市场是重要组成部分之一。近年来,在精装修指导政策的推动下,我国精装修市场快速发展,精装修渗透率持续提升。同时
2024-08-13

宏观经济推动着汽车锻造行业的发展
宏观经济推动着汽车锻造行业的发展
1、汽车锻造行业发展概况
(1)锻造的基本概念
锻造是指在加压设备及工(模)具的作用下,使坯料或铸锭产生局部或全部的塑性变形,以获得一定几何尺寸、形状的零件(或毛坯)并改善其性能的加工工艺。锻造实质是利用金属的塑性变形使金属毛坯改变形状和性能而形成合格锻件的加工过程,其根本目的是利用外加载荷(冲击载荷或静载荷)通过锻压设备使金属毛坯产生塑性变形,从而获得所需形状和尺寸的锻件,同时使锻件机械性能和内部组织符合一定的技术要求。
(2)锻造技术的主要特点
锻
2024-08-13

天然气供需规模持续提升将带动燃气输配设备的稳定发展
天然气供需规模持续提升将带动燃气输配设备的稳定发展
1、燃气输配设备行业发展概况
天然气产业链分为上游天然气勘探开采、中游管道运输以及下游城市门站、民户、工业用户等应用场景。
近年来我国天然气输配及应用能源装备国产化进程不断推进,产业技术水平和制造能力明显提升,不断在关键设备上实现技术突破,例如特大型
LNG、高端阀门等关键设备实现国产新技术突破,行业自主化水平稳步提升,国产化程度显著提高。伴随着国家政策引导和国家重点工程项目应用示范,国产天然气输配及应用装备在我国油气管网设施建设中应用不
2024-08-13

随着大型义齿企业不断拓展服务范围,义齿行业集中度有望提升
随着大型义齿企业不断拓展服务范围,义齿行业集中度有望提升
1、义齿行业发展概况
(1)中国义齿行业市场
建国初期,义齿的加工和牙医的诊疗工作紧密相连,公立医院的口腔科大多配备制作义齿的技工室,而私营牙医则是补牙兼做义齿。随着中国口腔医疗服务的发展,行业开始细分,出现了独立的义齿生产企业,口腔诊疗和义齿生产逐渐分离,但是市场需求少、技术落后、缺乏产业配套,行业发展较慢。在境外发达国家和地区,口腔市场属于刚性消费,加之个性化定制以及手工制造的特点,在境外长期属于高稳定行业。90年代初,中国香港
2024-08-12

节能环保产业政策的推动下辐射固化树脂行业进入高速发展期
节能环保产业政策的推动下辐射固化树脂行业进入高速发展期
1、辐射固化树脂行业概况
(1)辐射固化树脂简介
辐射固化树脂亦称低聚物,是一种专用合成树脂,分子量通常在几百至几万,粘度从几十到几十万(cps)不等,一般应具备在光(UV)或高能射线(EB)固化照射下可进一步反应或聚合的基团,如不饱和双键或环氧基等。按照不同的分类标准,辐射固化树脂通常有以下分类:
按照结构和性能分类,辐射固化树脂可分为硬质、半硬质和软质三种类型。硬质辐射固化树脂具有高硬度和耐磨性,常用于制造高光泽的装饰涂层;半硬
2024-08-11

全球及中国伺服系统行业发展现状分析及发展趋势主要玩家
全球及中国伺服系统行业发展现状分析及发展趋势主要玩家
1、伺服系统行业概况
伺服系统是指以位置、速度、转矩为控制量,能够动态跟踪目标变化从而实现自动化控制的系统,是实现工业自动化精密制造和柔性制造的核心技术,属于高端工业自动化控制设备。由于具备定位精度高、动态响应快、稳定性好等性能特点,在对位置精度要求较高的行业中得到广泛应用,目前已普遍应用于机床工具、纺织机械、电子制造设备、医疗设备、印刷机械自动化生产线、机械手及各种专用设备等。
伺服系统可以分为通用伺服系统和专用伺服系统,其在市场规模
2024-08-11

工业机器人控制系统行业竞争格局及主要玩家
工业机器人控制系统行业竞争格局及主要玩家
由于发达国家的工业机器人发展较早,国内发展相对较晚,目前在全球工业机器人市场中欧美厂商、日韩厂商技术领先明显。海外企业凭借着在机器人核心技术领域的深厚积淀,牢牢把控着中国工业机器人控制系统市场的较大份额。同时,由于我国更多企业具备工业机器人控制系统的生产能力,目前我国已经形成完全市场化的竞争格局。
2-240Q01HT14F.jpg [/uploads/ueditor/20240810/2-240Q01HT14F.jpg]
1、行业发展概况
工业
2024-08-11

持续向新兴应用领域拓展是工业机器人行业发展趋势之一
持续向新兴应用领域拓展是工业机器人行业发展趋势之一
1、工业机器人行业概述及分类
工业机器人是广泛用于工业领域的多关节机械手或多自由度的机器装置,具有一定的自动性,可依靠自身的动力能源和控制能力实现各种工业加工制造功能。工业机器人被广泛应用于电子、物流、化工等各个工业领域之中。
工业机器人分类
2-240Q0111AbK.jpg [/uploads/ueditor/20240810/2-240Q0111AbK.jpg]
资料来源:普华有策
2、工业机器人行业发展趋势
(1)技术创新
2024-08-10

“十五五”时期我国环保行业细分市场迎来新的发展契机
“十五五”时期我国环保行业细分市场迎来新的发展契机
1、环保行业的概况
环保行业主要分为大气污染治理、水处理、固体废物处理和噪声控制等领域。其中,公司业务涉及大气污染治理、水处理、固体废物处理三大领域。
(1)大气污染治理是指对大气中悬浮物和污染气体的处理,其中悬浮物主要包括TSP(总悬浮颗粒物)、PM10(可吸入颗粒物)、PM2.5(可入肺颗粒物),污染气体主要包括酸性气体(二氧化硫SO2、氮氧化物NOX)、温室气体(二氧化碳CO2、氟氯碳化物)和对流层臭氧。
(2)水污染治理主要包括
2024-08-10

“十五五”时期化工行业投资新机遇及细分市场发展趋势及前景预测
“十五五”时期化工行业投资新机遇及细分市场发展趋势及前景预测
1、化工行业概况
化工行业是国民经济的重要组成部分,对国民经济的发展起到至关重要的作用。以下是化工行业在国民经济中的几个关键点:
(1)基础产业:化工行业是国民经济的基础产业之一,其产品广泛应用于工业、农业、国防、医疗等多个领域。
(2)战略地位:化工行业不仅是传统基础产业,也是战略产业,在全球经济战略中扮演着重要角色。
(3)技术进步:随着高新技术的发展,化工行业正经历着深刻的变革,精细化工和化工新材料的比重在发达国家中逐
2024-08-10

“碳达峰、碳中和”的提出将推动PUR热熔胶逐渐得到更多重视
“碳达峰、碳中和”的提出将推动PUR热熔胶逐渐得到更多重视
1、PUR热熔胶所处热熔胶行业情况
热熔胶,又称热熔粘接材料,是一种可熔性胶粘剂,在常温下为固态,加热熔融后成液态粘接材料,在涂布、润湿被粘物后,经压合、冷却,可以在几秒钟内完成粘接。热熔胶是由热塑性树脂(PE、POE、PP、EVA、SIS、SBS、PA
等)作为基料,并添加增粘剂、粘度调节剂、抗氧剂、抗寒与抗热剂等组成,具有固化速度快、粘结范围广、可反复加热多次粘结等优点,且其在生产和应用时不使用任何溶剂,无毒、无味、不污染环境,
2024-08-10

UV固化涂料行业原理及相关企业,行业规模、主要趋势
UV固化涂料行业原理及相关企业,行业规模、主要趋势
1、UV固化涂料所属涂料行业基本情况
涂料是涂覆在被保护或被装饰的物体表面,并能与被涂物形成牢固附着的连续薄膜,起到保护、装饰或特殊功能(绝缘、防锈、防霉、耐热等)。
涂料用途广泛,产品种类众多,根据使用目的的不同存在多种分类方式,涂料按照固化方式的不同,主要分为以下类别:
2-240P9124122219.jpg [/uploads/ueditor/20240809/2-240P9124122219.jpg]
资料来源:普华有策
2024-08-09

锂电池模切设备核心零部件之极片冲压模具行业主要玩家发展趋势
锂电池模切设备核心零部件之极片冲压模具行业主要玩家发展趋势
国外锂电设备行业起步较早,最早于 20 世纪 90
年代发源于日本和韩国,在锂电池设备的发展过程中,日韩的技术水平一直处在较为领先的地位。极片冲压模具是一种利用模具对极片材料施加压力,使极片材料产生分离从而获得所需的极片形状和尺寸的加工技术,采用冲压成型的极片的尺寸精度较高。目前,极片冲压模具在极片模切环节应用较为普遍。随着国内锂电池设备行业的发展,国内涌现了一批颇具实力的制造商。受益于下游产业扩张、设备自动化率提升等利好因素,锂电设
2024-08-09

“十五五”时期金属表面防腐行业发展趋势前景及竞争环境分析预测
“十五五”时期金属表面防腐行业发展趋势前景及竞争环境分析预测
1、金属表面防腐行业的概况
金属表面防腐是通过在金属表面涂覆耐腐蚀材料,形成一道屏障,隔绝金属与腐蚀介质接触。随着工业化的快速发展,金属材料在各个领域的应用日益广泛,金属在海洋、化工等恶劣环境下常常面临腐蚀的威胁,为了延长金属料的使用寿命和提高其耐腐蚀性能,金属表面涂层防腐技术应运而生。金属覆盖层通常通过电镀、热浸镀、化学镀、渗镀、真空镀膜、热喷涂、电化学及化学转化膜层等方式形成。非金属覆盖层包括衬里和涂层,衬里主要有玻璃钢、橡胶
2024-08-09

多重驱动因素为桥梁钢结构提供了广阔的应用前景
多重驱动因素为桥梁钢结构提供了广阔的应用前景
1、行业概况发展概况
19
世纪90年代,发达国家的城镇建设开始迈进钢结构时代。钢结构是发达国家主要的建筑结构形式,目前,美国钢结构用量占粗钢产量的比例约为50%,日本、韩国等国家的该比例约为40%。根据中国钢结构协会发布数据,2012年至2022年我国钢结构产量的复合增长率达到11.27%,2022年度我国钢结构产量为10,180万吨,占粗钢产量比重为10.05%,与美国、日本、韩国等国家相比,我国钢结构产量仍有很大的上升空间,行业发展前景广阔
2024-08-08

交通强国战略的实施助力桥梁受力产品快速发展
交通强国战略的实施助力桥梁受力产品快速发展
1、桥梁受力产品行业产业链关系
桥梁受力产品行业的上游主要为钢铁制造业,以及焊接材料为主的材料制造业和大型设备制造业。本行业的下游主要为公路、铁路和城市高架等交通基础设施建设。桥梁受力产品以其强度高、自重轻、抗震功能好等优点,在公路、铁路和城市高架路网的桥梁建设中得到了广泛的应用,市场空间广阔。
(1)桥梁受力产品与上游行业的关系
我国是钢铁生产大国,钢铁产量已连续多年位居世界第一,钢铁产品市场化程度较高。钢铁行业为桥梁受力产品产业发展提供了物
2024-08-08

中医药行业细分市场发展、细分市场竞争格局及趋势前景预测
中医药行业细分市场发展、细分市场竞争格局及趋势前景预测
近年来,国家出台了一系列政策支持中中医药行业的发展,为行业的发展提供了良好的政策环境。根据《战略性新兴产业分类(2018)》,“中成药生产”属于战略性新兴产业。2022年3月,《“十四五”中医药发展规划》,提出到2025年,中医药健康服务能力明显增强,中医药高质量发展政策和体系进一步完善,中医药振兴发展取得积极成效,在健康中国建设中的独特优势得到充分发挥;2023年2月,《中医药振兴发展重大工程实施方案》,提出到2025年优质高效中医药服
2024-08-08

2024年亚太通用电测仪器行业市场规模占比将达到36.55%
2024年亚太通用电测仪器行业市场规模占比将达到36.55%
1、电子测量仪器行业概况及分类
(1)电子测量仪器的概况
电子测量仪器全方位应用于国民经济各个领域,是实现国家科技进步和原创核心技术必不可少的条件,这类仪器结合了多种先进技术,如电子测量技术、射频微波设计、数字信号处理(DSP)、微电子技术、计算机技术和通信技术,用于测试电量、非电量和光量,并监控系统的状态。
一个典型的电子测量仪器包含以下主要部分:
2-240PH0201D38.jpg [/uploads/ueditor/
2024-08-08