硬核时代:计算机硬件行业迎巨变,三大赛道重构千亿市场
1、行业概况:从基石到引擎,迎“算力时代”新浪潮
计算机硬件是承载数字世界的物理基石,涵盖从中央处理器(CPU)、图形处理器(GPU)到存储、散热等关键部件。自1946年ENIAC诞生开启行业先河,该产业已从技术探索演变为全球核心经济体的战略支柱。
核心数据洞察:2015-2024年,我国计算机硬件行业规模从117.38亿元猛增至330.62亿元,累计增长181.66%,年均复合增长率(CAGR)高达12.19%。尽管2023年受全球经济环境影响增速短暂回调,但在AI、云计算等结构性力量驱动下,行业已站稳历史高位,正从“高速增长”迈向“高质量成长”新阶段。。
计算机销售额

资料来源:普华有策
未来的硬件,不再是孤立的产品。其价值正通过与软件、服务的深度融合被无限放大,作为数字经济核心基础设施的战略地位无可替代。
2、市场细分:PC市场韧性复苏,服务器赛道迎来“史诗级”机遇
(1)计算机市场:需求重塑,高端化开辟新蓝海
全球PC市场在疫情期间经历“远程办公”催生的爆发式增长后,因产品周期和宏观经济压力进入短期调整。但2024年数据显示,市场已企稳并构筑新的需求平台。
行业虽步入成熟期,但远未触顶。在AI PC、专业创作等新需求驱动下,市场正从“人人有电脑”向“人人有好电脑”转变,高性能、高能效产品正开辟全新的增量战场。
全球计算机出货量

资料来源:普华有策调研
2017年至2019年,全球计算机出货量整体保持相对稳定态势,仅呈现小幅波动。2020至2021年,在全球经济扩张、技术持续革新及新冠疫情等多重因素驱动下,消费者对计算机的需求显著提升——其中,疫情引发的远程办公与在线学习需求激增成为关键催化因素,推动全球计算机市场在这两年实现爆发式增长。由于计算机产品一般拥有3-5年产品生命周期,消费者更新换代产品需要一定时间,此外,受全球经济下行的影响,全球计算机出货量自2022年起有所下滑。但全球计算机出货量在2024年已经稳住下滑的趋势,与2023年出货量相比保持相对稳定。当前计算机行业已进入成熟期,但仍然具有广阔的市场前景。目前我国正大力推进包括新一代信息技术产业在内的战略性新兴产业发展,出台一系列鼓励和支持信息技术产业发展的重要政策,伴随人工智能、云计算、大数据、区块链等前沿技术的快速迭代与商业化落地,这些新技术对计算机性能提出了更高标准,进而为高性能计算机产品开辟了重要的增量发展空间。
(2)服务器市场:国策加持,站上数字经济的“风口”
服务器是计算能力的集中体现。其技术形态已从过去低效的大型机,被云计算模式彻底革新为高效的分布式算力集群。
当前,中国服务器行业正迎来“政策+市场”双轮驱动的黄金时代。《“十四五”数字经济发展规划》、“东数西算”等国家级战略,将算力基础设施提升到国家安全与竞争高度。在政策全方位扶持下,行业向着“技术自主可控”与“产业生态闭环”加速演进,一个千亿级的战略机遇窗口已经打开。
2、计算机硬件行业发展趋势
行业发展的核心逻辑,正从追求单一硬件性能,转向构建以场景为导向的综合算力解决方案。“软硬一体”设计成为提升体验和壁垒的关键;而AI等技术的普及,则推动CPU、GPU、DPU等构成的异构计算成为绝对主流。绿色低碳、安全可靠也将是贯穿未来的长期主题。
计算机硬件行业发展趋势

资料来源:普华有策
3、行业竞争格局
计算机硬件行业拥有深厚的历史积淀,历经近代快速发展阶段后,目前已形成高度竞争的市场格局,产品技术呈现快速迭代特征。自"十四五"规划明确提出"推进产业基础高级化与产业链现代化"战略目标以来,计算机硬件行业作为数字产业化的重要载体,已被纳入国家新型基础设施建设重点领域。在政策支持方面,国家通过《工业互联网创新发展行动计划》《"十四五"信息化和工业化深度融合发展规划》等一系列重要文件,积极推动5G通信、工业互联网、大数据中心等前沿技术与计算机硬件的深度融合发展。随着相关扶持政策的持续加码,行业内吸引越来越多的竞争者进入,进一步推高了市场竞争的激烈程度。
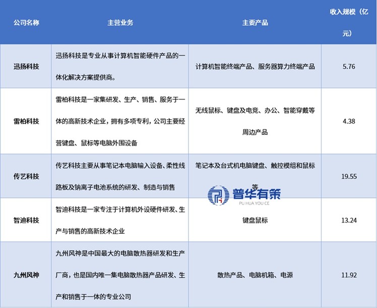
行业内的部分企业分析

资料来源:普华有策
在“十四五”推动“产业基础高级化”的战略指引下,计算机硬件已成为新基建的核心战场。密集出台的利好政策,在滋养现有巨头的同时,也吸引了大量新玩家涌入。
这意味着,市场竞争已从单纯的产品、价格战,升级为 “技术突破+生态构建+政策理解”的综合性、高维度的厮杀。唯有持续创新并能快速适应复杂格局的企业,方能在这片热土中赢得未来。
《2025-2031年计算机硬件行业市场调查研究及发展前景预测报告》涵盖行业全球及中国发展概况、供需数据、市场规模,产业政策/规划、相关技术、竞争格局、上游原料情况、下游主要应用市场需求规模及前景、区域结构、市场集中度、重点企业/玩家,企业占有率、行业特征、驱动因素、市场前景预测,投资策略、主要壁垒构成、相关风险等内容。同时北京普华有策信息咨询有限公司还提供市场专项调研项目、产业研究报告、产业链咨询、项目可行性研究报告、专精特新小巨人认证、市场占有率报告、十五五规划、项目后评价报告、BP商业计划书、产业图谱、产业规划、蓝白皮书、国家级制造业单项冠军企业认证、IPO募投可研、IPO工作底稿咨询等服务。(PHPOLICY:GYF)