中国粉末油脂行业全景分析:概况、技术、竞争与未来趋势
1、粉末油脂行业发展概况
粉末油脂产品是以糖浆、食用植物油、乳粉等为核心原料,经乳化、均质、喷雾干燥等系列工艺制成的微胶囊化粉末状食品配料。该类产品具有优异的水溶性、显著的增香增味效果,能有效提升食品口感的润滑度与醇厚度,兼具良好的储存稳定性与运输便利性。其可赋予食品奶粉或乳制品风味,在降低生产成本的同时,能显著优化食品内部结构并延长保质期,广泛应用于奶茶、咖啡、烘焙、乳制品、营养功能食品、速溶麦片及糖果等食品加工领域。
20世纪50年代,美国率先开展粉末油脂研究,成功开发出无油腻感且干燥稳定的固体脂肪颗粒产品,适用于多类食品加工场景。此后,日本于20世纪70年代末至80年代在粉末油脂研究与产业化应用方面取得突破性进展,研发出多种胶囊化粉末油脂产品并应用于面包、冰淇淋、快餐等领域,推动微胶囊化粉末油脂在国外食品工业化生产中的普及应用。20世纪80年代,粉末油脂技术引入我国,国内企业逐步实现技术突破与国产化替代;近年来,更相继开发出冷溶型、耐酸型等功能性产品,应用领域拓展至奶茶、烘焙等细分市场,国内粉末油脂的应用范围持续扩大。当前,微胶囊化粉末油脂在我国已实现广泛应用,叠加居民健康意识提升驱动的功能性食品需求增长,功能性粉末油脂已成为市场重要发展方向,产品需求量持续攀升,市场规模与消费量保持稳健增长态势,展现出强劲的市场潜力。
2023年全球粉末油脂市场规模达40.91亿美元。随着全球人均可支配收入增长、发展中国家经济水平提升及消费升级持续推进,行业未来将维持增长态势,按4.6%的年复合增长率测算,2026年全球粉末油脂市场规模预计将突破45亿美元。
2023-2028年度全球粉末油脂市场规模及预测

资料来源:普华有策
粉末油脂国内市场规模方面,在国内经济持续增长、居民收入不断提升从而推动消费不断升级的背景下,奶茶、咖啡、烘焙食品等诸多粉末油脂应用领域对于粉末油脂产品的需求正不断提升。
我国粉末油脂市场最近保持稳定增长,2023年中国粉末油脂市场规模约为86.47亿元,同比增长10.31%,粉末油脂需求量约为77.12万吨,同比增长9.72%。粉末油脂的特点决定了该产品的应用空间较为广泛,在当前消费结构不断优化的背景下,市场需求随着饮品行业的蓬勃发展而不断增长,预计将持续保持增长趋势。我国粉末油脂市场规模近年来保持稳步扩张的趋势,一方面受益于新式茶饮市场快速增长,2023年度中国新式茶饮市场规模已超过3,000亿元,随着新式茶饮品类不断创新拓宽,消费场景愈加多元化,消费者对新式茶饮的热情持续上升。咖啡是粉末油脂应用的另一主要场景,作为另一种流行的饮品,其消费理念在国内迅速传播,日常化和消费场景的多元化推动了中国咖啡市场的快速增长,随着人均咖啡饮用量的提升,我国的预包装咖啡市场规模预计将以14.47%的年均复合增长率增长。下游行业的快速发展为粉末油脂等原料市场提供了强大的需求动力,进一步促进了相关产业的发展和市场规模的扩大。
2、粉末油脂行业发展趋势
(1)产品高品质、健康化、功能性的需求不断提升
随着《食品安全法》等法规及国标实施,消费者健康意识提升,对高品质、健康化、功能性食品配料需求快速增长,推动行业全面升级:品质上,行业标准提高促使产品向高营养价值迭代;健康上,植物优质蛋白受青睐;功能上,功能性粉末油脂成保健食品重要成分,满足膳食补充需求,多维升级驱动企业转型。
(2)行业集中度将进一步提升
近年来,现制茶饮、咖啡等消费市场快速增长,推动粉末油脂等食品配料行业规模扩张,但市场竞争加剧、监管趋严及技术创新加速,对企业在人才、技术、渠道等方面提出更高要求,小规模企业因技术、质量及品牌劣势面临市场出清。头部企业凭借规模化生产、质控优势及研发投入,有望实现集约化经营,提升市场份额与行业集中度。下游企业为保障供应链安全,更倾向选择综合实力强的供应商,市场份额将进一步向规模化、品控规范、品牌知名、技术领先的企业集中。
(3)应用场景更加多元化,定制化生产需求不断提升
粉末油脂及植物基等食品配料的应用场景呈现出多元化延伸的态势,已深度渗透茶饮、咖啡、烘焙、冰淇淋及特膳食品等众多细分领域,应用场景及用量愈加广泛。为适应下游不同产品或同类产品差异化的竞争需求,促使食品配料制造商加速构建柔性化生产体系,以适配下游企业食品配方多样化和生产定制化的方案解决需求。在居民消费水平和消费观念升级的背景下,市场在选择食品配料时更加重视产品的高品质、健康化和功能性特征,高附加值和个性化的饮品等产品已成为行业发展的主要趋势,推动符合消费者需求的创新产品不断涌现,与对生产企业的定制化生产能力升级形成协同效应。
3、粉末油脂行业技术水平
近年来,粉末油脂行业保持持续发展态势,生产设备与技术工艺均实现显著进步。行业内头部企业通过新技术、新设备与新工艺的应用,有效提升了粉末油脂等产品的品质稳定性,同时显著提高了生产自动化水平与生产效率,推动产业集中度持续提升。与此同时,伴随消费者对产品品质、健康属性及功能性需求的不断提高,以天骄生物为代表的企业正持续加大研发投入,重点布局高技术含量、高附加值产品的开发,例如适用于特膳食品、特殊医学用途配方食品等加工领域的功能性粉末油脂产品,不断拓展产品应用场景,进而推动行业整体技术水平的进阶。
4、粉末油脂行业特征
(1)行业周期性
粉末油脂作为营养食品、乳制品等下游行业的上游,因消费需求稳定而呈现弱周期性;其生产主要原料如糖类、油脂类受大宗商品价格波动及宏观经济、气候、贸易政策等因素影响,导致采购成本与毛利率存在波动。
(2)行业区域性
从行业内主要企业分布区域来看,粉末油脂等产品生产能力主要分布于江苏、山东、广东、福建及江西等地区。从下游客户分布区域来看,粉末油脂等产品下游应用广泛,加之产品物理性状稳定,可满足不同地区、不同气候的需求,因此其市场区域分布通常相对广泛;而对于乳制品领域应用,因内蒙古等华北地区集中了庞大的乳制品企业数量及加工能力,乳制品领域客户市场区域较为集中分布于华北地区。
(3)行业季节性
粉末油脂等产品下游应用广泛,消费群体庞大,整体消费需求较为稳定,受季节性因素影响较小。细分领域来看,奶茶用粉末油脂秋冬季销量相对较多,呈现出一定的季节性特征。但随着产品种类创新,冷饮用、烘焙用粉末油脂品类不断丰富,产品应用场景持续拓宽,季节性逐渐减弱。
5、粉末油脂行业竞争格局
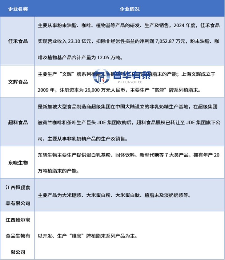
粉末油脂行业具备显著的市场发展潜力,当前国内市场主要由天骄生物、佳禾食品、东晓生物、雀巢公司、文辉食品及超科食品等头部企业主导,这些优质企业占据了主要市场份额。受该行业市场潜力与增长前景的吸引,众多国内新兴企业相继进入这一领域。然而,新入局者在品牌塑造、生产规模拓展、客户群体稳固、营销网络搭建及专业人才团队建设等关键环节面临显著壁垒,导致其短期内难以实现资源的高效整合与运营优化。目前,市场主导权仍集中于少数头部企业,这些企业在技术创新、产品品质升级、销售网络扩张及品牌影响力提升等方面具备明显竞争优势,未来有望进一步巩固并扩大其市场占有率。
行业内部分企业情况

资料来源:普华有策
《2025-2031年粉末油脂行业市场调研及发展趋势预测报告》涵盖行业全球及中国发展概况、供需数据、市场规模,产业政策/规划、相关技术/专利、竞争格局、上游原料情况、下游主要应用市场需求规模及前景、区域结构、市场集中度、重点企业/玩家,企业占有率、行业特征、驱动因素、市场前景预测,投资策略、主要壁垒构成、相关风险等内容。同时北京普华有策信息咨询有限公司还提供市场专项调研项目、产业研究报告、产业链咨询、项目可行性研究报告、专精特新小巨人认证、市场占有率报告、十五五规划、项目后评价报告、BP商业计划书、产业图谱、产业规划、蓝白皮书、国家级制造业单项冠军企业认证、IPO募投可研、IPO工作底稿咨询等服务。(PHPOLICY:GYF)