

绿色经济助推彩色涂层金属板行业高速发展
绿色经济助推彩色涂层金属板行业高速发展
1、行业概况
彩色涂层金属板是指在由铝、钢铁、锌等金属材料加工而成的纯金属或合金基板上进行表面加工处理,涂覆氟碳涂料、有机高分子聚合物和装饰漆等,后经烘烤、切割等工艺定型制成的复合金属材料。根据所选基板和涂料的不同,彩色涂层金属板产品拥有各异的产品特性,但普遍具有优良的美观性、实用性和耐久性等,部分产品具有保温性、抗污性、防腐耐候性和可加工性等优势。彩色涂层金属板被广泛应用于建筑装饰、交通运输、食品包装、家用电器和汽车制造业等领域。
目前全球共有近千
2024-06-14

市场对于优质肉类加工产品、品牌产品的需求日益增加
市场对于优质肉类加工产品、品牌产品的需求日益增加
屠宰及肉类加工业属于劳动密集型行业,行业进入门槛低,小作坊形式的企业、工厂遍布全国各地,行业集中度非常低。经过多年发展,行业内已形成了一批规模化生产的龙头企业,如双汇发展、得利斯、龙大美食,在行业内占据重要地位。未来,行业优势企业还将利用自身优势持续扩大产能,围绕畜禽资源、成本控制、产品开发、品牌塑造、经营管理等方面展开新一轮竞争。
2-24061316160E55.jpg [/uploads/ueditor/20240613/2-24061
2024-06-14

国家政策大力支持和推动标准化、规模化生猪养殖业的发展
国家政策大力支持和推动标准化、规模化生猪养殖业的发展
1、行业竞争状况
我国生猪养殖业长期以散养为主,行业集中度较低,散养户、中小规模养殖场数量众多。
根据中国畜牧兽医年鉴统计,2022 年,年出栏生猪 5 万头以上的养殖户为993 家,仅占总养殖户数的 0.01%,占比非常低。2023
年,我国生猪出栏量居前的 5 家 A 股上市企业合计出栏生猪 11,257.56 万头,CR5 仅为
15.49%。上述数据均显示了行业集中度较低的行业竞争格局。
相较于规模化养殖企业,散养户、中小型养
2024-06-13

基础肟化合物具有厂商多、产品单一、生产规模小等特点
基础肟化合物具有厂商多、产品单一、生产规模小等特点
1、基础肟化合物发展态势
基础肟化合物由于种类众多,虽同属肟类化合物但化学性质存在一定差异,相关生产工艺及制备难度亦存在差异,下游应用也存在较大差异。基础肟化合物的生产较为分散,不同品类的产能差异较大,大多数生产厂商往往只进行其中个别品类的生产,具有生产厂商家数多、产品结构单一、生产规模普遍较小等特点。
2-240612194435156.jpg [/uploads/ueditor/20240612/2-240612194435156.j
2024-06-13

羟胺盐行业发展态势及竞争格局
羟胺盐行业发展态势及竞争格局
1、羟胺盐行业发展态势
羟胺盐产品主要包括硫酸羟胺、盐酸羟胺等,可广泛应用在植保产品、医药、有机合成中间体,是红霉素类、头孢类药物、抗癌药物的医药中间体,亦可用作植保产品广灭灵、烯草酮、肟菌酯的原料,也是橡胶助剂的原料,还是各种金属处理剂、纤维改质剂、选矿剂、显影剂、防老剂、抗氧剂、中止剂等的重要中间体。
随着下游应用领域不断扩展,作为原材料的羟胺盐在新型材料的制备中需求越来越大。羟胺盐是用于合成尼龙 12 的重要原料之一,随着国产尼龙 12
实现量产,产量逐
2024-06-13

肟型硅烷行业下游需求呈增长态势
肟型硅烷行业下游需求呈增长态势
肟(oxime),一般是指含有羰基的醛、酮类化合物与羟胺作用生成的有机化合物。肟可以通过醛或酮与羟胺的缩合来合成,醛与羟胺缩合得到醛肟,酮与羟胺缩合得到酮肟;肟经酸化水解可以得到相应羟胺和原来的醛、酮类化合物。
肟型硅烷属于功能性硅烷中的脱酮肟型硅烷交联剂,主要用于室温硅橡胶、硅酮密封胶生产,作为粘合剂、密封剂、灌封和制模材料用于太阳能光伏、新能源汽车、电子、建筑等领域。肟型硅烷行业的发展既与功能性硅烷行业整体发展相关,也与自身下游需求密切相关。
根据《国民
2024-06-12

我国特高压行业发展历程及市场规模进一步提升
我国特高压行业发展历程及市场规模进一步提升
1、特高压输电线路的优点
目前,我国的输电线路分为三大类,即普通高压、超高压以及特高压。其中普通高压工程指输电电压等级在 35kV 到 220kV 的工程,超高压工程指输电电压等级在
330kV 到 750kV 的工程,特高压工程指输电电压等级在±800kV 以上的工程。
国际上,特高压通常是指以 765kV 以上功率输电,在我国,特高压指的是 1000kV 及以上交流电压和±800kV
及以上直流电压输电。在利用特高压输电技术输送电力时,发电厂
2024-06-12

电力金具需求取决于新增电网输电线路及维修、更新
电力金具需求取决于新增电网输电线路及维修、更新
构成电网中的架空输配电线路的主要部件为导线、避雷线、电力金具、绝缘子、杆塔、拉线和基础接地装置。电力金具在输配电线路中起到传递机械负荷、电气负荷及防护作用,是电网建设中不可或缺的重要组成部分。
1、电力金具的发展历史
电力金具产品研制技术的演变与国家输变电工程建设密切相关。对于高压、超高压、特高压输电线路,每提高一个电压等级,就会有新的金具与之配套。
我国线路金具发展较早,20 世纪 50 年代,我国第一条 220kV 输电线路便采用了自行
2024-06-12

体育行业长尾效应逐步显现我国汽车赛事具有良好消费者基础
体育行业长尾效应逐步显现我国汽车赛事具有良好消费者基础
1、我国汽车运动行业发展现状
1985 年,中汽摩联与香港汽车会共同成功举办了首届香港-北京汽车拉力赛,从此,汽车运动走上了新中国体育的历史舞台。从 1985 年至今,中国汽车运动走过了
38 年的发展历史。汽车运动从无到有,中汽摩联从单纯提供赛事服务到1997
年开始搭建起国内赛事平台,及至目前拥有多个全国汽车比赛系列以及各类国际汽车赛事,发展成果显著。中国目前已经成为全球最为重要的汽车运动市场之一,形成了以国家级锦标赛为核心,以众多
2024-06-12

多重产业政策推动数字体育市场需求
多重产业政策推动数字体育市场需求
1、数字体育行业发展现状
数字形态已经成为人民群众喜闻乐见的体育消费形态,我国扩大数字体育消费有突出优势。一方面,我们有全球领先的网络应用技术,有极具活力的数字企业和平台,能够支撑数字体育的创新发展;另一方面,我国具有全球规模领先的线上消费市场,我国移动互联网联接人数超过
11 亿,人均每日线上时间超过 6 小时,线上市场总规模巨大,能够支撑的数字体育市场规模超过世界上大多数国家。加之我国新型基础设施建设持续推进,5G
基站、云计算、物联网、数据中心等布局不
2024-06-12

风电机组制造行业技术特点趋势及五大比例构成
风电机组制造行业技术特点趋势及五大比例构成
1、行业的上下游发展状况
(1)行业与上、下游行业之间的关联性
风电行业主要由风电场投资运营、风电设备整机总装和零部件制造三个子行业构成。其中,风电场开发商(包括但不限于电力公司)作为直接接收风电机组的主体,处于产业链下游;风电整机制造商位于产业链中游,为风电场建设提供符合要求的设备;零部件制造商和原材料供应商作为直接生产技术关联行业,处于产业链的上游。政府则作为产业链系统的外部主导者,通过规划设计、风电技术标准、检测认证体系、可再生能源配额制度
2024-06-11

2024年游戏行业发展机遇及挑战分析
2024年游戏行业发展机遇及挑战分析
1、行业基本情况
游戏作为人们丰富业余生活的方式,已深受市场认可与接纳。随着5G
技术的发展,国内游戏产业持续升级,游戏进入新的发展阶段。《2023年中国游戏产业报告》的统计数据显示,2023
年中国游戏市场实际销售收入预计达到3029.64亿元,同比增长 13.95%,首次突破3,000亿关口。细分市场方面,移动游戏实销收入增幅明显,收入占比高达
74.88%,继续占据主导地位;客户端游戏实销收入持续升高,占比 21.88%;网页游戏占比仅为1.57%
2024-06-11

我国橡胶输送带的出口量还有很大的提升空间
我国橡胶输送带的出口量还有很大的提升空间
1、行业基本情况
(1)输送带行业
输送带是用于承载和运送物料的橡胶与纤维、金属复合制品,或者是塑料和织物复合的制品,具有耐高温、耐磨损、防静电等特性,是传统工业中常见的运输设备。以覆盖层原料为分类标准,输送带可分为重型输送带和轻型输送带两大类。重型输送带以橡胶为原料,主要应用于重工业行业。轻型输送带以高分子材料为原料,主要应用于电子、食品等下游轻工业行业。
从输送带产业链来看,输送带由骨架材料、覆盖层和贴合层材料(统称覆盖层)、打底材料三个部分
2024-06-11

超细粉体研磨干燥设备行业将呈现集中度提升的发展趋势
超细粉体研磨干燥设备行业将呈现集中度提升的发展趋势
研磨干燥设备可广泛运用于新能源电池材料、油墨涂料、光伏电子浆料、精细化工、食品医药等领域。产品类型丰富多样,行业内企业主要在部分细分行业领域中存在重叠并展开竞争。国家双碳政策的推动下,我国高度重视新能源产业的发展培育,动力电池、储能、光伏市场规模得以快速扩张,为研磨设备、干燥设备企业带来了广阔的发展空间。
2-24060G5204O43.jpg [/uploads/ueditor/20240607/2-24060G5204O43.jpg]
2024-06-07

差别化、功能性产品将成为锦纶纤维行业未来发展重点
差别化、功能性产品将成为锦纶纤维行业未来发展重点
1、锦纶纤维概述
锦纶纤维是指由锦纶切片经过纺丝工艺加工而成的世界上出现的第一种合成纤维,其化学名称为聚酰胺(PA),俗称尼龙(Nylon)。锦纶纤维按照不同标准有多种分类,具体如下:
2-24060G05544348.jpg [/uploads/ueditor/20240607/2-24060G05544348.jpg]
与其他化学纤维相比,锦纶纤维在强度和耐磨性、吸湿性等方面具有突出特点,因而由锦纶纤维制成的面料在户外、运动、防寒、休
2024-06-07

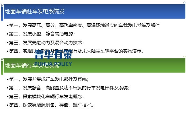
车辆自发电系统行业发展概况和主要趋势
车辆自发电系统行业发展概况和主要趋势
车辆自发电系统主要应用于军用特种车辆,国内军工行业存在较高的进入壁垒,新竞争者加入存在较大困难。行业内生产企业在参与完成军用装备研制及装备定型后,装备技术状态即已固化,形成齐全配套设计文件,明确核心零部件供应商,生产此项装备的总装单位须依照设计文件向对应供应商采购对应部件,后续量产主要根据军方订单生产。因此行业内生产和销售都具有较强的计划性,产品销售数量和价格受市场供求关系波动的影响较小,行业整体市场竞争格局较为稳定。
1、车辆自发电系统行业发展概况
2024-06-07

塑料制品行业高端化、品牌化、绿色化转型趋势显著
塑料制品行业高端化、品牌化、绿色化转型趋势显著
全球市场方面,欧洲塑料制造商协会数据显示,2022 年全球塑料产量约 4 亿吨,预计至 2050年,全球塑料年产量将达到 11
亿吨。我国作为塑料制品生产及消费第一大国,近年来塑料制品产量维持高基数水平,保持小幅增长。据国家统计局数据显示,2019 年至
2023年,我国塑料制品产量略有下降但整体平稳,2023年度我国塑料制品产量为
7488.5万吨,同比增长3.0%。2019-2023年度,我国塑料制品产量情况如下:
2019年-2023年中
2024-06-07

“十四五”全国电网总投资预计3万亿元并向数字化智能化市场转型
“十四五”全国电网总投资预计3万亿元并向数字化智能化市场转型
1、电力信息化行业概述及发展历程
电力信息化行业是软件与信息技术服务业的细分领域,是指电子、计算机、通讯等信息技术在发电、输电、变电、配电、用电、调度、电力物资管理等各个环节应用全过程的统称,是电力工业在电子信息技术的驱动下由传统工业向高度集约化、知识化、技术化转变的过程,目标是保证电力系统安全经济地运行。
我国电力信息化行业发展主要经历了3个阶段:
2-240606150Q5361.jpg [/uploads/ueditor
2024-06-06

高分子材料挤出装备行业市场调研及发展趋势预测
高分子材料挤出装备行业市场调研及发展趋势预测
高分子材料产品种类丰富、应用领域广泛,近年来各类高端改性材料、专用材料、特种新材料不断涌现,性能要求各异,高分子材料挤出装备制造呈现定制化及综合服务化发展趋势,已逐步演化为复杂的系统工程。近年来,挤出装备市场竞争呈现两极分化的格局:一端是低端标准化设备生产商,企业规模较小且数量众多,市场竞争较为激烈;另一端是中、高端定制化塑料机械企业,专注中高端产品市场,国内竞争者相对较少,与国际知名厂商在大型石化装备、高端新材料装备等高端领域直接竞争。
1、行
2024-06-06

超高分子量聚乙烯纤维行业产业链关系及重点企业
超高分子量聚乙烯纤维行业产业链关系及重点企业
1、上下游行业之间的关联性及影响
在上游原料端,超高分子量聚乙烯纤维的主要原材料为高分子量聚乙烯树脂,而高分子量聚乙烯树脂则由乙烯原料聚合而成,除此之外,其它制备原料还包括白油溶剂、十氢萘溶剂、萃取剂、二氯甲烷、二甲苯等,在高分子量聚乙烯树脂制成粉末后通过溶胶纺丝工艺最终制成高分子量聚乙烯纤维。目前国内高分子量聚乙烯树脂的产能约为
10 万吨,海外产能约为 30 万吨。海外主要供应商包括塞拉尼斯、巴西布拉斯克公司、美国
Avient、日本三井化学
2024-06-06