

“十四五”规划检验检测服务的市场化、国际化是未来行业发展的必然趋势
“十四五”规划检验检测服务的市场化、国际化是未来行业发展的必然趋势
1、检验检测行业发展现状
(1)全球检验检测行业发展现状
近年来,随着对产品和服务的质量、安全性和合规性的需求日益增长,全球检验检测行业市场规模总体呈上升趋势。全球检验检测行业市场规模从2012年的1,077亿欧元上升至2023年的2785亿欧元,复合增长率为9.02%。2020年,由于全球经济形势不景气,检验检测行业市场规模增速放缓,增长率仅为3.60%。随后全球经济形势好转,2021年全球检验检测行业市场规模同比增速为
2024-07-01

辐射固化技术不断推陈出新以及向新的应用领域进一步渗透
辐射固化技术不断推陈出新以及向新的应用领域进一步渗透
1、辐射固化树脂行业发展概况
(1)辐射固化树脂简介
辐射固化树脂亦称低聚物,是一种专用合成树脂,分子量通常在几百至几万,粘度从几十到几十万(cps)不等,一般应具备在光(UV)或高能射线(EB)固化照射下可进一步反应或聚合的基团,如不饱和双键或环氧基等。按照不同的分类标准,辐射固化树脂通常有以下分类:
按照辐射固化机理分类,辐射固化树脂主要包括自由基型和阳离子型。光引发剂在能量照射下产生自由基或阳离子,引发单体和低聚物发生聚合和交联
2024-06-28

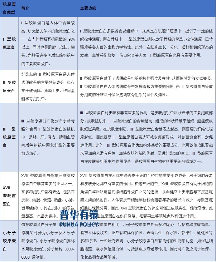
重组胶原蛋白原料厂商在产业链中的市场地位持续提升
重组胶原蛋白原料厂商在产业链中的市场地位持续提升
作为新型的生物材料,市场对胶原蛋白尤其是重组胶原蛋白的功效认识有限,行业相关监管及规范条例相对较少。近年来,国家已公布《重组胶原蛋白》(YY/T
1849-2022)、《重组人源化胶原蛋白》(YY/T
1888-2023)、《重组胶原蛋白类医疗产品分类界定原则》、《重组胶原蛋白生物材料命名指导原则》等行业监管及规范条例,提供重组胶原蛋白命名、分类界定、应用等角度的指导方针,推动行业规范化、标准化发展。随着中国重组胶原蛋白市场行业监管机制的逐渐完
2024-06-28

新能源汽车发展给汽车零部件行业带来增量
新能源汽车发展给汽车零部件行业带来增量
汽车零部件是指组成汽车各个部分的基本单元,是汽车行业的重要组成部分,也是支撑汽车工业持续健康发展的必要因素。一辆汽车可分为发动机、底盘、车身和电气设备四大组成部分,由上万个零部件组装而成,各大系统通过零部件的有效组合实现汽车的基本功能。
汽车零部件根据其进入汽车整车的不同时间阶段可以分为整车配套市场(即 OEM
市场)和售后维修市场(即AM市场)。整车配套市场是指在新车出厂之前各汽车零部件厂商为整车提供零部件配套的市场,包括了汽车的各种零部件。售后维修
2024-06-28

汽车座椅及其零部件行业五大发展趋势
汽车座椅及其零部件行业五大发展趋势
1、汽车座椅市场发展概况
汽车座椅是乘车时的坐具,是集人体工程学、机械驱动和控制工程等为一体的系统工程产品,主要由座椅骨架、滑轨、调角器、面套、头枕扶手、座椅电机、舒适系统等部件组成,是汽车被动安全系统的一部分,也是乘车人员在车内接触最密切的部件。汽车座椅的品质直接关系到用户舒适度、愉悦度与安全性。
2、汽车座椅及其零部件行业发展趋势
(1)安全性
作为汽车承载乘员最直接的载体,汽车座椅是汽车中重要的被动安全部件,其安全性能直接影响到司乘人员的安全问
2024-06-28

电子智能控制产品行业主要玩家及细分产品情况、发展趋势
电子智能控制产品行业主要玩家及细分产品情况、发展趋势
1、电子智能控制产品行业竞争格局
电子智能控制产品下游应用领域丰富,各个应用场景对控制器的性能、可靠性、稳定性等要求存在差异,不同应用场景下控制器的技术开发难度、价值也不尽相同。多数市场参与者选择聚焦一个或特定几个下游细分市场,并根据自身特点参与单个或多个产业链环节。主要企业包括和而泰、拓邦股份、儒竞科技、振邦智能、瑞德智能、和晶科技、尚研电子等,具体情况如下:
2-24062G63951c7.jpg [/uploads/ueditor
2024-06-28

生态修复行业市场空间大,企业向综合型生态修复治理方向发展
生态修复行业市场空间大,企业向综合型生态修复治理方向发展
1、行业发展概况
生态环境治理行业是指以保护和改善生态环境为目的,提供生态修复、生态保护、生态建设、生态监测等技术和服务的行业。其中,生态修复是生态环境治理行业新兴的细分领域,生态修复行业是指通过人工干预,恢复或提升受损生态系统的功能和价值的行业,生态修复需要在自然资源开发利用全过程中,实现源头保护、利用节约和破坏修复,保持山水林田湖草系统功能稳定,促进自然资本保值增值。生态修复行业涉及的领域包括土壤污染治理、荒漠化治理、矿山复垦、园
2024-06-27

智能重载设备行业下游细分市场需求规模及前景预测
智能重载设备行业下游细分市场需求规模及前景预测
1、智能重载设备行业发展现状
重型机械行业在中国是国民经济和国防建设中的重要组成部分,其制造的各类技术装备对经济现代化和基础设施建设至关重要。这个行业具有高产业关联度、带动力强和技术含量高的特点,直接反映了一个国家的工业化水平和经济科技实力。
近年来,中国的重型机械行业经历了明显的周期性波动。2007年到2014年,由于经济快速增长和“4万亿计划”对固定资产投资的拉动作用,行业发展迅猛。2014年以后,随着经济增速放缓和固定资产投资规模减少,
2024-06-27

汽车电子行业发展现状及市场前景主要玩家
汽车电子行业发展现状及市场前景主要玩家
1、汽车电子行业概况
汽车电子是安装在汽车上所有电子设备和电子元器件的总称,是电子信息技术应用到汽车领域所形成的行业。随着电子技术的不断发展和汽车电子创新性用途的不断延伸,汽车电子已逐步广泛应用于汽车的各个领域,从功能层面主要可以分为电子控制系统和车载汽车电子控制装置两大类别。
电子控制系统,是利用半导体等,通过和汽车机械系统有机结合在一起,对汽车的各个子系统进行控制,是保证汽车完成基本行使功能不可或缺的汽车电子装置,主要包括动力及传动系统、底盘和安
2024-06-27

无线通信芯片行业下游应用前景分析
无线通信芯片行业下游应用前景分析
1、无线通信芯片行业概况
按功能分类,无线通信芯片主要包括基带芯片和射频芯片两大类别,其中,基带芯片是各类终端和设备实现无线通信的核心部件。接收信号时,基带芯片通过对收到的基带信号进行解码等处理将其转换为语音或数据信号;发送信号时,将语音或数据信号编码复用成用来发送的基带信号。射频芯片主要是对信号进行频率调制/解调、放大和发送/接收,以满足信号工作频段、发送功率等要求。
此外,无线通信芯片可以进一步集成为模组类产品。比如无线通信芯片与电源管理芯片、内存芯片
2024-06-27

氧化锌电阻片行业展现出广阔的市场潜力和发展前景
氧化锌电阻片行业展现出广阔的市场潜力和发展前景
作为电力系统过电压保护的核心元件,氧化锌电阻片在电力系统、电子工程、通讯设备等领域的应用日益增多。此外,全球对电力供应可靠性和安全性的重视,以及对电子设备保护需求的增加,也为氧化锌电阻片市场提供了增长动力。技术创新和产品性能的提升进一步推动了市场的发展,同时,环保法规的加强也促使制造商开发更高效、更环保的氧化锌电阻片产品。尽管市场竞争激烈,但对于能够提供高性能、高可靠性产品的制造商而言,全球市场仍存在广阔的发展空间。
中国氧化锌电阻片市场规模得
2024-06-27

受益于消费电子等PCBA市场需求将不断增加,未来市场前景广阔
受益于消费电子等PCBA市场需求将不断增加,未来市场前景广阔
1、行业特有经营模式和特性
PCBA
为电子产品生产制造中不可缺少的环节,应用领域广泛,产品种类众多,要求其生产商具备较强的定制化产品的设计及生产能力。定制化产品需按照客户特定的性能规格要求、结构要求等进行设计和制造。随着下游领域市场的发展,围绕下游客户的需求,提供包含产品设计、研究开发、原材料供应链管理、生产制造、产品测试及售后管理等综合服务已成为行业共识。
2-240626150A04a.jpg [/uploads/uedi
2024-06-26

工业换热节能设备行业细分市场及下游应用市场前景预测
工业换热节能设备行业细分市场及下游应用市场前景预测
目前我国工业换热节能设备市场规模保持平稳增长。在国家“双碳”目标背景下,节能减排成为工业发展的重要方向。工业换热节能设备作为工业生产中实现热量交换和传递的设备,是工业生产装置中提高能源利用效率的设备之一,是重要的节能设备。
得益于广泛的下游应用领域,换热设备行业市场规模庞大。2019-2023年我国换热设备行业规模保持稳定的增长态势,具体市场规模及增速详见报告。
1、工业换热节能设备细分产品市场分析
近年来,光伏新能源、精细化工、石化、
2024-06-26

制冷剂泵(氟泵)有望在新的应用场景中展现出其独特的价值和潜力
制冷剂泵(氟泵)有望在新的应用场景中展现出其独特的价值和潜力
1、制冷剂泵(氟泵)简介及行业现状
泵是一种输送和提升液体的机械,它把原动机的机械能转化为被输送液体的能量,使液体获得动能和势能。按照作用原理不同,根据作用力可以分为叶片式和容积式。叶片式和容积式又分为多种,其中叶片式包括离心泵、旋涡泵等,容积式包括齿轮泵、滑片泵、转子泵等。另外,在不同应用领域使用的泵体根据封闭性,又可分为全封闭式、半封闭式及全开式。
目前数据中心主要应用的是制冷剂泵(氟泵),其根据作用形式主要分为全封闭式齿轮
2024-06-26

精密温控产品简介应用及发展历程
精密温控产品简介应用及发展历程
精密温控产品是专为需要精确控制温度的环境而设计的设备,它们广泛应用于数据中心、通信基站、储能系统、交通工具以及医疗设施等多个领域。这些产品的核心目标是确保环境的稳定性,提高能源使用效率,降低能耗,同时响应全球节能减排的号召。根据应用领域的不同,又可分为数据中心温控节能产品、储能温控产品、工业温控产品、客车温控产品等。精密温控产品生产商主要对温度传感器、换热器、散热器、控制器、风机、水泵、氟泵等这些设备进行生产或组装,另外还有一些厂商提供系统集成和解决方案。生产商
2024-06-26

燃气器具旋塞阀市场现状及未来发展趋势主要玩家
燃气器具旋塞阀市场现状及未来发展趋势主要玩家
1、燃气器具旋塞阀市场现状及未来发展趋势
(1)市场资源向优势企业集聚
国内燃气器具旋塞阀厂商遍布全国,主要分布在浙江和广东两省,我国已成为全球燃气器具旋塞阀产量和市场需求量较大的国家之一。近年来我国燃气器具旋塞阀产业快速增长,应用模式也日渐成熟。传统技术和装备手段可以满足绝大多数产品的制造要求,市场发展状态良好。燃气器具旋塞阀行业竞争较为充分,长期以来存在众多小型企业。“十三五”期间,厨卫行业企业持续发展,产业格局出现较大调整。在“十三五”初
2024-06-26

剃须刀行业细分市场发展现状及发展趋势前景预测
剃须刀行业细分市场发展现状及发展趋势前景预测
剃须刀行业是个人卫生护理用品领域的一个重要组成部分,随着生活水平的提高和男性个人护理意识的增强,该行业得到了迅速发展。剃须刀产品大致可以分为手动剃须刀和电动剃须刀两大类。手动剃须刀使用传统的刀片和刀架组合,需要使用者通过手动操作来刮除胡须;而电动剃须刀则内置电机,通过旋转或振动的刀头来刮除胡须,更加方便快捷。
1、手动剃须刀行业发展前景及竞争格局分析
(1)手动剃须刀行业发展现状及前景
手动剃须刀通常由刀片和手柄组成,用于修剪和除去面部毛发。
2024-06-26

食用菌产品质量安全受到更多关注、产业链条不断细化延伸
食用菌产品质量安全受到更多关注、产业链条不断细化延伸
1、行业概述
食用菌是可供人类食用的大型真菌。具体地说食用菌是可供食用的蕈菌;蕈菌,是指能形成大型的肉质(或胶质)子实体或菌核类组织并能供人们食用或药用的一类大型真菌。世界上已被描述的真菌达
12 万余种,能形成大型子实体或菌核组织的达 6000 余种,可供食用的有 2000 余种,能大面积人工栽培的只有 40~50
种。中国食用菌资源十分丰富,据统计,中国已知的食用菌约 657种,它们分属于 41 个科、132 个属,其中担子菌 620
2024-06-25

汽车流体管路行业发展概况及竞争格局代表企业
汽车流体管路行业发展概况及竞争格局代表企业
1、汽车流体管路行业发展概况
(1)汽车流体管路是汽车重要的零部件
汽车流体管路是指连接汽车各个功能件的管状零件,其作用是在各功能件之间传递各种介质,如燃油、气体、制冷剂、水等,帮助汽车各子系统实现其功能。汽车流体管路多应用于高温、高压、腐蚀性介质、高臭氧浓度和高静电的复杂环境中,局限在紧凑有限的车舱空间内,在汽车运行当中始终处于频繁震动与扭转的疲劳状态,并需要满足严格的节能减排要求,因此对其材料运用、结构性能的设计和生产工艺技术水平有着较高的要
2024-06-25

智能家居的兴起推动取暖器向智能化方向发展
智能家居的兴起推动取暖器向智能化方向发展
1、行业概况
智能取暖电热设备包括卫生间采暖产品、家居采暖产品以及工商业采暖产品等,智能采暖设备主要以电能为主要能源,以碳材料为电热原件,红外辐射为加热方式,为空间供暖。电热材料主要包括高、中、低温发热板,石墨烯发热管等电热元器件和材料。行业大类属于
“电气机械和器材制造业”中的家用电器类,在家庭及类似场景中使用的各种电器和电子器具通称为家用电器,又称民用电器、日用电器。在生活中,家用电器已成为现代家庭生活的必需品。因为它能使人们从繁重、琐碎、费时的
2024-06-25