锂盐行业受益锂电产业,预计2026年全球锂消费量达205万吨
1、锂行业发展情况
锂(Li)是一种银白色的轻金属,具有高氧化电势,广泛应用于电池和储能领域。被誉为“21世纪的能源金属”和“白色石油”。锂盐(如碳酸锂、氢氧化锂、氯化锂)是锂电行业的核心原料,随着新能源汽车和储能行业的发展,市场需求持续增长。
锂产业链主要分为锂资源上游开采、中游提炼及下游应用。上游开采环节,锂资源供给目前主要来自盐湖和矿石提锂,以及少量的锂电池回收。中游提炼环节,以碳酸锂、氢氧化锂和氯化锂作为基础原料,可进一步加工生产锂金属和锂电池正极材料、电解液、催化剂等化合材料。下游应用环节,锂产品的领域广泛,主要可分为电池领域和传统工业领域,电池应用包含电动汽车、化学储能、3C消费及工业电子、电动工具等;传统工业领域主要包含医药、陶瓷玻璃、润滑剂、催化剂等。锂产业链具体情况如下:
锂产业链

资料来源:普华有策
(1)与上游行业的相关性
锂盐行业的上游为锂资源(包括盐湖、矿石锂矿)开采行业;对本行业企业来说,锂矿石和盐湖卤水的供求变化、价格波动、锂资源所在国的经济波动、税收增加等变化对本行业的经营有较大影响。
(2)与下游行业的相关性
锂盐产品与下游行业的关联性较强,主要应用于锂电池和传统工业,下游行业众多,广泛分布于汽车、电子、化工、特种工程塑料、医药、橡胶、核工业、航空航天、金属冶炼等领域。上述行业的发展及变化都将对本行业的市场需求状况产生不同程度的影响。
2、锂盐上游产业发展概况
全球锂矿类型有盐湖卤水型、伟晶岩型、黏土型、锂沸石型、油气田卤水型和地热卤水型,其中以盐湖卤水型和伟晶岩型为主,常见的伟晶岩型锂矿包括锂辉石、锂云母和透锂长石等种类。
全球锂矿类型资源量分布情况

资料来源:普华有策
目前,全球锂资源开发主要来源于盐湖卤水和伟晶岩型矿;因技术、成本等因素限制,其他矿种的锂资源开发利用仍较少。
(1)全球的锂资源情况
锂元素在地壳中含量约为0.0065%,全球锂资源分布不均,主要集中在南美锂三角(阿根廷、玻利维亚、智利)、澳大利亚、中国、美国、刚果(金)和加拿大等地区。盐湖卤水型锂矿主要分布在南美锂三角和中国青藏高原,伟晶岩型锂矿与造山带相关,分布较广,主要在澳大利亚西部、中国青藏高原周边、刚果(金)等。2024年全球锂金属储量约2,800万吨,折碳酸锂当量约1.5亿吨,其中南美锂三角和澳大利亚占比68.21%,中国占比10.71%。
世界锂储量的国家分布情况如下:

资料来源:普华有策
全球硬岩锂资源主要以锂辉石为主,分布在澳大利亚和非洲,其中澳洲的锂辉石品位Z优,非洲潜力较大。卤水锂资源主要分布在南美锂三角,锂离子浓度较高。相比之下,我国盐湖的锂离子浓度较低,杂质较高,镁锂比高,提锂生产面临更大挑战。
(2)我国锂的资源量与分布
截至2024年1月,我国锂储量达到1,590万吨,占全球的10.71%。锂矿资源种类丰富,主要包括盐湖型与伟晶岩型,其中盐湖型资源占比高。主要分布在青海、西藏、四川、江西、新疆、湖南等地,其中宜春市的锂矿资源尤为丰富,已探明可利用氧化锂储量超过258万吨,折合碳酸锂约636万吨。随着新能源发展,宜春地区的锂资源预计将继续增加。
全球优质锂资源集中在澳洲锂矿和南美盐湖,而我国的锂资源整体禀赋较低,锂盐产业对外依存度较高。
具体类型的锂资源分布情况

资料来源:普华有策
总体来看,宜春的锂云母资源具备较好的开发前景。
(3)全球锂资源生产供应情况
1)全球锂资源的开发分布不均,澳大利亚和南美主导当前市场供应
全球锂矿产量主要来自锂辉石和盐湖,其中锂辉石占主导地位,尤其是澳大利亚的锂辉石开发,已成为全球Z大锂矿供给国,提供全球硬岩锂矿石的87%,总供应量的39%。南美锂三角地区的盐湖资源较为丰富,智利的锂资源开发较好,产量居全球第二,阿根廷紧随其后,玻利维亚虽资源丰富,但开发进程滞后。未来随着锂战略重要性提升,阿根廷和玻利维亚的锂产量有望快速增长。
2)我国锂资源种类多样,盐湖和锂辉石有待进一步开发,锂云母资源供给快速增长,但整体的锂资源对外依存度高
我国锂资源种类多样,但资源禀赋较低,对外依存度高,2024年约为60%。锂资源开发主要集中在青海、四川、江西、西藏四省,但受自然环境、技术等因素影响,国内盐湖和锂辉石资源开发较低,尚需进一步发展。锂云母经过技术突破,锂盐生产路径逐渐成熟,成为锂盐增长的重要来源。
3、锂盐中游产业发展概况
锂盐中游产业是将各类型锂矿提取加工形成的金属锂、锂化合物及相关产品。中游提炼的核心产品为碳酸锂、氢氧化锂、氯化锂及金属锂等,其中,碳酸锂是锂资源开采加工过程中的Z直接和基础的锂盐产品。碳酸锂的生产、消费与需求是整个锂产业链发展的基础,碳酸锂当量(LithiumCarbonateEquivalent,LCE)是衡量锂盐生产和用锂需求的主要指标。
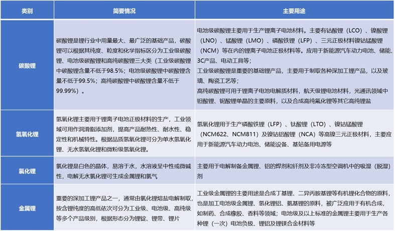
(1)主要锂产品的情况介绍
主要锂产品的简要介绍及主要用途情况如下:

资料来源:普华有策
(2)全球锂盐的生产情况
全球锂盐生产主要依赖“海外资源+中国加工”模式。锂资源集中在南美锂三角和澳大利亚,锂盐加工多集中在中国。国内企业如赣锋锂业、天齐锂业使用澳洲锂精矿加工锂盐,国际企业则在中国设厂或外包加工。2024年全球锂及衍生物产量约135万吨碳酸锂当量,其中中国产量为106.5万吨,占全球的78.89%。近年锂盐供应稳步增长,2022年为86.1万吨,2023年为111.6万吨,2024年为135万吨。
(3)我国的锂盐产量情况
近年来,我国锂盐供应量稳步增长,占全球产量比重持续上升,成为全球Z主要的锂盐生产基地。2022年度锂盐产量折合碳酸锂当量为63.1万吨,同比增长31.46%,中国锂盐产量占全球锂盐产量的比例为73.29%;2023年度锂盐产量折合碳酸锂当量为81.5万吨,同比增长29.16%,中国锂盐产量占全球锂盐产量的比例为73.03%;2024年度锂盐产量折合碳酸锂当量为106.5万吨,同比增长30.67%,中国锂盐产量占全球锂盐产量的比例为78.89%。
(4)我国锂盐生产的资源供应对外依存度高
中国是全球锂盐主要生产地,占全球基础锂盐产量超过70%。然而,全球优质锂资源集中在澳洲和南美盐湖,我国锂资源高度依赖进口。虽然近年来国内锂资源开发增加,外部依存度有所下降,但仍保持在约60%。2024年我国碳酸锂产量70.10万吨,同比增长35.4%;氢氧化锂产量41.40万吨,同比增长29.5%。其中,国内锂资源生产的锂盐折合碳酸锂当量约34.50万吨。
4、锂盐下游产业发展概况
锂盐产品广泛应用于电池和传统工业领域。电池领域包括电动电池、化学储能、消费电池等,是锂盐的核心应用领域;传统工业领域涉及医药、润滑剂、陶瓷玻璃、催化剂等。由于锂元素独特的物理化学性质,锂盐可用作催化剂、引发剂、添加剂,或用于合成新型材料,广泛应用于玻璃、陶瓷、润滑、铸造、医疗等行业。近年来,随着全球碳中和的推进,电动汽车、风光储能等新兴产业快速发展,推动锂盐行业高速增长,电池领域的需求占比从2021年的81%预计将在2025年升至93%。锂盐下游应用领域的情况如下:
2021年锂盐下游应用领域占比情况VS2025年预计锂盐下游应用领域占比情况

资料来源:普华有策
(1)锂盐在锂离子电池的应用
锂盐广泛应用于电池和传统工业领域。电池领域(如电动电池、化学储能、消费电池)是锂盐的核心应用;传统工业领域包括医药、润滑剂、陶瓷玻璃、催化剂等。由于锂元素的独特性质,锂盐可作为催化剂、引发剂和添加剂,广泛应用于多个行业。随着全球碳中和推进,电动汽车和风光储能等新兴产业的快速发展,锂盐需求持续增长,预计电池领域的需求占比将从2021年的81%上升至2025年的93%。
(2)新能源电动汽车的发展情况
在全球碳中和、能源安全和温室效应的推动下,新能源汽车发展成为汽车行业的主要趋势。电池作为电动汽车的核心部件之一,特别是锂离子动力电池,市场需求快速增长。全球新能源汽车销量稳步上升,2024年达到1286.6万辆。中国企业主导市场,宁德时代与比亚迪占据全球市场份额的37.9%和17.2%。随着技术进步,预计2025年全球动力电池需求将达到975GWh,2030年将达到2,100GWh。
中国新能源汽车行业受益于政策支持和技术进步,持续保持全球领先地位。从2018年到2024年,中国新能源汽车销量占全球市场的40%以上,推动本土品牌快速增长。2023年,新能源汽车产销分别达到958.7万辆和949.5万辆,增幅超过35%,预计2024年将继续增长,销售渗透率达到40.9%。
(3)储能领域
电化学储能技术包括锂离子电池、铅酸电池、钠硫电池、液流电池和超级电容器。锂离子电池因其高安全性、高储能效率、强能量保持与恢复能力、良好的环境适应性和无重金属污染等优点,成为主要储能技术,广泛应用于可再生能源并网、分布式发电和微电网等领域。目前,锂离子电池的装机占比Z大,并在电力调频、通信和5G等领域得到应用。在全球碳中和和绿色发展背景下,风光储能、通讯及5G等行业的快速发展推动了高效储能设备和锂盐产品的需求增长。
5、行业的发展趋势
(1)锂盐行业受益于锂电产业的发展,进入高速增长上升期,锂从“小金属”向“大金属”成长
在全球碳中和背景下,绿色低碳发展推动了锂电池的新应用,尤其在新能源汽车和储能电池领域,促使锂从“小金属”向“大金属”转变。由于碳酸锂需求主要来自能源、汽车等产业变革,绿色能源产业的持续发展增强了锂盐的需求增长。预测,2022年至2026年全球锂消费量将逐年增长,分别为81万吨、99万吨、130万吨、163万吨和205万吨LCE。
2022-2026年全球锂消费量规模及预测

资料来源:普华有策
(2)上下游企业产销绑定,锂盐企业进行分散式资源股权投资,全球资源争夺白热化
锂盐供应紧张凸显锂矿资源的战略重要性。中游锂盐厂商和下游电池及新能源汽车企业通过包销方式直接锁定上游锂矿资源。西澳矿山的锂精矿已全部包销给股东、锂盐企业和汽车厂家。南美盐湖Olaroz-Orocobre也将产量包销给Toyota等汽车企业。赣锋锂业、雅化集团等企业的锂盐产品供应给特斯拉、宝马等大牌汽车企业。随着锂盐需求增长,企业加强全球资源布局以确保供应稳定,推动了锂盐价格上涨和扩产热潮。
(3)锂盐企业产业垂直一体化发展成趋势,锂盐产品成为产业核心
由于全球锂资源紧缺,锂盐行业龙头企业正在整合上下游资源,包括锂资源开发、锂盐生产、电池制造和回收等,以提升协同效应、竞争优势和盈利能力。赣锋锂业已经率先布局全产业链,而美国ALB和智利SQM则涉足溴、碘、钾等化合物生产。
6、进入行业的主要壁垒
(1)技术研发与生产工艺壁垒
锂盐行业对产品纯度和功能性要求严格,包括锂含量、杂质、磁性物质和粒度等。提锂生产过程复杂,受原料品位、设备、工艺设计、配方等多因素影响,形成较高的技术壁垒。目前仅少数公司能规模化生产,且头部企业对技术严格保密。新进入者需要较长时间积累,突破核心难题和优化生产工艺,形成高技术和工艺壁垒。
(2)资源壁垒
随着新能源汽车和锂电池的发展,锂作为绿色发展关键材料,其战略重要性凸显。全球锂资源集中,主要由澳大利亚和南美盐湖主导。尽管全球在开发新锂矿,已开发资源基本锁定。中国是主要锂盐生产基地,但自给率低,依存度高达60%。新入市者若缺乏优质资源或稳定供应渠道,将难以保证产品稳定性。因此,锂盐行业具有较高资源壁垒。
(3)资金壁垒
锂盐行业资金密集,主要体现在三方面:一是生产环境和设备要求高,新建产线投资大且周期长;二是锂资源集中,原材料价格高且采购规模大,占用大量流动资金;三是技术和产品需持续创新,研发投入大。总体资金壁垒较高。
(4)客户认证与市场进入壁垒
锂盐产品(如碳酸锂、氢氧化锂)是锂电池的核心材料。电池厂商需对供应商进行严格的技术、生产、质量和管理认证,认证周期长,还需考察供货能力。部分新能源车企还需进行ESG认证才能进入供应链。因此,企业倾向于与供应商建立长期合作,降低采购成本和供应风险,导致新进入者难以短期建立销售渠道。锂盐行业存在较高的认证和市场进入壁垒。
7、行业竞争情况及主要企业
(1)全球锂资源供应从集中走向分散,资源种类趋于多元化,国内锂资源自给率改善和市场定价权上升
因全球锂资源的开发分布不均,澳大利亚和南美锂三角盐湖是传统优质锂资源分布地,2019年以前主导了全球锂资源的市场供应,全球锂产品供给主要产量集中在美国雅保、SQM公司、天齐锂业、赣锋锂业和ArcadiumLithium等龙头企业,行业龙头企业掌握了大量优质矿源,通过规模优势和技术优势,竞争力强。
(2)我国锂盐企业“两超多强”,锂盐产业快速发展
近年来,赣锋锂业和天齐锂业在锂盐产业中深耕多年,迅速发展成为全球领先的企业。随着产业的扩展,以永兴材料、盛新锂能、江特电机等为代表的企业也在迅速崛起,逐步形成了以“两超多强”竞争格局为特点的行业局面。这些企业不仅在锂盐制造工艺和有效产能方面积累了丰富经验,还能提供高质量稳定的锂盐产品,迅速进入全球车企与电池供应链体系。
(1)国外主要锂盐企业
目前国外的锂盐生产企业比较集中,主要有美国雅保、智利SQM、ArcadiumLithium等,具体企业情况如下:
国外主要锂盐企业

资料来源:普华有策
(2)国内主要锂盐企业
目前,国内主要的锂盐企业有赣锋锂业、天齐锂业、盐湖股份、盛新锂能、永兴材料、江特电机、雅化集团、天华新能等,具体企业情况如下:
国内主要锂盐企业

资料来源:普华有策
《2025-2031年锂行业产业链细分产品调研及前景研究预测报告》,涵盖行业全球及中国发展概况、供需数据、市场规模,产业政策/规划、相关技术、竞争格局、上游原料情况、下游主要应用市场需求规模及前景、区域结构、市场集中度、重点企业/玩家,企业占有率、行业特征、驱动因素、市场前景预测,投资策略、主要壁垒构成、相关风险等内容。同时北京普华有策信息咨询有限公司还提供市场专项调研项目、产业研究报告、产业链咨询、项目可行性研究报告、专精特新小巨人认证、市场占有率报告、十五五规划、项目后评价报告、BP商业计划书、产业图谱、产业规划、蓝白皮书、国家级制造业单项冠军企业认证、IPO募投可研、IPO工作底稿咨询等服务。(PHPOLICY:MJ)