

智能穿戴ODM企业将成为未来科技社会的新型基础设施建设平台
智能穿戴ODM企业将成为未来科技社会的新型基础设施建设平台
智能穿戴ODM行业是指为智能穿戴品牌厂商提供从产品研发、设计、制造到物流管理的一站式服务的行业。ODM厂商根据品牌厂商的订单完成产品设计、开发及生产后,将产品交付客户,客户自行在市场上进行销售。ODM模式可以帮助品牌厂商降低成本、提高效率、优化供应链、增加产品竞争力等。智能穿戴ODM行业涵盖了智能手表、智能手环、智能戒指、
TWS 耳机、 VR/AR 设备等多种产品。
随着智能穿戴ODM行业发展其集中度不断提高,龙头企业通过规模效应
2024-03-25

“十五五”期间商务休闲男装行业市场规模及竞争态势预测
“十五五”期间商务休闲男装行业市场规模及竞争态势预测
1、中国服装制造业进入新的转型期
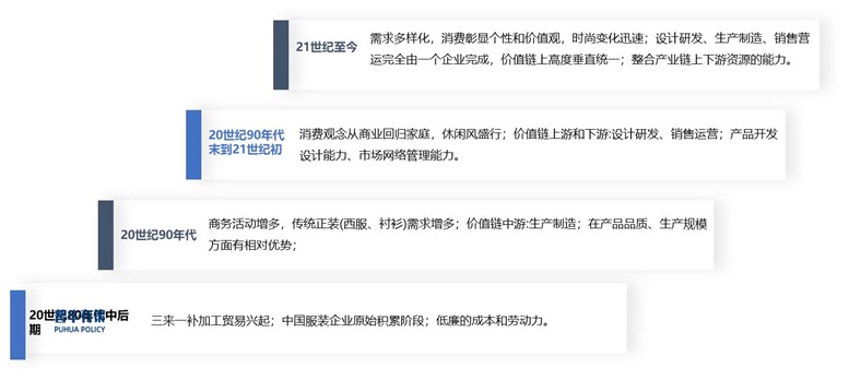
21世纪至今,随着全球经济发展放缓,中国服装制造业也进入新的转型期,目前,中国的制造商品牌和商业品牌都已进入重要转型期,正悄然向零售商品牌迈进。所谓零售品牌商,指的是一种从服装的设计制造开始到销售终端完全由企业统一执行,在价值链上高度垂直统一的经营模式。新时期下,消费群体需求多样,强烈主张彰显个性和价值观,同时市场的时尚变化也比较迅速,因此男装企业向零售商品牌迈进也便显得日益迫切。通过这种新的经营模式,男
2024-03-25

2024年床垫弹簧设备将朝着自动化、智能化、集成化方向发展
2024年床垫弹簧设备将朝着自动化、智能化、集成化方向发展
1、弹簧床垫行业发展概述
我国床垫行业起步相对较晚,但发展速度迅猛。20世纪80年代初,随着改革开放的深入和对外交流的增多,我国开始引入国外先进的弹簧床垫生产设备和技术,建立了最初的床垫生产线。随着90年代国民经济的快速增长和居民消费升级,床垫行业进入了规模化、规范化发展阶段,本土床垫制造企业的自主研发能力逐渐增强,床垫弹簧生产设备的技术水平也随之提升,从早期的手动或半自动化设备过渡到自动化乃至智能化设备。
进入21世纪,随着中国
2024-03-25

“十五五”时期定制家居行业发展特点、趋势及重点企业分析
“十五五”时期定制家居行业发展特点、趋势及重点企业分析
1、定制家居行业营业收入规模分析
定制家居行业属于家具制造业的细分行业,是企业根据消费者的个性化需求,结合居室空间结构特征,通过信息化和柔性化生产工艺,生产房屋装修所需各类定制化家居产品,进行统筹配置、灵活组合,以达到空间布局合理、全屋色调风格匹配、功能实用协调的目的。起初,定制家居主要以定制衣柜和定制厨柜等板式家具为主,但随着家具消费向个性化、定制化、功能化等方向变迁发展,“全屋定制”概念逐渐兴起,定制家居品类日益丰富,定制化木门、护
2024-03-25

热工装备产品终端领域市场容量大,可为其提供广阔的发展空间
热工装备产品终端领域市场容量大,可为其提供广阔的发展空间
1、行业基本概况情况介绍
热处理是指将材料放在一定的介质内加热、保温、冷却,通过改变材料表面或内部的组织结构从而控制其性能的一种热加工技术工艺。这种技术可赋予先进材料极限性能、赋予高端装备基础零部件、关键构件极限服役寿命。它是“材料科学与工程”、“机械制造”两大学科的前沿,是先进材料和机械制造的核心技术、关键技术、共性技术和基础技术(中国热处理与表层改性技术路线图)。是充分发挥材料性能潜力、提高产品质量和使用寿命的关键加工工序,亦是高
2024-03-24

2024年高性能工业铝材行业下游细分应用领域分析及前景预测
2024年高性能工业铝材行业下游细分应用领域分析及前景预测
1、高性能工业铝材行业供需情况分析
铝合金是以铝为基的合金总称,主要合金元素有铜、硅、镁、锌、锰,次要合金元素有镍、铁、钛、铬、锂等。铝合金在保留了铝性能优势的基础上,获得了更好的物理力学性能和热成型性;铝合金具有众多优质特性,如:轻量化、良好的导热性和导电性、可塑性、耐腐蚀、表面处理性能良好、无磁性、良好的力学性能及切削加工性能等。作为轻量化材料,铝合金的密度仅为钢铁的约1/3,在提倡节能、环保的大背景下,铝合金因其优异的可回收性
2024-03-22

我国医药产业展现出巨大的发展潜力和市场前景
我国医药产业展现出巨大的发展潜力和市场前景
1、中国医药行业发展概况及趋势解析
近年来,我国经济发展持续强劲,政府对医疗体制改革的重视与投入不断加大,旨在改善医疗服务供给、提高医疗服务质量,并通过医保支付方式改革、医药价格形成机制调整等手段释放了民众日益增长的医疗保健需求。这一系列政策和市场环境的变化促进了我国医药行业的快速发展。从2018年到2023年,中国实现终端销售的药品市场规模实现了显著增长,总规模由17,131亿元人民币稳步提升至18,614亿元人民币,复合年增长率为3.78%。这
2024-03-21

2024年智慧教学与校园市场行业前景趋势
2024年智慧教学与校园市场行业前景趋势
当前的教学信息化市场主要由各个学校主导建设,缺乏统一的标准规范,定制化要求较多,准入门槛较低,参与者众多,既有产品生产商、也有系统集成商及互联网企业,市场处于充分竞争阶段,但多数仍处于围绕传统教学环境提供通用设备、单一产品、简单方案的同质化、低水平竞争阶段。随着信息化孤岛的逐渐消除和响应教育数字化战略,学校开始要求厂商具备软件开发能力、硬件开发能力、系统整合能力、顶层设计能力、运维服务能力,市场亦将逐步向具有自主知识产权、自主研发能力、深入了解教育业务
2024-03-21

电线电缆行业的快速发展,为线缆用高分子材料带来广阔的市场空间
电线电缆行业的快速发展,为线缆用高分子材料带来广阔的市场空间
1、线缆用高分子材料行业发展概况和趋势分析
线缆用高分子材料属于“先进石化化工新材料”范畴,国家出台了大量政策、法规来鼓励和支持我国电线电缆原材料行业、电线电缆用高分子材料行业以及电线电缆行业整个产业链的发展,为行业发展提供了良好的政策环境,对业内企业的生产经营发展带来积极的影响。
光电线缆用高分子材料行业,上游行业是树脂、阻燃剂等厂商,下游行业是电线电缆制造企业,产业链如下图所示:
2-24032111320L20.jpg
2024-03-21

教育经费支持力度持续稳定,将推动智慧教育的进一步发展
教育经费支持力度持续稳定,将推动智慧教育的进一步发展
智慧教育行业业务流程复杂且应用技术繁多,行业竞争者需要根据信息化行业各个细分领域的实际情况进行针对性且持续性的技术创新研发,引入新兴技术等对产品不停的更新迭代,将自身积累的服务经验与对客户需求的深入理解相结合,对信息行业的多项技术进行开发、研究。此外,随着信息化向数智化发展,要求行业参与者具备深入行业需求的一体化、集成化、共享化技术能力。新的智慧教育行业进入者在短期内难以做到,从而形成技术壁垒。
1、智慧教育行业产业链
2-240321
2024-03-21

智慧招考是教育信息化的重要细分市场
智慧招考是教育信息化的重要细分市场
智慧招考市场主要围绕国家教育考试标准化考点建设开展,为我国各级各类考试提供服务。教育行业是我国治国之本,考试行业事关考试公平公正,对于行业竞争者的产品质量、可靠性、服务与支持情况有较高的要求,尤其关注历史的使用数据,率先进入行业并在行业中具有技术优势和品牌优势的企业处于较为有利的竞争地位。目前,佳发教育、竞业达、杭州恒生为我国国家教育考试综合管理平台及教育考试标准化考点建设的主要参与者。
考试的公平公正历来是教育领域的重点,受到社会的高度关注,国家要求用科
2024-03-20

智慧轨道行业产业政策支持及竞争格局相关玩家
智慧轨道行业产业政策支持及竞争格局相关玩家
近年来,我国相关部门陆续制定或修改智慧交通行业标准、规定等,各部门出台政策推动大数据、人工智能、5G
等新兴信息技术与城轨交通融合,推动产业升级转型。未来城市轨道交通全自动运行、城轨云等新技术的不断推广,视频规模的不断变大,视频的应用环境也会发生较大变化。推动实现业务环境的数字化、业务流程的数字化,助力城市轨道交通数字化发展,已经成为迫切需求。
2-240320120500L4.jpg [/uploads/ueditor/20240320/2-24
2024-03-20

智慧家庭行业相关设备生产企业越来越注重用户体验
智慧家庭行业相关设备生产企业越来越注重用户体验
在国家政策的支持下,智慧家庭企业迎来了高速发展期,业务规模持续扩大,但通信运营商客户普遍回款速度慢,智慧家庭企业长期面临经营资金周转的压力。智慧家庭企业的毛利率受市场供求状况、议价能力、行业竞争情况、原材料市场价格、人力成本、产品结构等多种因素综合影响,未来若影响智慧家庭企业毛利率的因素出现较大不利变化,智慧家庭企业的毛利率可能存在下滑的风险。
1、行业整体竞争格局及部分代表企业
智慧家庭行业相关设备属于充分竞争的行业,市场化程度较高。由于客
2024-03-20

在政府和市场双重推动之下,中国检验检测品牌正在快速形成
在政府和市场双重推动之下,中国检验检测品牌正在快速形成
检验检测认证是现代服务业的重要组成部分,对于加强质量安全、促进产业发展、维护群众利益等具有重要作用。伴随着我国经济的高速发展,交通建设行业已然成为国民经济支柱性基础产业。与此同时,全民对保障交通建设工程质量的意识不断提高,检测作为保证交通工程质量的重要监督手段也越来越受到重视。
1、行业发展概况和趋势分析
2014年,我国检验检测认证机构尚处于发展初期,缺乏政府统一有效的监管,规模普遍偏小,布局结构分散,重复建设严重,体制机制僵化,行
2024-03-20

网络文学用户规模发展仍呈总体稳健态势为移动阅读提供稳定因素
网络文学用户规模发展仍呈总体稳健态势为移动阅读提供稳定因素
移动阅读指的是使用手机、平板电脑、电子书阅读器等移动终端进行的所有阅读行为,包含通过浏览器浏览网页、阅读书城客户端、新闻客户端、报纸客户端、杂志客户端、微博微信的文章及收听有声读物等。我国对移动阅读行业陆续出台了一系列政策进行引导,逐渐强化渠道和内容的监管力度,进一步强化作品精品意识,加强作品版权保护,净化产业环境使移动阅读行业日新月盛,为移动阅读企业的快速发展提供了有利的政策支持。
2-2403191R052334.jpg [/u
2024-03-20

铁路、公路、港口、机场等基础建设方面持续投入驱动石材行业发展
铁路、公路、港口、机场等基础建设方面持续投入驱动石材行业发展
1、石材行业特性
石材行业具有较为明显的周期性、季节性和区域性特征。首先,石材行业的下游行业主要为基础设施建设工程,而基础设施建设与国民经济发展状况联系较为紧密。在经济发展景气时期,全社会固定资产投资额不断增长,为石材行业带来大量需求,而在经济萧条时期,固定资产投资大幅减少,石材行业的销售渠道将会受到很大的限制。
其次,由于基建工程项目通常会在春节前后较长时间停产停工,石材需求在第一季度较少,随着下半年项目工地全面开工,产销量相
2024-03-20

高端纳米碳酸钙市场正逐步打破外资企业或其在华企业的垄断局面
高端纳米碳酸钙市场正逐步打破外资企业或其在华企业的垄断局面
纳米碳酸钙应用面十分广泛,涉及橡胶工业、塑料工业、涂料工业、造纸工业、制药业等,新的应用领域还在不断拓展和延伸。由于纳米碳酸钙的功能在许多下游行业中有不可取代的地位,市场需求刚性较强,且产品相对容易保存和运输,因此纳米碳酸钙行业的周期性、季节性特征相对不是太明显。
由于纳米碳酸钙对上游原材料的依赖性较强,大部分纳米碳酸钙生产企业都将厂址选在矿山原材料丰富的地方,以优质石灰石矿山为中心,逐渐向周围扩展市场,形成了一定的区域性特征。
2024-03-20

预计硝酸铵行业的整体利润水平不会出现重大不利变化
预计硝酸铵行业的整体利润水平不会出现重大不利变化
目前硝酸铵行业整体竞争较为激烈,行业内部分企业持续亏损难以维持经营、部分企业环保不达标,致使行业内资源向优势企业集中,同时,现阶段我国硝酸铵产能分配严重不均衡,导致部分地区严重过剩,而部分地区供不应求。虽然硝酸铵无明显运输半径,但由于硝酸铵为危货运输,远距离运输成本较高,使得非产能集中地区采购硝酸铵成本较高,造成部分地区的工业炸药生产企业面临要不高价采购要不停产的局面。
1、行业竞争格局
(1)行业充分竞争,中小企业纷纷退出
截至 202
2024-03-19

2024年汽车铝合金精密压铸件行业发展趋势、需求市场及重点企业分析
2024年汽车铝合金精密压铸件行业发展趋势、需求市场及重点企业分析
汽车领域铝合金的制造工艺主要有冲压、压铸和挤压成型,压铸则是铝合金部件的主要生产方式,铝合金压铸件在汽车领域用量达 80%左右,挤压件和压延件占比各
10%左右。在环保和节能的要求下,汽车制造不断走向轻量化,推动了密度低、强度高的铝、镁合金等在汽车零部件上的广泛应用。
1、汽车铝合金精密压铸件行业发展趋势
压铸行业正朝着精密化、定制化、高科技化和绿色环保的方向发展,紧跟新能源汽车市场的步伐,以技术创新为核心,不断提升自身在
2024-03-19

工业炸药行业产业链及影响、主要上市公司代表
工业炸药行业产业链及影响、主要上市公司代表
1、工业炸药行业产业链影响
(1)工业炸药上游行业的影响
工业炸药的主要原材料是硝酸铵,其价格波动对民用爆炸物品生产企业的影响较大。
硝酸铵是价格波动比较大的重要化工原料。2008 年上半年,工业炸药主要原材料硝酸铵的价格达到历史最高位 3,600
元/吨左右,一度使民爆生产企业出现严重亏损的局面,自从 2008 年 9 月份起,硝酸铵价格开始逐渐回落。2011 年至2016
年,硝酸铵平均价格逐渐下降,2017 年起,硝酸铵价格有所回升。至
2024-03-19