皮肤学级护肤品:循证医学驱动下的市场突围与未来图景
1、皮肤学级护肤品的定义与分类
皮肤学级护肤品指立足循证医学,针对特定皮肤状况并使用活性原料、科学配方的护肤品,其产品的效果通常经过科学验证。
皮肤学级护肤品厂商通常具备医学背景,其产品研发立足循证医学、紧密结合临床实践、医研共创;针对特定的皮肤问题,其产品有效性经过实验室或临床验证。皮肤学级护肤品厂商通常具有一定的皮肤学学术参与度,良好的皮肤学级护肤品通常能够获得皮肤科医生认可和背书。相比于具有基础功能的化妆品,皮肤学级护肤品基于活性物质及科学配方,效果经过科学验证,能够更为精准、安全、有效地应对皮肤敏感、皱纹、色斑等皮肤问题。
按照皮肤学级护肤品的功能分类,皮肤学级护肤品主要可分为屏障修护类、抗衰老类、保湿类、痤疮类及其他类型产品。
2、皮肤学级护肤品的市场规模
随着产品品类逐渐扩充以及消费者需求逐渐呈现多元化趋势,我国医用皮肤学级护肤品市场发展速度较快。2017年,中国皮肤学级护肤品市场规模为85.2亿元,并以24.1%的年均复合增长率增至2023年的311.7亿元。预计2028年增长至650亿元。
皮肤学级护肤品市场规模及预测

资料来源:普华有策
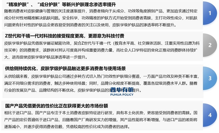
3、皮肤学级护肤品市场的未来发展趋势
皮肤学级护肤品行业发展趋势

资料来源:普华有策
4、皮肤学级护肤品市场的关键成功因素
(1)产品安全性、有效性及差异化优势
从外部监管环境来看,监管趋严下行业进入高质量发展阶段,对原料成分和功效宣称等方面提出了更高的要求,因此,安全性高的皮肤学级护肤品将成为更有竞争力的产品。从需求端来看,随着消费者对化妆品成分和功效认知的不断加强,消费者对产品力和功效提出了更高的要求,皮肤学级护肤品的消费者更关注产品的安全性及有效性。由于实现功效的成分种类有限,传统成分及功效的产品同质化竞争较为激烈。具有差异化优势的产品将拥有独特卖点,实现差异化竞争,从而在市场中获得显著优势。
(2)专业的品牌形象及一定的品牌声量
品牌形象的塑造利于厂商巩固消费者对产品研发医学背景的认知,将专业性融合到整个品牌概念中能够凸显产品的优势,提高消费者的信任度。品牌声量已成为左右顾客选择商品的重要因素,具有一定品牌声量能够吸引消费者关注,最终获得更高的市场份额。
(3)拥有独特、有效的核心成分
皮肤学级护肤品依靠核心成分实现功效,核心成分赋予其特殊的功能或强化护肤品对皮肤生理作用。同时,核心成分和产品的热度与消费者需求及品牌的市场营销密不可分,独特、有效的核心成分能够摆脱同质化竞争,是产品获得广泛推广的关键,其开发技术以及配方具有极高的技术壁垒,是构建各大厂商核心竞争力的根本。
(4)专业及广泛的OTC渠道建设
皮肤学级护肤品的专业性和销售渠道决定其更加重视口碑营销,品牌与皮肤学专家建立紧密合作及专业渠道的销售引流决定了消费者对于品牌产品的信任程度。随着品牌信息的日益透明及线上购物的流行,越来越多消费者会选择网络购买护肤产品。皮肤学级护肤品牌通过网络推广、社媒营销、线上直播等方式铺设线上渠道将进一步拓展产品的销售潜力。
(5)持续的研发投入与建设
持续的研发投入能够保证皮肤学级护肤品厂商在有效成分制备和生产方面构建技术优势,基于完善的研发体系打造经典产品、并培育经典品牌满足不同类消费者的护肤需求,最终获得长远的发展。在品牌分化加剧、研发重要性显著提高的背景下,依靠研发来提高产品力和品牌力能够帮助皮肤学级护肤品厂商稳固市场地位,将成为各厂商的核心发展战略。
5、行业内主要企业
(1)贝泰妮
是以“薇诺娜”品牌为核心,专注于应用纯天然的植物活性成分提供温和、专业的皮肤护理产品的专业化妆品生产企业。
(2)巨子生物
是一家以基因工程、生物材料工程为主导的高新技术企业,聚焦于皮肤医学、医疗器械、预防医学和营养医学三大健康产业方向。
(3)上海家化
是一家国际化的美妆日化公司,2009年创立玉泽品牌,致力于从根源上解决皮肤屏障受损引起的多种肌肤问题。
(4)安德普泰
北京安德普泰医疗科技有限公司于2010年由医学专业背景联合创始人团队建立,专注提供适用于问题肌肤疾病预防、辅助治疗及亚健康调理的功效性产品。
(5)绽妍生物
绽妍生物科技股份有限公司是一家专业从事生物医用材料、皮肤学级护肤品和生物活性原料的研发、生产和销售的创新型企业。
《2025-2031年皮肤学级护肤品行业市场调研及发展趋势预测报告》涵盖行业全球及中国发展概况、供需数据、市场规模,产业政策/规划、相关技术/专利、竞争格局、上游原料情况、下游主要应用市场需求规模及前景、区域结构、市场集中度、重点企业/玩家,企业占有率、行业特征、驱动因素、市场前景预测,投资策略、主要壁垒构成、相关风险等内容。同时北京普华有策信息咨询有限公司还提供市场专项调研项目、产业研究报告、产业链咨询、项目可行性研究报告、专精特新小巨人认证、市场占有率报告、十五五规划、项目后评价报告、BP商业计划书、产业图谱、产业规划、蓝白皮书、国家级制造业单项冠军企业认证、IPO募投可研、IPO工作底稿咨询等服务。(PHPOLICY:GYF)