

光伏行业的快速发展将为光伏浆料的生产企业带来良好的发展机遇
光伏行业的快速发展将为光伏浆料的生产企业带来良好的发展机遇
晶硅太阳能电池为银浆和铝浆主要的下游应用领域,因此光伏浆料的行业周期性与光伏行业密切相关。影响光伏行业发展的主要因素包括国家政策、光照资源和电网条件等,在国家各项政策稳定的情况下,光伏行业市场规模有稳定的预期和保障。光伏行业和电子浆料行业是我国“十四五”规划期间重点发展领域,我国通过强化政策支持行业发展,完善产业布局。随着我国大力推动“碳达峰”“碳中和”目标,国家政策不断鼓励光伏行业和电子浆料行业的发展,为业内企业提供了长期良好的发展
2023-10-12

2023年热电联产行业发展机遇、有利因素及发展趋势预测
2023年热电联产行业发展机遇、有利因素及发展趋势预测
1、热电联产行业产业链关联性分析
在热电联产行业的产业链中,产业上游主要为生产所需的燃料及机组设备,目前行业的燃料仍以煤炭为主,热电联产机组设备包括锅炉和汽轮机等;产业链下游为热电联产蒸汽产品的应用领域,主要包括造纸、食品、纺织印染、化工等众多行业以及城市集中供暖,热电联产电力产品的客户为各地的供电公司。
热电联产行业上下游产业链结构图
2-231011103050V3.png [/uploads/ueditor/20231011/
2023-10-11

钨制品市场需求增长受益于新领域拓展、国产替代进程加快等因素
钨制品市场需求增长受益于新领域拓展、国产替代进程加快等因素
钨行业产业链较长,不同企业根据资源禀赋和比较优势选择适合自身的发展道路。部分企业致力于在全产业链的延伸,部分企业则专注于在产业链关键环节深入和强化,同为钨企但在产业链中的定位和所涵盖的产业链广度可能不同,因此本行业并无传统意义上对竞争对手的清晰界定。钨是我国战略性稀缺资源,也是国家保护性开采的特定矿种,我国对钨矿开采实行总量控制、配额生产的方式,因此预计供给端即钨精矿产量预计不会出现大幅增长的趋势。但是需求端方面,随着国家出台多项政策
2023-10-11

水务行业短时间内仍将呈现区域垄断性和龙头集中度提升并存格局
水务行业短时间内仍将呈现区域垄断性和龙头集中度提升并存格局
水务行业是指由原水、供水、排水、污水处理、节水及水资源回收利用以及相关配套设施等共同构成的产业链。水务行业是中国乃至世界上所有国家和地区最重要的城市基本服务行业之一,日常的生产、生活都离不开水务行业。改革开放以来,随着中国城市化进程的加快,水务行业的重要性日益凸显,已经成为社会进步和经济发展的重要支柱。水务行业相关企业一般同时涉及产业链中一个或多个部分。
2-231010141435950.jpg [/uploads/ueditor
2023-10-10

移动信息服务行业的需求也将进一步扩大,行业运行整体向好
移动信息服务行业的需求也将进一步扩大,行业运行整体向好
1、移动信息服务行业介绍
移动信息服务行业是指通过移动通信技术,为用户提供各类信息服务的行业。随着移动互联网的普及和发展,移动信息服务行业得到了快速的增长和广泛的应用。
2-2310100933064c.png [/uploads/ueditor/20231010/2-2310100933064c.png]
移动信息服务行业的发展受到移动通信技术的支持,如4G、5G等移动网络的普及和提速,以及智能手机和移动应用的快速发展。同时,数据
2023-10-10

数字喷墨印刷设备行业产品向高端化、智能化方向发展
数字喷墨印刷设备行业产品向高端化、智能化方向发展
1、数字喷墨印刷设备简介
数字喷墨印刷设备是将数码喷印技术应用于印刷领域的一种数字化生产设备,它主要由喷墨控制系统、供墨系统、干燥系统、印刷平台、数字化前端系统、印后处理系统等子系统组成。与传统印刷设备侧重于机械制造不同,数字印刷设备综合电子信息、通信、计算机、自动化控制、精密机械制造等多种技术,是光、机、电一体化的智能设备,具备自动化、智能化等特点。
喷头是喷墨印刷设备的关键核心部件,在印刷质量、速度等方面起着重要作用。目前喷头生产技术主
2023-10-10

矿渣微粉行业壁垒、发展趋势和影响因素
矿渣微粉行业壁垒、发展趋势和影响因素
1、矿渣微粉及其性能简述
矿渣微粉具有一定的活性和水泥特性,可以用作水泥掺合材料,称为矿渣掺合料,用于代替部分水泥来制备混凝土。掺入适量的矿渣微粉可以提高混凝土的强度、耐久性和抗裂性能,同时降低碳排放和资源消耗,具有环保和经济的优势。此外,矿渣微粉还可以用于土壤改良、填充材料以及制备其他建筑材料等领域。
矿渣微粉是新型绿色环保产品,矿渣微粉的加工利用不仅能有效利用工业固废,变废为宝,还能缩减矿渣占地、对减少环境污染起到了促进作用,达到节约能源,保护环境
2023-10-10

未来中高端领域高品质改性塑料的需求将进一步拓展
未来中高端领域高品质改性塑料的需求将进一步拓展
1、改性塑料行业概括
改性塑料是指在通用塑料、工程塑料或特种工程塑料的基础上,加入特定的添加剂,经过填充、共混、增强等物理、化学或二者兼具的办法加工,获得新颖的结构特征,提高了阻燃性、强度、抗冲击性、韧性等方面的性能的塑料制品。通过使用特定的改性配方和加工手段,改性塑料的性能可以向人们所预期的方向发生变化,满足不同应用场景下的不同需求,赋予塑料材料全新的功能。
2-2310100RR3F2.png [/uploads/ueditor/2023
2023-10-10

动物疫苗行业竞争重点逐渐由资质、工艺、市场化能力转向研发
动物疫苗行业竞争重点逐渐由资质、工艺、市场化能力转向研发
1、动物疫苗行业概括
动物疫苗行业是指专门针对动物疾病开发、生产和销售疫苗的领域。随着人们对动物健康和食品安全的重视,动物疫苗行业得到了不断的发展和壮大。随着养殖业的发展,动物疫苗需求量不断增加。养殖业是动物疫苗市场的主要需求方,包括禽类、畜牧类等。人们对养殖动物的健康和疾病防控的意识提高,促进了动物疫苗市场的扩大。现代生物技术的发展使得动物疫苗的研发更加精准和高效。基因工程、蛋白工程等技术的应用,使得疫苗的疗效和安全性得到提升,同时
2023-10-10

随着数字化、智能化加快发展,LED照明产业跨界融合成必然趋势
随着数字化、智能化加快发展,LED照明产业跨界融合成必然趋势
1、LED照明行业概况
LED即发光二极管,是一种将电能转换为光能的半导体发光器件,在照明领域应用广泛。
2-231009191G41M.jpg [/uploads/ueditor/20231009/2-231009191G41M.jpg]
LED光源相比白炽灯、荧光灯等光源,具有耗电量少、寿命长、色彩丰富等特点,是照明领域技术革命的新成果。根据国家“十四五”规划,加快数字化应用及绿色经济、完善智能家居成为“十四五”时期的主要
2023-10-10

研发能力强的浴霸企业未来或将拥有更多市场份额
研发能力强的浴霸企业未来或将拥有更多市场份额
1、浴霸行业发展概括
浴霸是一种常见的卫浴设备,通常用于浴室中取暖、防潮和照明。它起源于欧洲,20世纪50年代引进中国,现已成为卫浴行业的一个重要领域。
浴霸主要由电热元件、灯具、风机、温控器等组成。浴霸通常分为风暖型和风干型两种,风暖型可以通过电热元件进行加热,同时还具有风机功能,可以使空气流动,达到加热和干燥的效果。风干型则主要通过风机使浴室空气流动,使潮湿的空气排出去,达到通风换气的效果。在照明方面,浴霸通常配备了镜前灯和照明灯,可以满足
2023-10-10

精密电子零部件行业已转变为高端、差异化竞争,发展趋于良性
精密电子零部件行业已转变为高端、差异化竞争,发展趋于良性
1、精密电子零部件行业特点
精密电子零部件是安装在消费电子终端内部或外部,实现特定功能的产品,通常具备高尺寸精度、高性能要求、体积较小等特点,能够起到固定、缓冲、绝缘、防尘、防抖、保护、支撑等作用,是智能终端的重要组成部分。精密电子零部件广泛应用于3C
产品、汽车电子、办公电子、家电、安防、医疗等领域,该行业具有产品种类多、应用领域广泛等特点。
精密电子零部件产品因具有微小、精密等特性,具有较为复杂的工艺流程,生产各环节之间联系紧密
2023-10-09

下游重点领域智能手机高端化渗透率的提升推动精密线圈行业发展
下游重点领域智能手机高端化渗透率的提升推动精密线圈行业发展
线圈的传统生产方式为手工作业,属于劳动密集型产业,存在生产效率低、产品质量差、产品一致性不佳等问题。我国精密线圈生产设备制造业起步较晚,长期以来,我国以人力成本较低的优势进行手工作业,随着我国人口红利逐渐消失,人力成本快速提升,以及下游市场需求的逐步壮大,手工作业方法已不能满足行业内对于生产效率、加工精度、良品率等方面更高的要求。自动化成为产业升级与技术革新的必经之路,精密线圈生产企业逐步开始探索利用自动化设备进行产能的升级,同时降低
2023-10-09

电力物联网感知层设备行业将受益于产业政策支持和良好的发展环境
电力物联网感知层设备行业将受益于产业政策支持和良好的发展环境
1、电力物联网感知层设备行业概况
电力物联网包含感知层、网络层、平台层和应用层四层结构,其中感知层作为电力物联网的基础,是联系电力设备与信息平台的重要纽带,通过感知层设备获取的数据质量将极大地影响智能电网运行的稳定性。通过智能电网中传递的电信号开展采集、分析和控制工作,感知层可实现配电侧采集监控深度覆盖,提升终端智能化和边缘计算水平。
电力物联网感知层设备主要包括智能终端和融合成套设备。其中智能终端是指应用于边端侧,实现电气量、
2023-10-08

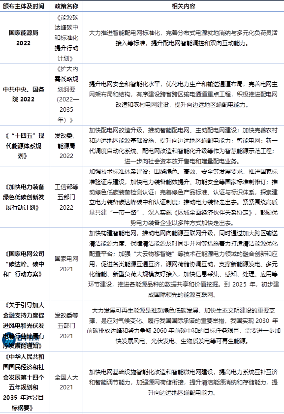
智能配电网设备作为智能配电网建设关键环节,具有广阔的发展前景
智能配电网设备作为智能配电网建设关键环节,具有广阔的发展前景
智能配电网设备为输配电及控制设备制造行业细分领域。在智能配电终端领域,国内企业经过了多年的发展,在配电自动化终端的保护测量原理、制造工艺、通讯手段等多方面取得了长足的进步,但在产品抗干扰能力、使用的便捷性、即插即用等多方面还存在不足。智能配电网是智能电网的重要环节之一。近几年,国家通过电网智能化建设,提高电网优化配置资源的能力,统筹协调发展新能源,推动能源清洁低碳、电气化转型,向以电力流、信息流和业务流高度融合为显著特点的精细化智能
2023-10-07

政策推动下我国道路延寿材料需求量将持续保持在较高水平
政策推动下我国道路延寿材料需求量将持续保持在较高水平
1.道路延寿材料行业概括
道路延寿材料行业是指通过应用各种道路材料和技术手段,延长道路使用寿命、提升道路质量和性能的产业。随着交通基础设施建设的不断推进和城市化进程的加快,道路延寿材料行业将继续发挥重要作用,为道路建设提供更先进、更持久的解决方案。
国内市政道路延寿材料主要由各类沥青基材料构成。我国沥青消费领域分布在公路建设、建筑、机场建设以及水利工程等行业,其中道路建设是沥青最主要的消费领域。
截止2022年我国公路总里程535.4
2023-09-29

空气过滤材料逐渐成为人民生活和工业生产过程中不可或缺的部分
空气过滤材料逐渐成为人民生活和工业生产过程中不可或缺的部分
1、空气过滤材料行业概括
工业化的进程加快,产生了许多大气污染。近几年我国 PM2.5
污染及雾霾天气大范围地持续出现使得空气污染监测和治理受到人们的普遍关注和重视,空气过滤材料的开发生产也就应运而生,随着人们对生命健康要求的持续增强以及环保部门监管力度加大,空气过滤材料的普遍使用成为人民生活和工业生产过程中不可或缺的一个部分。空气过滤材料主要应用于空气净化方面,以捕集尘粒为主,即将空气中的悬浮颗粒物通过空气循环过滤将其捕集在一起的
2023-09-29

未来锂离子电池在全应用场景加速替代其他二次电池将是大势所趋
未来锂离子电池在全应用场景加速替代其他二次电池将是大势所趋
1、锂离子电池行业概括
蓄电池又称为二次电池,使用前须先进行充电,充电后可放电使用,放电完毕后还可以反复充电循环使用。目前二次电池按所用电芯的正负极材料主要分为四种:铅酸电池、镍镉电池、镍氢电池和锂离子电池。
锂离子电池是目前使用最广泛的一种二次电池。它的工作原理是以金属锂作为负极,而以含有锂的含氧酸盐作为正极。放电时,锂离子从负极向正极迁移,而充电时,锂离子从正极向负极迁移。
根据功能与应用领域的不同,锂离子电池主要分成消费类
2023-09-29

我国齿轮制造行业将向智能化、精密化等方向进一步发展
我国齿轮制造行业将向智能化、精密化等方向进一步发展
1、齿轮行业简介
齿轮是轮缘上有齿且能连续啮合传递运动和动力的机械零件。齿轮通过与其它齿状机械零件(如另一齿轮、齿条、蜗杆)传动,可实现改变转速与扭矩、改变运动方向和改变运动形式等功能。由于传动效率高、传动比准确、功率范围大等优点,齿轮在工业产品中广泛应用,其设计与制造水准会直接影响到工业产品的品质。齿轮按照外形分类,主要可分为锥齿轮、圆柱齿轮、双曲面齿轮、蜗杆等;根据轴性区分,可分为平行轴、相交轴及交错轴;根据模数区分,又可分为小模数、中
2023-09-28

等静压石墨行业竞争格局及行业壁垒情况
等静压石墨行业竞争格局及行业壁垒情况
1、等静压石墨行业基本情况
等静压石墨属于炭素材料及碳素制品的细分子类,可用于制造单晶炉热场、金属连铸石墨结晶器、电火花加工用石墨电极、火箭喷嘴、石墨反应堆减速材料和反射材料等。
我国等静压石墨的研制始于20世纪60年代初,初期主要为科研院所试制。、20世纪80年代,上海碳素厂等几家企业首次尝试批量生产等静压石墨,但由于技术基础薄弱,加之国外企业的技术封锁,中国等静压石墨的整体水平远落后于美、德、法、日等国。由于等静压石墨是光伏、半导体、核能、军工等多
2023-09-25