绿色化引领,国产露天凿岩钻机行业迎来发展新契机
1、露天凿岩钻机行业发展现状
凿岩钻机即潜孔钻机,属矿山机械里的采掘凿岩设备,用于爆破前在岩石钻孔以便安装炸药。按使用地点分井下和露天两类,广泛用于工程、采矿爆破及基岩锚固、水井地热、探矿工程。
在我国,凿岩钻机历经手风钻、分体式钻机、一体式钻机三个阶段。21世纪初手风钻应用广,构造简单成本低,但靠人工扶持定位,以压缩空气驱动,作业时粉尘噪音大,污染环境且效率低,工人操作环境恶劣、隐患多,同期分体式、一体式钻机依赖进口,价格高、市场占有率低。
近年矿山机械国产化提升,分体式、一体式钻机被市场认可。它们是集成自动化设备,除破碎钻进功能,还有底盘履带、动力、液压冷却、电气控制等系统,工人可操控整机定位,自动化钻孔,碎石粉尘能过滤处理,保障人员安全。
分体式和一体式钻机主要区别在冲击动力来源,分体式靠外接空压机,性价比高,但需搭建桥接空压机,动力不统一致能耗增加,且受空压机移动不便等因素影响,作业效率低。一体式钻机凿孔速度快、效率高、能耗低、自动化智能化程度高,深孔作业时自动换杆,降低人员劳动强度,提升作业安全性。
据统计2023年我国凿岩机械行业市场规模超过500亿元,2018-2024年我国凿岩机械市场整体呈增长的走势、年复合增长率达3.62%,市场空间较大、增长情况良好从全球市场来看,2023年全球矿山机械(包括矿钻凿岩、磨碎、矿物处理、采矿等各类型设备)市场规模为1,191亿美元,预计2025年将达到1,331亿美元。
2018-2024年我国凿岩机械市场规模情况

资料来源:普华有策
2、露天凿岩钻机行业发展趋势
露天凿岩钻机行业发展趋势

资料来源:普华有策
3、露天凿岩钻机行业竞争格局分析
露天凿岩钻机行业里,山特维克、安百拓等国际老牌企业凭深厚技术底蕴、先进产品及高知名度主导高端市场,在全球尤其是高端领域占较大份额。国内企业借制造业升级东风,经技术学习与再创新,产品技术提升,且钻机价格亲民、售后良好,对国内中小型客户颇具吸引力,在国内份额渐长,部分优秀企业还积极开拓国际市场。随着国内制造业的转型升级和技术创新,国内企业的技术水平不断提高,部分国内企业已经推出了具有国内先进水平乃至达到国际领先水平的产品,在性能和质量上与国际品牌的差距逐渐缩小,并逐渐向高端市场渗透。
行业内主要企业有安百拓、山特维克、山河智能、浙江志高机械股份有限公司、徐工、孔山重工等。
露天凿岩钻机行业内主要企业

资料来源:普华有策
4、政策对露天凿岩钻机行业的影响
国家大力支持隧道施工、矿山机械等工程机械行业细分专用设备领域,明确引导其朝着绿色化、智能化、国际化方向迈进。鼓励行业企业在智能建造、智慧运维、数字化转型等关键环节实现突破,要求采用清洁且高效的生产工艺,积极推进电气化与清洁能源的广泛应用,以此降低能耗与排放。同时,积极鼓励行业企业扩大国际合作,向外输出先进技术和设备,着力扩展在“一带一路”沿线国家的市场份额,全力推动优势产业发展。
在此宏观政策背景下,国家围绕基础设施建设、管网翻新工程投资,以及大规模设备更新和智能绿色发展等领域,相继出台了一系列扶持政策。这些政策犹如强劲东风,为露天凿岩钻机行业带来了全新的市场机遇,指明了清晰的发展方向。
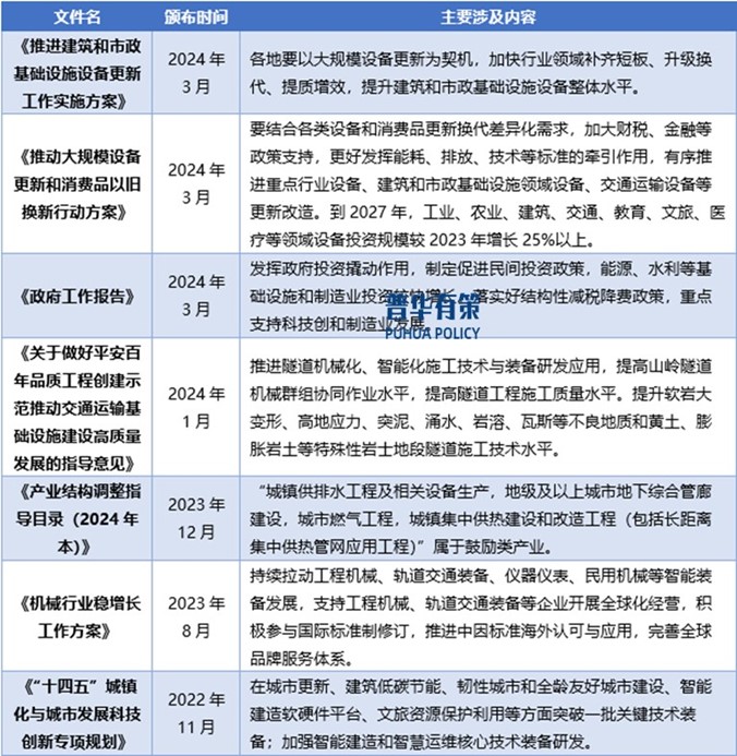
主要法律法规及政策

资料来源:普华有策
《2025-2031年露天凿岩钻机行业深度调研及投资前景预测报告》涵盖行业全球及中国发展概况、供需数据、市场规模,产业政策/规划、相关技术/专利,竞争格局、上游原材料情况、下游主要应用市场需求规模及前景、区域结构、市场集中度、重点企业/玩家,企业占有率、行业特征、驱动因素、市场前景预测、进出口数量/金额/地区/国家、投资策略、主要壁垒构成、相关风险等内容。同时北京普华有策信息咨询有限公司还提供市场专项调研项目、产业研究报告、产业链咨询、项目可行性研究报告、专精特新小巨人认证、市场占有率报告、十五五规划、项目后评价报告、BP商业计划书、产业图谱、产业规划、蓝白皮书、国家级制造业单项冠军企业认证、IPO募投可研、IPO工作底稿咨询等服务。(PHPOLICY:GYF)