机械密封行业发展现状、问题、趋势与竞争格局解析
1、机械密封行业发展现状概述
我国机械密封行业历经几十年发展,已成为品种规格全、能基本满足国内装备需求、具国际竞争力的产业,是机械工业重要基础行业。据统计,2022年44家国内重点跟踪企业实现行业产品营收50.64亿元,2023年48家实现60.60亿元。全球机械密封行业发展超百年,市场格局高度集中,高端领域被约翰克兰等巨头垄断,分工稳定。我国机械密封市场中低端分散、集中度低,有整合空间,部分高端产品依赖进口,仅有中密控股、丹东克隆、一通密封等少数具备较强研发、设计、生产和测试实力以及服务能力的企业涉足高端机械密封市场,且通过不断的研发投入和重点项目攻关,陆续在高端机械密封产品领域取得突破,并与国际巨头展开了市场竞争。
2、机械密封行业存在的主要问题
尽管国内机械密封行业在近年来取得了快速发展,并在高端产品领域逐步开始与国外厂商形成竞争,但整体上仍相对落后。目前,国内机械密封行业的主要问题表现在以下几个方面:
我国机械密封行业存在的主要问题

资料来源:普华有策
3、机械密封行业的技术水平和技术特点
机械密封行业属跨学科、多领域综合技术应用行业,涉及密封理论等多种技术。国内厂商整体技术水平落后国际巨头,产品多基于20世纪后期引进技术,性能难达行业尤其国际标准,高端领域技术待提升。按设备工艺参数进行专用、个性化设计制造,研发高参数高性能密封件与材料,保障密封装置在极端及最佳工况安全稳定长寿命运行,是我国未来20年密封技术重要方向。为此,国内行业需加快核心技术进步,跟踪吸收国外先进技术,开展基础理论研究,开发共性与关键技术,提升创新能力,推动技术和产品进入世界前列。
未来随着计算机技术、信息技术、工业自动化技术、数控加工技术的不断发展,以及新材料、新工艺的研发与应用,我国机械密封制造技术将不断向高技术化方向发展。
4、机械密封行业的未来发展趋势
(1)市场发展趋势
中高端机械密封产品具个性化定制与工业消耗品特性,主机设备运行中有定期更换等持续需求,终端用户重设备运行安全、忠诚度高,随设备交付使用,机械密封行业存量终端用户规模扩大,未来市场空间向存量市场集中,这是厂商利润主要来源,增量市场与下游投资相关且会转化为存量业务,也是厂商拓展存量市场和收入的重要部分。近年来,在良好政策环境下,中密控股等国内机械密封行业龙头企业拓展高端产品市场与国际龙头竞争,未来随国内企业尤其龙头企业发展,国内机械密封市场整体技术水平有望提升,企业市场份额有望突破。
(2)理论发展趋势
密封的基础理论涵盖了流体力学、热力学、固体力学、传热学、材料学、摩擦学等多个学科领域。随着各学科基本理论的进步,密封理论正在向解决极端应用场景下的传热、变形、磨损和微尺度下的流动特性等方向发展。密封理论的不断发展将有力的支撑机械密封产品向大型化、高参数化、环保化和高稳定性的趋势发展,以满足极端应用场景下主机设备的密封需求。
(3)技术发展趋势
机械密封产品在研发设计、试验监测、加工生产等环节依赖计算机、信息、工业自动化、数控加工等领域技术。随着虚拟现实技术发展,数字化设计成主流;三维可视化、传感器、测试分析技术及先进仪器手段将在试验监测中进一步推广应用;未来纳米级加工等高科技加工技术支持机械密封加工在微纳、极端、数字制造方面同步发展。此外,智能制造技术助力企业设计、加工、生产线、销售服务系统实现信息智能化、网络化集成共享,是产品全生命周期高度柔性化和集成化的技术方向。
(4)产品发展趋势
随着石油化工、煤化工、冶金等终端下游行业的供给侧改革不断深入、节能环保标准不断提升、项目建设向大型化不断发展,以及航空航天等高精尖行业的快速发展,机械密封产品的应用领域不断向更高参数、更复杂工况领域延伸,市场对高端机械密封产品的需求呈现扩大趋势。未来,随着国内企业在研发和技术创新方面的不断突破,国内高端机械密封产品覆盖的市场深度和广度将进一步延伸和拓展。
(5)市场集中度发展趋势
全球机械密封行业经百余年发展,市场格局高度集中,分工稳定。我国工业建设起步晚,初期重模仿,受“重主机、轻配套”思想影响,自主创新能力落后。目前国内机械密封企业产品多集中于中低端,行业分散、集中度低。近年部分规模较大企业借产业并购提升市场占有率。未来,随着国家供给侧改革深化、节能环保要求提高及产业结构调整升级推进,机械密封行业市场集中度有望进一步提升。
5、行业竞争格局
机械密封行业竞争格局两极分化,低端市场完全竞争,高端市场国内参与者少。国内厂商在中低端领域技术与产品成熟,性能接近国外,但低端市场产品附加值低、厂商多,以价格竞争为主,竞争激烈、利润率低。高端市场曾被国际巨头垄断,现少数国内厂商经研发攻关取得突破并参与竞争,但仍处弱势,该市场以研发、技术、服务和品牌竞争为主,利润空间大,中密控股等少数企业涉足高端,其中高端干气密封市场中密控股和一通密封竞争力较强。随着环保等政策深化,未来市场对机械密封厂商要求更严苛,低端价格竞争加剧,集中度有望提升,高端核心厂商将在多方面展开综合实力竞争。
行业内主要企业有中密控股、丹东克隆、一通密封、密友、华益赛尔、兰天机械密封等企业。
行业内主要企业

资料来源:普华有策
6、政策的影响
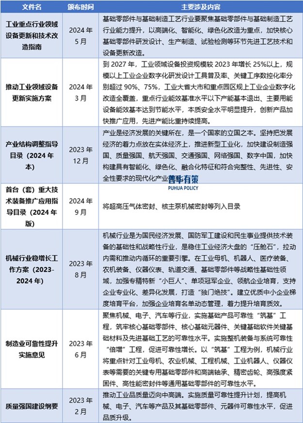
机械密封行业是通用设备制造业的一个重要子行业。作为关系到我国顺利实现从装备制造大国向装备制造强国转变的基础性产业之一,机械密封行业一直以来都受到国家的重视。近年来,国家先后颁布了一系列重要的政策文件指导和支持机械密封行业的发展。
主要法律法规和政策

资料来源:普华有策
《2025-2031年机械密封行业深度调研及投资前景咨询报告》涵盖行业全球及中国发展概况、供需数据、市场规模,产业政策/规划、相关技术、竞争格局、上游原料情况、下游主要应用市场需求规模及前景、区域结构、市场集中度、重点企业/玩家,企业占有率、行业特征、驱动因素、市场前景预测,投资策略、主要壁垒构成、相关风险等内容。同时北京普华有策信息咨询有限公司还提供市场专项调研项目、产业研究报告、产业链咨询、项目可行性研究报告、专精特新小巨人认证、市场占有率报告、十五五规划、项目后评价报告、BP商业计划书、产业图谱、产业规划、蓝白皮书、国家级制造业单项冠军企业认证、IPO募投可研、IPO工作底稿咨询等服务。(PHPOLICY:GYF)