“十五五”期间多种因素推动汽车后装市场行业需求进一步扩张
1、全球汽车后装市场发展概况
当前,汽车产业作为全球规模最大的支柱性产业之一,在美、日、德、法等发达国家已深度融入国民经济体系,成为支撑其经济发展的战略性支柱产业。从区域发展格局来看,欧美等发达国家汽车后装市场已形成成熟稳定的市场生态,市场规模持续扩大;而中国、巴西、印度等新兴经济体汽车后装市场则呈现出迅猛发展态势,将成为推动全球汽车后装市场增长的关键力量。
(1)全球汽车产销的稳步发展为汽车后装市场创造了广阔的市场空间
近年来,全球汽车市场保持持续稳定发展态势,汽车产量维持相对平稳水平。2020-2024年全球汽车产、销量数据具体情况如下:
2020-2024年全球汽车产销量(单位:万辆)

资料来源:普华有策
2012年至2017年,全球汽车产销量稳步上扬,汽车产业发展态势良好。但从2018年起,全球经济增长脚步放缓,全球新车市场受此牵连,销量首次出现下滑。2020年,全球公共卫生事件暴发,给本就低迷的汽车市场沉重一击,当年汽车产量骤降至7762万辆,销量滑落至7967万辆。2021年以来全球汽车产销处于平稳复苏状态,这会促使全球汽车保有量进一步增加。为汽车后装市场的发展开辟了广阔天地。
(2)全球汽车保有量持续增长为后装市场提供稳定需求
汽车保有量是影响汽车后装市场及汽车维修保养行业的发展的主要因素。汽车保有量增长:全球范围内,汽车保有量持续上升,为汽车服务行业提供了广阔的市场基础。尤其是新兴市场国家,如中国、印度等,随着经济的快速发展和居民收入水平的提高,汽车消费不断增长,进一步推动了汽车后装市场的发展。
(3)汽车老龄化为汽车后装市场的发展带来机遇
尽管全球汽车销量增长态势趋缓,然而存量汽车却逐步迈入老龄化阶段,这一趋势为汽车后装市场的未来发展孕育了新机遇。通常而言,汽车车龄越长,车灯的更换频次就越高。随着车龄的不断增加,汽车线路老化以及缓震性能降低,使得车灯供电稳定性变差,遭受震动损坏的风险显著加大,进而导致车灯加速损坏,进一步刺激了更换需求的增长。
近年来,中国、欧盟以及美国的乘用车平均车龄呈现出如下情况:欧盟和美国等成熟汽车市场,由于汽车产业发展历史悠久,汽车普遍进入老龄化阶段。以2022年为例,欧盟乘用车平均车龄达12.2年,美国为12.3年,均远超车灯的常规更换周期,这无疑使得这些地区的车灯维修与更换频率大幅提升。反观中国,尽管当前乘用车平均车龄相对较低,但增长速度较快。预计从2022年的6.2年,到2027年将增长至8.0年,这一变化也为国内汽车后装市场的拓展创造了有利条件。
中国/欧盟/美国乘用车平均车龄(单位:年)

资料来源:普华有策
(4)新兴市场汽车增量空间大,驱动后装市场规模进一步扩大
欧盟、美国等成熟市场,长期以来在全球汽车消费版图中占据主导地位,其人均汽车保有量处于高位。与之形成鲜明对比的是,新兴市场的千人汽车保有量远远落后于成熟市场。
具体来看,2023年,中国内地每千人汽车拥有量为228辆。美国、瑞士、列支敦士登等发达国家,每千人汽车拥有量超700辆;意大利、澳大利亚等国家,每千人汽车拥有量也在500辆以上。像中国、俄罗斯、墨西哥、泰国、巴西等新兴市场,其千人汽车保有量仅约为美国的三分之一,处于较低水平。不过,鉴于新兴市场经济增长速度较快,民众生活水平日益提升,人均汽车保有量具备极大的上升潜力。这意味着未来将持续释放广阔的市场空间,有力地推动汽车后装市场需求进一步扩张。
2、中国汽车后装市场行业概况
相较于国外发达国家,我国汽车产业起步较晚。汽车后装市场从萌芽到发展,大致历经了五个阶段。20世纪80年代,国内汽车后装市场规模小,主要服务公用车。90年代,汽车私有化加快,汽配城兴起,创业者涌入,市场粗放发展。2000-2008年,汽车保有量增加,汽配行业扩张,地域性强势企业出现。2009-2011年,私家车爆发式增长,我国新车销量连续三年全球第一,行业进入洗牌期,外资进入、成本上涨,企业脱离汽配城独立经营。2012年后,车辆陆续“脱保”,汽车售后产业迎来广阔市场空间。
近年来,中国经济发展的稳步向前为中国汽车市场持续稳步发展提供了强有力的支撑,2020-2024年中国汽车产、销量情况,具体如下:
2020-2024年中国汽车产、销量情况

资料来源:普华有策
2012年我国汽车产、销量分别为1,927万辆、1,931万辆,2024年我国汽车产、销量分别为3,128万辆、3,144万辆,2012-2024年年均复合增长率分别为4.12%和4.15%。过去十几年中国汽车产销保持较高的规模和高速增长水平,为中国汽车后装市场的发展奠定了基础。
3、汽车后装市场竞争格局
汽车后装市场作为汽车产业链关键环节,因全球汽车保有量增长和消费者需求多元而活力满满、潜力巨大,2024年我国3.53亿辆汽车保有量为其开辟广阔空间,竞争格局复杂多元。地域上,欧美成熟市场集中度高,美国AutoZone等主导,新企业难进入;新兴市场如中国、印度保有量猛增但格局分散,中国参与者众多,2023年汽车后市场Top50连锁企业8.48万个门店里超1000个门店的仅9家,无主导企业。渠道多样,4S店保修期服务优但价高、过保易流失客户,维修路边店价亲民便捷却技术与配件等存问题,途虎养车等连锁店线上线下融合靠标准化服务获认可,电商平台选购便捷能精准推荐但产品质量和安装售后有短板,O2O平台整合线上线下提升服务效率与成本优势。产品与服务领域,消费者需求升级促使业务多元个性,汽车改装多地车主人均超千元、相关项目占汽改市场85%,汽车美容项目丰富,智能设备加装备受青睐。竞争策略上,企业重视品牌建设,靠推广、服务、口碑树立形象,技术创新是关键,同时大型连锁企业通过合作优化流程来控制成本,未来竞争更激烈,企业需提升核心竞争力应对挑战。
4、汽车后装市场行业内主要企业
汽车后装市场行业内主要企业有兆丰股份、斯菱股份、邦德股份、湖南崇德科技股份有限公司、江苏纽泰格科技集团股份有限公司等。
行业内部分企业介绍

资料来源:普华有策
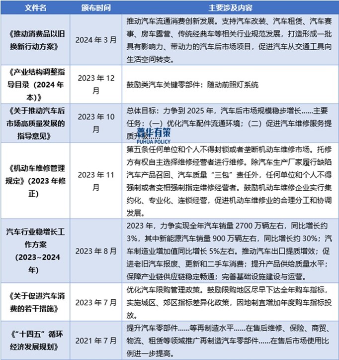
5、政策的影响
近年来,国家出台多项政策促进汽车产业发展与消费,汽车零部件行业是汽车产业的基础,国家对汽车产业的扶持政策将对汽车零部件行业带来更多的发展机遇。此外,国家出台多项关于促进汽车后装市场发展的政策,这些政策法规有利于行业内企业进一步拓展国内的车灯后装市场,也为企业规范、持续发展创造了良好的内外部环境。
主要法律法规及政策

资料来源:普华有策
《2025-2031年汽车后装市场行业市场调研及发展趋势预测报告》涵盖行业全球及中国发展概况、供需数据、市场规模,产业政策/规划、相关技术/专利、竞争格局、上游原料情况、下游主要应用市场需求规模及前景、区域结构、市场集中度、重点企业/玩家,企业占有率、行业特征、驱动因素、市场前景预测,投资策略、主要壁垒构成、相关风险等内容。同时北京普华有策信息咨询有限公司还提供市场专项调研项目、产业研究报告、产业链咨询、项目可行性研究报告、专精特新小巨人认证、市场占有率报告、十五五规划、项目后评价报告、BP商业计划书、产业图谱、产业规划、蓝白皮书、国家级制造业单项冠军企业认证、IPO募投可研、IPO工作底稿咨询等服务。(PHPOLICY:GYF)