

中央供液系统行业发展概况和发展趋势、竞争格局主要玩家市场规模
中央供液系统行业发展概况和发展趋势、竞争格局主要玩家市场规模
1、中央供液系统行业发展概况和发展趋势
随着光电与光伏、半导体工业的发展,相关的制程越来越复杂,线宽越来越窄,工艺要求也越来越高。由于其生产过程需要使用大量的化学药品,而这些化学品都具有一定危险性和腐蚀性,稍有疏忽,就会造成重大的人员伤亡和设备的损失,传统的人工手动配液、补液逐渐由自动供液取代。在这一过程中,中央供液系统(CDS)便得到了越来越重要的应用。尤其在大扬程输送,精确配比等使用环境下,便体现出其极大地优势。
中央供液系
2023-04-11

半导体清洗设备行业发展概况和趋势、竞争格局、主要玩家市场容量
半导体清洗设备行业发展概况和趋势、竞争格局、主要玩家市场容量
1、半导体清洗设备行业发展概况和趋势
半导体制造过程中不可避免会产生一些颗粒、有机物、自然氧化层、金属杂质等污染物,清洗机是指对晶圆表面进行无损伤清洗以去除杂质,获得所需洁净表面,为下一步工艺准备良好条件的工艺设备。清洗机广泛运用于集成电路制造中的成膜前/成膜后清洗、等离子刻蚀后清洗、离子注入后清洗、化学机械抛光后清洗和金属沉积后清洗等各个环节,清洗技术是影响芯片良率的重要因素之一。随着半导体制造工艺技术的不断提升,芯片尺寸不断缩
2023-04-11

氨基酸表面活性剂(AAS)概述及主要应用领域、主要玩家企业
氨基酸表面活性剂(AAS)概述及主要应用领域、主要玩家企业
《“十四五”工业绿色发展规划》明确将椰油酰氨基酸等生物基材料作为绿色低碳材料推广,有利于氨基酸表面活性剂行业持续发展。下游行业对表面活性剂原料的应用壁垒来自于配方的持续改进,以及与其他物质的配伍性,从而具备更强的特定功能,并与细分应用场景的紧密结合。随着政策的推动、消费群体的迭代、消费升级,个人护理品行业迎来了新发展,高科技、有功效确证以及绿色可持续成为主流消费者关注的重点,氨基酸表面活性剂在个人护理领域的需求逐渐增大,应用越来越广泛
2023-04-11

表面活性剂行业竞争格局及进出口分析、市场规模发展趋势主要玩家
表面活性剂行业竞争格局及进出口分析、市场规模发展趋势主要玩家
1、行业竞争格局
我国表面活性剂市场参与者众多,但大多规模较小、产品生产效率和质量较低。随着国内经济的增长,技术和工艺的进步,以及国家的产业政策支持,国内的表面活性剂行业得到了快速的发展。但由于行业整体起步相对较晚,与国际知名企业相比,国内企业整体在影响力、规模、产品结构和技术水平方面仍存在一定差距。部分优势企业经过长期研发投入和市场培育,凭借良好的技术水平、稳定的产品质量和稳定的产能优势进入到国际化妆品行业的采购体系,并实现了市
2023-04-10

海上风电设备安装服务行业竞争格局及发展驱动因素、市场规模玩家
海上风电设备安装服务行业竞争格局及发展驱动因素、市场规模玩家
1、海上风电设备安装服务下游海上风电行业发展趋势
(1)海上风电迈向深远海,为海上风电市场打开广阔成长空间
深远海海上风电具有有效工作时间长,风能资源丰富,风速稳定,不占据岸线和航道资源等优点,是有效提高风能发电效率的解决方案。目前,我国的海上风电建设主要为离岸距离
50公里以内的近海风电,但随着行业的高速发展,加之近海风电资源开发的逐渐饱和以及市场对更高发电效率的迫切需求,海上风电势必走向深远海。根据世界银行集团能运部门报告,
2023-04-10

OLED蒸镀材料行业发展现状及发展趋势、行业面临的机遇与风险
OLED蒸镀材料行业发展现状及发展趋势、行业面临的机遇与风险
OLED蒸镀材料应用于
OLED显示器件并最终应用于智能手机、智能手表等终端,与下游行业的周期性关系较大,而下游消费电子产品行业与宏观经济形势息息相关。OLED蒸镀材料企业需要经过例如资质审查、工厂现场检查、并经过多轮的测试通过后才能进入供应商体系,整个验证周期为
1-2
年左右。国内目前成为主流面板厂商的蒸镀材料供应商数量较少,多数处于研发和送样检测阶段,真正实现量产和销售的企业较少。OLED有机蒸镀材料存在较高的专利壁垒,竞争格
2023-04-05

消费电子功能性及防护性产品行业发展机遇及趋势预测
消费电子功能性及防护性产品行业发展机遇及趋势预测
1、下游需求对消费电子功能性产品及防护性产品提出更高的要求
消费电子功能性产品及防护性产品行业是消费电子行业重要的配套行业之一,因此与下游消费电子行业的发展紧密相连。近年来,我国已经发展成为全球最大的消费电子产品制造基地,也是全球最大的消费电子产品消费国。在如此有利的发展背景下,我国消费电子功能性及防护性产品行业的发展呈现出了较为繁荣的态势。从行业发展历程上看,我国消费电子功能性产品及防护性产品行业历经二十多年时间,实现了由最初外企主导市场到
2023-04-04

伺服系统竞争情况及主要发展趋势、主要玩家市场规模发展前景
伺服系统竞争情况及主要发展趋势、主要玩家市场规模发展前景
伺服系统经历了从液压、气动到电气的发展过程,目前应用最为广泛的是电气伺服系统。伺服产品在机床工具、包装机械、纺织机械、印刷机械等传统 OEM
行业中应用广泛,这些行业仍保持增长态势,下游应用市场的增长,带动了伺服系统市场需求的增长,尤其伴随着国产伺服技术研发水平的不断提升,国产伺服系统进口替代的步伐将会加快,内资品牌在伺服系统的崛起之势将愈发明显。随着工业自动化程度的进一步提升和智能制造的深入推进,各行各业在生产制造活动中越来越多地需要
2023-04-04

智能化工程集成服务行业区域性、周期性、主要玩家、市场规模前景
智能化工程集成服务行业区域性、周期性、主要玩家、市场规模前景
智能化信息系统集成工程行业主要受业务订单驱动,向客户提供整体解决方案等非标准化产品,因此在销售上难以形成规模效应。另外,行业客户在选择建筑智能化厂商时会着重参考厂商能否提供持续维护服务和及时的问题处理服务,因此,客户出于稳定性和便捷性考虑,一般倾向于选择本地具备实力的厂商。
1、区域性
智能化工程集成服务不仅需要前期方案设计与安装,同时也需要进行长期的运营与维护工作,业务特性致使客户更倾向于选择本地业务提供商。同时,各地经济发展
2023-04-04

染整设备行业竞争格局及发展趋势前景预测
染整设备行业竞争格局及发展趋势前景预测
1、染整设备行业上下游产业链分析
染整设备行业上游主要包括金属板材、电器件、标准件、电机、金属管型材、泵阀等原材料供应商,原材料的价格的波动将直接影响下游染整设备企业的盈利水平。染整设备行业下游主要为染整加工行业,终端为服饰服装、家用纺织品、产业纺织品等行业。
染整设备行业上下游产业链结构图
2-230404110TU53.png [/uploads/ueditor/20230404/2-230404110TU53.png]
资料来源:普华有策
2023-04-04

精密轴承行业应用领域细分市场规模及进口替代趋势分析预测
精密轴承行业应用领域细分市场规模及进口替代趋势分析预测
中国轴承产业起步较晚,经过 60 多年特别是近 30
年来的不断发展,已形成独立完整的工业体系。中国近年来大力发展机械制造业,轴承下游产业的发展,对轴承产品的需求不断加大,使得轴承产业的销售额不断增加。我国已成为世界第三大轴承生产大国。
1、目前国内高端轴承市场主要依赖进口
高端轴承是指高性能、高可靠性、高技术含量,能够满足高端装备极端工况与特殊要求的轴承。高端轴承是高端装备的基础,直接决定着重大装备和主机产品的性能、水平、质量和可靠
2023-04-04

羽绒羽毛生产加工行业面临挑战及发展特征、发展机遇、市场规模
羽绒羽毛生产加工行业面临挑战及发展特征、发展机遇、市场规模
1、行业发展历程
中国羽绒羽毛生产加工业已有 100 多年历史,行业发展从无到有、从小到大、由弱到强,行业发展壮大的过程可分为以下阶段:
2-230403163343E4.png [/uploads/ueditor/20230403/2-230403163343E4.png]
资料来源:普华有策
(1)初创阶段:民族工业萌芽(20 世纪 50 年代以前)
19 世纪 70 年代-20 世纪 30
年代,行业生产设备简陋、以手
2023-04-04

网络通信设备行业发展特性、发展态势趋势机遇、市场规模主要玩家
网络通信设备行业发展特性、发展态势趋势机遇、市场规模主要玩家
网络通信设备行业与宏观经济周期具有一定的关联性,其景气状况会随着宏观经济周期出现波动。如果全球经济发生衰退或宏观环境不景气,则将对网络通信设备行业造成不利影响。
由于网络通信产品的细分品类众多,在制造型企业中大多数企业致力于深耕细分领域市场,而在各细分领域内又存在不同市场定位、不同品质需求、不同技术含量的产品;因此,对于网络通信行业不同企业的利润水平具有较大差异性。近年来,随着网络通信产品行业整体快速发展,市场竞争日益聚焦于技术创
2023-04-03

手术机器人行业市场规模及细分市场分析及预测
手术机器人行业市场规模及细分市场分析及预测
1、手术机器人行业发展历程
手术机器人的发展最早可以追溯到 1985 年,美国洛杉矶一名医生用PUMA560 完成机器人辅助定位的神经外科活检手术,首次将机器人技术与医学相结合。1992
年,第一台正式手术机器人 ROBODOC 问世并开始用于临床手术。1999
年,世界领先的手术机器人公司美国直觉外科推出了划时代的机器人产品达芬奇手术机器人用于腹腔镜手术,随后于 2000 年获得 FDA 批准并开始向世界推广。2010
年前后,全球各国家和地区先
2023-04-03

二氧化硅行业发展驱动因素及技术水平特点、主要玩家市场规模趋势
二氧化硅行业发展驱动因素及技术水平特点、主要玩家市场规模趋势
二氧化硅产品型号、规格较多,其生产一般是“以销定产”,同时根据不同类别产品的市场销售情况,保持一定量存货。我国沉淀法二氧化硅生产企业的区域布局较为明显,主要集中在华东区域。由于沉淀法二氧化硅生产主要原料纯碱和石英砂集中在华东地区,同时华东地区是我国轮胎工业、制鞋、硅橡胶工业集中地区,故二氧化硅生产企业的分布与产业集群分布有关。总体上看,作为精细化工的二氧化硅行业运行周期与国家宏观经济的景气程度有一定的正相关性。
2-2304031
2023-04-03

泳池清洁机器人行业发展不利因素、发展趋势机遇、市场规模玩家
泳池清洁机器人行业发展不利因素、发展趋势机遇、市场规模玩家
泳池清洁机器人行业的利润水平受技术水平、销售模式、品牌知名度等多方面因素影响。优势企业由于在生产上具有规模效应,能有效地控制生产成本,从而提升利润水平。同时优势企业发挥技术优势,利用自身研发技术实力有效赋予产品附加值,增强议价能力,进而提升利润水平。近年来,由于泳池清洁机器人产品的市场需求不断增长,市场渗透率持续提升,泳池清洁机器人行业利润水平呈上升趋势。
2-230331161PRQ.png [/uploads/ueditor/2
2023-04-01

2023年我国CT设备高端市场转型渗透,逐步打破跨国厂商的垄断格局
2023年我国CT设备高端市场转型渗透,逐步打破跨国厂商的垄断格局
1、计算机断层扫描设备构成全球医学影像设备市场第一大细分市场
CT是临床应用中最常见的医学影像设备之一,其成像密度分辨力高、检查方便、能够克服传统 X
线影像重叠的问题,可用于多种疾病的检查,是医学影像设备市场的第一大细分市场。
从全球市场的维度,2022年全球CT设备市场规模已超过97亿美元,占医学影像设备市场规模的 13.5%。随着技术的进步,全球CT
市场预期在心脏扫描、肺部筛查和儿科疾病检查等功能运用方面持续突破,
2023-03-31

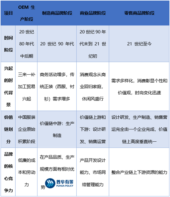
商务休闲男装行业竞争格局及发展机遇、发展趋势前景、市场规模
商务休闲男装行业竞争格局及发展机遇、发展趋势前景、市场规模
1、服装产业发展情况
(1)产业正处于优化升级的重要战略转型期
改革开放以来,在全球产业结构调整与国际分工变化的背景下,欧美发达国家的加工业向发展中国家转移,国际市场的巨大需求带动了我国服装产业的快速发展。同时,我国拥有高素质的劳动力资源、良好的投资环境以及上下游配套完整、贯通的产业链,为中国服装业发展提供了重要条件和有力保障。
随着对外开放的深入以及国民经济的持续增长,21
世纪以来,我国纺织服装行业在国际产业链的地位逐步提高
2023-03-30

不锈钢紧固件行业周期性特征及利润水平趋于稳定、发展机遇及规模
不锈钢紧固件行业周期性特征及利润水平趋于稳定、发展机遇及规模
1、行业周期性特征
不锈钢紧固件行业上游主要为不锈钢钢材生产行业,下游广泛应用于建筑、电力、交通、石油、通信、机械设备、五金制品等众多行业。上游钢材生产行业同时受到国家宏观经济政策调控和铁、镍等国际大宗商品市场周期性的影响,下游行业景气度整体受社会经济发展水平、基建投资强度影响,因此不锈钢紧固件行业会随全球宏观经济的波动出现一定程度的周期性波动。
2-230330142052128.png [/uploads/ueditor/2
2023-03-30

电器类家居用品行业技术水平特点及面临的机遇、发展趋势市场规模
电器类家居用品行业技术水平特点及面临的机遇、发展趋势市场规模
电器类家居用品具有较强的消费属性,整体来看不存在明显的周期性特征。一方面,家居用品正逐步成为提高生活品质的重要消费品之一,且由于其更换周期较短,需求呈现出一定的刚性特征。当前消费升级、“宅经济”的深化发展对家居用品的消费需求形成了强力支撑,电器类家居用品行业呈现稳步增长的态势。另一方面,电器类家居用品在全球范围内普及使用,渗透率较高,需求量大。随着消费者对家居用品外观设计、功能、健康、安全等方面的需求愈加多样化,电器类家居用品特别是
2023-03-30