锂电正极材料烧结窑炉行业发展概况及趋势分析
1、锂电正极材料烧结窑炉行业概况
锂电正极材料烧结窑炉是指烧制材料为锂电正极材料的一类工业窑炉。目前中国锂电正极材料烧结窑炉主要使用的是辊道炉,其余也包括推板炉、回转炉等,但市场占比极小。锂电正极材料用辊道炉是指所烧制材料为锂电正极材料的、将材料放置在辊棒上并通过辊棒转动来推进烧结工序的工业窑炉。锂电正极材料辊道炉按照所烧制的锂电正极材料的不同,可以分为磷酸铁锂材料用辊道炉、三元材料用辊道炉、其他材料用辊道炉。
2、锂电正极材料烧结窑炉行业市场规模分析
基于下游锂电正负极材料市场需求的增长,中国锂电材料烧结窑炉行业市场规模总体呈上涨趋势。2019年中国企业在全球锂电材料烧结窑炉行业的市场规模为7.3亿元,2023年上涨至38.1亿元,年复合增长率为51.1%。预计到2028年,市场规模将上涨至104.7亿元。
从细分市场来看,中国市场是中国锂电材料烧结窑炉生产企业的主要市场,但海外市场将成为中国锂电材料烧结窑炉生产企业未来重要的发展方向,市场规模增速更高。2019年至2023年,受终端新能源汽车及储能市场高景气度的推动,中国锂电池市场高速发展,带动锂电材料出货量不断上涨,下游市场对于锂电材料烧结窑炉保持高需求状态,市场规模高速增长。锂电材料烧结窑炉中国市场的市场规模由7.3亿元上涨至35.9亿元,年复合增长率为48.8%。高速增长带来一定程度的产能饱和,2023年,锂电正极材料烧结窑炉中国市场需求降低,市场规模增长放缓。
随着饱和产能逐渐消化以及新一轮的窑炉技术升级迭代,预计2024年后中国市场窑炉订单增多,需求回暖。从海外市场来看,中国作为全球锂电材料出货量最高的国家,锂电材料烧结窑炉行业技术成熟、产业链上下游发展完善,锂电材料烧结窑炉生产企业具有天然的出海优势。2022至2023年,中国市场需求饱和,中国锂电材料烧结窑炉生产企业开始进行出海尝试。除向中国出海的锂电企业供货外,海外本土企业也成为中国锂电材料烧结窑炉生产企业重要的下游客户,为中国锂电烧结窑炉生产企业提供持续的市场增长力。
2019-2023年中国锂电烧结窑炉企业的市场规模

资料来源:普华有策
3、中国锂电正极材料烧结窑炉行业具有以下几点发展趋势:
(1)企业服务链条延长
中国锂电正极材料烧结窑炉行业产品同质化较为严重,为提高客户粘性,越来越多的企业延长服务链条,提供售前、售后及增值服务从而提高利润率。例如,企业提供售前咨询服务,帮助客户了解产品性能、技术参数、价格等方面的信息,并根据客户的需求推荐合适的产品和解决方案。在售后服务方面,企业提供设备安装调试、技术培训、维修保养等服务,确保设备的正常运行和客户的满意度。
(2)布局海外市场
随着全球新能源汽车市场的快速增长,海外国家对锂电正极材料的需求也在持续增加,推动了锂电正极材料烧结窑炉在海外国家的市场需求。特别是在欧美等发达国家,大力推广新能源汽车,对高性能、高质量的正极材料需求旺盛,拥有大量产业发展机会,国际化将成为中国锂电正极材料烧结窑炉产业未来的发展趋势。
(3)产品技术迭代升级
目前中国锂电正极材料烧结窑炉主要为辊道炉,辊道炉产能高、烧制速度快,但存在受热不均匀,温度不易控制等缺点,行业内需要进行窑炉或烧结工艺的迭代升级以提供更加可靠、稳定的产品质量。目前回转窑、流化床炉等均为行业内积极进行技术突破的窑炉类型,未来技术迭代升级速度将加快。
4、锂电正极材料烧结窑炉行业总体竞争格局
2023年,中国锂电正极材料烧结窑炉行业以本土企业为主,本土企业市场占有率达到80%,外资及中外合资企业占比仅20%。本土企业以苏州科恩新能科技股份有限公司为代表,本土企业以锂电材料烧结窑炉为主要产品,深耕锂电细分赛道,因此在该细分行业具有优势。外资企业主要为佛山高砂(中外合资)、萨克米机械、NGK,这些企业较早布局工业窑炉行业,除锂电正极材料外,还进行其他多种类型设备的生产。当前中国锂电正极材料烧结窑炉行业仍处于发展阶段,市场内参与企业数量相对较少,虽已形成一些具有优势的头部企业,但整体市场规模仍有较大发展空间,市场尚未达到完全竞争状态,同样仍有较大的市场竞争空间,未来市场竞争将进一步加剧。
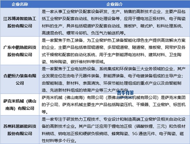
锂电正极材料烧结窑炉行业内的主要企业

资料来源:普华有策
《2024-2030年锂电正极材料烧结窑炉行业市场调研及发展趋势预测报告》涵盖行业全球及中国发展概况、供需数据、市场规模,产业政策/规划、相关技术/专利、竞争格局、上游原料情况、下游主要应用市场需求规模及前景、区域结构、市场集中度、重点企业/玩家,企业占有率、行业特征、驱动因素、市场前景预测,投资策略、主要壁垒构成、相关风险等内容。同时北京普华有策信息咨询有限公司还提供市场专项调研项目、产业研究报告、产业链咨询、项目可行性研究报告、专精特新小巨人认证、市场占有率报告、十五五规划、项目后评价报告、BP商业计划书、产业图谱、产业规划、蓝白皮书、国家级制造业单项冠军企业认证、IPO募投可研、IPO工作底稿咨询等服务。(PHPOLICY:GYF)