下游需求促进我国压铸企业规模化、集约化、专业化发展
1、 压铸行业下游细分市场应用现状及前景预测
压铸是压力铸造的简称,是将熔融的液态金属注入压铸机的压室,使液态金属在高压作用下,高速通过模具浇注系统填充型腔,在压力下结晶并迅速冷却形成压铸件的工艺流程。压铸件的应用范围较广,涉及较多产品领域和工业门类,包括汽车、电子电器、通讯设备和医疗设备等。
尽管国内压铸行业技术水平与国际先进水平仍有差距,但随着压铸设备国产化不断推进,下游产业链需求不断加强,中国压铸企业向规模化、集约化和专业化发展,在国际的竞争水平逐渐提高。经过这几十年的快速发展,中国已经成为世界上主要的压铸生产制造和需求大国之一,随着汽车、通讯基础设备、3C产品、装备制造业、家电、机电仪表、轻工等产业的持续快速发展,整个压铸行业也跟着一起快速增长。根据中国铸造协会数据,我国铸件行业下游应用领域分布如下:
2023年下游行业铸件需求占比

资料来源:普华有策
2、压铸行业技术水平及特点
从技术水平和规模来看,发达国家压铸企业专业化程度较高且企业规模较大,相关压铸企业在技术研发和生产规模上领先国内大部分压铸企业,其产品主要应用于汽车工业、通信设备和航空设备等对压铸件精度和质量有较高要求的领域,具有较高的工业附加值。国外先进的压铸企业主要包括墨西哥的尼玛克(Nemak)、日本的利优比(Ryobi Ltd)、瑞士的乔治费歇尔(Georg Fischer)和德国的皮尔博格(Pierburg)等。随着国家开始推行《铸造行业“十四五”发展规划》等行业发展政策,铸造行业的环保标准和准入门槛提高,行业内企业呈现两级分化的状态,一部分企业通过持续研发和精益生产,生产规模不断扩大,技术水平提升至国内甚至世界领先水平,另一部分企业未跟上发展步伐,因工艺水平落后和生产能力低下逐渐被淘汰,国内压铸行业的集中度进一步提高。
3、压铸行业壁垒
(1)技术研发与人才壁垒
压铸行业的技术研发贯穿生产全流程,从材料选择、模具设计、压铸工艺、加工工艺等都需要具备长期的生产实践,持续研发投入后才能形成深厚的技术积累和先发经验。此外,随着汽车工业的不断发展,下游的汽车零部件供应商和整车制造厂商在生产过程中共同研发的趋势日益明显,需要供应商前期参与零部件的系统性研发,对自主研发能力、持续创新能力和快速响应能力提出更高要求。同时,上述各环节所需专业技术人员和熟练操作人员亦需长时间的理论培训学习和现场实践。
因此,上述原因使行业新进入者难以在短时间内突破成熟企业在技术研发方面积累形成的成本、产能、质量和合作研发优势,形成了压铸行业的技术研发与人才壁垒。
(2)管理水平壁垒
近年来,汽车轻量化、新能源化趋势吸引潜在竞争者进入汽车铝合金压铸领域,促使现在铝合金压铸生产企业不断扩大产能,行业竞争进一步加剧。同时,汽车零部件产品开发周期长,产品种类繁多且多为非标产品,技术研发、生产管理、产品质量控制、交货周期安排等都对行业内的企业提出了较高的精益化管理要求。企业只有在长期经营中不断积累和总结生产经验、管理经验,持续不断提高管理水平,推进精益化生产,才能在激烈的市场竞争中脱颖而出,在为客户提供优质产品和服务的同时,保持合理的利润水平。行业新进入者在短期内难以达到较高的管理水平,导致其产品在行业内的竞争力不足,形成了压铸行业的管理水平壁垒。
(3)资金投入壁垒
压铸行业属于资金密集型行业,生产所用的熔炼设备、压铸设备、机加工设备、检测设备购置价格较高,总体资金投入大。在生产一些精密零部件上为保证产品的精度、强度、可加工性,需要投入更高端精密的加工设备和检测设备;随着汽车铝压铸件向集成化趋势发展及新能源汽车三电系统需求的持续增加,对造价较高的大吨位压铸设备需求持续增加,企业需要更多的资金投入,进一步提高了汽车零部件压铸行业的准入门槛。
此外,由于汽车零部件供应商和整车制造厂商在考核认证标准中对交付的及时性和稳定性有较高要求,需要供应商在达到足够产能规模且能够稳定供货后才能得到量产许可;如果供应商现有生产资源无法满足客户需求,还需要额外增加对土地、厂房、生产设备和人员的投入,形成了一定的资金壁垒。
4、行业内的主要企业
国内规模较大的压铸企业主要有广东鸿图、爱柯迪、文灿股份、旭升集团、美利信、嵘泰股份、晋拓股份、伊之密股份等。从下游应用领域来看,随着汽车节能减排和新能源化的趋势愈发明显,汽车类铝压铸件的需求将持续提升,市场空间和份额将不断向压铸行业头部企业集中。
行业内的主要企业

资料来源:普华有策
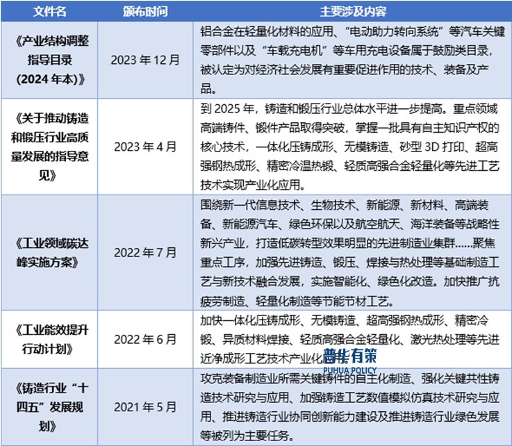
5、政策的影响
对于压铸行业,近期出台的主要法律法规和产业政策积极推进基础铸造工艺与新技术的融合,加快工业生产环节智能化和绿色化改造,鼓励一体化压铸成形等高端生产工艺的产业化运用,提升了压铸行业的规范化程度,形成了一定的行业准入门槛。
主要法律法规和政策

资料来源:普华有策
《2024-2030年压铸行业细分市场分析投资前景专项报告》涵盖行业全球及中国发展概况、供需数据、市场规模,产业政策/规划、相关技术、竞争格局、上游原料情况、下游主要应用市场需求规模及前景、区域结构、市场集中度、重点企业/玩家,企业占有率、行业特征、驱动因素、市场前景预测,投资策略、主要壁垒构成、相关风险等内容。同时北京普华有策信息咨询有限公司还提供市场专项调研项目、产业研究报告、产业链咨询、项目可行性研究报告、专精特新小巨人认证、市场占有率报告、十五五规划、项目后评价报告、BP商业计划书、产业图谱、产业规划、蓝白皮书、国家级制造业单项冠军企业认证、IPO募投可研、IPO工作底稿咨询等服务。(PHPOLICY:GYF)