

改性塑料行业基本情况及发展趋势、主要壁垒构成市场规模玩家
改性塑料行业基本情况及发展趋势、主要壁垒构成市场规模玩家
1、改性塑料行业基本情况
改性塑料是指在通用塑料(如聚乙烯 PE 等)和工程塑料(如聚酰胺 PA
等)的基础上,经过加工改性,使其具有阻燃、抗冲、高韧性等更加优越的性能。改性塑料的应用覆盖家电、汽车、办公设备、电子电气等传统行业和轨道交通、精密仪器、新能源等高新技术领域。得益于汽车、家电等诸多下游行业的快速发展和对新兴材料需求的不断提高,国内改性塑料市场需求增幅近年来一直保持在较高水平。
改性塑料作为新材料产品,属国家战略新兴产业范
2023-04-24

功能母粒行业概况及竞争格局、发展前景、面临风险市场规模
功能母粒行业概况及竞争格局、发展前景、面临风险市场规模
1、功能母粒行业概况
功能母粒是在色母粒基础上发展起来的一种新型复合材料。通常情况下,为满足塑料着色和改性的双重效果,生产企业在色母粒制备过程中按照塑料制品的用途和性能要求加入超过常规添加量的功能助剂,制成的功能母粒具备一些特殊功能,如抗静电、阻燃、透气、增亮、爽滑、耐候、耐高压、耐化学腐蚀性、防老化、抗菌、抗氧化、抗紫外线等功能,以满足下游企业对于塑料制品功能的个性化需求,减少下游企业添加改性助剂的成本和生产环节,提升生产效率和下游产
2023-04-24

随着新能源汽车市场的扩大,新能源汽车充电市场需求前景较为广阔
随着新能源汽车市场的扩大,新能源汽车充电市场需求前景较为广阔
1、新能源汽车充电需求不断增大
充电问题被认为是新能源汽车推广的“最后一公里”,对于推广发展新能源汽车电动汽车至关重要。完善充电基础设施建设有助于缓解消费者对新能源汽车的里程焦虑,有利于支持扩大新能源汽车消费。
2022 年 1
月,国家发展改革委、国家能源局等多部门联合印发了《国家发展改革委等部门关于进一步提升电动汽车充电基础设施服务保障能力的实施意见》,要求新建居住社区要确保固定车位
100%建设充电设施或预留安装条件,同时
2023-04-23

载人压力容器行业三大特性及上下游关联性影响、技术水平特点趋势
载人压力容器行业三大特性及上下游关联性影响、技术水平特点趋势
1、载人压力容器行业三大特性
(1)行业的周期性
载人压力容器包括医用氧舱、微压舱、气压过渡舱、军用加/减压舱、试验舱、潜水装备等。载人压力容器服务于众多下游行业,且本身隶属于设备制造业范畴,宏观来看大致与国民经济发展整体变动趋势保持一定相关性,并受下游诸多产业的经济周期调节。但由于产品应用范围广泛,覆盖行业众多,其影响效应此消彼长,因此本行业整体而言无显著周期性特征。
2-23042315395Q32.png [/uploa
2023-04-23

智能锁行业概况及细分市场情况、发展趋势、市场规模趋势前景
智能锁行业概况及细分市场情况、发展趋势、市场规模趋势前景
1、智能锁行业概况
智能锁是指在传统机械锁的基础上改进的锁具,它集合了机械、精密五金、电子、集成电路、生物识别、通讯与互联网等多种技术特征,在用户识别、安全以及管理等方面具备了更多的智能化特性。借助智能锁远程控制、数据实时上传、互通互联等特点,智能锁可以成为家庭、企业与公用事业单位的重要管理工具,被广泛应用于智慧家庭、智慧公寓、酒店、公租房、智慧园区、智慧交通、国家电网等诸多领域,成为智能生活、办公、生产经营等场所的重要入口管理工具。
2023-04-22

硅橡胶行业技术水平特点及细分市场分析、竞争格局市场规模趋势
硅橡胶行业技术水平特点及细分市场分析、竞争格局市场规模趋势
硅橡胶是一类具有交联结构的高分子聚硅氧烷,是最重要的有机硅产品之一。制备硅橡胶的原料通常由线型聚硅氧烷(基胶)、补强填剂、交联剂、催化剂、改性添加剂等组成。将所有原料混炼(或混合)加工成混炼胶(或混合胶),混炼胶(混合胶)在一定的条件下硫化(或称固化或交联),便可从黏流态转变成弹性体。根据硫化方式和硫化温度不同,硅橡胶可分为高温硫化硅橡胶(HTV)、室温硫化硅橡胶(RTV)和加成型硫化液体硅橡胶(LSR)。
2-230421123U
2023-04-21

中低速轮式车辆免充气轮胎所处行业发展概况和趋势及主要玩家
中低速轮式车辆免充气轮胎所处行业发展概况和趋势及主要玩家
轮胎行业属于技术密集型产业,且对企业研发能力的要求随着市场需求的变化只会愈发持续化、多样性、复杂化和专业化,专业化人才将成为未来轮胎企业能够开发并制造高性能轮胎产品最可靠的保证,也是能够逐步掌握轮胎行业领先技术并不断向前发展的最坚实的基础。中低速轮式车辆免充气轮胎行业主要企业主要包括江苏江昕科技股份有限公司、广州市耐动信息科技有限公司、厦门连科工业有限公司、深圳市金特安科技有限公司、江西德友科技有限公司、KENDA(台湾建大工业股份有限
2023-04-21

皮肤病药行业细分市场及市场规模、发展趋势、主要玩家市场份额
皮肤病药行业细分市场及市场规模、发展趋势、主要玩家市场份额
1、行业概述
皮肤病药物相比于其他领域药物,通常单价较低、市场受政策影响相对较小,因此随着人们消费能力的提高和健康意识的增强,皮肤病药物市场将持续放量。
外用药物是皮肤病治疗的主要手段,同机制药品间疗效差异并不显著,而影响疗效的关键因素在于不同部位的不同疾病或者相同部位的不同疾病采取更优的制剂技术与差异化剂型和给药途径,由此带来的患者体验感差异会影响治疗依从性与治疗结局。故多年来外用制剂全球研发热点更集中于对相对成熟的皮肤病药物的
2023-04-21

柠檬酸行业发展概况及发展主要趋势、市场规模、出口情况分析
柠檬酸行业发展概况及发展主要趋势、市场规模、出口情况分析
1、柠檬酸行业发展概况
柠檬酸是一种重要的有机酸,又名枸橼酸,化学名称
2-羟基丙烷-1,2,3-三羧酸。根据其含水量的不同,分为一水柠檬酸和无水柠檬酸。天然柠檬酸存在于植物如柠檬、柑橘、菠萝等果实和动物的骨骼、肌肉、血液中。人工合成的柠檬酸是用砂糖、糖蜜、淀粉、葡萄等含糖物质发酵而制得的,国内一般由玉米发酵制取。纯品柠檬酸为无色透明结晶或白色粉末,无臭,有一种诱人的酸味。
柠檬酸下游消费领域广泛,主要的应用范围有食品、饮料、医药、
2023-04-13

锂电池制造行业不利因素及主要壁垒、发展趋势、市场容量机遇前景
锂电池制造行业不利因素及主要壁垒、发展趋势、市场容量机遇前景
我国锂离子电池工业作为国家战略新兴产业的重要组成部分,以深化供给侧结构性改革为主线,加快提升产业链供应链现代化水平,全行业实现持续快速增长,先进产品供给能力不断提高,有力支撑“碳达峰碳中和”工作,随着新能源装备制造业的飞速发展,产业规模已近万亿,在国民经济各领域发挥着重要作用。随着锂电产品逐步完善和解决能量密度、高低温性能,安全稳定性、快速充电、使用寿命等问题,已成为消费类和新能源汽车动力源的首选。
2-2304131340202
2023-04-13

五金制品行业进出口及发展趋势、市场规模、相关风险壁垒构成
五金制品行业进出口及发展趋势、市场规模、相关风险壁垒构成
五金制品的上游产业主要为钢铁、有色、塑料等原材料行业。上游产品的供求关系、技术质量水平对本行业的发展和盈利性有一定的影响,具体表现为,原材料价格上涨将直接导致采购成本的上升,原材料的质量影响到产品的品质和性能。五金制品行业的市场规模与下游产业的发展状况紧密关联。五金制品的下游应用领域广泛,涉及建筑业、工业、家居等多个行业,五金制品行业的发展态势主要依赖于下游各产业的需求拉动。由于应用场景多元且下游产业不乏体量庞大,发展稳定的大市场,受益
2023-04-13

2023年锂资源及锂电池产业市场现状分析及市场需求趋势预测
2023年锂资源及锂电池产业市场现状分析及市场需求趋势预测
1、锂行业上下游产业链结构分析
锂产业链可分为:上游资源开发、中游锂盐深加工及金属锂冶炼、下游终端应用。其中上游资源开采可分为三大来源:盐湖提锂、矿石提锂、废旧电池和催化剂等回收所获锂;中游环节则以碳酸锂、氢氧化锂两大用于电池正极材料生产的锂盐产品为主;下游环节则与消费电子、新能源车及储能这三大锂电池应用领域密切相关。
锂行业上下游产业链结构图
2-2304130RI62Y.png [/uploads/ueditor/20230
2023-04-13

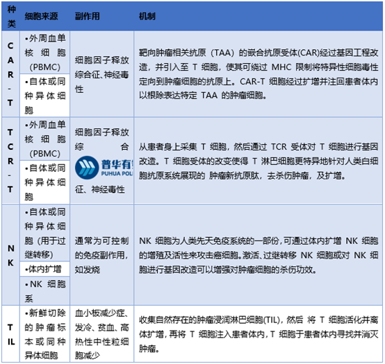
CAR-T细胞药物市场现状及竞争格局、发展驱动因素机遇
CAR-T细胞药物市场现状及竞争格局、发展驱动因素机遇
细胞治疗是指利用患者自体(或异体)的成体细胞(或干细胞)对组织、器官进行修复的治疗方法。主要包括干细胞治疗和免疫细胞治疗。免疫治疗是指针对机体低下或亢进的免疫状态,人为地增强或抑制机体的免疫功能以达到治疗疾病目的的治疗方法。包括免疫细胞治疗和抗体药物治疗。嵌合抗原受体T细胞(CAR-T)是指使用基因转导的方法,将CAR基因导入自体或异体T细胞,使T细胞表达CAR分子,获得CAR-T,能够识别和杀伤肿瘤细胞等靶细胞。CAR-T结合了免疫治疗
2023-04-12

环境服务行业竞争格局及市场规模、发展趋势前景机遇壁垒风险
环境服务行业竞争格局及市场规模、发展趋势前景机遇壁垒风险
1、环境服务行业概述
环境服务业是环境保护产业的一个重要组成部分。在国际上,20 世纪 70
年代以前,相对于国民经济中第三产业的总体发展情况而言,环境服务业被认为是环境产业中微不足道的一部分,而 20 世纪 90
年代以后,环境服务业变得日益重要。随着经济全球化、环境全球化的迅猛发展,环境服务业在国际环境市场中的份额不断提高,已成为最具发展潜力的环境保护产业领域。
环境服务业的发展水平是环保产业成熟度的重要标志。随着环境保护事业的
2023-04-12

2023年我国家具行业细分市场规模及发展趋势预测
2023年我国家具行业细分市场规模及发展趋势预测
1、全球家具行业产值及增速情况
2016 年-2021 年的六年间,全球家具行业产值随着全球经济逐渐复苏而不断回暖并重拾增长态势,2021 年产值增长至5.331
亿美元,全球家具市场迈入稳步增长阶段,2011 年-2021 年的十年间全球家具行业产值年复合增长率为 3.55%。2022 年全球家具消费增速约为
4%,但同时受海外高通胀、疫情反复等因素影响,家具企业经营面临挑战。
2017-2022年全球家具行业产值及增速分析
2-230
2023-04-12

农药行业的发展趋势及发展的有利因素、发展机遇主要玩家市场规模
农药行业的发展趋势及发展的有利因素、发展机遇主要玩家市场规模
农业是国家的基础性产业,政府历来十分重视,而农药作为不可或缺的农业生产资料和救灾物资,在农业生产中发挥了巨大作用。我国法律法规对农药、化肥等支农产品实行扶持政策,鼓励发展农药产业及农药新品种、新制剂,对促进农药工业健康发展起到了积极作用。另外,近年来,我国多项农药产业政策均提出要大力推进企业兼并重组,提高产业集中度;优化产业分工与协作,推动以原药企业为龙头,建立完善的产业链的合作关系,促使农药工业朝集约化、规模化、专业化、特色化的方
2023-04-12

广播电视系统集成行业竞争格局及发展特性、发展趋势、不利因素
广播电视系统集成行业竞争格局及发展特性、发展趋势、不利因素
随着更多优质 4K/8K 电视节目、电影、网站视频、直播和游戏等内容产品不断推出,5G
技术的使用加之人民生活水平的提高,消费者对超高清视频的需求增加,拉动着广播电视系统集成行业的增长。成熟的 4K/8K
技术将给消费者的感官体验带来质的飞跃。升消费者对 4K/8K 的认可度,增加消费者满意度与消费者黏性,从而拉动消费者对 4K/8K
内容产品的需求,形成整个产业生态链的良性循环。近年来,我国不断制定与出台相关行业法律法规和政策,加快
2023-04-12

紧固件行业竞争格局及市场规模、发展趋势、主要玩家及重点企业
紧固件行业竞争格局及市场规模、发展趋势、主要玩家及重点企业
紧固件是将两个或两个以上零件(或构件)紧固连接成为一件整体时所采用的机械零件的总称,作为应用范围最广、使用数量最多的机械基础件,其运用领域覆盖汽车制造、电子电器、工程机械、化工、风电等行业,在各种机械设备、车辆、船舶、铁路、桥梁、建筑、结构、工具、仪器、仪表和用品等上面,都可以看到各式各样的紧固件。紧固件作为装备制造业中重要的组成部分,其质量优劣直接影响主机成品的水平和质量,在工业生产中占据相当重要的地位。紧固件行业起源于欧美,国内起
2023-04-11

民爆行业发展态势及主要发展趋势、竞争格局、市场规模主要玩家
民爆行业发展态势及主要发展趋势、竞争格局、市场规模主要玩家
1、民爆行业产业链环节
中国民用爆破器材行业产业链分为三个环节。上游参与主体为化工基础原料供应商,主要有硝酸铵和硝酸钠的供应商等。硝酸铵占到民用炸药生产成本的
50%左右。硝酸铵行业的变化对民爆器材行业形成重大影响。我国硝酸铵行业的行业集中度较高,因此相对于上游硝酸铵企业,炸药生产企业议价能力较弱。
产业链中游为民用爆破器材生产制造和销售服务以及爆破服务提供商,负责民用爆破器材研发、生产、运输工作,并且提供爆破服务,是民用爆破器材
2023-04-11

2023年我国人造板机械制造行业市场前景、发展趋势及重点企业分析
2023年我国人造板机械制造行业市场前景、发展趋势及重点企业分析
1、人造板生产线装备市场现状
(1)胶合板生产线市场现状
胶合板产业呈现企业小型分散、劳动力密集、装备落后的特点。我国胶合板生产传统的工艺采用手工组坯,利用多层压机生产,用工多,生产效率低下。提高生产线的自动化装备水平,采用先进生产线技术和设备通过连续自动组坯和连续热压来实现连续化、大规模生产胶合板,能够保证产品质量、提高生产效率又能降低人工成本,这必将成为胶合板行业未来发展的趋势。2021
年1 月,我国首条自动化、智能化
2023-04-11