国家政策为半导体功率器件行业带来持续利好的政策环境
1、半导体功率器件行业概况
功率半导体是以电能转换为核心的半导体器件,通过对电流与电压进行调控实现电能在系统中的形式转换与传输分配,其作用近似于人体的血液循环系统,将调整后的电能输送到对应的用电终端,为系统运行提供基础保障。在以电供能的基础上,传感器将外界光、声音、压力和温度等物理量转换为电信号,通过模拟信号链芯片将电信号转换为数字信号给数字芯片进行计算处理并指导各部分芯片进行功能实现。
功率半导体由分立功率器件与电源管理芯片组成,分立功率器件包括二极管、晶体管、晶闸管等,其中二极管又包括整流二极管、快恢复二极管、肖特基二极管和稳压二极管等。
半导体器件的组成

资料来源:普华有策
分立功率器件是半导体器件的重要组成部分,是电力电子应用装备的基础及核心器件,主要起功率控制、功率放大、功率开关、线路保护和整流等作用,保障电能运行更加安全、可靠、高效和经济。分立功率器件的应用范围极为广泛,几乎涵盖了电子制造业的各个领域。传统的应用包括消费电子、网络通信和工业控制等方面,近年来逐渐扩展至新兴领域,如新能源汽车和充电系统、轨道交通、智能电网、新能源发电,甚至航空航天和武器装备等领域也开始广泛采用这种技术。这种趋势表明了分立功率器件在不同领域中的持续创新和适应能力,成为多个行业中不可或缺的重要组成部分。
分立功率器件产业链上游为原材料供应,产业链中游为分立功率器件生产制造,产业链下游为分立功率器件应用领域。分立功率器件产业链上游原材料在分立功率器件营业成本中占比较高,占分立功率器件营业成本60%-70%左右。产业链中游分立功率器件企业主要经营模式主要有三种,分别为IDM(IntegratedDesignandManufacture,垂直整合制造)、Fabless(没有制造业务、只专注于设计的一种运作模式)和Foundry(专门负责生产、制造芯片),采用IDM模式的企业具有技术的内部整合优势,有利于积累工艺经验,但对于企业的资本实力和技术实力要求较高,企业会在一定程度上承受经营利润波动的压力,采用Fabless经营模式的企业资金运用较为灵活,可迅速响应市场需求。分立功率器件产业链下游应用领域众多,新能源汽车及相关产业或将成为分立功率器件下游中最具发展潜力的需求市场,带动诸如IGBT和MOSFET等分立功率器件产品需求快速增长。
2、功率器件市场情况
整体来看,全球功率半导体市场规模呈现波动增长的态势。2018年至2022年全球功率半导体销售额小幅波动,2023年全球销售额预计增长至503亿美元。中国是全球最大的功率半导体消费国,我国功率半导体产业销售收入由2020年的1,233亿元增长至2022年的1,369亿元,年均复合增长率为5.38%,2023年增长至1,519亿元,增长率为10.99%,保持较高的增长速度。
2019-2023年中国功率半导体市场规模

资料来源:普华有策
作为功率半导体产品,二极管是最常用的电子元件之一。二极管是使用硅、硒、锗等半导体材料制成的二端器件,它具有正向导通、反向截止功能特性,是最早诞生的半导体器件之一,应用领域广泛。从分类看,按具体用途,二极管包括整流二极管、快恢复二极管、肖特基二极管和稳压二极管等,在电子电路中一般起到整流、稳压、检波、保护等作用,下游应用领域涵盖了消费类电子、网络通讯、安防、工业等。
半导体二极管产业链下游应用领域涵盖手机、计算机、家电等消费电子及汽车等多领域,并通过直接客户与汽车、计算机、家用电器等众多最终消费品配套。中国智能手机出货量未来有望持续温和复苏,预计将在2025年增长至3.22亿部。据统计2018年至2023年,中国新能源汽车市场规模的年均复合增长率达到49.9%。截至2023年,中国成为全球最大的新能源汽车市场,总销量为949.5万辆,预计未来中国的新能源汽车市场将持续保持快速增长趋势,2027年销量达到2,030万辆。近年来,随着“智能制造”和“新基建”等国家政策的深入推进,以及“碳达峰、碳中和”双碳战略的落实,功率半导体作为实现电气化系统自主可控以及节能环保的核心零部件,未来将在智能电网、云计算和大数据中心等领域有着大量且迫切的需求。综上所述,国产化功率半导体发展空间巨大,发展前景广阔。
3、半导体功率器件行业竞争格局
国外半导体功率器件行业已经经历了近60多年的发展,进入了高集中度的发展阶段。国外头部厂商在技术、研发实力、人才储备和资金实力等方面都具有明显的竞争优势。作为全球最大的新兴市场,中国市场对国际厂商来说具有重要的战略意义。因此国际厂商纷纷不断增加在中国的研发、技术、资本和人员投入,并扩大营销网络和市场布局,以占据中国功率器件市场的优势地位。
与此同时,国内厂商也在努力进行错位竞争,并在某些领域展现出明显的崛起趋势。通过持续自主创新和技术升级,国内行业领先企业推动产品升级,与国际厂商展开竞争。凭借销售渠道和成本竞争力,国内厂商已在传统二极管、三极管、整流桥等产品领域以及消费电子、指示灯/显示屏、照明等细分下游应用领域中取得了一定的市场竞争优势,同时国内功率半导体头部企业亦逐步加大中高端MOS和IGBT产品研发力度,提高市场占有率。随着企业规模的持续扩大,国内厂商的竞争优势在这些细分领域已经逐步呈现。随着行业集中度进一步提升,国内龙头厂商的市场份额也将进一步扩大。
然而由于长期受到企业规模和技术水平的制约,中国在高端半导体功率器件领域尚未形成整体的规模效应和集群效应。目前,国际厂商仍然占据我国高附加值分立器件市场的主要份额。从全球功率半导体产业竞争格局来看,中高端产品的生产厂商主要集中在美国、欧洲、日本和韩国。根据北京普华有策报告数据显示,全球功率半导体市场前十大公司中尚无中国企业,国内功率半导体产品存在巨大的市场空间,亟需有实力、有资金、有技术的企业引领国内功率半导体行业进行产业升级。伴随着我国产业结构的调整,新能源、节能环保、智能电网等新兴产业快速发展,我国半导体功率器件的应用领域将得到进一步发展。
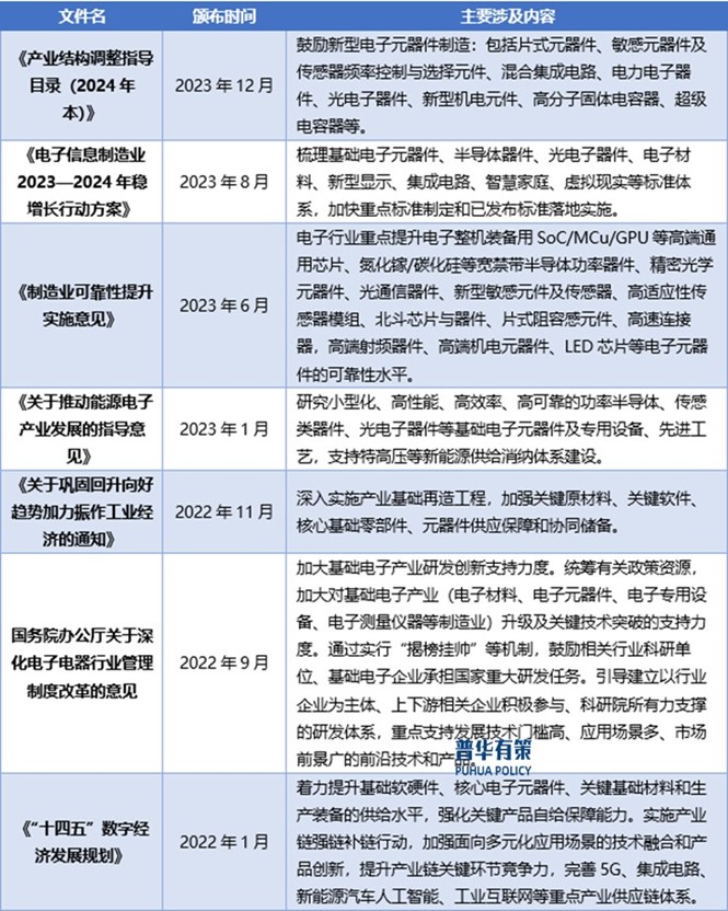
4、政策影响
政策法规为半导体产业的发展提供了良好的政策环境,推动了功率半导体产业在近年来迅速发展。在产业政策支持和推动作用下,中国功率半导体行业整体的技术水平、生产工艺、自主创新能力和技术成果转化率获得较大的提升,为行业内企业的发展提供了持续利好的政策环境。
主要法律法规及政策

资料来源:普华有策
《2024-2030年半导体功率器件行业市场调研及发展趋势预测报告》涵盖行业全球及中国发展概况、供需数据、市场规模,产业政策/规划、相关技术/专利、竞争格局、上游原料情况、下游主要应用市场需求规模及前景、区域结构、市场集中度、重点企业/玩家,企业占有率、行业特征、驱动因素、市场前景预测,投资策略、主要壁垒构成、相关风险等内容。同时北京普华有策信息咨询有限公司还提供市场专项调研项目、产业研究报告、产业链咨询、项目可行性研究报告、专精特新小巨人认证、市场占有率报告、十五五规划、项目后评价报告、BP商业计划书、产业图谱、产业规划、蓝白皮书、国家级制造业单项冠军企业认证、IPO募投可研、IPO工作底稿咨询等服务。(PHPOLICY:GYF)