数字化转型产业:高融合、定制化与技术创新的产业格局
1、数字化转型产业概况
数字化转型是指深化应用新一代信息技术,激发数据要素创新驱动潜能,建设提升数字时代生存和发展的新型能力,提高数字化、网络化、智能化水平,实现转型升级和创新发展。根据数据显示,我国数字经济保持较快发展,总量连续多年位居世界第二,数字经济规模由2016年的22.60万亿元增长到2023年的53.9万亿元,年复合增长率为12.08%。数字经济占GDP的比重也逐年增长,占比由2016年的30.28%增长至202年的42.8%,成为推动经济增长的主要引擎之一。
2019-2023年我国数字经济规模及占比

资料来源:普华有策
我国数字产业规模快速壮大,2017年到2023年,规模以上计算机、通信和其他电子设备制造业营收由10.62万亿元增长至15.11万亿元,2023年有所下降。规模以上软件业营收由5.51万亿元增长至12.33万亿元;规模以上互联网和相关服务业营收由0.71万亿元增长至1.75万亿元。
2019-2023年我国数字产业营收增长情况 单位:(万亿元)

资料来源:普华有策
智慧城市是新时代开展数字中国建设的重要抓手,《中华人民共和国国民经济和社会发展第十四个五年规划和2035年远景目标纲要》提出“加快数字化发展,建设数字中国”,赋予了数字时代智慧城市发展更多新的内涵,以数字化转型整体驱动生产方式、生活方式和治理方式变革,激活数据要素潜能,已成为智慧城市发展的重要内容。
大数据、云计算、人工智能等新一代信息技术的融合应用可有效推动城市生态功能、社会功能、经济功能、服务功能的智能化升级,构建城市产业发展的智能化生态圈。它既涵盖了智慧城市相关智慧政务、智慧产业、智慧民生等领域,有效提升数字化社会规划与治理效能,数字化转型将促使信息通信技术与经济社会各领域的深度融合,企业上云数量持续提升,提高相关行业的社会治理和公共服务数字化、智能化水平。
当前,我国智慧城市已全面进入建设期,各级政府持续推动智慧城市建设工作的同时,吸引了大量社会资本加速投入,拉动智慧城市产业市场规模不断扩大。数据统计,中国智慧城市市场规模预计从2017年的3.50万亿元增长至2023年的28.70万亿元,年复合增长率达42.00%。
2019年-2023年我国智慧城市市场规模

资料来源:普华有策
智慧城市通过云计算、大数据、物联网等技术的融合应用,正向更大规模、更多领域、更高集成的方向加快升级,为智慧城市市场的增长带来持续动力。
随着信息化和数字化建设应用的不断深化,我国对新型智慧城市发展理解和重视程度也在日益提升,推动智慧城市方面政策体系不断完善,从国家到地方先后出台了一系列战略部署和行业政策,优化发展环境。根据国家信息中心智慧城市发展研究中心不完全统计,全国范围内开展的各类新型智慧城市相关试点已超过900个,内容涉及政务、教育、技术、消费等多个方面。
2、数字化转型行业的发展趋势
(1)数字基础建设需求稳定增长
随着我国城镇化率不断提高,城市资源分配、人口、就业等多项城市建设问题的解决有赖于城市信息化和数字化建设,对城市管理效率有较高要求,数字基础建设是城市信息化和数字化建设的主要趋势,推动我国信息化和数字化长期建设,行业潜力巨大。以数据作为基础驱动是建设信息化和数字化的必然趋势,依赖运用大数据整合技术。不断发展的新兴技术与市场需求,使得智能化系统搭建日益复杂,客户对于产品要求和智能化服务要求则更加严格,更多客户倾向选择能够提供全流程、一站式服务的数字化解决方案提供商。因此,根据客户需求提供智能化整体解决方案成为行业的发展趋势。
(2)新基建相关技术推动信息化和数字化发展
信息化数字化浪潮推动经济转型,为智慧城市提供保障,大数据成战略引擎,技术全面渗透驱动变革创新及智慧建设,智慧行业与通用模型及关键技术相关,新基建技术发展使“科技红利”替代“人口红利”,我国网络建设及相关技术成熟,区块链提效增安。
(3)个性化定制成为信息化和数字化应用发展方向
随着信息化和数字化建设的发展,城市发展理念已经从技术为先向以人为本逐渐转变。在现有体系化、固定化的服务模式下,伴随信息化和数字化建设的搜集整合数据资源、服务资源的能力转化为对实体和个人的定制化服务,各领域服务之间延伸发展出互相结合的新服务,个性化定制成为信息化和数字化应用发展方向。下游客户个性化定制需求将推动数字基础建设解决方案提供商不断强化技术研发能力、解决方案设计能力、项目实施交付经验等核心技能。
(4)构建公共能力平台成为信息化和数字化建设的关键
数据乃信息化与数字化建设核心资源,在数字经济时代已成国家基础性战略资源,智慧城市建设相关数据涉足面广、量大、价值高。数据开放共享是基础与核心,建立跨行业跨领域共享机制关键。公共能力平台解决方案构建智能平台,汇集成果、减少重复投入,实现统一;运用新技术对数据分类、共享、协同,全面赋能高质量发展。
3、数字化转型行业竞争格局
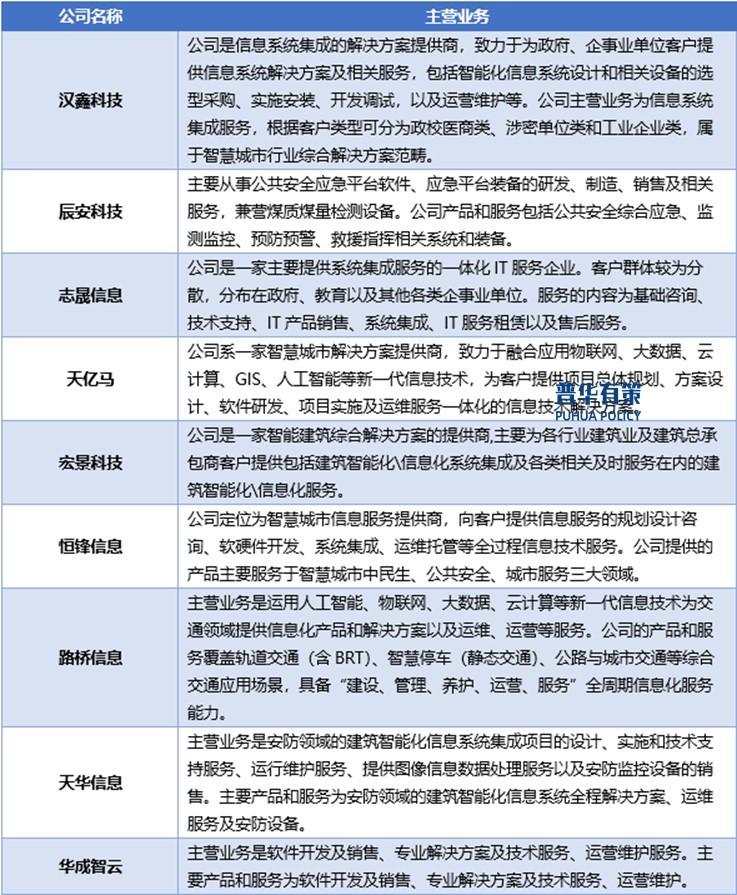
软件和信息技术服务行业总体规模较大,数字化转型产业参与企业众多,市场竞争格局分散,集中度不高。国内数字化转型产业的解决方案提供商主要分为三类,第一类是全国性企业,此类企业在国内多个省份均有业务部署,业务领域覆盖信息化和数字化建设多个细分领域,经营规模较大;第二类是区域性企业,此类企业在特定省份或区域具有相对竞争优势,业务领域也覆盖信息化和数字化建设多个细分领域,但经营规模低于全国性企业;第三类是行业性企业,此类企业专注于服务特定行业,业务领域仅为信息化和数字化建设某一细分领域。行业内除少数全国性经营企业和区域龙头企业外,大多数小型系统集成商基本没有整体解决方案设计能力,大多只能进行单一子系统的施工服务和基本的安装调试服务,无法承担系统多、规模大的项目以及不同子系统间互通联动、根据客户需求提供应用软件开发等具备一定技术含量的业务。行业内主要企业有汉鑫科技、辰安科技、志晟信息、天亿马、宏景科技、恒锋信息、海峡创新、路桥信息、天华信息、华成智云等。
行业主要企业的简要情况

资料来源:普华有策
4、数字化转型行业技术水平及特点
(1)行业技术水平
随着信息化建设的日渐兴起,数字化转型成为推动我国经济高质量发展的重要引擎,覆盖了国家、城市、行业、企业四大载体,且各领域客户需求具有多样、复杂的特点,技术融合性较高,对行业企业的技术实力具有较高要求。数字化建设发展至今,历经多轮迭代演进,先后形成基础信息化、应用数字化、全面系统化三个阶段,并逐步向智慧生态化方向发展:
行业技术水平的四个阶段

资料来源:普华有策
随着数字孪生城市从概念培育走向实施落地,物联感知、遥感测绘、模拟仿真、虚拟现实、信息通信等技术加速成熟应用,行业创新应用不断涌现。此外,多技术交叉集成创新全面重构技术体系,有助于提升城市管控、公共服务能力以及企业生产和运营效率,促进数字经济更快发展。
(2)行业技术特点
1)应用领域广泛,行业技术门槛高
数字化转型是一项跨行业、跨技术领域的系统工程,涉及技术要素众多、应用领域广泛。本行业属于技术密集型产业,具有信息技术高度集成、信息应用深度整合、系统规模大、系统继承性强等特点。同时,随着物联网、大数据、人工智能等信息技术的逐渐成熟,各种新技术和创新工具不断涌现,技术进步为数字化转型提供了持续的发展动力。
2)定制化应用服务需求特征明显
数字化转型过程中需要深度理解客户硬件环境、业务流程相关需求,具备一定的行业项目经验、软件产品开发能力以及后续维护服务保障能力。由于下游客户涉及政务、党建、监管、教育、交通、医疗、通讯、金融等众多行业领域,且不同行业间的需求差异比较大,跨行业的数字化解决方案难以满足客户特定的需求。因此,行业企业在与客户进行沟通时较大程度受客户个性化需求的引导和牵制,导致目前的数字化转型基本上仍以定制化的应用服务为主。
3)技术安全性要求高
数字化转型涉及城市运行、企业经营各项核心系统,包括民生、医疗卫生、公共安全、城市服务、工商业活动等在内的各种需求。当前,经济社会的稳定运行对信息安全体系的依赖程度越来越高,因此,数字化解决方案对安全性、稳定性要求高,需要行业企业对信息安全体系、通信技术、模拟仿真等方面技术知识具有较多积累,并进行持续投入。
《2024-2030年数字化转型行业细分市场分析及投资前景预测报告》涵盖行业全球及中国发展概况、供需数据、市场规模,产业政策/规划、相关技术、竞争格局、上游原料情况、下游主要应用市场需求规模及前景、区域结构、市场集中度、重点企业/玩家,企业占有率、行业特征、驱动因素、市场前景预测,投资策略、主要壁垒构成、相关风险等内容。同时北京普华有策信息咨询有限公司还提供市场专项调研项目、产业研究报告、产业链咨询、项目可行性研究报告、专精特新小巨人认证、市场占有率报告、十五五规划、项目后评价报告、BP商业计划书、产业图谱、产业规划、蓝白皮书、国家级制造业单项冠军企业认证、IPO募投可研、IPO工作底稿咨询等服务。(PHPOLICY:GYF)