

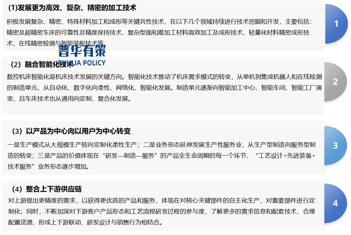
数控车床行业的发展现状、发展方向、市场竞争格局及主要玩家
数控车床行业的发展现状、发展方向、市场竞争格局及主要玩家
1、车床行业概况
车床,属于机床工具细分品类,是金属切削机床一个重要分支,是采取车削加工的机床。车削加工基本原理是加工件旋转,刀具固定,刀具与加工件之间做直线运动,从而完成加工件的加工。车削加工是轴类零件和盘类零件等旋转类加工件最基本的加工工艺。车床作为金属切削机床最重要的一大分类,在金属切削机床中占比约为20%-35%。
数控车床,作为重要的工业母机,广泛应用于汽车、工程机械、通用设备、模具制造、航天航空及军事工业等领域。它在汽车
2025-04-22

炭黑细分产品及国内外市场分析、竞争格局、发展驱动因素
炭黑细分产品及国内外市场分析、竞争格局、发展驱动因素
1、炭黑产品及用途
炭黑是碳元素的一种,以纳米级粒径、无定形碳形式存在,是有机物(天然气、重油、燃料油等)在空气不足的条件下经不完全燃烧或热分解而得的产物。炭黑是人类最早开发、应用和目前产量最大的纳米材料,被国际化学品领域列为二十五种基本化工产品及精细化工产品之一。炭黑具有良好的橡胶补强、着色、导电或抗静电以及紫外线吸收功能,作为一种功能材料,能够赋予其他材料或制品一些特殊的使用性能,在许多领域中有着不可替代的作用。
按主要用途分类,炭
2025-04-22

磁疗设备行业:技术驱动发展,市场竞争加剧
磁疗设备行业:技术驱动发展,市场竞争加剧
1、磁疗设备行业概述
磁疗设备作为医疗器械的一种,借助磁场来实现对人体的治疗与保健功能。其工作原理是,通过产生不同类型的磁场,精准作用于人体的经络、穴位以及发生病变的部位,以此发挥治疗疾病、缓解症状的作用,进而促进人体健康的恢复与维持。
在磁疗设备行业中,产品种类繁多,按照其应用领域和功能的不同,磁疗设备可细分为治疗类、保健类和运动辅助类这三大类别。
磁疗设备行业分类
2-250421152331410.jpg [/uploads/uedito
2025-04-21

自发光显示面板行业:技术驱动变革,拓展应用边界
自发光显示面板行业:技术驱动变革,拓展应用边界
1、自发光显示面板行业概述
自发光显示面板是一种利用发光二极管以及有机材料形成像素的显示面板,也被称为主动发光显示面板。根据发光方式不同,主要分为有机发光二极管显示(OLED)和发光二极管显示(LED)。其中,OLED又分为无源矩阵有机发光二极管(PMOLED)和有源矩阵有机发光二极管(AMOLED),而LED又分为小间距LED、MiniLED和MicroLED。这种显示面板具有自发光特性,可实现更高的对比度、更宽的视角以及更轻薄的结构,广泛应
2025-04-21

空气净化器行业:机遇与挑战并存的未来之路
空气净化器行业:机遇与挑战并存的未来之路
在当今社会,随着人们生活水平的提高以及对健康环境的追求,空气净化器作为一种能够有效改善室内空气质量的产品,逐渐走进了人们的视野。
1、空气净化器行业概况
空气净化器又称“空气清洁器”、空气清新机,是指能够吸附、分解或转化各种空气污染物(一般包括粉尘、花粉、异味、细菌、过敏原及甲醛之类的装修污染等),有效提高空气清洁度的产品,以清除室内空气污染的家用和商用空气净化器为主。
空气净化器通常采用被动、主动净化方式结合的办法,通过电机使室内空气循环流动,
2025-04-21

深度洞察虚拟空间行业:格局、趋势与未来蓝图
深度洞察虚拟空间行业:格局、趋势与未来蓝图
1、虚拟空间行业定义
虚拟空间是运用虚拟现实技术、计算机图形和模拟等技术手段打造的不存在于物理世界的数字环境。用户能借助屏幕或其他交互界面与虚拟环境元素互动。其中,3D虚拟空间作为主流发展方向,依托XR实验室的高精度三维重建算法、实时定位技术和空间计算能力等AI技术,为空间数字化运营提供基础模型和数据。按空间维度,虚拟空间可分为2D、2.5D和3D虚拟空间,现阶段正处于2D向3D过渡的2.5D阶段。
虚拟空间分类
2-25041G6434312
2025-04-18

剖析AI智能手表行业市场发展、产业架构与竞争态势
剖析AI智能手表行业市场发展、产业架构与竞争态势
1、AI智能手表行业概况
AI智能手表,是人工智能技术与可穿戴设备深度融合的创新产物。它拥有智能操作系统,集健康监测、语音助手、数据处理与分析等多种先进功能于一身。在保留传统手表计时功能与便捷佩戴方式的同时,AI智能手表借助传感器与集成电路,对表盘和表带进行了创新性改造。这一改造赋予了它强大的功能拓展性,使其能够独立运行第三方APP,实现定位导航、精准监测人体健康状况、提供丰富的多媒体娱乐体验等,用户可以按需使用其中一项或多项功能。不仅如此,
2025-04-18

智慧港口行业全景洞察现状、趋势与竞争格局剖析
智慧港口行业全景洞察现状、趋势与竞争格局剖析
1、智慧港口行业概况
智慧港口代表着港口建设的趋势与发展方向。它以现代港口设施为基石,把智能控制、云计算、物联网、大数据、移动互联网等新一代信息技术与港口运输业务进行深度融合,作为核心驱动力。这一融合打破了传统港口存在的物理隔离状态,催生出一系列鲜明特征,包括智能的生产运作、智慧的管理模式、柔性的服务体系以及有力的保障机制。智慧港口区别于传统的码头,主要具备以下特征:
智慧港口的特征
2-25041G11505U3.jpg [/uploads
2025-04-17

取向硅钢行业下游细分市场应用分析及前景预测
取向硅钢行业下游细分市场应用分析及前景预测
中国钢铁产业已进入竞争激烈的存量博弈阶段。2023年粗钢产量10.05亿吨,钢材产量14.0亿吨,同比增长1.1%。在科技和产业革命推动下,钢铁行业加速结构升级,向中高端产品发展。消费端来看,建筑钢材需求下滑,而中厚板、汽车板和硅钢等优特钢材需求上升。高端钢材将成为未来发展主攻方向,取向硅钢有望成为钢铁行业的关键发展领域。
1、我国取向硅钢行业供给情况分析
硅钢是国家工业、农业、交通、国防和人民生活不可或缺的重要软磁合金材料,是电力行业绿色、低碳
2025-04-17

全面解析锂电池隔膜行业:发展轨迹的深度回溯与前景展望
全面解析锂电池隔膜行业:发展轨迹的深度回溯与前景展望
1、锂电池隔膜行业概况
锂电池隔膜是锂电池的内层组件,锂电池的结构中,隔膜是关键的内层组件之一。隔膜的性能决定了电池的界面结构、内阻等,直接影响电池的容量、循环以及安全性能等特性,性能优异的隔膜对提高电池的综合性能具有重要的作用。隔膜的主要作用是使电池的正、负极分隔开来,防止两极接触而短路,此外还具有能使电解质离子通过的功能。隔膜材质是不导电的,其物理化学性质对电池的性能有很大的影响。电池的种类不同,采用的隔膜也不同。对于锂电池系列,由于
2025-04-15

碳化硅辊棒行业概况、发展趋势与市场竞争解析
碳化硅辊棒行业概况、发展趋势与市场竞争解析
碳化硅辊棒作为一种关键的高温工业窑炉部件,凭借其卓越的耐高温、高强度、抗热震和抗氧化等特性,在现代制造业中扮演着不可或缺的角色。
1、碳化硅辊棒行业概况
碳化硅辊棒是一种由碳化硅材料制成的特殊窑具,广泛应用于高温工业窑炉中作为传输辊棒使用。碳化硅辊棒不仅具备优异的耐化学腐蚀性,能在强腐蚀性气氛和离子环境中长时间工作,还具有较长的使用寿命。其成型工艺多样,包括浇注、挤出或机压成型,并在高温下经过渗金属硅生成,进一步提升了产品的性能。碳化硅辊棒作为一
2025-04-15

消费电子电池正朝着更高能量密度、更长寿命和更安全的方向发展
消费电子电池正朝着更高能量密度、更长寿命和更安全的方向发展
1、消费电子电池行业概述
消费电子电池主要为锂离子电池,是为消费电子产品提供电力的储能装置。广泛应用于智能手机、平板电脑、笔记本电脑以及移动电源等消费电子产品中。根据应用领域的不同,锂离子电池可分为储能电池、动力电池和消费电池。消费电子电池行业基于外形和包装材料的分类,可分为圆柱锂离子电池、方形锂离子电池和聚合物软包锂离子电池。
2、消费电子电池的特性
(1)高能量密度
消费电子电池通常具有较高的能量密度,这意味着它们能够在相
2025-04-15

自身免疫疾病治疗药物行业政策赋能,研发驱动市场崛起
自身免疫疾病治疗药物行业政策赋能,研发驱动市场崛起
1、自身免疫疾病治疗药物行业定义与分类
自身免疫性疾病,是免疫系统“敌我不分”导致的病症。正常情况下,免疫系统肩负着抵御病原体入侵、维护机体健康的重任,但在自身免疫性疾病患者体内,免疫系统却发生了紊乱,错误地将自身正常的细胞和组织当作“敌人”进行攻击。
当下,已知的自身免疫性疾病种类繁多,大约有100种不同类型。像系统性红斑狼疮(SLE)、类风湿性关节炎(RA)、强直性脊柱炎(AS)等都属于这类疾病。这些疾病的影响范围极为广泛,几乎可以波
2025-04-15

中国电疗设备行业全景洞察:现状、趋势与竞争格局
中国电疗设备行业全景洞察:现状、趋势与竞争格局
1、电疗设备行业概况
电疗设备是运用电刺激原理进行治疗的医疗设备,属于物理治疗设备范畴。它通过使用属于电磁频谱一部分的电磁波来产生所需的生理和化学作用,可用于缓解急慢性疼痛、刺激生理化学变化(如消炎、促进局部血液循环)、刺激肌肉收缩以及作为肿瘤或病变的辅助治疗等,临床应用广泛,尤其在镇痛、骨科和神经康复等方面较为常见。根据国家药品监督管理局的信息,电疗设备通常按照二类医疗器械管理。
电疗设备依据电流频率、波形特点、治疗原理及作用深度细分多种类
2025-04-15

皮肤病药物行业:在创新与变革中蓬勃发展
皮肤病药物行业:在创新与变革中蓬勃发展
皮肤病药物行业作为医药保健领域的重要分支,近年来随着人们对皮肤健康的关注度不断提高以及皮肤病发病率的上升,市场规模持续扩大,行业发展前景广阔。
1、皮肤病药物行业定义与分类
皮肤病药物行业专注于治疗各种皮肤疾病的药物及其配套产品的开发、生产和销售。该行业的产品种类丰富,涵盖外用药物的多种剂型,如洗剂、霜剂、软膏、溶液、泡沫剂、油膏、凝胶和胶贴等,主要用于治疗皮炎、荨麻疹、特应性皮炎等常见皮肤病。根据药物类别,皮肤病药物可分为抗感染药、皮质类固醇、抗痤
2025-04-12

印染行业:现状、模式、特性及企业格局全梳理
印染行业:现状、模式、特性及企业格局全梳理
1、印染行业基本情况
印染,作为纺织业的关键构成部分,指的是运用染料,通过特定方法对纺织品开展加工处理,使其获取颜色并具备某种功能的过程。这一过程涵盖前处理、染色、印花、后整理等主要环节,是赋予纺织面料功能、提升品质以及提高附加值的重要步骤。
近年来,随着我国居民收入持续增长,消费结构逐步迈向高级化,人们在纺织服装消费上,已不再局限于满足基本穿着需求。当下,追求时尚、环保且具功能性的纺织品已成为消费主流趋势。如今的纺织服装面料,不仅需要花式品种丰
2025-04-11

工业雷管行业深度剖析:多维视角下的发展与竞争格局
工业雷管行业深度剖析:多维视角下的发展与竞争格局
1、工业雷管行业概况
工业雷管是一种用于引爆爆炸物的起爆装置,广泛应用于矿山开采、隧道掘进、建筑拆除、水利工程等领域的爆破作业。其工作原理是通过接收外界的激发能量,产生强烈的冲击波或高温高压气体,从而引爆其内部炸药或其他爆炸性物质。
根据产品特性和用途,工业雷管行业可以细分为民爆器材雷管和工业炸药雷管两大类。工业雷管行业的分类还包括按引爆方式、结构形式药量等多个维度。按引爆方式可分为电雷管、导爆管雷管、导爆索雷管等:按结构形式可分为瞬发电雷
2025-04-11

CRO行业深度洞察:规模、机会、趋势与竞争格局
CRO行业深度洞察:规模、机会、趋势与竞争格局
1、CRO行业基本情况
医药研发位于产业链上游,直接关乎医药产业未来走向。随着行业分工细化,CRO机构在资金密集、复杂高风险且耗时的药品研发流程中,作用日益凸显。
CRO服务覆盖医药研发全流程,能依客户需求提供定制化服务。临床前业务含细胞库、菌/毒种建库,以及原液、制剂生产工艺研究等;临床业务涵盖试验设计运营、检查、数据管理分析与现场管理等。CRO行业承接部分研发环节,有效分散了医药研发风险。它可帮制药公司削减固定成本,缩短研发周期以提升效率
2025-04-11

具身智能:技术演进、应用拓展与挑战剖析
具身智能:技术演进、应用拓展与挑战剖析
随着人工智能技术的飞速发展,具身智能(EmbodiedAI)逐渐成为科技领域的热点话题。具身智能强调智能体通过物理载体与环境交互,从而实现感知、学习和决策等智能行为。它融合了机器人技术、人工智能、认知科学等多个学科领域,展现出巨大的发展潜力和广泛的应用前景。
1、具身智能的定义
具身智能指具备物理载体的智能体,在与物理世界交互中,通过感知、控制和自主学习积累知识技能,进而影响物理世界。其核心在于“具身认知”,强调智能源于身体与环境的互动,区别于离身智
2025-04-11

有机硅行业深度洞察:供需格局重塑,发展机遇凸显
有机硅行业深度洞察:供需格局重塑,发展机遇凸显
1、有机硅行业概况
近年来,有机硅行业在供需格局的调整中逐步显现复苏态势。作为兼具有机物特性与无机物功能的材料,有机硅凭借其耐高温、耐候、密封性优异等特性,广泛应用于电子电器、新能源、汽车、建筑等关键领域。随着下游新兴产业的快速发展,叠加行业扩产步伐放缓,有机硅市场正迎来供需关系改善的关键窗口期。
2、有机硅行业产业链分析
有机硅行业产业链涵盖多个紧密相连的环节,上游主要原材料有金属硅(由硅矿石冶炼而成)和一氯甲烷(通常由甲醇与氯化氢反应制
2025-04-11